搜索
      上传资料 赚现金

      安徽省2024_2025学年高一生物上学期11月期中测试A卷试题含解析

      • 391.19 KB
      • 2025-07-01 07:48:40
      • 41
      • 0
      • 教习网2972821
      加入资料篮
      立即下载
      安徽省2024_2025学年高一生物上学期11月期中测试A卷试题含解析第1页
      1/18
      安徽省2024_2025学年高一生物上学期11月期中测试A卷试题含解析第2页
      2/18
      安徽省2024_2025学年高一生物上学期11月期中测试A卷试题含解析第3页
      3/18
      还剩15页未读, 继续阅读

      安徽省2024_2025学年高一生物上学期11月期中测试A卷试题含解析

      展开

      这是一份安徽省2024_2025学年高一生物上学期11月期中测试A卷试题含解析,共18页。试卷主要包含了00,09等内容,欢迎下载使用。
      1.答题前,考生先将自己的姓名、准考证号码填写清楚,将条形码准确粘贴在考生信息条形码粘贴区。
      2.选择题必须使用2B铅笔填涂;非选择题必须使用0.5毫米黑色字迹签字笔书写,字体工整、笔迹清晰。
      3.请按照题号顺序在答题卡各题目的答题区域内作答,超出答题区域书写的答案无效;在草稿纸、试卷上答题无效。
      4.作图可先使用铅笔画出,确定后必须用黑色字迹的签字笔描黑。
      5.保持卡面清洁,不要折叠,不要弄破、弄皱,不准使用涂改液、修正带、刮纸刀。
      一、选择题:共15小题,每小题3分,共45分。在每小题给出的四个选项中,只有一项符合题目要求。
      1. 下列关于发菜和眼虫的说法,正确的是( )
      A. 都是以DNA和RNA作为遗传物质B. 生命活动都以新陈代谢为基础
      C. 都没有以核膜为界限的细胞核D. 发菜是自养生物,眼虫是异养生物
      【答案】B
      【解析】
      【分析】原核细胞:没有被核膜包被的成形的细胞核,没有核膜、核仁和染色质;没有复杂的细胞器(只有核糖体一种细胞器),含有细胞膜、细胞质,遗传物质是DNA。
      【详解】A、发菜属于原核生物,眼虫为真核生物,原核生物和真核生物的遗传物质都是DNA,A错误;
      B、发菜和眼虫都是细胞生物,细胞是最基本的生命系统,是生物体结构和功能的基本单位,因此所有生物的新陈代谢都是以细胞为单位进行的,是细胞基本共性,B正确;
      C、眼虫为真核生物,有以核膜为界限的细胞核,C错误;
      D、发菜含有光合色素,能进行光合作用,属于自养生物,眼虫含有叶绿体,能进行光合作用,属于自养生物,D错误。
      故选B。
      2. “LPP”病毒是最早发现的侵染蓝细菌的病毒,下列叙述错误的是( )
      A. “LPP”病毒在蓝细菌细胞内才能增殖B. “LPP”病毒和蓝细菌都含有两种核酸
      C. 蓝细菌细胞是“LPP”病毒核酸的合成场所D. 有望用“LPP”病毒抑制水华的形成
      【答案】B
      【解析】
      【分析】病毒无细胞结构,必须寄生在活细胞内才能完成正常的生命活动。
      【详解】A、“LPP”病毒是最早发现的侵染蓝细菌的病毒,所以“LPP”病毒在蓝细菌细胞内才能增殖,A正确;
      B、LPP”病毒只有一种核酸,蓝细菌含有两种核酸,B错误;
      C、蓝细菌细胞是“LPP”病毒核酸的合成场所,C正确;
      D、蓝细菌大量繁殖引起水华,“LPP”病毒寄生在蓝细菌中,可以用“LPP”病毒抑制水华的形成,D正确。
      故选B。
      3. 如图是中国居民平衡膳食宝塔简图,它形象化的组合,遵循了平衡膳食的原则,体现了在营养上比较理想的基本食物构成。以下判断不科学的是( )

      A. 油、脂肪应较少摄入与脂肪摄入过量易引起肥胖有关
      B. 蔬菜、水果不仅提供维生素也能提供膳食纤维
      C. 摄入谷类多于鱼、肉类是因为糖类是重要的能源物质
      D. 奶及奶制品被消化吸收后只用于蛋白质的合成
      【答案】D
      【解析】
      【分析】为了满足人体每天对能量和营养物质的需要,人们的营养必须合理。平衡膳食宝塔”是根据平衡膳食的原则转化成各类食物的大致比例,并以直观的宝塔形式表示出来,在:“平衡膳食宝塔”底层的食物需要量多,越往上需要量越少,最顶端需要量最少。
      【详解】A、合理膳食是能够满足人体对营养物质和能量需要的膳食,油、脂肪应较少摄入与脂肪摄入过量易引起肥胖有关,A正确;
      B、蔬菜、水果富含维生素和纤维素,不仅提供维生素也能提供膳食纤维,B正确;
      C、谷类富含糖类,糖类是重要的能源物质,所以摄入谷类多于鱼、肉类,C正确;
      D、奶及奶制品中除了含有蛋白质,还有其他的有机物,被消化吸收后不只用于蛋白质的合成,D错误。
      故选D。
      4. 中国科学院物理研究所等科研团队从我国嫦娥五号月壤研究中发现了一种全新的利用月壤大量生产水的方法,有望为未来月球科研站及空间站的建设提供重要设计依据。有关水的生理功能的说法错误的是( )
      A. 细胞内的生化反应都需要水的参与B. 水是极性分子决定水是良好的溶剂
      C. 充足的水可以使植物细胞保持坚挺D. 人体绝大多数细胞的内外都是液体环境
      【答案】A
      【解析】
      【分析】细胞中的水包括结合水和自由水,结合水是细胞结构的重要组成成分;自由水:①良好的溶剂,②运送营养物质和代谢的废物,③参与许多化学反应,④为细胞提供液体环境,⑤提供化学反应介质,⑥维持细胞形态。
      【详解】A、‌虽然许多生物化学反应确实需要水的参与,但细胞内的生化反应并不都需要水的参与,比如无氧呼吸过程不需要水的参与,A错误;
      B、水分子为极性分子,凡是有极性的分子或离子都易溶于水中,带有正电荷或负电荷的分子或离子都容易与水结合,因此水是细胞内良好的溶剂,B正确;
      C、水是植物细胞的重要组成部分,充足的水可以使植物细胞保持坚挺,C正确;
      D、‌人体绝大多数细胞都生活在液体环境中,且细胞内也是液体环境,因此人体绝大多数细胞的内外都是液体环境,D正确。
      故选A。
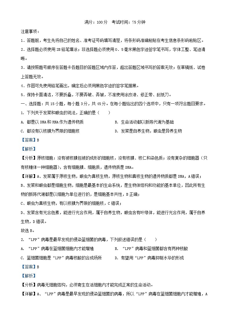
      5. 草木灰是植物燃烧后的灰烬,是一种来源广泛、成本低廉、养分齐全和肥效明显的无机农家肥。表中是草木灰的部分成分,下列说法错误的是( )
      A. 表中的K、P、Ca都是组成细胞的大量元素
      B. 磷酸盐参与磷脂尾部的组成以及核苷酸的组成
      C. K、P、Ca在植物细胞和地壳中的含量不同
      D. 一般情况下,人体中的钙含量要比植物多
      【答案】B
      【解析】
      【分析】细胞中大多数无机盐以离子的形式存在。大量元素包括C、H、O、N、P、S、K、Ca、Mg;微量元素包括Fe、Mn、Zn、Cu、B、M。
      【详解】A、大量元素包括C、H、O、N、P、S、K、Ca、Mg,因此表中的K、P、Ca都是组成细胞的大量元素,A正确;
      B、磷脂的尾部是疏水的脂肪酸(不含P),因此,磷酸盐不能参与磷脂尾部的组成,B错误;
      C、组成生物体化学元素在生物体内和在无机自然界中的含量差异很大,这说明它们具有差异性,因此K、P、Ca在植物细胞和地壳中的含量不同,C正确;
      D、人体的骨骼中含有大量的钙,因此一般情况下,人体中的钙含量要比植物多,D正确。
      故选B。
      6. 如图表示单糖和多糖之间的转化关系,下列叙述正确的是( )
      A. 人体细胞外不能发生a过程
      B. 植物体内b过程的产物都可以组成细胞壁
      C. 糖尿病患者饭后的细胞中b过程不会明显增加
      D. 组成纤维素与糖原的单糖种类不同
      【答案】C
      【解析】
      【分析】糖类的种类和功能:糖类包括单糖、二糖和多糖。单糖包括五碳糖和六碳糖,五碳糖(核糖和脱氧核糖)是核酸的组成成分,六碳糖中的葡萄糖是细胞的主要能源物质;二糖包括麦芽糖、蔗糖和 乳糖,植物细胞特有的二糖是麦芽糖和蔗糖,乳糖是动物细胞特有的二糖;多糖中的淀粉是植物细胞中的储能物质,纤维素是构成植物细胞壁的主要成分,糖原是动物细胞中的储能物质。
      【详解】A、a过程表示的是多糖分解为单糖的过程,也就是消化过程,在人体中,多糖(如淀粉)的消化主要发生在口腔和小肠中,由唾液淀粉酶和胰淀粉酶等消化酶催化,将多糖分解为单糖(如葡萄糖)以供人体吸收利用,因此,人体细胞外(如口腔和小肠)是可以发生a过程的,A错误;
      B、b过程表示的是单糖合成为多糖的过程,在植物体内,单糖(如葡萄糖)可以合成为多种多糖,如淀粉(储存能量)和纤维素(构成细胞壁的主要成分),但是,并不是所有b过程的产物都可以组成细胞壁,只有纤维素才能组成植物细胞的细胞壁,B错误;
      C、糖尿病患者的主要特征是血糖浓度持续过高,这通常是由于胰岛素分泌不足或细胞对胰岛素的反应性降低(胰岛素抵抗)导致的,饭后,由于食物中多糖的消化和吸收,血糖浓度会暂时升高。在正常情况下,胰岛素会促进细胞对葡萄糖的摄取和利用,从而降低血糖浓度。但是,在糖尿病患者中,由于胰岛素的不足或抵抗,细胞对葡萄糖的摄取和利用会减少,导致血糖浓度持续升高。因此,糖尿病患者饭后的细胞中b过程(即葡萄糖合成为多糖的过程)不会明显增加,因为细胞无法有效利用葡萄糖,C正确;
      D、纤维素和糖原都是多糖,组成纤维素和糖原的单糖种类是相同的,都是葡萄糖,D错误。
      故选C。
      7. 近日,媒体报道了用装过煤油、饲料的罐装车直接拉食用油的现象后,食用油安全被推上了风口浪尖,有网友建议自榨植物油或吃动物油。下列说法正确的是( )
      A. 动物油和植物油的分子中氢原子的含量相同
      B. 过量食用的油脂可以在细胞中大量转化为糖类
      C. 油脂可以为细菌提供碳和氮,油罐清洗不净易滋生有害菌
      D. 浅色的食用油可以在不加热情况下被苏丹Ⅲ染液染成橘黄色
      【答案】D
      【解析】
      【分析】1、脂肪酸的“骨架”是一条由碳原子组成的长链。碳原子通过共价键与其他原子结合。如果长链上的每个碳原子与相邻的碳原子以单键连接,那么该碳原子就可以连接2个氢原子,这个碳原子就是饱和的,这样形成的脂肪酸称为饱和脂肪酸。饱和脂肪酸的熔点较高,容易凝固。如果长链中存在双键,那么碳原子连接的氢原子数目就不能达到饱和,这样形成的脂肪酸就是不饱和脂肪酸,不饱和脂肪酸的熔点较低,不容易凝固。
      2、细胞中的糖类和脂质是可以相互转化的。血液中的葡萄糖除供细胞利用外,多余的部分可以合成糖原储存起来;如果葡萄糖还有富余,就可以转变成脂肪和某些氨基酸。但是糖类和脂肪之间的转化程度是有明显差异的。例如,糖类在供应充足的情况下,可以大量转化为脂肪;而脂肪一般只在糖类供能不足时,才会分解供能,而且不能大量转化为糖类。
      【详解】A、植物脂肪大多含有不饱和脂肪酸,大多数动物脂肪含有饱和脂肪酸,所以动物油和植物油的分子中氢原子的含量不相同,A错误;
      B、细胞中的糖类和脂质是可以相互转化的,但脂肪不能大量转化为糖类,B错误;
      C、油脂不含氮元素,所以不能为细菌提供氮,C错误;
      D、脂肪可以被苏丹Ⅲ染液染成橘黄色,即浅色的食用油可以在不加热情况下被苏丹Ⅲ染液染成橘黄色,D正确。
      故选D。
      8. 小儿麻痹症病毒的核酸是单股RNA,只有7741个碱基,它侵入人体细胞后增殖,危害人体细胞。图示是两种五碳糖的结构图,下列有关小儿麻痹症病毒核酸的叙述错误的是( )
      A. 合成该病毒的一条RNA需要7741个甲
      B. RNA分子中每个五碳糖都和两个磷酸相连
      C. RNA分子中7741个碱基均与五碳糖直接相连
      D. 该病毒的遗传信息储存在7741个碱基的排列顺序中
      【答案】B
      【解析】
      【分析】核酸包括两大类:一类是脱氧核糖核酸,简称DNA ;另一类是核糖核酸,简称RNA。真核细胞的DNA主要分布在细胞核中,线粒体、叶绿体内也含有少量的DNA。 RNA 主要分布在细胞质中。
      【详解】A、分析图示可知,甲为核糖,是构成RNA的五碳糖,小儿麻痹症病毒的核酸是单股RNA,含有7741个碱基,根据碱基互补配对原则,合成该病毒的一条RNA链(作为模板链)确实需要7741个核糖核苷酸,而每个核糖核苷酸中都含有一个核糖,因次,合成该病毒的一条RNA需要7741个甲,A正确;
      B、在RNA分子中,大多数核糖(五碳糖)确实与两个磷酸基团相连,形成磷酸二酯键,构成RNA链的骨架,但是,在RNA链的3'末端,核糖只与一个磷酸基团相连,B错误;
      C、在RNA分子中,碱基(腺嘌呤A、鸟嘌呤G、胞嘧啶C、尿嘧啶U)是通过糖苷键与核糖(五碳糖)直接相连的,构成核糖核苷酸,C正确;
      D、病毒的遗传信息储存在其核酸的碱基排列顺序中,对于小儿麻痹症病毒这样的RNA病毒来说,其遗传信息就储存在7741个碱基的特定排列顺序中,D正确。
      故选B。
      9. 多糖、蛋白质和核酸等生物大分子构成细胞生命大厦的基本框架,有关说法正确的是( )
      A. 组成核酸的单体种类通常多于蛋白质
      B. 它们的基本骨架都是碳原子连接成的碳链
      C. DNA的核苷酸链数都多于蛋白质的多肽链数
      D. 多糖和蛋白质不是遗传物质是因为没有多样性
      【答案】B
      【解析】
      【分析】碳元素具有4个共价键,易形成碳链,是构成细胞中所有有机化合物的基本骨架;糖类、脂质、蛋白质、核酸等有机化合物以碳链为骨架的有机化合物,构成细胞生命大厦的基本框架。
      【详解】A、组成核酸的单体是核苷酸,只有8种,组成蛋白质的氨基酸有21种,A错误;
      B、生物大分子的基本骨架都是都是碳原子连接成的碳链,B正确;
      C、DNA通常是双链,蛋白质的多肽链数可能是一条、二条或多条,C错误;
      D、多糖和蛋白质具有多样性,D错误。
      故选B。
      10. 基于对细胞膜结构和功能的理解,下列相关说法正确的是( )
      A. 动植物细胞的边界分别是细胞膜和细胞壁
      B. 分布在细胞膜外表面的糖蛋白和糖脂叫做糖被
      C. 膜蛋白的种类和数量反映了细胞膜功能的复杂程度
      D. 细胞膜和细胞器膜的成分是不可以相互转化的
      【答案】C
      【解析】
      【分析】细胞膜的主要组成成分是 蛋白质和脂质,其次还有少量糖类;脂质中主要是磷脂,磷脂双分子层构成膜的基本骨架;蛋白质是生命活动的主要承担者和体现者,细胞膜的功能复杂程度与细胞膜上蛋白质的种类和数量有关,功能越复杂的细胞,蛋白质的种类和数量越多。
      【详解】A、动植物细胞都具有细胞膜,细胞膜是细胞与外界环境的边界;而细胞壁虽然存在于植物细胞外部,但它主要由纤维素和果胶组成,没有生命活性,且是全透性的,不能作为细胞的边界,A错误;
      B、糖被是指细胞膜外表面的与蛋白质分子结合的糖类分子,B错误;
      C、细胞膜的功能主要由膜蛋白来实现,包括物质运输、信号识别与传导、细胞间的相互作用等。膜蛋白的种类和数量越多,细胞膜的功能就越复杂,因此,膜蛋白的种类和数量可以反映细胞膜功能的复杂程度,C正确;
      D、细胞膜和细胞器膜在结构和成分上是相似的,它们都由磷脂双分子层和蛋白质分子组成。在细胞内,细胞膜和细胞器膜之间是可以相互转化的,如内质网膜可以形成高尔基体膜的一部分,高尔基体膜又可以形成细胞膜的一部分,这种转化是细胞内膜系统动态平衡的一部分,D错误。
      故选C。
      11. 下列描述对象与细胞器没有直接关系的是( )
      A. 吞噬并杀死侵入人体的结核杆菌
      B. 选择合适参照物观察叶肉细胞的细胞质流动
      C. 提供肌肉细胞生命活动所需的绝大多数能量
      D. 维持着细胞正常形态的蛋白质纤维网架结构
      【答案】D
      【解析】
      【分析】细胞骨架是真核细胞中由蛋白质聚合而成的三维的纤维状网架体系,细胞骨架包括微丝、微管和中间纤维,细胞骨架在细胞分裂、细胞生长、细胞物质运输等许多生命活动中都具有非常重要的作用。
      【详解】A、吞噬并杀死侵入人体的结核杆菌的过程主要由溶酶体完成,溶酶体是一种细胞器,内部含有多种水解酶,能够分解外来的病原体以及细胞内衰老、损伤的细胞器等,因此这一过程与细胞器有直接关系,A不符合题意;
      B、因叶绿体有颜色,便于观察,观察细胞质流动时,应以叶绿体的运动作为参照物,因此这一过程与细胞器有直接关系,B不符合题意;
      C、提供肌肉细胞生命活动所需的绝大多数能量的过程主要由线粒体完成,线粒体是细胞内的“动力工厂”,为细胞的各种生命活动提供能量,因此这一过程与细胞器有直接关系,C不符合题意;
      D、维持着细胞正常形态的蛋白质纤维网架结构指的是细胞骨架,细胞骨架虽然由蛋白质纤维组成,并在细胞内起着支撑和维持形态的重要作用,细胞骨架不是细胞器,因此这一过程与细胞器没有直接关系,D符合题意。
      故选D。
      12. 科学家在研究分泌蛋白的合成与分泌时,将豚鼠的胰腺腺泡细胞放入含有3H标记的亮氨酸的培养液中培养,然后检测细胞结构的放射性,以研究分泌蛋白的合成和运输过程。关于该实验的分析错误的是( )
      A. 实验3min后在附着核糖体的内质网中检测到放射性
      B. 用14C替换3H标记亮氨酸,则该实验也能得出相同的结果
      C. 将性腺细胞放入3H标记的亮氨酸培养液,能检测到有放射性的性激素
      D. 细胞在3H标记的亮氨酸培养液中短时培养后需转入无放射性的培养液中
      【答案】C
      【解析】
      【分析】分泌蛋白的合成与分泌过程:核糖体合成蛋白质→内质网进行粗加工→内质网“出芽”形成囊泡→高尔基体进行再加工形成成熟的蛋白质→高尔基体“出芽”形成囊泡→细胞膜,整个过程还需要线粒体提供能量。
      【详解】A、分泌蛋白的合成时,首先,在游离的核糖体中以氨基酸为原料开始多肽链的合成。当合成了一段肽链后,这段肽链会与核糖体一起转移到粗面内质网上继续合成过程,并且边合成边转移到内质网腔内,因此实验3min后在附着核糖体的内质网中检测到放射性,A正确;
      B、同位素标记法是利用放射性核素或稀有稳定核素作为示踪剂对研究对象进行标记的微量分析方法,在这个实验中,我们用3 H标记亮氨酸是为了追踪其在分泌蛋白合成与分泌过程中的路径。如果用14 C替换3 H来标记亮氨酸,由于同位素标记法的原理是相同的,只是使用的示踪剂不同而已,因此该实验也能得出相同的结果,B正确;
      C、性激素属于脂质类激素,而不是蛋白质类激素,性激素的合成不需要氨基酸,因此将性腺细胞放入3H标记的亮氨酸培养液,不能检测到有放射性的性激素,C错误;
      D、 在实验中,为了清晰地追踪3H标记的亮氨酸在分泌蛋白合成与分泌过程中的路径,需要在细胞在3 H标记的亮氨酸培养液中短时培养后(以确保细胞摄取了足够的放射性标记物并开始了分泌蛋白的合成),将其转入无放射性的培养液中继续培养。这样,后续检测到的放射性就只会来自于之前摄取的3 H标记的亮氨酸及其参与合成的分泌蛋白,而不会受到新摄取的未标记亮氨酸的干扰,D正确。
      故选C。
      13. 下列关于细胞核的说法正确的是( )
      A. 细胞的遗传和代谢都是细胞核控制的
      B. 核质间的物质交换都通过核孔实现
      C. 细长丝状的染色质只存在于细胞核中
      D. 去除细胞核的情况下才能研究细胞核的功能
      【答案】C
      【解析】
      【分析】细胞核的结构:
      (1)核膜:双层膜,把核内物质与细胞质分开;
      (2)染色质:主要由DNA和蛋白质组成,DNA是遗传信息的载体;
      (3)核仁:与某种RNA合成以及核糖体的形成有关;
      (4)核孔:实现核质之间频繁的物质交换和信息交流。
      【详解】A、细胞的遗传和代谢并不是都是由细胞核控制的,如真核细胞的叶绿体和线粒体也能控制部分蛋白质的合成,A错误;
      B、核质间的物质交换并不是都通过核孔实现,还可以通过核膜进行核质间的物质交换,B错误;
      C、细长丝状的染色质只存在于细胞核中,C正确;
      D、一般来说,去除细胞核的情况下不能研究细胞核的功能,D错误。
      故选C。
      14. 生物膜是细胞和细胞结构的界膜,不同物质进出生物膜方式不尽相同。下列叙述正确的是( )
      A. 细胞膜对以自由扩散方式进出细胞的物质具有选择性
      B. 分泌蛋白经高尔基体膜上的转运蛋白排出,再由囊泡运输到细胞膜
      C. 蛋白质和DNA等大分子进出细胞核都通过核孔
      D. 通道蛋白不与被运输的物质结合,运输速度与其数量无关
      【答案】A
      【解析】
      【分析】转运蛋白可以分为载体蛋白和通道蛋白两种类型,载体蛋白只容许与自身结合部位相适应的分子或离子通过,而且每次转运时都会发生自身构象的改变;通道蛋白只容许与自身通道的直径和形状相适配、大小和电荷相适宜的分子或离子通过。分子或离子通过通道蛋白时,不需要与通道蛋白结合。
      【详解】A、虽然自由扩散不需要转运蛋白的协助,也不消耗能量,但细胞膜上的磷脂分子和蛋白质分子形成的结构对物质的通透性是有选择性的,不是所有物质都能以自由扩散的方式通过细胞膜,A正确;
      B、分泌蛋白在核糖体上合成后,经过内质网的加工和转运,形成囊泡运输到高尔基体,在高尔基体中,分泌蛋白进一步加工和修饰,然后形成囊泡运输到细胞膜,并与细胞膜融合,将分泌蛋白释放到细胞外,这个过程中,分泌蛋白并不是通过高尔基体膜上的转运蛋白直接排出的,B错误;
      C、蛋白质和RNA等大分子物质确实是通过核孔进出细胞核的。但DNA在一般情况下是不会从细胞核中出来的,C错误;
      D、通道蛋白是一类贯穿在细胞膜上的蛋白质,通道蛋白与被运输的物质之间不形成结合,只是提供一个通道,但是,通道蛋白的数量会影响运输速度。如果通道蛋白的数量不足,那么即使物质浓度很高,运输速度也会受到限制,D错误。
      故选A。
      15. 将5组生理状态相同的马铃薯条分别放入盛有不同浓度的蔗糖溶液的烧杯中,充分处理后,测定马铃薯条的质量变化,结果如图所示(正值表示增加,负值表示减少)。下列相关叙述正确的是( )

      A. 蔗糖溶液浓度为20%时,水分子只能出细胞不能进细胞
      B. 当质量不再变化时,细胞液的浓度一定与外界溶液浓度相等
      C. 若要测出细胞液的浓度,需要在15%~20%的范围内增设实验
      D. 水分子进出马铃薯细胞与膜上的蛋白质无关
      【答案】C
      【解析】
      【分析】离子和一些小分子有机物如葡萄糖、氨基酸等,不能自由地通过细胞膜。镶嵌在膜上的一些特殊的蛋白质,能够协助这些物质顺浓度梯度跨膜运输,这些蛋白质称为转运蛋白。这种借助膜上的转运蛋白进出细胞的物质扩散方式,叫作协助扩散。
      【详解】A、分析图可知,蔗糖溶液浓度为20%时,马铃薯质量在减少,说明水分子出细胞的速率大于水分子进细胞的速率,并非水分子只能出细胞不能进细胞,A错误;
      B、当质量不再变化时,细胞液的浓度不一定与外界溶液浓度相等,可能是细胞失水过多死亡,B错误;
      C、根据马铃薯质量的变化可知,细胞液的浓度在15%~20%之间,所以若要测出细胞液的浓度,需要在15%~20%的范围内增设实验,C正确;
      D、水分子进出马铃薯细胞的方式有自由扩散和协助扩散两种方式,其中协助扩散与膜上的蛋白质有关,D错误。
      故选C。
      二、非选择题:共5小题,共55分。
      16. 如图分别为大肠杆菌、肌肉细胞、水绵(绿藻)和蓝细菌的结构示意图,回答有关问题:
      (1)图中生物细胞质中只有一种细胞器的是_____(填字母,下同);有染色质的是_____;可以进行光合作用的是_____,判断的依据是_____。
      (2)b、d分别属于生命系统结构层次中的_____。使用显微镜观察这两种细胞时,载玻片上应先分别滴加_____,在低倍镜下观察清楚后,若需高倍镜继续观察,其操作流程为_____。
      (3)若对上述细胞分类,可以分为两类的依据有_____(填序号)。
      ①有无以核膜为界限的细胞核②是否有A、T、C、G、U五种碱基③有无细胞壁④是否含磷脂
      【答案】(1) ①. a、d ②. b、c ③. c、d ④. 它们都含有光合色素

      (2) ①. 细胞、细胞和个体 ②. 生理盐水、清水
      ③. 低倍镜下找到清晰物像→将要放大的物像移到视野中央→转动转换器换高倍镜→调节细准焦螺旋至物像清晰 (3)①③
      【解析】
      【分析】1、原核细胞:没有被核膜包被的成形的细胞核,没有核膜、核仁和染色质;没有复杂的细胞器(只有核糖体一种细胞器);含有细胞膜、细胞质,遗传物质是DNA。
      2、真核生物:有被核膜包被的成形的细胞核,有核膜、核仁和染色质;有复杂的细胞器(包括线粒体、叶绿体、内质网、高尔基体等);含有细胞膜、细胞质,遗传物质是DNA。
      【小问1详解】
      据图可知,a是大肠杆菌,b是肌肉细胞(动物细胞),c是水绵,d是蓝细菌,其中a、d是原核生物,b、c是真核生物,原核生物只有一种细胞器核糖体,因此图中生物细胞质中只有一种细胞器的是a、d。真核生物具有细胞核,有染色质,因此有染色质的是b、c。c水绵含有叶绿体,能进光合作用,d蓝细菌虽然没有叶绿体,但含有叶绿素和藻蓝素,也能进行光合作用。。
      【小问2详解】
      b(肌肉细胞)属于动物细胞,在生命系统结构层次中属于细胞层次;d(蓝细菌)属于单细胞生物,在生命系统结构层次中属于细胞、个体层次。使用显微镜观察b细胞时,由于动物细胞生活在液体环境中,为了保持其形态,载玻片上应先滴加生理盐水;而观察c蓝细菌时,载玻片上应先滴加清水。在低倍镜下观察清楚后,若需高倍镜继续观察,其操作流程为:将观察目标移到视野中央,转动转换器换上高倍镜,调节光圈和反光镜使视野明亮,最后调节细准焦螺旋使物像清晰。
      【小问3详解】
      若对上述细胞进行分类,可以分为两类的依据主要有:
      ①有无以核膜为界限的细胞核,这是区分真核细胞和原核细胞的主要依据,ad是原核生物,bc是真核生物,因此可以根据这一特点将上述细胞分为两类。
      ②原核细胞和真核细胞的核酸(DNA和RNA)中都含有这五种碱基,但病毒只含有DNA或RNA一种核酸,只含有A、C、G、T或A、C、G、U四种碱基,所以这一依据也可以用来区分细胞类生物和非细胞类生物(病毒),但上述生物中没有病毒,因此不能依据这一特点将上述细胞分为两类。
      ③上述细胞中a大肠杆菌、c水绵、d蓝细菌都含有细胞壁,b肌肉细胞不含细胞壁,因此可以依据是否含有细胞壁将上述细胞分为两类。
      ④是否含磷脂,所有细胞类生物(无论是原核还是真核)的细胞膜都含有磷脂,而病毒没有细胞膜,因此不含磷脂,上述生物都是细胞结构生物,都含有磷脂,因此不能依据这一特点将上述细胞分为两类。
      综上所述,若对上述细胞分类,可以分为两类的依据有①③。
      17. 亚麻植株茎部的韧皮质地细柔耐磨,抗水性好,不易腐烂,适于制作高档服装和装饰品,种子含油量30%~45%。种子萌发时,胚生长和发育主要利用可溶性糖。下图是萌发种子中相关物质的变化曲线,回答有关问题。
      (1)亚麻茎皮成分中的_____是造纸的主要原料,它可以作为能源物质被_____(填“亚麻”、“人”或“某些微生物”)利用,蝉的外骨骼中的同类物质是_____。
      (2)若图中曲线分别表示可溶性糖和油脂的质量变化,则①表示_____,图中的这种变化会导致种子中有机物的质量_____(填“增加”或“减少”);若曲线表示两种形式水的变化,则①②分别表示_____,这种变化的意义是_____。
      (3)结合亚麻种子的组成成分特点分析,播种亚麻时,适宜_____(填“浅”或“深”)播,原因是_____。
      【答案】(1) ①. 纤维素 ②. 某些微生物 ③. 壳多糖##几丁质
      (2) ①. 可溶性糖 ②. 减少 ③. 自由水、结合水 ④. 提高细胞代谢活性(为细胞代谢提供必要的液体环境)
      (3) ①. 浅 ②. 亚麻种子含油量高,播种过深会影响种子呼吸
      【解析】
      【分析】水在细胞中以两种形式存在,绝大部分的水呈游离状态,可以自由流动,叫作自由水;一部分水与细胞内的其他物质相结合,叫作结合水。细胞中自由水和结合水所起的作用是有差异的:自由水是细胞内良好的溶剂;结合水是细胞结构的重要组成部分,大约占细胞内全部水分的4.5%。细胞内结合水的存在形式主要是水与蛋白质、多糖等物质结合,这样水就失去流动性和溶解性,成为生物体的构成成分。
      【小问1详解】
      亚麻茎皮成分中的纤维素是造纸的主要原料。纤维素是一种多糖,它可以作为能源物质被某些微生物(如纤维素分解菌)利用,通过微生物的发酵作用将其转化为其他有用的物质。同样地,蝉的外骨骼中也含有同类物质,即壳多糖(也被称为几丁质),它也是一种多糖。
      【小问2详解】
      若图中曲线分别表示可溶性糖和油脂的质量变化,根据种子萌发时胚生长和发育主要利用可溶性糖的特点,可以判断①表示的是可溶性糖的变化曲线,它在种子萌发初期逐渐增加,为胚的生长和发育提供能量。而油脂在种子萌发过程中会被逐渐分解以提供能量,因此②表示的是油脂的变化曲线。由于可溶性糖的增加量小于油脂的减少量,所以图中的这种变化会导致种子中有机物的质量减少。若曲线表示两种形式水的变化,结合种子萌发的生理过程,可以判断①表示的是自由水的变化曲线,它在种子萌发过程中逐渐增加,为细胞代谢提供必要的液体环境。而②表示的是结合水的变化曲线,它在种子萌发过程中逐渐减少,部分结合水转化为自由水,以支持细胞的代谢活动。这种变化的意义在于提高了细胞的代谢活性,使种子能够顺利萌发。
      【小问3详解】
      结合亚麻种子的组成成分特点分析,亚麻种子中含有较多的油脂,而油脂能够隔绝空气和水。因此,在播种亚麻时,适宜进行浅播。如果播种过深,土壤中的水分和空气可能无法充分接触到种子,导致种子呼吸受阻、萌发困难。浅播则有利于种子吸收水分和氧气,顺利萌发并生长。
      18. 普通玉米在成熟过程中将光合作用产生的葡萄糖合成淀粉储存起来,而淀粉本身没有甜味,所以普通玉米不甜。葡萄糖合成淀粉的过程需要酶,在自然条件下,控制这些酶合成的DNA片段的核苷酸序列发生了改变,于是葡萄糖向淀粉的转化受阻,籽粒中有甜味的葡萄糖、果糖和蔗糖含量显著高于普通玉米,这就形成了甜玉米类型。并且甜玉米有白色、黑色和紫色多种颜色,深受人们喜爱。回答下列问题:
      (1)生物体内的绝大多数的酶的本质是_____,其作用是_____。为了使购买的普通嫩玉米保持甜味,在家庭中可以_____处理。
      (2)玉米的遗传物质是_____(填中文名称),结合甜玉米性状形成的过程可知,遗传物质在生物体的_____和_____中具有极其重要的作用。
      (3)为验证甜玉米的还原糖含量高于普通玉米,将_____色甜玉米和普通玉米籽粒打成匀浆制成样液进行实验,请写出简要的实验步骤并预期实验结果。
      实验步骤:_____;
      预期结果:_____。
      【答案】(1) ①. 蛋白质 ②. 催化化学反应 ③. 低温(冷藏)
      (2) ①. 脱氧核糖核酸##DNA ②. 遗传 ③. 变异
      (3) ①. 白色 ②. 取A、B两支试管,向A中加入适量甜玉米籽粒匀浆,B中加入等量的普通玉米籽粒匀浆,再分别向A、B两支试管中加入等量的斐林试剂,水浴加热,观察颜色变化 ③. A试管出现砖红色沉淀且颜色较深,B试管也出现砖红色沉淀但颜色较浅。
      【解析】
      【分析】某些化学试剂能够使生物组织中的相关化合物产生特定的颜色反应,比如糖类中的还原糖,如葡萄糖,与斐林试剂发生作用,生成砖红色沉淀。
      【小问1详解】
      酶是由活细胞产生的具有催化活性的有机物,其中大部分是蛋白质、少量是RNA,因此生物体内的绝大多数的酶的本质是蛋白质。酶在生物体内起着至关重要的作用,它们能够催化化学反应,使得生物体内的各种生化反应能够在温和的条件下快速、高效地进行。为了使购买的普通嫩玉米保持甜味,需要阻止葡萄糖向淀粉的转化,由于这个过程需要酶的参与,而酶的活性又受到温度的影响,因此,在家庭中可以通过低温(如冷藏)处理来降低酶的活性,从而延长普通嫩玉米的甜味保持时间。
      【小问2详解】
      玉米的遗传物质是脱氧核糖核酸(DNA)。结合甜玉米性状形成的过程,我们可以看到,当控制酶合成的DNA片段的核苷酸序列发生改变时,葡萄糖向淀粉的转化就会受阻,从而导致甜玉米的形成。这说明遗传物质在生物体的遗传和变异中具有极其重要的作用。
      【小问3详解】
      为了验证甜玉米的还原糖含量高于普通玉米,可以选择颜色较浅的白色甜玉米和普通玉米籽粒进行实验,以避免颜色对实验结果的干扰。
      实验步骤如下:首先,将等量的甜玉米和普通玉米籽粒打成匀浆制成样液;然后,取A、B两支试管,向A中加入适量甜玉米籽粒匀浆,B中加入等量的普通玉米籽粒匀浆,再分别向A、B两支试管中加入等量的斐林试剂;接着,将试管进行水浴加热(如50−65 ℃),观察颜色变化;最后,比较两支试管中的颜色深浅。
      预期的实验结果是:加入甜玉米样液的试管中出现砖红色沉淀,且颜色较深;而加入普通玉米样液的试管中也出现砖红色沉淀,但颜色较浅。这说明甜玉米的还原糖含量高于普通玉米。
      19. 生物膜系统在细胞的生命活动中有极其重要的作用,下图是动物细胞的部分具膜结构关系图,回答下列问题:

      (1)分泌蛋白是指_____,主要包括_____等类别的化合物,分泌蛋白的合成与运输除了图中一些结构外,还需要_____(填细胞器名称)参与。
      (2)各种生物膜的组成和结构是相似的,而且结构和功能上有紧密联系。c是_____,c与d、d与e之间的转化需要通过_____,在叶肉细胞中b是指_____。
      (3)如图是动物细胞膜中磷脂分子的排列情况。

      动物细胞膜中除了磷脂分子还有_____成分,磷脂双分子层这种排列原因是_____。把线粒体内膜的磷脂分子提取出来,在空气—水的界面上铺成单层分子,单层分子的面积会_____(填“大于”、“小于”或“等于”)线粒体的表面积。脂质体的结构也如图所示,若以脂质体运输维生素D,则维生素D会被包裹在_____部位(填“A”或“B”)。
      【答案】(1) ①. 在细胞内合成后,分泌到细胞外起作用的蛋白质 ②. 消化酶、抗体和一部分激素 ③. 核糖体
      (2) ①. 内质网 ②. 囊泡 ③. 线粒体和叶绿体
      (3) ①. 蛋白质、糖类和胆固醇 ②. 内外环境都是水环境,且磷脂分子的头部亲水、尾部疏水 ③. 大于 ④. B
      【解析】
      【分析】分析图可知,a具有双层膜结构,且与c直接相连,所以a为核膜,c为内质网,d为高尔基体,e为细胞膜;动物细胞中具有双层膜的结构除了细胞核外,还有线粒体,所以b为线粒体,据此答题即可。
      【小问1详解】
      分泌蛋白是指在细胞内合成后,分泌到细胞外起作用的蛋白质,主要包括消化酶、抗体和一部分激素等类别的化合物。a具有双层膜结构,且与c直接相连,所以a为核膜,c为内质网,d为高尔基体,e为细胞膜,b为线粒体,因此分泌蛋白的合成与运输除了图中一些结构外,还需要核糖体参与。
      【小问2详解】
      由(1)可知,c是内质网,c内质网与d高尔基体、d高尔基体与e细胞膜之间的转化需要通过囊泡,在叶肉细胞中b是指线粒体和叶绿体,这两种细胞器都有双层膜结构。
      【小问3详解】
      动物细胞膜中除了磷脂分子还有蛋白质、糖类和胆固醇等成分。磷脂双分子层的这种排列原因是细胞膜内外环境都是水环境,且磷脂分子的头部亲水、尾部疏水,所以磷脂双分子层的排列方式如图所示。线粒体的内膜向内折叠形成嵴,大大增加了内膜的面积,所以把线粒体内膜的磷脂分子提取出来,在空气—水的界面上铺成单层分子,单层分子的面积会大于线粒体的表面积。维生素D是脂溶性物质,根据磷脂分子的特点,若以脂质体运输维生素D,则维生素D会被包裹在B部位。
      20. 原生质体是植物细胞细胞壁以内各种结构的总称,活细胞中各种代谢活动均在此进行。回答下列问题:
      (1)除原生质层外,原生质体还包括_____(填“结构和物质”),当细胞失水时,质壁分离的原因是_____。没有液泡的植物活细胞放在高浓度的溶液中,在显微镜下可以观察到_____的现象。
      (2)蔗糖分子不能被洋葱表皮细胞吸收,从细胞膜的结构成分分析,其原因是_____。若把0.3g/mL的蔗糖溶液换成等浓度的甘油水溶液,则发生的现象是__________,理由是_____。
      (3)若以白色的洋葱内表皮细胞为材料观察质壁分离,需要在蔗糖溶液中加入_____使现象更明显,观察到的现象是_____。
      【答案】(1) ①. 细胞核、线粒体、叶绿体(在绿色植物细胞中)等其他细胞器和细胞质基质 ②. 原生质层的伸缩性大于细胞壁的伸缩性,细胞失水导致原生质层与细胞壁分离 ③. 细胞体积变小
      (2) ①. 细胞膜上无相应的载体蛋白 ②. 细胞发生质壁分离后自动复原 ③. 甘油分子可以通过自由扩散的方式进入细胞,导致细胞液浓度增大,细胞吸水
      (3) ①. 红墨水 ②. 原生质层与细胞壁之间形成红色空隙(或发生质壁分离)
      【解析】
      【分析】质壁分离的原因分析:外因:外界溶液浓度>细胞液浓度;内因:原生质层相当于一层半透膜,细胞壁的伸缩性小于原生质层。
      【小问1详解】
      原生质体是植物细胞去除细胞壁后的部分,它包括了细胞膜、细胞质以及细胞核等所有细胞内的结构和物质。而原生质层则特指细胞膜、液泡膜以及它们之间的细胞质。因此,除原生质层外,原生质体还包括细胞核、线粒体、叶绿体(在绿色植物细胞中)等其他细胞器和细胞质基质等结构和物质。当细胞失水时,如果细胞液的浓度小于外界溶液的浓度,细胞就会通过渗透作用失水。由于原生质层的伸缩性大于细胞壁的伸缩性,所以当细胞失水到一定程度时,原生质层就会与细胞壁分离,形成质壁分离现象。对于没有液泡的植物活细胞,虽然它们没有像成熟植物细胞那样明显的液泡,但是它们同样具有细胞膜和其他细胞器,当它们被放在高浓度的溶液中时,也会因为渗透作用而失水,只不过此时观察不到明显的质壁分离现象,但可以通过观察细胞体积的变小来间接判断。
      【小问2详解】
      蔗糖分子是一种大分子物质,它不能通过细胞膜的磷脂双分子层进行自由扩散。从细胞膜的结构成分来看,细胞膜主要由磷脂和蛋白质组成,其中磷脂分子构成了细胞膜的基本骨架,而蛋白质分子则镶嵌或贯穿于磷脂双分子层中,形成了各种通道和载体。但是,蔗糖分子并没有与细胞膜上的特定载体蛋白结合的能力,因此它不能通过主动运输或协助扩散的方式进入细胞。所以,蔗糖分子不能被洋葱表皮细胞吸收。如果把0.3g/mL的蔗糖溶液换成等浓度的甘油水溶液,情况就会有所不同。因为甘油分子是一种小分子物质,它可以通过细胞膜的磷脂双分子层进行自由扩散。所以,当洋葱表皮细胞被放在等浓度的甘油水溶液中时,细胞就会通过渗透作用吸收甘油分子,导致细胞液的浓度增大。由于细胞液的浓度大于外界溶液的浓度,所以此时细胞会通过渗透作用吸水,发生质壁分离的自动复原现象。
      【小问3详解】
      若以白色的洋葱内表皮细胞为材料观察质壁分离现象,由于洋葱内表皮细胞本身是无色的,所以需要在蔗糖溶液中加入一些有颜色的物质(如红墨水)来使现象更明显。当洋葱内表皮细胞被放在含有红墨水的蔗糖溶液中时,如果细胞液的浓度小于外界溶液的浓度,细胞就会通过渗透作用失水。此时,由于原生质层的伸缩性大于细胞壁的伸缩性,所以原生质层会与细胞壁分离。又因为细胞壁具有全透性,所以红墨水中的色素分子可以自由地通过细胞壁进入细胞间隙。但是,由于原生质层具有选择透过性,所以色素分子不能通过原生质层进入细胞内部。因此,在显微镜下可以观察到原生质层与细胞壁之间形成了一层红色的空隙,即发生了质壁分离现象。
      灰类
      K2O
      P2O5
      CaO
      一般针叶树灰
      6.00
      2.90
      35.00
      一般阔叶树灰
      10.00
      3.50
      20.00
      小灌木灰
      5.92
      3.14
      25.09
      稻草灰
      8.09
      0.59
      5.90
      小麦秆灰
      13.80
      0.40
      5.90
      棉子壳灰
      5.80
      1.20
      5.90
      糠壳灰
      0.67
      0.62
      0.89
      花生壳灰
      6.45
      1.23
      -
      向日葵秆灰
      35.40
      2.55
      18.50

      相关试卷

      安徽省2024_2025学年高一生物上学期11月期中测试A卷试题含解析:

      这是一份安徽省2024_2025学年高一生物上学期11月期中测试A卷试题含解析,共18页。试卷主要包含了00,09等内容,欢迎下载使用。

      安徽省2024_2025学年高一生物上学期11月期中A卷试题含解析:

      这是一份安徽省2024_2025学年高一生物上学期11月期中A卷试题含解析,共18页。试卷主要包含了00,09等内容,欢迎下载使用。

      安徽省2025_2026学年高一生物上学期11月期中测试试题A含解析:

      这是一份安徽省2025_2026学年高一生物上学期11月期中测试试题A含解析,共18页。

      资料下载及使用帮助
      版权申诉
      • 1.电子资料成功下载后不支持退换,如发现资料有内容错误问题请联系客服,如若属实,我们会补偿您的损失
      • 2.压缩包下载后请先用软件解压,再使用对应软件打开;软件版本较低时请及时更新
      • 3.资料下载成功后可在60天以内免费重复下载
      版权申诉
      若您为此资料的原创作者,认为该资料内容侵犯了您的知识产权,请扫码添加我们的相关工作人员,我们尽可能的保护您的合法权益。
      入驻教习网,可获得资源免费推广曝光,还可获得多重现金奖励,申请 精品资源制作, 工作室入驻。
      版权申诉二维码
      欢迎来到教习网
      • 900万优选资源,让备课更轻松
      • 600万优选试题,支持自由组卷
      • 高质量可编辑,日均更新2000+
      • 百万教师选择,专业更值得信赖
      微信扫码注册
      手机号注册
      手机号码

      手机号格式错误

      手机验证码 获取验证码 获取验证码

      手机验证码已经成功发送,5分钟内有效

      设置密码

      6-20个字符,数字、字母或符号

      注册即视为同意教习网「注册协议」「隐私条款」
      QQ注册
      手机号注册
      微信注册

      注册成功

      返回
      顶部
      学业水平 高考一轮 高考二轮 高考真题 精选专题 初中月考 教师福利
      添加客服微信 获取1对1服务
      微信扫描添加客服
      Baidu
      map