


所属成套资源:2024-2025学年八年级下学期物理期末模拟试卷(含答案)
2024-2025学年八年级下学期物理期末模拟试卷(含答案)(教科版2024)
展开 这是一份2024-2025学年八年级下学期物理期末模拟试卷(含答案)(教科版2024),共15页。试卷主要包含了测试范围,难度系数,在烹饪小技巧中有这样的方法等内容,欢迎下载使用。
注意事项:
1.答卷前,考生务必将自己的姓名、准考证号等填写在答题卡和试卷指定位置上。
2.回答选择题时,选出每小题答案后,用铅笔把答题卡上对应题目的答案标号涂黑。如
需改动,用橡皮擦干净后,再选涂其他答案标号。回答非选择题时,将答案写在答题卡上。写
在本试卷上无效。
3.测试范围:教科版八年级下册。
4.难度系数:0.7。
5.重力常数g取10N/kg;ρ水=1.0×103kg/m3
一、选择题:本题共15小题,每小题2分,共30分。在每小题给出的四个选项中,只有一项符合题目要求。
1.下列对生活中的一些数据的估测与实际情况相符合的是()
A.一个鸡蛋受到的重力约5N
B.人们平常散步的速度约1m/s
C.一位中学生爬楼梯的功率约1W
D.滑轮组的机械效率可以达到100%
2.王丽和张伟穿着轮滑鞋静止在平滑的地面上,王丽用力向前推张伟后,下列说法中正确的是()
A.他们由于惯性,都保持静止状态
B.因为受到力的作用,他们的运动状态发生改变,由静止变为一起向前运动
C.张伟受力向前运动,王丽受力向后运动
D.张伟受到外力作用,由静止变为向前运动;王丽由于惯性,保持静止状态
3.下列现象中,属于增大摩擦力的是()
A.给自行车的轴加润滑油
B.鞋底上有许多凹凸不平的花纹
C.儿童乐园的滑梯做得非常光滑
D.行李箱的底部装有轮子
4.山区农村丰收的喜悦藏不住。看,这位大伯挑着两筐金黄的稻子行走在田埂上,满脸的笑容。下列对这个情境的有关说法中正确的是()
A.稻谷受到的重力大小会因为担子的晃动而改变
B.大伯的扁担一定是一个省力杠杆
C.扁担被压弯,说明力可以改变物体的形状
D.挑担爬坡时,直接爬坡比走S型山路更省力
5.王丽回家坐电梯上楼,电梯匀速上行,她静静地站立在电梯中。若她对电梯的压力为F1,电梯对她的支持力为F2,她的重力为G,则下列说法中正确的是()
A.F1大于G B.F2大于G
C.F1和F2是一对平衡力 D.F2和G是一对平衡力
6.把一瓶装满水的矿泉水瓶由正立变为倒立在桌面,如下图所示,下列物理量发生变化的是()
A.矿泉水的质量 B.瓶对桌面的压力
C.瓶对桌面的压强 D.瓶的重
7.如图所示,两个质量相等的薄壁圆柱形容器甲和乙放在水平桌面上,甲容器的底面积大于乙容器的底面积,它们装有体积相等的液体,甲中液体的密度为ρ甲,乙中液体的密度为ρ乙,甲容器对桌面的压力为
F甲,乙容器对桌面的压力为F乙,若两容器底部受到液体的压强相等,则下列判断正确的是()
A.ρ甲<ρ乙,F甲>F乙 B.ρ甲<ρ乙,F甲<F乙
C.ρ甲>ρ乙,F甲<F乙 D.ρ甲>ρ乙,F甲>F乙
8.下列现象中的“吸”利用了大气压的是()
A.用吸管吸饮料 B.带电气球吸起头发
C.苹果受到地球的吸引力 D.磁性黑板刷被吸住
9.在烹饪小技巧中有这样的方法:煮饺子时不要等水沸腾后才放饺子入水,特别是冻过的饺子,要在水快要沸腾时放入,这样操作不但饺子好吃,还节约能源。王丽在家中煮饺子时发现,将饺子放入后,饺子先下沉到锅底,过了一会儿,水沸腾了,饺子也浮了起来,最终漂浮在水面,若不考虑饺子的吸水性,下列分析中正确的是()
A.饺子浮起后,我们需要减小火力,当火力减小后,水不再沸腾了
B.饺子在水中下沉过程中,受到的浮力不断增大
C.饺子上浮过程中,受到的浮力等于它排开的水所受的重力
D.饺子漂浮是因为饺子煮了之后它的重力减小,浮力增大
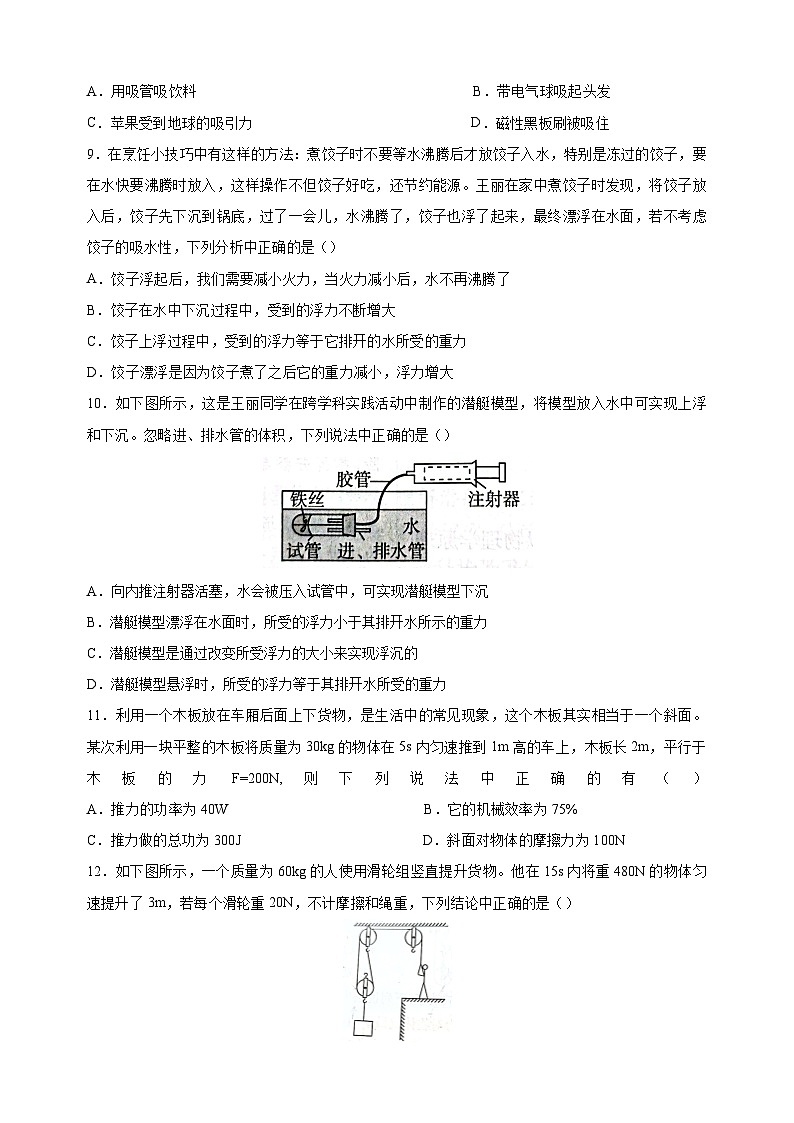
10.如下图所示,这是王丽同学在跨学科实践活动中制作的潜艇模型,将模型放入水中可实现上浮和下沉。忽略进、排水管的体积,下列说法中正确的是()
A.向内推注射器活塞,水会被压入试管中,可实现潜艇模型下沉
B.潜艇模型漂浮在水面时,所受的浮力小于其排开水所示的重力
C.潜艇模型是通过改变所受浮力的大小来实现浮沉的
D.潜艇模型悬浮时,所受的浮力等于其排开水所受的重力
11.利用一个木板放在车厢后面上下货物,是生活中的常见现象,这个木板其实相当于一个斜面。某次利用一块平整的木板将质量为30kg的物体在5s内匀速推到1m高的车上,木板长2m,平行于木板的力F=200N,则下列说法中正确的有()
A.推力的功率为40W B.它的机械效率为75%
C.推力做的总功为300J D.斜面对物体的摩擦力为100N
12.如下图所示,一个质量为60kg的人使用滑轮组竖直提升货物。他在15s内将重480N的物体匀速提升了3m,若每个滑轮重20N,不计摩擦和绳重,下列结论中正确的是()
A.人拉动绳子的速度为0.6m/s
B.人对绳子的拉力的功率为50W
C.该滑轮组的机械效率为96%
D.若人的脚与地面的接触总面积为425cm2,则它对地面的压强为2×104Pa
13.如图所示是一辆变速自行车,它涉及很多的物理知识,下列有关分析中错误的是()
A.它的车把可以看作一个轮轴,是一个省力杠杆
B.它的后轮可看作一个轮轴,属于省力杠杆
C.骑行上坡路时,后轴应更换较大的齿轮
D.刹车时用力抓车闸,是通过增大压力来增大摩擦
14.如图所示,杠杆OBA可绕O点在竖直平面内转动,OB=2BA,在B点悬挂一个10N的重物G,在A点施加竖直向上的动力F1使OBA水平平衡,忽略杠杆自重及各种摩擦,下列说法中正确的是()
A.在A点施加竖直向上的力F1时,该杠杆是费力杠杆
B.作用在A点的力F1的大小为5N
C.若果重物的悬挂点B向O点移动,要使杠杆水平平衡,F1应变小
D.若将作用于A点的力F1变为图中的F2,要使杠杆水平平衡,F2应小于F1
15.如图甲所示,悬挂在弹簧测力计下的实心圆柱体A浸没在水中,将其缓慢拉出水面(忽略物体带出的水),弹簧测力计的示数F与物体上升的高度h之间的变化图像如图乙所示,然后将体积为2000cm3的实心物体B用细线和A连接在一起,如图丙所示放入水中,AB刚好悬浮。如忽略细线的体积和重力,下列说法中正确的是()
A. A浸没在水中所受浮力为10N B. A的底面积为50cm3
C. B的重力为20N D. B的密度为0.75×103kg/m3
二、填空题(每空2分,共30分)
16.如图所示,王丽用手捏矿泉水瓶壁,瓶子变扁,说明力可以改变物体的________;她喝掉一些水之后,继续握在手里保持不动,则瓶子受到手的摩擦力将________(选填“变大”、“不变”、“变小”)。
17.如图所示,木板B置于水平地面上,物块A叠放于B上。水平拉力F1=70N,水平拉力F2=50N。B静止,A沿木板B以0.1m/s的速度向右匀速滑动。则拉力F2的功率为________W,地面对木板B的摩擦力为________N。
18.用力把重G=3N的测力计压在水平桌面上,测力计对桌面的压力F=50N,与桌面的接触面积S1=1×10-4m2,桌面的面积S2=0.5m2。用题中物理量符号写出测力计对桌面的压强表达式为________,该压强是________Pa。
19.王丽同学制作了一个简易密度计,分别放入盛有不同液体的两个烧杯中,静止时液面相平,如图所示,密度计在液体中受到浮力F甲________F乙,液体对杯底的压强p甲________p乙。(均选填“大于”、“等于”、“小于”)
20.用四只完全相同的滑轮和两根相同的绳子组成如图所示的甲、乙两个滑轮组,将重450N的货物匀速吊起2m高。每只滑轮重为50N,绳子自由端的拉力的大小分别为F1和F2,若不计绳重和摩擦,F1________F2(选填“大于”、“等于”、“小于”),甲滑轮组的机械效率是________。
21.如图甲所示,物体在水平向右的推力F的作用下,沿水平桌面运动,F与时间t的关系如图乙所示。0-2s内,物体做匀速直线运动,3-4s内物体受到的合力为________N,若物体在这期间移动的距离为0.2m,则推力F做功的功率为________W。
22.如图所示,将摆球从A点静止释放,经过最低点O到达B点,A、B两点等高。忽略摩擦的影响。摆球到达B点时动能为________J。当摆球从A点到O点的过程中,________能转化为动能。整个过程中,摆球的机械能大小________(选填“变大”、“不变”、“变小”)
三、计算题(23(1)(2)小题各2分,(3)小题4分;24题每小题各2分。共14分)
23.如图所示,放置在水平桌面上的柱形容器装有适量的水,把质量为300g的木块浸入水中,木块静止时有2/5的体积露出水面,此时容器中水的深度为20cm。已知容器底面积为300cm2,容器重3N。求:
(1)木块受到的浮力;(2分)(2)木块的密度;(2分)(3)容器对桌面的压强。(4分)
24.如图甲,质量为40kg的货物静止在水平地面上,与地面的接触面的接触面积是800cm2。如图乙,工人用250N的拉力F,将货物用滑轮组匀速提升到3m高的二楼,此过程中货物上升的速度是0.2m/s。求:
(1)货物静止在水平地面上时,对地面的压强;(2分)
(2)工人用滑轮组提升货物时做功的功率;(2分)
(3)滑轮组的机械效率。(2分)
四、作图与探究(作图题每图2分,探究题每空2分,共26分)
25.做出如下图所示的静止在水平桌面上的书受到的摩擦力f和对桌面的压力F。
26.如下图所示,杠杆AOB保持静止,O为支点,请作出动力F1的力臂l1和阻力F
27.王丽在探究“滑动摩擦力的大小与哪些因素有关”实验时,所用实验器材及其装置如图所示。
(1)王丽用力推箱子在水平面上运动时,发现箱子越重,推起来越费力,由此猜想滑动摩擦力的大小可能跟有关。
(2)王丽按照实验步骤进行实验,弹簧测力计的示数如图甲、乙、丙所示。王丽多次实验后得出的结论:在接触面粗糙程度一定时,压力越大,滑动摩擦力;比较两图,可以得出在压力大小一定时,接触面越粗糙,滑动摩擦力越大。
(3)王丽联想到“雨天路滑”,猜想:除了接触面的材料,接触面上的水也可能影响滑动摩擦力的大小。于是她在桌面上洒水后再次实验,发现多次测出的摩擦力都比没有洒水时(选填“大”、“小”、“相等”)。她通过查阅资料知道:在木块和桌面之间形成一层水膜充当了润滑剂。
28.王丽所在的实验小组在“探究影响浮力大小的因素”实验中,根据日常生活经验做出了如下的猜想:
(1)浮力大小与物体浸入液体中的深度有关;
(2)浮力的大小与物体排开液体的体积有关;
(3)浮力大小与液体的密度有关;
(4)浮力大小与物体的密度有关。
她们设计了部分实验,操作步骤与获得的数据如下图所示:
【1】根据实验数据,王丽计算出该物体浸没在水中受到的浮力大小是N。
【2】为了验证猜想(1),分析A、C、D三次实验,得出的结论是:浸没在液体中的物体所受的浮力大小与浸入液体中的深度(选填“有关”、“无关”)。
【3】为了验证猜想(2),需要分析A和三次实验数据,得出的结论是:浸在液体中的物体所受浮力大小与物体排开液体的体积有关。
【4】E中盐水的密度是kg/m3。
29.王丽所在的实验小组通过下面的一些实验或者推理来研究“动能的大小与物体运动的速度有关的问题”。
步骤1:如图甲,将小球从斜面顶端自由滚下,观察到木块被撞击了一段距离;
步骤2:如图乙,将小球从斜面中间位置自由滚下,观察到木块被撞击的距离比步骤1中的要短,这说明同一物体,,动能越大。
步骤3:假设将小球从图丙所示的光滑斜槽轨道OAB的O点自由滚下,依次经过A、B点到达C点,忽略空气阻力,则物体在A点处的机械能B点处的机械能(选填“大于”、“等于”、“小于”)。当小球达到最高点C时,假设小球受到的外力全部消失,则小球将。
沿a轨迹运动
沿b轨迹运动
沿c轨迹运动
保持静止
参考答案
1.B
【解析】A.一个鸡蛋的质量约50g,受到的重力约0.5N,A不符合;
B.人正常的步行速度约1m/s,B符合实际;
C.中学生的体重约500N,一层楼高约3m,爬上去用时大约5s,所以爬楼梯的功率约为:P= Wt = Ght = 500N×3m5s = 300W,C错;
D.任何机械的效率都不可能达到100%,D错。选B。
2.C
【解析】王丽推前面的张伟,张伟受到外力作用,由静止变为向前运动;由于力的作用是相互的,所以王丽推张伟的同时,张伟也对王丽有一个相反方向的作用力,使王丽由静止变为与张伟运动方向相反的运动(向后运动),所以C正确,选C。
3.B
【解析】A.这是通过加润滑油减小摩擦力,A错;
B.这是通过增大接触面的粗糙程度来增大摩擦力,B正确;
C.这是通过减小接触面的粗糙程度来减小摩擦力,C错;
D.这是通过变滑动摩擦为滚动摩擦减小摩擦力,D错,选B。
4.C
【解析】A.同一地点,物体的重力大小与物体的质量成正比,担子的晃动不会改变物体的质量,所以它的重力也不会改变,A错;
B.把扁担看作杠杆时,支点在人的肩部,扁担在肩部前后的长度和它两端筐子和稻子的重力不知道,因此无法判断它是哪一类杠杆,B错;
C.扁担受力弯曲,说明力可以改变物体的形状,C正确;
D.挑担走山路时,走S性道路,根据斜面的知识可以知道比直接爬坡更省力,D错,选C。
5.D
【解析】A.人在电梯中,人对电梯的压力F1来自于自身的重力G,当她静止地站立时,压力F1等于自身的重力G,A错;
BC.电梯对她的支持力F2和她对电梯的压力F1是一对相互作用力,所以大小相等,因此电梯对她的支持力F2大小也等于她自身的重力G,BC错。
D.电梯对她的支持力F2,方向竖直向上,大小等于她自身的重力G,她重力的方向竖直向下,它们都作用在人体上,在一条直线上,所以这两个力满足二力平衡的条件,是一对平衡力,D正确,选D。
6.C
【解析】A.矿泉水在瓶由正立变为倒立时,多少没有发生变化,所以质量不会改变,A错
BD.瓶和水对桌面的压力等于自身的重力,它们自身的重力在变化前后没有改变,所以压力也没有变化,BD错。
C.瓶与桌面的接触面积在正立变为倒立后变小,但是压力不变,由p= FS可知:压强变大,C正确;选C。
7.D
【解析】因为甲乙容器中液体的体积相等,甲的底面积大于乙的底面积,所以甲中液体的深度小于乙中液体的深度,即h甲液<h乙液,但是它们对容器底部的压强相等,即p甲液=p乙液,由p=ρgh可得:
ρ= pgh ,这里p相等,h甲液<h乙液,所以ρ甲>ρ乙;由m=ρv可知:当体积相等时,密度大的质量大,所以m甲液>m乙液,G甲液>G乙液。容器对地面的压力:F=G=G容器+G液,G容器相等,G甲液>G乙液,所以F甲>F乙,综上所述,D正确。选D。
8.A
【解析】A.用吸管吸饮料是利用了大气压的作用,A正确;
B.用带电气球吸起头发是带电体有吸引轻小物体的性质,B错;
C.苹果受到地球的吸引力是地球对苹果的重力作用,C错
D.磁性黑板刷被吸住,是因为受到了磁力,D错,选A。
9.C
【解析】A.水沸腾了,饺子浮起后,水达到沸点,加热火力存在,水能继续吸热,所以即使火力减小,水依然会处于沸腾状态,A错;
B.当饺子在下沉过程中,若全部浸入水中后,受到的浮力不再随着浸没的深度增加而增大,B错;
C.根据阿基米德原理可知:饺子在水中受到的浮力大小始终等于饺子排开的水所受的重力,所以饺子上浮过程中,受到的浮力等于它排开的水所受的重力,C正确;
D.饺子处于漂浮状态,是因为饺子和饺子内部的物质受热膨胀,体积变大,质量不变,密度减小到比水的密度还小的原因,D错,选C。
10.D
【解析】A.向内推注射器活塞,水会被压出试管中,可实现潜水艇模型上浮,A错;
BD.潜艇模型漂浮和悬浮时,受到的浮力都等于自身的重力。根据阿基米德原理,所受浮力等于物体排开的水所受的重力,B错,D正确;
C.潜艇模型是通过改自身重力的大小来实现浮沉的,C错。选D。
11.B
【解析】AC.推力所做的功为总功,W总= FL=200N×2m=400J,推力的功率为:P= W总t = 400J5s = 80W,AC错
B.所做的有用功为W有=Gh=mgh=30kg×10N/kg×1m=300J,装置的机械效率为:
η= W有W总×100%= 300J400J×100%=75%,B正确;
D.对木板所做的额外功等于克服物体与木板之间的摩擦力。W额= W总-W有=400J-300J=100J,木板对物体的摩擦力:f= W额L = 100J2m =50N。B正确。
12.C
【解析】A.由图可知:滑轮组提起重物的绳子股数n= 2。人拉绳移动的路程为:s=nh=2×3m=6m,移动的速度为v= st = 6m15s = 0.4m/s,A错;
B.在忽略绳子重力和摩擦时,人对绳子的拉力F= G物+G动n = 480N+20N2 = 250N,人对绳子的拉力所做的功为总功,即W总=Fs= 250N×6m=1500J,人对绳子的拉力做功的功率为P= W总t = 1500J15s = 100W,B错。
C.滑轮组对货物做的有用功为:W有=Gh=480N×3m=1440J,在忽略绳子重力和摩擦时,该滑轮组的机械效率为:η= W有W总×100% = 1440J1500J×100% =96%,C正确;
D.人向下拉绳时,地面受到人的压力为:F压=G人-F=m人g-F=60kg×10N/kg-250N=350N,人对地面的压强为:p= F压S = 350N425×10-4m2≈8235Pa,D错。选C。
13.B
【解析】A.车把在使用时是轮轴,在轮上用力是一个省力杠杆,A正确,不符合题意;
B.它的后轮可看作是一个轮轴,由于动力作用在轴上,所以是费力杠杆,B错,符合题意;
C.骑行上坡路时,后轮的齿轮应更换较大的,因为次轮半径相当于动力臂,次轮半径越大,动力臂越长,越省力,爬坡时更容易一些,C正确,不符合题意;
D.刹车时用力抓车闸,是通过增大压力来增大摩擦力,D正确,不符合题意。选B。
14.C
【解析】A.在A点施加竖直向上的力F1时,此时的支点为O点,动力臂为OA,阻力臂为OB,因为
OA>OB,所以此时动力臂大于阻力臂,为省力杠杆,A错;
B.由杠杆平衡条件可得:F1×OA=G×OB,F1= G×OBOA = 10N×2BA3BA≈6.7N,B错;
C.若果重物的悬挂点B向支点O移动,阻力臂变小,但是阻力和动力臂不变,根据杠杆平衡条件可知:此时动力F1应变小,C正确;
D.若将作用于A点的力F1变为图中F2,此时阻力和阻力臂不变,但是动力臂变小,根据杠杆平衡条件可知:动力应变大,即F2>F1,D错,选C。
15.D
【解析】A.由图乙可知:物体浸没时,弹簧测力计的示数F示=5N,物体全部露出水面时,弹簧测力计的示数为G=10N,所以A全部浸没在水中时受到的浮力为F浮=G-F示=10N-5N=5N,A错;
B.根据F浮=ρ液gV排可得:VA=V排=F浮ρ水g = 5N1.0×103kg/m3×10N/kg = 5×10-4m3。由图乙可知:物块上升高度h=20cm-10cm=10cm,由于圆柱体A上升时,液面同时会下降,所以圆柱体的实际高度h实>10cm,
S=VAh实<VAh = 5×10-4m30.1m = 0.005m2=50cm2,B错;
C. F浮B=ρ水gV排B= 20N。对于AB整体而言,F浮总=F浮A +F浮B=5N+20N=25N,GA=10N,
GB=F浮总-GA=25N-10N=15N,C错;
D. mB =GBg = 15N10N/kg =1.5kg,ρB =mBVB = 1.5kg2000×10-6m3 = 0.75×103kg/m3,D正确,选D。
16.形状变小
【解析】瓶子受力,瓶子变扁,瓶子的形状发生了改变,所以力可以改变物体的形状。手握瓶子保持静止时,瓶子受到的摩擦力和瓶子与水的重力之和是一对平衡力,瓶子受到的摩擦力始终等于瓶子及其水所受的重力;喝掉一些水后,水的重力变小了,所以瓶子和水的重力变小了,瓶子受到的摩擦力也就变小了。
17.5 20
【解析】拉力F2的功率:P2=F2V2=50N×0.1m/s=5W。
物体A做匀速直线运动,受到的水平向右的拉力F2和B对A的水平向左的摩擦力平衡,大小相等,即f=F2=50N,由力的相互性可知,A对B水平向右的摩擦力与B对A水平向左的摩擦力大小相等,即f′=f=50N。B静止,受到的地面摩擦力和A对B的摩擦力与水平拉力F1平衡,所以地面对木板B的摩擦力大小为
fB =F1-f′=70N-50N=20N。
18.p= FS1 5×105
【解析】测力计对桌面的压强,压力为F,受力面积为测力计与桌面的接触面积S1,所以测力计对桌面的压强表达式为p= FS1。压强的大小为p= FS1 = 50N1×10-4m2 = 5×105Pa。
19.等于小于
【解析】密度计在测密度时,处于漂浮状态,所受的浮力等于自身的重力。同一只温度计在不同的液体中所受的浮力都等于自身的重力,所以F甲和F乙大小相等。由ρ液= F浮gv排可知:当F浮相等时,V排越大,ρ液越小。由图可知:V排甲大于V排乙。所以ρ液甲小于ρ液乙,由p=ρ液gh可知:当h相同时,ρ液越大,p越大,所以p甲小于p乙。
20.大于 90%
【解析】由图可知:n甲=2,n乙=3,当不计绳重和摩擦,F1= G甲+G轮n甲 = 450N+50N2 = 250N;
F2= G乙+G轮n乙 = 450N+50N3≈ 167N;所以F1大于F2。
在甲中:W有=Gh=450N×2m=900J;W总=F1s=F1nh=250N×2×2m=1000J;
η= W有W总×100%= 900J1000J×100%=90%。
21.1 0.6
【解析】由乙图可知:物体在0-2s内受到的推力为2N,此时物体做匀速直线运动,所以物体与桌面之间的摩擦力与推力是一对平衡力,物体受到桌面的摩擦力f=F=2N。由图乙可知:物体在3-4s内受到的拉力F=3N,但是物体与桌面之间的压力和接触面的粗糙程度均未改变,所以摩擦力不变,此时物体受到的合力
F合=F-f=3N-2N=1N。推力在此间所做的功W=Fs=3N×0.2m=0.6J,做功的功率为:P=Wt = 0.6J1s =0.6W。
22.0 重力势不变
【解析】摆球从A点静止释放,过O点到等高的B点,所以在B点处处于静止状态,动能为0。A点的位置最高,重力势能最大,O点处位置最低,速度最大,重力势能最小,动能最大,所以从A点到O点的过程中重力势能转化为动能。整个过程中,忽略摩擦力的影响,机械能保持不变。
23.(1)3N (2)0.6×103kg/m3 (3)2100Pa
【解析】(1)因为木块在水中静止时有2/5的体积露出水面,所以木块在水中处于漂浮状态。
F浮=G木=m木g=300×10-3kg×10N/kg=3N。
(2)因为物体漂浮在水面,所以F浮=G木,ρ水gV排=ρ木gV木,ρ木=ρ水gV排gV木 = ρ水(1-25)V木V木 = 35ρ水= 0.6×103kg/m3。
(3)木块排开水的体积为:V排= F浮gρ水 = 3N10N/kg×1.0×103kg/m3 = 3×10-4m3;
容器中水的体积:V水=Sh-V排=300×10-4m2×20×10-2m -3×10-4m3= 5.7×10-4m3;
容器中水的质量:m水= ρ水V水=1.0×103kg/m3×5.7×10-4m3=5.7kg;
容器中水的重力:G水=m水g=5.7kg×10N/kg=57N;
容器对桌面的压力:F=G水+G器+G木=57N+3N+3N=63N;
容器对桌面的压强:p= FS = 63N300×10-4m2 = 2100Pa。
24.(1)5×103Pa (2)100W (3)80%
【解析】(1)物体静止在水平地面时,对地面的压力:F= G=mg=40kg×10N/kg=400N;货物静止在水平地面上时,对地面的压强:p= FS = 400N800×10-4m2 = 5×103Pa。
(2)绳子自由端移动的速度:V动=nV物=2×0.2m/s=0.4m/s;工人用滑轮组提升货物时做功的功率:
P=FV动=250N×0.4m/s=100W。
(3)拉力做的总功:W总=Fs=Fnh=250N×2×3m=1500J;所做的有用功:W有=Gh=400N×3m=1200J;
滑轮组的机械效率:η= W有W总×100% = 1200J1500J×100% = 80%。
25.
【解析】书在水平桌面上受到水平向右的拉力F拉保持静止,所以受到桌面对它的摩擦力方向是水平向左,与拉力F拉构成一对平衡力;书对桌面的压力作用在桌面,方向指向桌子垂直向下,如答案图所示。
26.
【解析】沿F1的方向做出力F1的作用线,过支点O向力的作用线做垂线段,交于力的作用线,做出垂直符号即可;阻力F2由物体的重力G产生,沿竖直方向在B点处竖直向下标出力F2即可,如答案图所示。
27.(1)压力大小(2)越大甲、丙(3)小
【解析】(1)放在水平面上的物体对水平的压力来自于物体的重力。物体越重,对水平面的压力就越大。此时发现推动箱子需要的力也越大,说明箱子与水平面的摩擦力大小可能与压力大小有关。
(2)比较甲、乙两图可知:在接触面相同时(都是箱子与木板接触),乙对水平面的压力大于甲,F甲大于F乙。物体做匀速直线运动,拉力与摩擦力是一对平衡力,所以此时f甲大于f乙,即压力越大,摩擦力也越大。同理分析甲、丙可以得出在压力大小一定时,接触面越粗糙,滑动摩擦力越大。
(3)在木块和桌面之间形成一层水膜充当了润滑剂,箱子对桌面的滑动摩擦力变小了。所以她在桌面上洒水后再次实验,发现多次测出的摩擦力都比没有洒水时小。
28.(1)4 (2)无关(3)BC或BD (4)1.1×103
【解析】(1)由A步骤可知:物体的重力为G=6N,由D步骤可知,物体浸没在水中时,弹簧测力计的示数F示=2N。此时物体受到的浮力:F浮=G-F示=6N-2N=4N。
(2)C步骤中,物体刚好全部浸没在水中,弹簧测力计的示数与D步骤中物体浸没在水中一定深度时的示数相同,所以它们在这两种情况下受到的浮力一样大,因此,浸没在液体中的物体所受的浮力大小与浸入液体中的深度无关。
(3)B步骤中,物体一半体积浸没在水中,受到的浮力F浮=G-FB=6N-4N=2N;C步骤中物体全部浸没在水中,受到的浮力F浮′=G-FC=6N-2N=4N。从上可以看出:物体浸在水中的体积越大,受到的浮力越大,所以比较A、B、C(或者A、B、D)都能获得“浸在液体中的物体所受浮力大小与物体排开液体的体积有关”的结论。
(4)由(1)中的计算可知:物体浸没在水中时受到的浮力为4N,
所以V物=V排= F浮gρ水 = 4N10N/kg×1.0×103kg/m3 =4×10-4m3。由A、E两步实验数据可得:F浮盐水=G-FE=6N-1.6=4.4N。
ρ盐水= F浮盐水gV排 = 4.4N10N/kg×4×10-4m3 =1.1×103kg/m3。
29.(1)运动速度越大(2)等于(3)A
【解析】(1)小球从斜面的不同高度自由滚下时,到达平面时的速度与小球开始滑下时的高度有关,高度越高,到达平面时速度越大。所以小球从斜面顶端自由滑下到达平面时的速度比从斜面的中间位置滑下时大。由实验结果可以看出:小球达到平面时的速度越大,木块被撞击得越远,说明小球的动能越大。
(2)忽略空气阻力和斜槽的阻力,小球的机械能守恒,所以小球在A、B两点处的机械能大小相等。小球到达最高点C处,此时受到的外力若全部消失,根据牛顿第一定律可知:小球将变为以原来的方向做匀速直线运动。即沿a轨迹运动。
相关试卷
这是一份2024-2025学年八年级下学期物理期末模拟试卷(含答案)(教科版2024),共15页。试卷主要包含了测试范围,难度系数,在烹饪小技巧中有这样的方法等内容,欢迎下载使用。
这是一份2024-2025学年八年级下学期物理期末模拟试卷(含答案)(人教版2024),共25页。试卷主要包含了测试范围,难度系数,围棋起源于中国,拥有悠久的历史等内容,欢迎下载使用。
这是一份2024-2025学年八年级下学期物理期末模拟试卷(含答案)(沪科版(五四制)2024),共19页。试卷主要包含了测试范围,难度系数等内容,欢迎下载使用。
相关试卷 更多
- 1.电子资料成功下载后不支持退换,如发现资料有内容错误问题请联系客服,如若属实,我们会补偿您的损失
- 2.压缩包下载后请先用软件解压,再使用对应软件打开;软件版本较低时请及时更新
- 3.资料下载成功后可在60天以内免费重复下载
免费领取教师福利 










