搜索
      上传资料 赚现金

      2025年广东高考真题化学试卷和答案

      • 1.31 MB
      • 2025-06-21 16:43:52
      • 517
      • 6
      加入资料篮
      立即下载
      查看完整配套(共2份)
      包含资料(2份) 收起列表
      原卷
      2025年广东高考真题化学试题(原卷版).docx
      预览
      解析
      2025年广东高考真题化学试题(解析版).docx
      预览
      正在预览:2025年广东高考真题化学试题(原卷版).docx
      2025年广东高考真题化学试题(原卷版)第1页
      高清全屏预览
      1/21
      2025年广东高考真题化学试题(原卷版)第2页
      高清全屏预览
      2/21
      2025年广东高考真题化学试题(原卷版)第3页
      高清全屏预览
      3/21
      2025年广东高考真题化学试题(解析版)第1页
      高清全屏预览
      1/46
      2025年广东高考真题化学试题(解析版)第2页
      高清全屏预览
      2/46
      2025年广东高考真题化学试题(解析版)第3页
      高清全屏预览
      3/46
      还剩18页未读, 继续阅读

      2025年广东高考真题化学试卷和答案

      展开

      这是一份2025年广东高考真题化学试卷和答案,文件包含2025年广东高考真题化学试题原卷版docx、2025年广东高考真题化学试题解析版docx等2份试卷配套教学资源,其中试卷共67页, 欢迎下载使用。
      2025 年广东省普通高中学业水平选择性考试
      化学
      本试卷共 8 页,20 小题,满分 100 分。考试用时 75 分钟。
      注意事项:
      1.答题前,考生务必用黑色字迹的钢笔或签字笔将自己的姓名、考生号、考场号和座位号填写在答题卡上。 用 2B 铅笔将试卷类型(A)填涂在答题卡相应位置上。将条形码横贴在答题卡右上角“条形码粘贴处 ”。
      2.作答选择题时,选出每小题答案后,用2B 铅笔把答题卡上对应题目选项的答案信息点涂黑:如需改动, 用橡皮擦干净后,再选涂其他答案,答案不能答在试卷上。
      3.非选择题必须用黑色字迹的钢笔或签字笔作答,答案必须写在答题卡各题目指定区域内相应位置上:如 需改动,先划掉原来的答案,然后再写上新的答案;不准使用铅笔和涂改液。不按以上要求作答的答案无 效。
      4.考生必须保持答题卡的整洁。考试结束后,将试卷和答题卡一并交回。
      可能用到的相对原子质量:H 1 C 12 O 16 Na 23 S 32 Cl 35.5 Ti 48 Fe 56
      一、选择题:本大题共 16 小题,共 44 分。第 1~10 小题,每小题 2 分;第 11~16 小题,每小题 4 分。在每 小题列出的四个选项中,只有一项符合题目要求。
      1. 中华传统技艺,凸显人民智慧。下列选项所涉及材料的主要成分属于合金的是
      A. A B. B C. C D. D
      【答案】D 【解析】
      【详解】A .纸的主要成分是纤维素(有机化合物),不属于合金,A 不符合题意;
      A .纸哪吒
      B .石印章
      C .木活字
      D .不锈钢针
      B .石印章的材料通常是天然矿物(如大理石、寿山石等),主要成分为硅酸盐或碳酸盐,不属于合金,B 不 符合题意;
      C .木活字的材料是木材,主要成分为纤维素和木质素(有机化合物),不属于合金,C 不符合题意;
      D .不锈钢是铁(Fe)与铬(Cr)、镍(Ni)等金属形成的合金,D 符合题意; 故选 D。
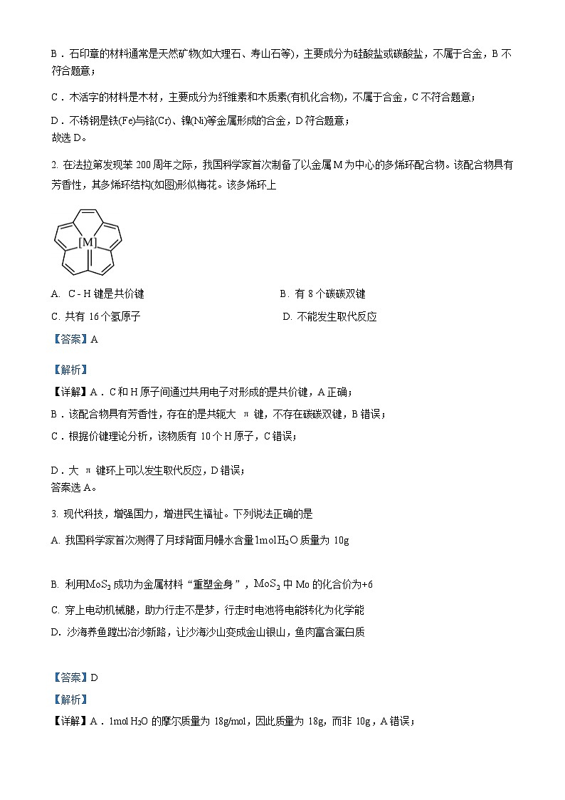
      2. 在法拉第发现苯 200 周年之际,我国科学家首次制备了以金属 M 为中心的多烯环配合物。该配合物具有 芳香性,其多烯环结构(如图)形似梅花。该多烯环上
      A. C - H 键是共价键 B. 有 8 个碳碳双键
      C. 共有 16 个氢原子 D. 不能发生取代反应 【答案】A
      【解析】
      【详解】A .C 和 H 原子间通过共用电子对形成的是共价键,A 正确;
      B .该配合物具有芳香性,存在的是共轭大 π 键,不存在碳碳双键,B 错误;
      C .根据价键理论分析,该物质有 10 个 H 原子,C 错误;
      D .大 π 键环上可以发生取代反应,D 错误; 答案选 A。
      3. 现代科技,增强国力,增进民生福祉。下列说法正确的是
      A. 我国科学家首次测得了月球背面月幔水含量1mlH2 O 质量为 10g
      B. 利用MS2 成功为金属材料“重塑金身 ”,MS2 中 M 的化合价为+6
      C. 穿上电动机械腿,助力行走不是梦,行走时电池将电能转化为化学能
      D. 沙海养鱼蹚出治沙新路,让沙海沙山变成金山银山,鱼肉富含蛋白质
      【答案】D
      【解析】
      【详解】A .1ml H2O 的摩尔质量为 18g/ml,因此质量为 18g,而非 10g ,A 错误;
      B .MS2 中 S 的化合价为-2,总负电荷为-4 ,M 的化合价为+4,而非+6 ,B 错误;
      C.电动机械腿工作时,电池放电将化学能转化为电能,再转化为机械能,而非电能转化为化学能,C 错误;
      D .鱼肉的主要营养成分是蛋白质,描述正确,D 正确; 故选 D 。
      4. 劳动创造美好生活。下列对劳动项目涉及的相关化学知识表述错误的是
      A. A B. B C. C D. D
      【答案】A
      【解析】
      【详解】A .生石灰(CaO)与燃煤中的 SO2 和氧气反应生成 CaSO4 ,达到脱硫减排的目的,不存在沉淀溶 解平衡的转化,A 错误;
      B .检验 SO − 需先加盐酸排除干扰离子,再加 BaCl2 生成 BaSO4 沉淀,步骤和反应式均正确,B 正确;
      C .MgCl2 点卤使蛋白质胶体沉降,产生固体,属于蛋白质的盐析,C 正确;
      D .暖贴中铁粉氧化生成 Fe2O3 或 Fe(OH)3 并放热,描述正确,D 正确; 故选 A。
      5. 声波封印,材料是音乐存储技术的基础。下列说法错误的是
      A. 制作黑胶唱片使用的聚氯乙烯,其单体是CH3CH2 Cl
      B. 磁带可由四氧化三铁涂覆在胶带上制成,Fe3O4 具有磁性
      C. 光碟擦写过程中材料在晶态和非晶态间的可逆转换,涉及物理变化
      D. 固态硬盘芯片常使用单晶硅作为基础材料,单晶硅是一种共价晶体 【答案】A
      【解析】
      【详解】A .聚氯乙烯的单体应为氯乙烯(CH2=CHCl),而选项中的 CH3CH2Cl 是氯乙烷,单体错误,A 错
      选项
      劳动项目
      化学知识
      A
      向燃煤中加入生石灰以脱硫减排
      CaSO4 + CO − □ CaCO3 + SO −
      B
      用BaCl2 和盐酸检验粗盐中是否含SO −
      Ba2+ + SO − = BaSO4 ↓
      C
      使用MgCl2 溶液点卤制豆腐
      MgCl2 使蛋白质盐析
      D
      用铁粉、活性炭、食盐等制暖贴
      使用时铁粉被氧化,反应放热
      误;
      B .四氧化三铁(Fe3O4 )具有磁性,常用于磁带制作,B 正确;
      C .光碟擦写时晶态与非晶态转换属于物理变化(无新物质生成) ,C 正确;
      D .单晶硅为共价晶体(原子晶体),固态硬盘芯片使用单晶硅,D 正确; 故选 A。
      6. 对铁钉进行预处理,并用铜氨溶液给铁钉镀铜。下列操作不能达到实验目的的是
      A. A B. B C. C D. D
      【答案】D
      【解析】
      【详解】A .碳酸钠溶液为碱性,油污在碱性溶液中发生水解反应,同时加热可以增强碳酸钠溶液的碱性, 可以达到除油污的目的,A 不符合题意;
      B .铁锈的主要成分为氧化铁,稀盐酸可以用来除去铁锈,可以达到实验目的,B 不符合题意;
      C .硫酸铜溶液中滴加过量氨水,可以生成铜氨溶液,可以达到实验目的,C 不符合题意;
      D .铁钉镀铜,需要电解装置,使 Cu 片与电源正极相连,铁钉与电源负极相连,图中无电源,故不能达到 实验目的,D 符合题意;
      A .除油污
      B .除铁锈
      C .制铜氨溶液
      D .铁钉镀铜
      故选 D。
      7. 能满足下列物质间直接转化关系,且推理成立的是
      单质 X —O—2→ 氧化物 1 —O—2→ 氧化物 2 —H—→ 酸(或碱) —NaOH(或HCl) → 盐
      A. X 可为铝,盐的水溶液一定显酸性
      B. X 可为硫,氧化物 1 可使品红溶液褪色
      C. X 可为钠,氧化物 2 可与水反应生成H2
      D. X 可为碳,盐的热稳定性:NaHCO3 > Na2CO3
      【答案】B
      【解析】
      【详解】A .铝单质与 O2 生成 Al2O3 后无法再被 O2 氧化,无法形成氧化物 2,且 Al2O3 与水反应需强酸/碱 才能溶解,A 错误;
      B .硫燃烧生成 SO2(氧化物 1,使品红褪色) ,SO2 氧化为 SO3(氧化物 2) ,SO3 与水生成 H2SO4 ,再与 NaOH 生成盐,转化关系成立,B 正确;
      C.钠与氧气常温反应生成 Na2O(氧化物 1),进一步氧化为 Na2O2(氧化物 2);Na2O2 与水反应生成 NaOH 和 O2,不会生成 H2 ,C 错误;
      D .碳与氧气反应先生成 CO,最终生成 CO2,与水反应生成碳酸,与碱反应可生成盐,但 Na2CO3 热稳定 性强于 NaHCO3 ,D 结论错误,D 错误;
      故选 B。
      8. 下列陈述Ⅰ与陈述Ⅱ均正确,且两者间具有因果关系的是
      A. A B. B C. C D. D
      【答案】B
      选项
      陈述Ⅰ
      陈述Ⅱ
      A
      浓硝酸保存在棕色试剂瓶中
      浓硝酸具有强氧化性
      B
      向蔗糖中加适量浓硫酸,蔗糖变黑
      浓硫酸具有脱水性
      C
      Fe2+ 与K3 Fe (CN )6 可生成蓝色物质
      KSCN 溶液可用于检验 Fe3+
      D
      MnO2 与浓盐酸共热,生成黄绿色气体
      Cl2 + SO2 + 2H2 O = H2 SO4 + 2HCl
      【解析】
      【详解】A .浓硝酸保存在棕色试剂瓶中是因为其见光易分解,而非因其强氧化性,陈述Ⅰ正确但因果关系 错误,A 不符合题意;
      B .浓硫酸使蔗糖变黑体现其脱水性,陈述Ⅰ和Ⅱ均正确且存在因果关系,B 符合题意;
      C.Fe2+与 K3 [Fe(CN)6]生成蓝色沉淀用于检验 Fe2+,而 KSCN 用于检验 Fe3+ ,两者无直接因果关系,C 不符 合题意;
      D .MnO2 与浓盐酸生成 Cl2 是独立反应,与 Cl2 和 SO2 的反应无因果关系,D 不符合题意; 故选 B。
      9. 元素 a~i 为短周期元素,其第一电离能与原子序数的关系如图。下列说法正确的是
      A. a 和 g 同主族 B. 金属性:g > h > i
      C. 原子半径:e > d > c D. 最简单氢化物沸点:b > c 【答案】B
      【解析】
      【分析】同周期中第一电离能中第 IIA 族和第 VA 族比相邻元素的第一电离能大,0 族元素的第一电离能在 同周期中最大,可以推断 a~i 分别是 B 、C 、N 、O 、F、Ne、Na 、Mg 、Al。
      【详解】A .a 是 B ,g 是 Na,二者不同主族,A 错误;
      B.Na、Mg、Al 属于同周期,从左到右金属性依次减弱,B 正确;
      C .e、d、c 分别是 N 、O 、F,属于同周期元素,同周期从左到右原子半径依次减小,原子半径 c>d>e ,C 错误;
      D .b 为 C ,c 为 N ,NH3 分子间存在氢键,沸点高,沸点 NH3>CH4 ,D 错误; 答案选 B。
      10. 设NA 为阿伏加德罗常数的值。下列说法正确的是
      A. 1ml18O2 的中子数,比1ml16O2 的多2NA
      B. 1mlFe 与水蒸气完全反应,生成 H2 的数目为2NA
      C. 在1L0.1ml / L 的NH4 Cl 溶液中,NH 的数目为0.1NA
      D. 标准状况下的22.4LCl2 与足量H2 反应,形成的共价键数目为2NA
      【答案】D
      【解析】
      【详解】A .1O 的中子数为 10 ,1O 的中子数为 8,每个 O2 分子含 2 个 O 原子,1ml 1O2 比 1ml 1O2 多
      4NA 个中子,A 错误;
      B .Fe 与水蒸气反应生成 Fe3O4 和 H2 ,1ml Fe 生成 ml H2 ,数目为 B 错误;
      C .NH在水中会水解,溶液中NH 的数目小于 0.1NA ,C 错误;
      D .1ml Cl2 与 H2 反应生成 2ml HCl,形成 2ml H-Cl 键,共价键数目为 2NA ,D 正确; 故选 D。
      11. 利用如图装置进行实验:打开K1、K2 ,一定时间后,a 中溶液变蓝;关闭K1 ,打开K3 ,点燃酒精灯 加热数分钟后,滴入无水乙醇。下列说法错误的是
      A. a 中现象体现了I- 的还原性
      B. b 中H2 O2 既作氧化剂也作还原剂
      C. 乙醇滴加过程中,c 中的铜丝由黑变红,说明乙醇被氧化
      D. d 中有银镜反应发生,说明 c 中产物有乙酸 【答案】D
      【解析】
      【分析】打开K1、K2 ,一定时间后,b 中 H2O2 在 MnO2 的催化下生成 O2,O2 进入 a 中,氧化 I-,生成 I2, 使得淀粉-KI 溶液变蓝;关闭 K1 ,打开 K3,无水乙醇在铜丝的催化下与氧气发生氧化反应生成乙醛,乙醛 可与银氨溶液在加热条件下发生银镜反应。
      【详解】A .O2 进入 a 中,氧化 I-,生成 I2 ,体现了 I- 的还原性,A 正确;
      B .b 中 H2O2 在 MnO2 的催化下生成 O2 和 H2O2 ,H2 O2 既作氧化剂也作还原剂,B 正确;
      C.无水乙醇在铜丝的催化下与氧气发生氧化反应生成乙醛,在此过程中,铜丝先和氧气反应生成黑色的氧 化铜,乙醇再和氧化铜反应,氧化铜被还原为红色的铜单质,乙醇被氧化为乙醛,故 c 中的铜丝由黑变红, 可以说明乙醇被氧化,C 正确;
      D .乙醛可与银氨溶液在加热条件下发生银镜反应,d 中未加热,不能发生银镜反应,D 错误; 故选 D 。
      12. CuCl 微溶于水,但在Cl- 浓度较高的溶液中因形成[CuCl2 ]- 和 [CuCl3 ]2- 而溶解。将适量 CuCl 完全溶 于盐酸,得到含[CuCl2 ]- 和[CuCl3 ]2- 的溶液,下列叙述正确的是
      A. 加水稀释,[CuCl3 ]2- 浓度一定下降
      B. 向溶液中加入少量 NaCl 固体,[CuCl2 ]- 浓度一定上升
      C. H [CuCl2 ] 的电离方程式为: H [CuCl2 ] = H+ + Cu+ + 2Cl-
      D. 体系中,c (Cu+ ) + c (H+ ) = c (Cl-) + c ([CuCl2 ]-)+ c ([CuCl3 ]2-)+ c (OH-) 【答案】A
      【解析】
      【详解】A .加水稀释,溶液体积变大,[CuCl3 ]2- 浓度一定下降,A 正确;
      B.加入 NaCl 会增加 Cl-浓度,可能促使[CuCl2 ]- 转化为[CuCl3 ]2- ,[CuCl2 ]- 浓度不一定上升,B 错误;
      C .H[CuCl2]应电离为 H+和[CuCl2 ]- ,而非分解为 Cu+和 Cl-,电离方程式错误,C 错误;
      D .电荷守恒未考虑[CuCl3 ]2- 的电荷数,电荷守恒应为
      c (Cu+)+ c (H+) = c (Cl-)+ c ([CuCl2 ]-)+ 2c([CuCl3 ]2-)+ c (OH-) ,D 错误; 故选 A。
      13. 由结构不能推测出对应性质的是
      A. A B. B C. C D. D
      【答案】A
      【解析】
      【详解】A .SO3 的 VSEPR 模型为平面三角形,反映其分子几何结构,但氧化性由硫的高价态(+6)决定,与 结构无直接关联,A 符合题意;
      B .钾和钠原子结构差异导致电子跃迁能量不同,焰色不同,结构与性质对应合理,B 不符合题意;
      C .乙烯和乙炔均含 π 键,π 键断裂是加聚反应的基础,结构与性质对应合理,C 不符合题意;
      D .石墨层中离域 p 电子使其导电,结构与性质对应合理,D 不符合题意; 答案选 A。
      14. 一种高容量水系电池示意图如图。已知:放电时,电极Ⅱ上MnO2 减少;电极材料每转移 1ml 电子,
      对应的理论容量为26.8A . h 。下列说法错误的是
      A. 充电时Ⅱ为阳极
      B. 放电时Ⅱ极室中溶液的 pH 降低
      C. 放电时负极反应为: MnS − 2e− = S + Mn2+
      D. 充电时 16gS 能提供的理论容量为26.8A . h 【答案】B
      选项
      结构
      性质
      A
      SO3 的 VSEPR 模型为平面三角形
      SO3 具有氧化性
      B
      钾和钠的原子结构不同,电子跃迁时能量变化不同
      钾和钠的焰色不同
      C
      乙烯和乙炔分子均含有π 键
      两者均可发生加聚反应
      D
      石墨层中未参与杂化的 p 轨道中的电子,可在整个碳原子平面中运动
      石墨具有类似金属的导电性
      【解析】
      【分析】放电时,电极Ⅱ上MnO2 减少,说明 MnO2 转化为 Mn2+,化合价降低,发生还原反应,为原电池 的正极,由于电解质溶液为 MnSO4,故电解质应为酸性溶液,正极反应为:
      MnO2 + 2e- + 4H+ = Mn2+ + 2H2 O ;则电极Ⅰ为原电池负极,MnS 失去电子生成 S 和 Mn2+,负极反应为:
      MnS - 2e- = S + Mn2+ 。
      【详解】A .由分析可知,放电时电极Ⅱ为正极,故充电时电极Ⅱ为阳极,A 正确;
      B .由分析可知,放电时电极Ⅱ为正极,正极反应为:MnO2 + 2e- + 4H+ = Mn2+ + 2H2 O ,反应消耗H+ , 溶液的 pH 升高,B 错误;
      C .由分析可知,放电时电极Ⅰ为原电池负极,负极反应为:MnS - 2e- = S + Mn2+ ,C 正确;
      D .根据放电时负极反应,可知充电时阴极反应为S + Mn2+ + 2e- = MnS ,每消耗 16gS,即 0.5mlS,转
      移 1ml 电子,据题意可知,能提供的理论容量为 26.8A.h ,D 正确;
      故选 B。
      15. 按如图组装装置并进行实验:将铜丝插入溶液中,当 c 中红色褪去时,将铜丝拔离液面。下列叙述错误 的是
      A. a 中有化合反应发生,并有颜色变化
      B. b 中气体变红棕色时,所含氮氧化物至少有两种
      C. c 中溶液红色刚好褪去时,HCO3- 恰好完全反应
      D. 若将 a 中稀硝酸换为浓硫酸并加热,则c 中溶液颜色会褪去 【答案】C
      【解析】
      【详解】A.铜和稀硝酸反应,会生成一氧化氮,一氧化氮为无色气体,液面上方有氧气存在,一氧化氮与 氧气反应,生成红棕色的二氧化氮,属于化合反应,生成Cu(NO3 )2 为蓝色,有颜色变化,A 正确;
      B.b 中气体变红棕色时,说明有二氧化氮存在,存在2NO2 □□□ N2O4 的反应,所以所含氮氧化物至少有 两种,B 正确;
      C .酚酞的变色范围是 8.2~10 ,c 中溶液红色刚好褪去时,此时溶液可能呈弱碱性,所以不能判断HCO3- 是 否恰好完全反应,C 错误;
      D .若将 a 中稀硝酸换为浓硫酸并加热,会生成二氧化硫,二氧化硫通入碳酸氢钠溶液中,可生成亚硫酸氢 钠,溶液显酸性,c 中溶液颜色会褪去,D 正确;
      故选 C。
      16. 某理论研究认为:燃料电池(图 b)的电极Ⅰ和Ⅱ上所发生反应的催化机理示意图分别如图a 和图c,其中O2 获得第一个电子的过程最慢。由此可知,理论上
      A. 负极反应的催化剂是i
      B. 图 a 中,i到i过程的活化能一定最低
      C. 电池工作过程中,负极室的溶液质量保持不变
      D. 相同时间内,电极Ⅰ和电极Ⅱ上的催化循环完成次数相同 【答案】C
      【解析】
      【分析】该燃料电池为氢氧燃料电池,由图可知该原电池的电解质溶液为酸性,氢气发生氧化反应,做负 极,电极方程式为:H2 - 2e- = 2H+ ;氧气发生还原反应,做正极,电极方程式为:O2 + 4e- + 4H+ = 2H2 O 。 【详解】A .由分析可知,氧气发生还原反应,做正极,正极反应的催化剂是i ,A 错误;
      B .图 a 中,i到i过程为O2 获得第一个电子的过程,根据题中信息, O2 获得第一个电子的过程最慢,则i 到i过程的活化能一定最高,B 错误;
      C .氢气发生氧化反应,做负极, 电极方程式为:H2 - 2e- = 2H+ ,同时,反应负极每失去 1 个电子,就 会有一个 H+通过质子交换膜进入正极室,故电池工作过程中,负极室的溶液质量保持不变,C 正确;
      D .由图 a、c 可知,氧气催化循环一次需要转移 4 个电子,氢气催化循环一次需要转移 2 个电子,相同时
      间内,电极Ⅰ和电极Ⅱ上的催化循环完成次数不相同,D 错误; 故选 C。
      二、非选择题:本大题共 4 小题,共 56 分。考生根据要求作答。
      17. 酸及盐在生活生产中应用广泛。
      (1)甲苯氧化可生成苯甲酸。向盛有 2mL 甲苯的试管中,加入几滴酸性KMnO4 溶液,振荡,观察到体系 颜色_______。
      (2)某苯甲酸粗品含少量泥沙和氯化钠。用重结晶法提纯该粗品过程中,需要的操作及其顺序为:加热溶 解、_______(填下列操作编号)。
      (3)兴趣小组测定常温下苯甲酸饱和溶液的浓度c0 和苯甲酸的Ka ,实验如下:取 50.00mL 苯甲酸饱和溶 液,用0.1000ml / LNaOH 溶液滴定,用 pH 计测得体系的 pH 随滴入溶液体积 V 变化的曲线如图。据图 可得:
      ① c0 = _______ ml / L 。
      ②苯甲酸的Ka = _______(列出算式,水的电离可忽略)。
      (4)该小组继续探究取代基对芳香酸酸性的影响。
      ①知识回顾 羧酸酸性可用Ka 衡量。下列羧酸Ka 的变化顺序为:
      CH3COOH < CH2ClCOOH < CCl3COOH < CF3COOH 。随着卤原子电负性_______ ,羧基中的羟基 _______增大,酸性增强。
      ②提出假设 甲同学根据①中规律推测下列芳香酸的酸性强弱顺序为:
      ③验证假设 甲同学测得常温下三种酸的饱和溶液的 pH 大小顺序为Ⅲ>Ⅱ>Ⅰ, 据此推断假设成立。但乙同学 认为该推断依据不足,不能用所测得的 pH 直接判断Ka 大小顺序,因为_______。
      乙同学用(3)中方法测定了上述三种酸的Ka ,其顺序为Ⅱ>Ⅰ>Ⅲ。
      ④实验小结 假设不成立,芳香环上取代基效应较复杂,①中规律不可随意推广。
      (5)该小组尝试测弱酸 HClO 的Ka 。
      ①丙同学认为不宜按照(3)中方法进行实验,其原因之一是次氯酸易分解。该分解反应的离子方程式为
      _______。
      ②小组讨论后,选用0.100ml/LNaClO 溶液(含少量 NaCl)进行实验,以获得 HClO 的Ka 。简述该方案 _______(包括所用仪器及数据处理思路)。
      ③教师指导:设计实验方案时,需要根据物质性质,具体问题具体分析。
      【答案】(1)由紫色变为无色
      (2)da (3) ①. 0.028 ②.
      (4) ①. 增大 ②. 极性 ③. 常温下三种酸的饱和溶液的浓度不同
      光照
      (5) ①. 实验方法:取适量 0.100ml/LNaClO 溶液放入烧杯中,
      用 pH 计测得体系在 25℃下的 pH,记录数据;
      数据处理思路:由于 NaClO 溶液中存在 ClO- 的水解,故根据 0.100ml/LNaClO 溶液在 25℃下的 pH 可求得
      ClO- 的水解平衡常数Kh ,再利用公式 求出 HClO 的 Ka。
      【解析】
      【小问 1 详解】
      酸性 KMnO4 溶液具有强氧化性,可以将甲苯氧化生成苯甲酸,故向盛有 2mL 甲苯的试管中,加入几滴酸 性 KMnO4 溶液,振荡,观察到体系颜色由紫色变为无色。
      【小问2 详解】
      重结晶法提纯苯甲酸的方法为,加热溶解、趁热过滤、冷却结晶,故操作编号为 da 【小问 3 详解】
      ①由图像可知,当加入 14mLNaOH 溶液时,苯甲酸被完全中和,则可得苯甲酸饱和溶液的浓度
      ②由图像可知,苯甲酸饱和溶液的pH 为 2.89,说明苯甲酸饱和溶液中的c(H+ )=c(苯甲酸根)=10-2.89ml/L , 则苯甲酸的
      【小问 4 详解】
      ①羧酸酸性的强弱取决于羧基中O-H 键的极性大小,极性越大,酸性越强,卤素原子的电负性越大,吸电 子能力越强,使得羧基中 O-H 键的极性越大,酸性越强;
      ③由于常温下三种酸的饱和溶液的浓度不同,所以该推断依据不足。
      【小问 5 详解】
      光照
      ①次氯酸在光照条件下易分解为 HCl 和 O2 ,其分解反应的离子方程式为 ↑ ;
      ②实验方法:取适量 0.100ml/LNaClO 溶液放入烧杯中,用 pH 计测得体系在 25℃下的 pH,记录数据;
      数据处理思路:由于 NaClO 溶液中存在 ClO- 的水解,故根据 0.100ml/LNaClO 溶液在 25℃下的 pH 可求得
      ClO- 的水解平衡常数Kh ,再利用公式 求出 HClO 的 Ka。
      18. 我国是金属材料生产大国,绿色生产是必由之路。一种从多金属精矿中提取 Fe 、Cu 、Ni 等并探究新型 绿色冶铁方法的工艺如下。
      已知:多金属精矿中主要含有 Fe 、Al 、Cu 、Ni 、O 等元素。
      (1)“酸浸 ”中,提高浸取速率的措施有_______(写一条)。
      (2)“高压加热 ”时,生成Fe2 O3 的离子方程式为:_______。
      氢氧化物
      Fe(OH)3
      Al(OH)3
      Cu(OH)2
      Ni(OH)2
      K sp (298K )
      2.8 × 10−39
      1.3 × 10−33
      2.2 × 10−20
      5.5 × 10−16
      高压
      ↓ + ______ H+
      (3)“沉铝 ”时,pH 最高可调至_______(溶液体积变化可忽略)。已知:“滤液 1 ”中 c (Cu2+ ) = 0.022ml / L , c (Ni2+ ) = 0.042ml / L 。
      (4)“选择萃取 ”中,镍形成如图的配合物。镍易进入有机相的原因有_______。
      A. 镍与 N 、O 形成配位键 B. 配位时Ni2+ 被还原
      C. 配合物与水能形成分子间氢键 D. 烷基链具有疏水性
      (5)Nix Cuy Nz 晶体的立方晶胞中原子所处位置如图。已知:同种位置原子相同,相邻原子间的最近距离 之比dNi-Cu : dNi-N = :1 ,则x : y: z = _______;晶体中与 Cu 原子最近且等距离的原子的数目为_______。
      (6)①“700℃加热 ”步骤中,混合气体中仅加少量 H2 ,但借助工业合成氨的逆反应,可使 Fe 不断生成。 该步骤发生反应的化学方程式为_______和_______。
      ②“电解 ”时,Fe2 O3 颗粒分散于溶液中,以 Fe 片、石墨棒为电极,在答题卡虚线框中,画出电解池示意 图并做相应标注_______。
      ③与传统高炉炼铁工艺相比,上述两种新型冶铁方法所体现“绿色化学 ”思想的共同点是_______(写一条)。
      【答案】(1)搅拌、粉碎多金属精矿、提高酸浸温度等
      高压
      加热
      (3)5 (4)AD
      (5) ①. 3 :1 :1 ②. 12
      ( 6 ) ①. 2NH3 □ □加、□□压□□ N2+3H2 ②. ③.
      ④. 没有污染物产生
      【解析】
      【分析】矿粉酸浸通入 SO2 酸浸,浸取液中含有 Fe2+ 、Cu2+、Ni2+ 、Al3+等,调节 pH=3.0,通入空气加热得 到 Fe2O3 ,Fe2O3 可以通过还原得到 Fe 单质,也可以用电解得到 Fe 单质,滤液 1 在常温下沉铝,滤液 2 选 择萃取得到含硫酸根的溶液和分别含 Cu 配合物和 Ni 配合物,最终得到产品 NixCuyNz。
      【小问 1 详解】
      “酸浸”中,提高浸取速率的措施有:搅拌、粉碎多金属精矿、提高酸浸温度等; 【小问 2 详解】
      由于通入SO2 “酸浸”,故浸取液中不含有Fe3+ ,“高压加热 ”时,Fe2+在酸性条件下被氧化为Fe2 O3 ,离
      高压
      子方程式为 ↓+8H+;
      加热
      【小问 3 详解】
      “沉铝 ”时,保证 Cu2+和 Ni2+不沉淀,Cu(OH)2 的溶度积更小,c (Cu2+ ) = 0.022ml / L ,根据 Ksp=c(Cu2+)×c2(OH-)=0.022×c2(OH-)=2.2×10-20,得出 c(OH-)=10-9ml/L ,pH=5;
      【小问 4 详解】
      “选择萃取”中,镍形成如图的配合物。镍易进入有机相的原因有:
      A、镍与 N 、O 形成配位键,可以使镍进入有机相,A 正确;
      B、配体
      中提供孤对电子的 O 原子带一个单位负电,可以视作是得到一个电子的阴离
      子,其余配体不带电,整个配合物不显电性,形成配合物后,中心离子还是 Ni2+,Ni2+化合价不变,B 错误;
      C、配合物与水形成氢键,不能解释镍进入有机相,C 错误;
      D、烷基具有疏水性,可以使其进入有机相,D 正确;
      答案选 AD;
      【小问 5 详解】
      根据同种位置原子相同,相邻原子间的最近距离之比dNi−Cu : dNi−N = :1 ,设晶胞边长为 a,由几何关系
      可知,面心的原子与顶点的原子距离为 ,面心的原子与体心的原子距离为 a ,则可以确定,晶胞中 面心原子为Ni,有 6× = 3 个,顶点原子为Cu,有8× = 1 个,体心的原子为N,有 1 个,则 x:y:z=3:1: 1 ;
      根据分析,Cu 原子处于顶角,距离最近且等距离的原子为面心上 Ni 原子,数目为 ;
      【小问 6 详解】
      ①氨气分解为N2 和H2,H2 还原Fe2O3 得到Fe 单质和水,化学方程式为:2NH3 □□加、□□压□□ N2+3H2、Fe2O3+3H2
      700C
      2Fe+3H2O;
      ②电解 Fe2O3 颗粒得到 Fe 单质,在阴极发生还原反应,则 Fe 片为阴极,石墨做阳极,电解液为 NaOH 溶液
      和Fe2 O3 颗粒,装置图如下: ;
      ③与传统高炉炼铁工艺相比,上述两种新型冶铁方法所体现“绿色化学” 思想的共同点是没有污染性的 CO 气 体产生。
      19. 钛单质及其化合物在航空、航天、催化等领域应用广泛。
      (1)基态 Ti 原子的价层电子排布式为_______。
      (2)298K 下,反应TiO2 (s)+ 2C(s)+ 2Cl2 (g ) = TiCl4 (g ) + 2CO(g ) 的 ΔH < 0 、 ΔS > 0 ,则 298K 下 该反应_______(填“能 ”或“不能 ”)自发进行。
      (3)以TiCl4 为原料可制备TiCl3 。将5.0mlTiCl4 与 10.0mlTi 放入容积为V0 L 的恒容密闭容器中,反 应体系存在下列过程。
      第 17 页/共 23 页
      编号
      过程
      ΔH
      (a)
      Ti (s) + TiCl4 (g) □ 2TiCl2 (s)
      1
      ΔH
      ①ΔH1 = _______kJ/ml。
      ②不同温度下,平衡时反应体系的组成如图。曲线Ⅰ对应的物质为_______。
      ③温度T0 K 下,n TiCl4 (g) = _______ ml ,反应(c)的平衡常数K = _______(列出算式,无须化简)。
      (4)钛基催化剂可以催化储氢物质肼(N2 H4 ) 的分解反应:
      (e) N2 H4 = N2 + 2H2
      (f) 3N2 H4 = N2 + 4NH3
      为研究某钛基催化剂对上述反应的影响,以肼的水溶液为原料(含N2 H4 的物质的量为n0 ),进行实验,得到 n1 / n0 、n2 / n0 随时间 t 变化的曲线如图。其中, n1 为 H2 与N2 的物质的量之和;n2 为剩余N2 H4 的物质 的量。设ne 为 0~t 时间段内反应(e)消耗N2 H4 的物质的量,该时间段内,本体系中催化剂的选择性用
      0 2
      - × 100% 表示。
      ①0 ~ t0min 内,N2 H4 的转化率为_______(用含 y2 的代数式表示)。
      (b)
      TiCl2 (s) + TiCl4 (g) □ 2TiCl3 (g)
      +200.1kJ / ml
      (c)
      Ti (s) + 3TiCl4 (g) □ 4TiCl3 (g)
      +132.4kJ / ml
      (d)
      TiCl3 (g) □ TiCl3 (s)
      2
      ΔH
      ②0 ~ t0min 内,催化剂的选择性为_______(用含 y1 与 y2 的代数式表示,写出推导过程)。
      【答案】(1)3d2 4s2
      (2)能 (3) ①. −267.8 ②. TiCl2 (s) ③. 0.5 ④.
      (4) ①. (1− y2 )×100% ②.
      【解析】
      【小问 1 详解】
      Ti 为 22 号元素,基态 Ti 原子的价层电子排布式为3d2 4s2 ,故答案为:3d2 4s2 :
      【小问 2 详解】
      反应TiO2 (s)+ 2C(s)+ 2Cl2 (g ) = TiCl4 (g ) + 2CO(g ) 的 ΔH < 0 、 ΔS > 0 ,则根据 ΔG=ΔH − rΔS 可 知,该反应在 298K 下能自发进行,故答案为:能;
      【小问 3 详解】
      ① 已知:
      反应 b:TiCl2 (s) + TiCl4 (g ) □ 2TiCl3 (g )
      反应 c:Ti (s) + 3TiCl4 (g ) □ 4TiCl3 (g )
      将反应 c-2×反应 b 可得Ti(s)+ TiCl4 (g ) □ 2TiCl2 (s) ,则
      ΔH1 = 132.4 − 2 × 200.1kJ / ml = −267.8kJ / ml ,故答案为: −267.8 ;
      ② 由表格可知,反应 a 为放热反应,反应 b、c 为吸热反应,反应 d 也是放热的,曲线Ⅰ , Ⅱ可表示TiCl3 (g ) 或TiCl2 (s)的物质的量随温度的变化情况,随着温度升高,反应 b、c 正向移动,反应 a 、d 为逆向移动, 所以TiCl3 (g ) 的含量逐渐上升,TiCl2 (s)的含量逐渐下降,所以曲线Ⅰ对应的物质为TiCl2 (s),故答案为: TiCl2 (s);
      ③ 温度T0 K 下,n Ti (s) = 8.5ml ,n TiCl3 (g ) =6.0ml ,n TiCl3 (s) =n TiCl2 (s) =0ml ,根
      据 Ti 元素守恒,可推出n TiCl4 (g ) = (10+5-6-8.5)ml=0.5ml,则
      反应 的平衡常数 故答案为 【小问 4 详解】
      ① 因为肼(N2 H4 ) 为反应物,肼的含量逐渐下降,起始时 时 则0 ~ t0min 内, N2 H4 的转化率为 故答案为:(1− y2 )×100% ;
      ② 由图可知,0 ~ t0min 内, , ,则 n2 = y2 × n0 ,反应掉的肼(N2 H4 ) 为n0 (1-y2 ) ,生 成的氮气和氢气的物质的量为 y1 × n0ml ,根据反应前后原子个数守恒,可得
      反应 f 消耗的肼为 反应 e 消耗的 肼 则本体系中催化剂的选择性
      故答案为:
      20. 我国科学家最近在光-酶催化合成中获得重大突破,光-酶协同可实现基于三组分反应的有机合成,其中 的一个反应如下(反应条件略:Ph-代表苯基C6 H5 − )。
      (1)化合物 1a 中含氧官能团的名称为_______。
      (2)①化合物 2a 的分子式为_______。
      ②2a 可与H2 O 发生加成反应生成化合物Ⅰ . 在Ⅰ的同分异构体中,同时含有苯环和醇羟基结构的共_______
      种(含化合物Ⅰ)。
      (3)下列说法正确的有_______。
      A. 在 1a、2a 和3a 生成 4a 的过程中,有π 键断裂与 σ 键形成
      B. 在 4a 分子中,存在手性碳原子,并有 20 个碳原子采取sp2 杂化
      C. 在 5a 分子中,有大π 键,可存在分子内氢键,但不存在手性碳原子
      D. 化合物 5a 是苯酚的同系物,且可发生原子利用率为 100%的还原反应
      (4)一定条件下,Br2 与丙酮(CH3COCH3 ) 发生反应,溴取代丙酮中的 α − H ,生成化合物 3a .若用核磁 共振氢谱监测该取代反应,则可推测:与丙酮相比,产物 3a 的氢谱图中_______。
      (5)已知:羧酸在一定条件下,可发生类似于丙酮的 α − H 取代反应。根据上述信息,分三步合成化合物
      Ⅱ。
      ①第一步,引入溴:其反应的化学方程式为_______。
      ②第二步,进行_______(填具体反应类型):其反应的化学方程式为_______(注明反应条件)。
      ③第三步,合成Ⅱ: ②中得到的含溴有机物与 1a、2a 反应。
      (6)参考上述三组分反应,直接合成化合物Ⅲ,需要以 1a 、_______(填结构简式)和3a 为反应物。
      【答案】(1)醛基 (2) ①. C8H8 ②. 5 (3)AB
      (4)丙酮的单一甲基峰消失,出现两个新信号峰,峰面积之比为 3 :2,且峰的位置较丙酮左移
      ( 5 ) ①. CH3 COOH + Br2 → CH2BrCOOH + HBr ②. 酯 化 反 应 ③.
      浓硫酸
      CH2BrCOOH + CH3OH □ CH2BrCOOCH3 + H2 O
      Δ
      (6)
      【解析】
      【分析】根据题干信息,1a 和 2a 先发生碳碳双键的加成反应,生成,再和 3a 发生取 代反应得到主产物,两分子 1a 发生醛基的加成反应得到副产物 5a,据此解答。
      【小问 1 详解】
      由其结构简式可知,化合物 1a 中含氧官能团的名称为醛基; 【小问 2 详解】
      ①化合物 2a 是苯乙烯,的分子式为C8H8 ;
      ②化合物Ⅰ的分子式为C8H10 O ,分子中含有苯环,则其余结构均为饱和结构,含有醇羟基的结构的同分异 构体有、、、、 , 共计 5 种;
      【小问 3 详解】
      A .在 1a、2a 和3a 生成 4a 的过程中,1a、2a 先发生碳碳双键的加成反应,生成,该
      过程存在π 键断裂,随后与 3a 发生取代反应脱去 1 分子 HBr 生成 4a,该过程存在 σ 键形成,A 正确;
      B .连接 4 个不同基团的碳原子是手性碳原子,4a 分子中,存在手性碳原子,如图:
      , 苯环是平面结构,三个苯环以及酮羰基的碳原子均为sp2 杂化,共计 20 个,
      B 正确;
      C .在 5a 分子中,苯环内有大π 键,酮羰基和羟基相邻较近,可存在分子内氢键,且与羟基相连的碳原子 是手性碳原子,C 错误;
      D .化合物 5a 与氢气发生还原反应是原子利用率为 100%的反应,但化合物 5a 含有酮羰基,不是苯酚的同 系物,D 错误;
      故选 AB;
      【小问 4 详解】
      丙酮的氢谱:两个甲基质子等效:6 个等价质子,在约 2.1 ppm 处出现单峰;
      α−溴代丙酮的氢谱:甲基质子:3 个质子,受溴吸电子效应影响,化学位移稍向低场移动(左移),在约 2.3 ppm 处出现单峰;亚甲基(CH2Br)质子:2 个质子,受溴原子直接影响,化学位移显著向低场移动,在约 3.9 ppm 处出现单峰(左移),由于溴原子的存在,CH2Br 质子与 CH3 质子不再等价;
      故氢谱变化:丙酮的单一甲基峰消失,出现两个新信号峰:峰面积之比为 3 :2,且峰的位置较丙酮左移; 【小问 5 详解】
      比较化合物Ⅱ与主产物的结构简式可知,主要在右侧含氧官能团不同,化合物Ⅱ含有酯基,故推测合成Ⅱ发 生的反应有酯化反应;
      ①已知羧酸在一定条件下,可发生类似于丙酮的 α - H 取代反应,则第一步反应为羧酸中 α - H 的取代反应 引入溴,化学方程式为 CH3 COOH + Br2 → CH2BrCOOH + HBr ;
      ②第二步CH2BrCOOH 与甲醇发生酯化(取代)反应,化学方程式为
      浓硫酸

      CH2BrCOOH + CH3OH
      Δ
      CH2BrCOOCH3 + H2 O ,题目要求填具体反应类型,故此处填酯化反应;
      ③第三步 1a、2a 发生碳碳双键的加成反应,生成,再与CH2BrCOOCH3 发生取代反
      应得到 ;
      【小问 6 详解】
      结合化合物Ⅲ的结构简式,将其断键,左侧表示 1a 基团,右侧是 3a 基团,则
      需要合成Ⅲ的还差,即合成流程是 1a 与先发生 1 ,4 加成反应,生成
      , 再与 3a 发生取代反应得到目标产物。
      【点睛】核磁共振氢谱图影响峰化学位移的因素:吸电子基团降低了氢核周围的电子云密度,使得其质子 峰向低场移动(左移),推电子基团增加了氢核周围的电子云密度,使得质子峰向高场位移(右移)。

      相关试卷

      2025年广东高考真题化学试卷和答案:

      这是一份2025年广东高考真题化学试卷和答案,文件包含2025年广东高考真题化学试题原卷版docx、2025年广东高考真题化学试题解析版docx等2份试卷配套教学资源,其中试卷共67页, 欢迎下载使用。

      2025广东高考真题化学试题及答案:

      这是一份2025广东高考真题化学试题及答案,共21页。

      2025年广东高考真题化学试题(附答案解析):

      这是一份2025年广东高考真题化学试题(附答案解析),共24页。试卷主要包含了单选题,解答题等内容,欢迎下载使用。

      资料下载及使用帮助
      版权申诉
      • 1.电子资料成功下载后不支持退换,如发现资料有内容错误问题请联系客服,如若属实,我们会补偿您的损失
      • 2.压缩包下载后请先用软件解压,再使用对应软件打开;软件版本较低时请及时更新
      • 3.资料下载成功后可在60天以内免费重复下载
      版权申诉
      若您为此资料的原创作者,认为该资料内容侵犯了您的知识产权,请扫码添加我们的相关工作人员,我们尽可能的保护您的合法权益。
      入驻教习网,可获得资源免费推广曝光,还可获得多重现金奖励,申请 精品资源制作, 工作室入驻。
      版权申诉二维码
      欢迎来到教习网
      • 900万优选资源,让备课更轻松
      • 600万优选试题,支持自由组卷
      • 高质量可编辑,日均更新2000+
      • 百万教师选择,专业更值得信赖
      微信扫码注册
      手机号注册
      手机号码

      手机号格式错误

      手机验证码 获取验证码 获取验证码

      手机验证码已经成功发送,5分钟内有效

      设置密码

      6-20个字符,数字、字母或符号

      注册即视为同意教习网「注册协议」「隐私条款」
      QQ注册
      手机号注册
      微信注册

      注册成功

      返回
      顶部
      学业水平 高考一轮 高考二轮 高考真题 精选专题 初中月考 教师福利
      添加客服微信 获取1对1服务
      微信扫描添加客服
      Baidu
      map