搜索
      上传资料 赚现金

      [精] 湖南省株洲市第二中学教育集团2023-2024学年高一下学期期末联考 化学试题

      • 4.06 MB
      • 2025-06-20 16:49:29
      • 54
      • 1
      • 信誓旦旦
      加入资料篮
      立即下载
      查看完整配套(共2份)
      包含资料(2份) 收起列表
      原卷
      湖南省株洲市第二中学教育集团2023-2024学年高一下学期期末联考 化学试题(原卷版).docx
      预览
      解析
      湖南省株洲市第二中学教育集团2023-2024学年高一下学期期末联考 化学试题(解析版).docx
      预览
      正在预览:湖南省株洲市第二中学教育集团2023-2024学年高一下学期期末联考 化学试题(原卷版).docx
      湖南省株洲市第二中学教育集团2023-2024学年高一下学期期末联考 化学试题(原卷版)第1页
      高清全屏预览
      1/10
      湖南省株洲市第二中学教育集团2023-2024学年高一下学期期末联考 化学试题(原卷版)第2页
      高清全屏预览
      2/10
      湖南省株洲市第二中学教育集团2023-2024学年高一下学期期末联考 化学试题(原卷版)第3页
      高清全屏预览
      3/10
      湖南省株洲市第二中学教育集团2023-2024学年高一下学期期末联考 化学试题(解析版)第1页
      高清全屏预览
      1/19
      湖南省株洲市第二中学教育集团2023-2024学年高一下学期期末联考 化学试题(解析版)第2页
      高清全屏预览
      2/19
      湖南省株洲市第二中学教育集团2023-2024学年高一下学期期末联考 化学试题(解析版)第3页
      高清全屏预览
      3/19
      还剩7页未读, 继续阅读

      湖南省株洲市第二中学教育集团2023-2024学年高一下学期期末联考 化学试题.zip

      展开

      这是一份湖南省株洲市第二中学教育集团2023-2024学年高一下学期期末联考 化学试题.zip,文件包含湖南省株洲市第二中学教育集团2023-2024学年高一下学期期末联考化学试题原卷版docx、湖南省株洲市第二中学教育集团2023-2024学年高一下学期期末联考化学试题解析版docx等2份试卷配套教学资源,其中试卷共29页, 欢迎下载使用。
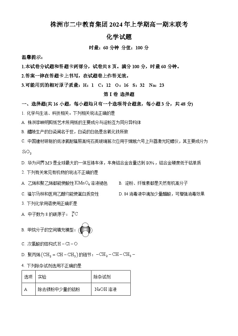
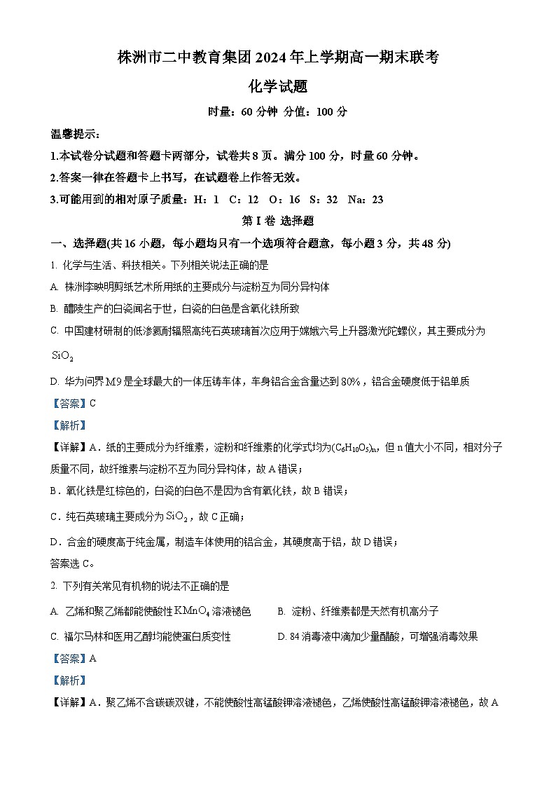
      时量:60分钟 分值:100分
      温馨提示:
      1.本试卷分试题和答题卡两部分,试卷共8页。满分100分,时量60分钟。
      2.答案一律在答题卡上书写,在试题卷上作答无效。
      3.可能用到的相对原子质量:H:1 C:12 O:16 S:32 Na:23
      第Ⅰ卷 选择题
      一、选择题(共16小题,每小题均只有一个选项符合题意,每小题3分,共48分)
      1. 化学与生活、科技相关。下列相关说法正确的是
      A. 株洲李映明剪纸艺术所用纸的主要成分与淀粉互为同分异构体
      B. 醴陵生产的白瓷闻名于世,白瓷的白色是含氧化铁所致
      C. 中国建材研制的低渗氦耐辐照高纯石英玻璃首次应用于嫦娥六号上升器激光陀螺仪,其主要成分为
      D. 华为问界是全球最大的一体压铸车体,车身铝合金含量达到,铝合金硬度低于铝单质
      【答案】C
      【解析】
      【详解】A.纸的主要成分为纤维素,淀粉和纤维素的化学式均为(C6H10O5)n,但n值大小不同,相对分子质量不同,故纤维素与淀粉不互为同分异构体,故A错误;
      B.氧化铁是红棕色的,白瓷的白色不是因为含有氧化铁,故B错误;
      C.纯石英玻璃主要成分为,故C正确;
      D.合金的硬度高于纯金属,制造车体使用的铝合金,其硬度高于铝,故D错误;
      答案选C。
      2. 下列有关常见有机物的说法不正确的是
      A. 乙烯和聚乙烯都能使酸性溶液褪色B. 淀粉、纤维素都是天然有机高分子
      C. 福尔马林和医用乙醇均能使蛋白质变性D. 84消毒液中滴加少量醋酸,可增强消毒效果
      【答案】A
      【解析】
      【详解】A.聚乙烯不含碳碳双键,不能使酸性高锰酸钾溶液褪色,乙烯使酸性高锰酸钾溶液褪色,故A错误;
      B.相对分子质量在10000以上的有机化合物为高分子化合物,淀粉、纤维素都是天然有机高分子化合物,故B正确;
      C.福尔马林、医用酒精均能使蛋白质变性,均可用作消毒剂,故C正确;
      D.醋酸将次氯酸根离子转化为次氯酸,可增强消毒效果,故D正确;
      答案选A。
      3. 下列化学用语使用正确的是
      A. 中子数为8的碳原子:
      B. 甲烷分子的空间填充模型:
      C. 次氯酸的结构式
      D. 聚丙烯的链节:
      【答案】B
      【解析】
      【详解】A.中子数为8的碳原子为,A错误;
      B.甲烷为正四面体结构,分子的空间填充模型为,B正确;
      C.次氯酸的结构式H−O−Cl,C错误;
      D.丙烯(CH2=CH−CH3)聚合生成聚丙烯,链节为,D错误;
      故选B。
      4. 下列除杂试剂选用不正确的是
      A. AB. BC. CD. D
      【答案】B
      【解析】
      【详解】A.Al与NaOH溶液反应,Mg与NaOH溶液不反应,然后过滤可分离,故A正确;
      B.乙烯被酸性高锰酸钾溶液氧化生成二氧化碳,所以不能用酸性高锰酸钾溶液除去甲烷中的乙烯,应该用溴水,故B错误;
      C.铁粉能与溶液反应生成,剩余铁粉过滤除掉,故可以除杂,故C正确;
      D.乙酸与碳酸钠反应后,与乙酸乙酯分层,可分液分离,故D正确;
      答案选B。
      5. 下列离子方程式与所给事实不相符的是
      A. 制备84消毒液(主要成分是):=
      B. 食醋去除水垢中的=
      C. 过量通入饱和碳酸钠溶液:=
      D. 溶液中滴入氯化钙溶液:=
      【答案】D
      【解析】
      【详解】A.氯气和NaOH溶液反应生成NaCl、NaClO和H2O,离子方程式为Cl2+2OH-=Cl-+ClO-+H2O,故A正确;
      B.食醋中醋酸与水垢中的反应,离子方程式为=,故B正确;
      C.二氧化碳与饱和碳酸钠溶液反应生成碳酸氢钠固体,离子方程式为=,故C正确;
      D.溶液中与氯化钙溶液不会反生反应,故D错误;
      答案选D。
      6. 硫及其化合物部分转化关系如图(为阿 伏伽德罗常数)。下列说法正确的是
      A. 标准状况下,气体中所含有的原子数目为
      B. 反应①中氧化剂与还原剂的物质的量之比为
      C. 反应②中氧化产物与还原产物的物质的量之比为
      D. 反应②每生成还原产物,转移电子数目为
      【答案】D
      【解析】
      【详解】A.标准状况下,11.2L H2S气体物质的量为0.5ml,所含有的原子数目为1.5NA,A错误;
      B.反应①发生反应,氧化剂为SO2,还原剂为H2S,氧化剂与还原剂的物质的量之比为1:2,B错误;
      C.反应②发生反应,硫发生歧化反应,Na2SO3是氧化产物,Na2S是还原产物,氧化产物与还原产物的物质的量之比为1:2,C错误;
      D.反应②转移4NA电子时,生成2ml Na2S,故每生成1ml还原产物,转移电子数目为2NA,D正确;
      故选D。
      7. 下列鉴别或检验不能达到实验目的的是
      A. 用品红溶液检验某无色气体是还是
      B. 用溶液检验是否变质
      C. 用盐酸酸化的溶液检验是否被氧化
      D. 用溶液鉴别与两种无色溶液
      【答案】C
      【解析】
      【详解】A.SO2能使品红溶液褪色,而CO2不能,故可以用品红溶液检验,A正确;
      B.Fe2+变质后会生成Fe3+,可以利用KSCN溶液鉴别,现象为溶液变成血红色,可以达到检验的目的,B正确;
      C.硝酸根离子在酸性条件下具有氧化性,‌会将Na2SO3​氧化为Na2SO4​从而干扰检验结果,C错误;
      D.Na2CO3溶液会与CaCl2溶液发生反应生成碳酸钙沉淀,‌观察到有白色沉淀产生,而NaHCO3溶液不会与CaCl2溶液反应生成白色沉淀,故该方法可以达到检验的目的,D正确;
      故选B。
      8. 短周期主族元素A、B、C、D、的原子序数依次增大,且分布在三个周期,B元素原子的最外层电子数是内层电子数的2.5倍,C、D两元素同主族,且能形成化合物和。下列说法正确的是
      A. B、C、D元素的简单离子半径由小到大的顺序:
      B. D、最高价氧化物对应水化物酸性强弱:
      C. A与C形成的化合物中只含有极性键
      D. 分子中,各原子最外层均达到8电子稳定结构
      【答案】D
      【解析】
      【分析】短周期主族元素A、B、C、D、E的原子序数依次增大,且分布在三个周期,则A为H元素,B元素原子的最外层电子数是内层电子数的 2.5 倍,则B为N元素,C、D两元素同族,且能形成化合物 DC2和 DC3,则C为O元素,D为S元素,E为Cl元素。
      【详解】A.B为N元素,C为O元素,D为S元素,电子层数越多离子半径越大,电子层数相同的核电荷数越大离子半径越小,离子半径:O2-

      相关试卷

      湖南省株洲市第二中学教育集团2023-2024学年高一下学期期末联考 化学试题:

      这是一份湖南省株洲市第二中学教育集团2023-2024学年高一下学期期末联考 化学试题,共8页。试卷主要包含了可能用到的相对原子质量,6LH2,该物质可能是,10ml⋅L−1AgNO3溶液等内容,欢迎下载使用。

      2024年湖南省株洲市第二中学普通高中学业水平合格性考高一下学期试第二次模拟+化学试题:

      这是一份2024年湖南省株洲市第二中学普通高中学业水平合格性考高一下学期试第二次模拟+化学试题,共4页。

      湖南省邵阳市第二中学2023-2024学年高一下学期6月期末考试化学试题.zip:

      这是一份湖南省邵阳市第二中学2023-2024学年高一下学期6月期末考试化学试题.zip,文件包含湖南省邵阳市第二中学2023-2024学年高一下学期6月期末考试化学试题原卷版docx、湖南省邵阳市第二中学2023-2024学年高一下学期6月期末考试化学试题解析版docx等2份试卷配套教学资源,其中试卷共22页, 欢迎下载使用。

      资料下载及使用帮助
      版权申诉
      • 1.电子资料成功下载后不支持退换,如发现资料有内容错误问题请联系客服,如若属实,我们会补偿您的损失
      • 2.压缩包下载后请先用软件解压,再使用对应软件打开;软件版本较低时请及时更新
      • 3.资料下载成功后可在60天以内免费重复下载
      版权申诉
      若您为此资料的原创作者,认为该资料内容侵犯了您的知识产权,请扫码添加我们的相关工作人员,我们尽可能的保护您的合法权益。
      入驻教习网,可获得资源免费推广曝光,还可获得多重现金奖励,申请 精品资源制作, 工作室入驻。
      版权申诉二维码
      期末专区
      • 精品推荐
      • 所属专辑46份
      欢迎来到教习网
      • 900万优选资源,让备课更轻松
      • 600万优选试题,支持自由组卷
      • 高质量可编辑,日均更新2000+
      • 百万教师选择,专业更值得信赖
      微信扫码注册
      手机号注册
      手机号码

      手机号格式错误

      手机验证码 获取验证码 获取验证码

      手机验证码已经成功发送,5分钟内有效

      设置密码

      6-20个字符,数字、字母或符号

      注册即视为同意教习网「注册协议」「隐私条款」
      QQ注册
      手机号注册
      微信注册

      注册成功

      返回
      顶部
      学业水平 高考一轮 高考二轮 高考真题 精选专题 初中月考 教师福利
      添加客服微信 获取1对1服务
      微信扫描添加客服
      Baidu
      map