搜索
      上传资料 赚现金

      [精] 专题01 数与式 (4大模块知识梳理+10个基础考点+1个方法技巧+4个易错点)讲义(含答案)-2025年中考数学三轮冲刺复习试题

      • 3.53 MB
      • 2025-06-20 14:43:52
      • 61
      • 0
      加入资料篮
      立即下载
      查看完整配套(共2份)
      包含资料(2份) 收起列表
      练习
      专题01 数与式 (4大模块知识梳理+10个基础考点+1个方法技巧+4个易错点)原卷版.docx
      预览
      知识
      专题01 数与式 (4大模块知识梳理+10个基础考点+1个方法技巧+4个易错点)解析版.docx
      预览
      正在预览:专题01 数与式 (4大模块知识梳理+10个基础考点+1个方法技巧+4个易错点)原卷版.docx
      专题01  数与式 (4大模块知识梳理+10个基础考点+1个方法技巧+4个易错点)原卷版第1页
      高清全屏预览
      1/22
      专题01  数与式 (4大模块知识梳理+10个基础考点+1个方法技巧+4个易错点)原卷版第2页
      高清全屏预览
      2/22
      专题01  数与式 (4大模块知识梳理+10个基础考点+1个方法技巧+4个易错点)原卷版第3页
      高清全屏预览
      3/22
      专题01  数与式 (4大模块知识梳理+10个基础考点+1个方法技巧+4个易错点)解析版第1页
      高清全屏预览
      1/47
      专题01  数与式 (4大模块知识梳理+10个基础考点+1个方法技巧+4个易错点)解析版第2页
      高清全屏预览
      2/47
      专题01  数与式 (4大模块知识梳理+10个基础考点+1个方法技巧+4个易错点)解析版第3页
      高清全屏预览
      3/47
      还剩19页未读, 继续阅读

      专题01 数与式 (4大模块知识梳理+10个基础考点+1个方法技巧+4个易错点)讲义(含答案)-2025年中考数学三轮冲刺复习试题

      展开

      这是一份专题01 数与式 (4大模块知识梳理+10个基础考点+1个方法技巧+4个易错点)讲义(含答案)-2025年中考数学三轮冲刺复习试题,文件包含专题01数与式4大模块知识梳理+10个基础考点+1个方法技巧+4个易错点原卷版docx、专题01数与式4大模块知识梳理+10个基础考点+1个方法技巧+4个易错点解析版docx等2份试卷配套教学资源,其中试卷共69页, 欢迎下载使用。

      知识模块一:实数的有关概念及计算
      知识点一:实数的分类
      1、按实数的定义分类: 2、按大小分类:
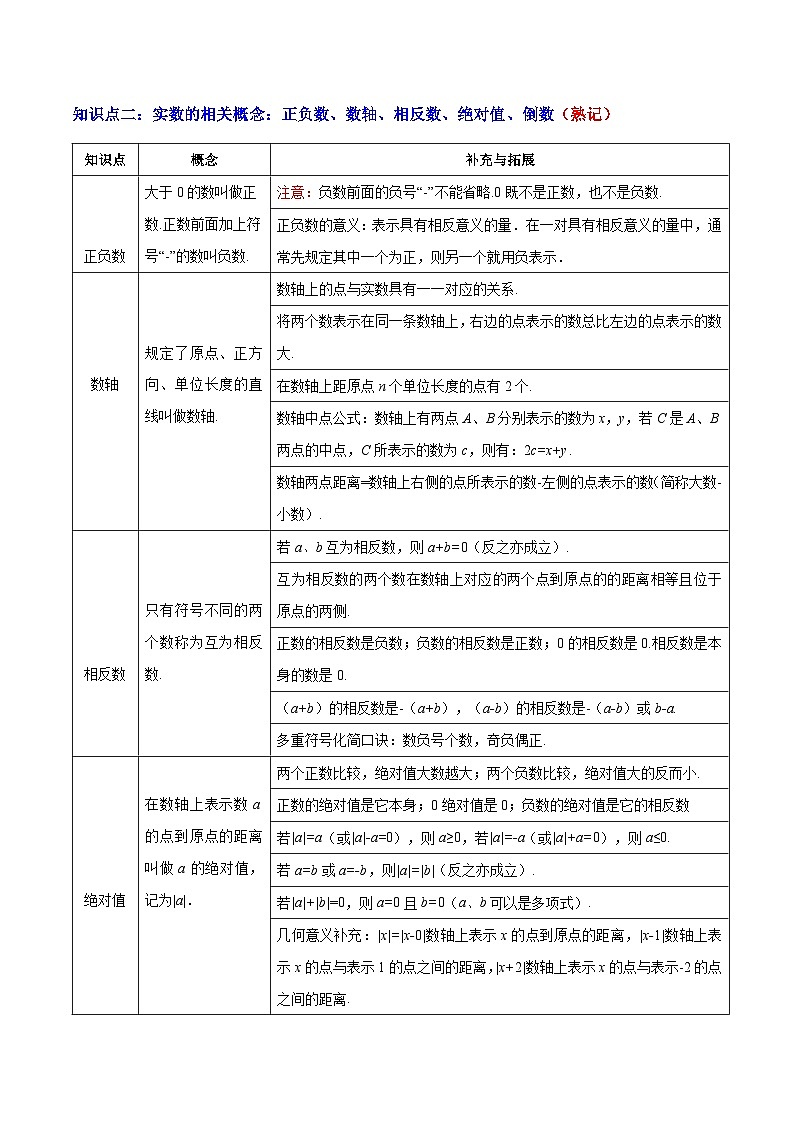
      知识点二:实数的相关概念:正负数、数轴、相反数、绝对值、倒数(熟记)
      知识点三:实数的运算
      1、科学记数法(掌握)与近似数:
      2、平方根、算术平方根、立方根与非负数的性质(理解)
      3、实数的运算法则及大小比较(掌握)
      (一)常见的实数运算(常出现在选择题)
      (二)实数的四则运算法则(穿插在各个题型中)
      (1)实数加法法则:
      ①同号两数相加,取相同的符号,并把绝对值相加;
      ②绝对值不相等的异号两数相加,取绝对值较大的加数的符号,并用较大的绝对值减去较小的绝对值.互为相反数的两个数相加得0;
      ③一个数同0相加,仍得这个数.
      (2)实数减法法则:减去一个数,等于加这个数的相反数.
      (3)实数乘法法则:
      ①两数相乘,同号得正,异号得负,并把绝对值相乘.任何数与0相乘,都得0;
      ②几个不是0的数相乘,积的符号由负因数的个数决定.当负因数的个数为奇数时,积是负数,当负因数的个数为偶数时,积是正数;
      ③几个数相乘,如果其中有因数为0,那么积等于0.
      (4)实数除法法则:
      ①除以一个不等于0的数,等于乘以这个数的倒数.0不能作除数;
      ②两数相除,同号得正,异号得负,并把绝对值相除.0除以任何一个不等于0的数,都得0.
      (5)乘方的运算法则:正数的任何次幂都是正数;负数的奇次幂是负数,负数的偶次幂是正数;0的任何正整数次幂都是0.
      4、实数比较大小的6种基础方法:
      数轴比较法:将两个数表示在同一条数轴上,右边的点表示的数总比左边的点表示的数大.
      类别比较法:正数大于零;负数小于零;正数大于一切负数;两个负数比较大小,绝对值大的反而小.
      作差比较法:若a,b是任意两个实数,则①a-b>0a>b;②a-b=0a=b;③a-bb;
      ②对任意负实数a,b,若a2>b2a,ab>0,则a1a>b;1a

      相关试卷

      专题01 数与式 (4大模块知识梳理+10个基础考点+1个方法技巧+4个易错点)讲义(含答案)-2025年中考数学三轮冲刺复习试题:

      这是一份专题01 数与式 (4大模块知识梳理+10个基础考点+1个方法技巧+4个易错点)讲义(含答案)-2025年中考数学三轮冲刺复习试题,文件包含专题01数与式4大模块知识梳理+10个基础考点+1个方法技巧+4个易错点原卷版docx、专题01数与式4大模块知识梳理+10个基础考点+1个方法技巧+4个易错点解析版docx等2份试卷配套教学资源,其中试卷共69页, 欢迎下载使用。

      2025年中考数学专项复习讲义专题01 数与式 (4大模块知识梳理+10个基础考点+1个方法技巧+4个易错点)原卷版:

      这是一份2025年中考数学专项复习讲义专题01 数与式 (4大模块知识梳理+10个基础考点+1个方法技巧+4个易错点)原卷版,共21页。试卷主要包含了按实数的定义分类,平方根,实数的运算法则及大小比较,实数比较大小的6种基础方法,合并同类项,配方法,平方法,设参法等内容,欢迎下载使用。

      专题02 方程与不等式 (4大模块知识梳理+6个基础考点+2个方法技巧+2个易错点)讲义(含答案)-2025年中考数学三轮冲刺复习试题:

      这是一份专题02 方程与不等式 (4大模块知识梳理+6个基础考点+2个方法技巧+2个易错点)讲义(含答案)-2025年中考数学三轮冲刺复习试题,文件包含专题02方程与不等式4大模块知识梳理+6个基础考点+2个方法技巧+2个易错点原卷版docx、专题02方程与不等式4大模块知识梳理+6个基础考点+2个方法技巧+2个易错点解析版docx等2份试卷配套教学资源,其中试卷共68页, 欢迎下载使用。

      资料下载及使用帮助
      版权申诉
      • 1.电子资料成功下载后不支持退换,如发现资料有内容错误问题请联系客服,如若属实,我们会补偿您的损失
      • 2.压缩包下载后请先用软件解压,再使用对应软件打开;软件版本较低时请及时更新
      • 3.资料下载成功后可在60天以内免费重复下载
      版权申诉
      若您为此资料的原创作者,认为该资料内容侵犯了您的知识产权,请扫码添加我们的相关工作人员,我们尽可能的保护您的合法权益。
      入驻教习网,可获得资源免费推广曝光,还可获得多重现金奖励,申请 精品资源制作, 工作室入驻。
      版权申诉二维码
      中考专区
      • 精品推荐
      • 所属专辑25份
      欢迎来到教习网
      • 900万优选资源,让备课更轻松
      • 600万优选试题,支持自由组卷
      • 高质量可编辑,日均更新2000+
      • 百万教师选择,专业更值得信赖
      微信扫码注册
      手机号注册
      手机号码

      手机号格式错误

      手机验证码 获取验证码 获取验证码

      手机验证码已经成功发送,5分钟内有效

      设置密码

      6-20个字符,数字、字母或符号

      注册即视为同意教习网「注册协议」「隐私条款」
      QQ注册
      手机号注册
      微信注册

      注册成功

      返回
      顶部
      中考一轮 精选专题 初中月考 教师福利
      添加客服微信 获取1对1服务
      微信扫描添加客服
      Baidu
      map