


四川省宜宾市2023-2024学年高二下学期期末考试生物试题
展开 这是一份四川省宜宾市2023-2024学年高二下学期期末考试生物试题,共8页。
(考试时间: 75分钟; 全卷满分: 100分)
注意事项:
1.答卷前,考生务必将自己的考号、姓名、班级填写在答题卡上。
2.回答选择题时,选出每小题答案后,用2B铅笔把答题卡上对应题目的答案标号涂黑。如需改动,用橡皮擦擦干净后,再选涂其它答案标号。回答非选择题时,将答案写在答题卡上。写在本试卷上无效。
3.考试结束后,将本试卷和答题卡一并交回。
一、选择题:共30小题,每题2分,共60分。在每题给出的四个选项中,只有一项是符合题目要求的。
1.下列有关生物体内的元素和化合物的说法正确的是
A.参与形成血红素的氨基酸中含有Fe,缺 Fe会导致贫血
B.将作物秸秆充分晒干,其体内剩余的物质主要是无机盐
C.北方冬小麦在冬天来临前结合水与自由水的比值会升高
D.人体内的元素主要以化合物的形式存在,无机盐也一样
2.下列有关人体或人体细胞内的有机化合物的叙述,错误的是
A.磷脂和胆固醇是构成细胞膜的重要成分
B.维生素 D 是构成牙齿、骨骼的主要成分
C.ATP 都是在线粒体或细胞质基质中合成
D. 糖原和脂肪的氧化分解终产物都是 CO₂和H₂O
3.范仲淹的《江上渔者》云: “江上往来人,但爱鲈鱼美”。鲈鱼富含蛋白质、脂肪、糖类等营养物质。下列叙述正确的是
A.鲈鱼体细胞中含有由八种核苷酸组成的两种核酸
B.鲈鱼营养丰富是因为其含有较多的非必需氨基酸
C.鲈鱼体内的蛋白质、脂肪和核酸都是生物大分子
D.鲈鱼体内的脂肪因含不饱和脂肪酸而在室温下呈固态
4.幽门螺杆菌是厌氧型微生物,感染后会引起慢性胃炎、消化性溃疡等疾病,与胃癌的发生有密切关系。下列有关幽门螺杆菌的说法正确的是
A.和肺炎双球菌一样,均利用宿主细胞的核糖体合成蛋白质
B.和酵母菌一样,细胞壁的组成成分均是纤维素和果胶
C.和硝化细菌一样,均在细胞质中利用CO₂和H₂O 合成糖类
D.和破伤风杆菌一样,均可以在细胞质基质中进行无氧呼吸
5.若利用紫色洋葱的鳞片叶、管状叶、根尖进行以下实验:①绿叶中色素的提取和分离、②探究植物细胞的吸水和失水、③观察根尖分生区组织细胞的有丝分裂、④检测生物组织中还原糖。下列说法正确的是
A.用管状叶进行实验①时,滤纸条上未出现色素带,说明管状叶中不含色素
高二年级 生物学试卷 第 1 页 共 8 页B.用鳞片叶进行实验②时,发生质壁分离时,水分子通过原生质层是单向的
C.用根尖进行实验③时,显微镜下可观察到纺锤丝牵引染色体向细胞两极移动
D.用鳞片叶进行实验④时,使用鳞片叶外表皮制备组织样液,便于现象观察
6.如图为细胞膜的亚显微结构模式图和部分功能示意图。下列相关叙述正确的是
A.图1中①中的磷脂分子不能侧向自由移动,②镶嵌在①中
B.图2所示细胞膜的功能的实现与图1中的结构③密切相关
C.细胞膜是细胞的边界,使有害的物质均不能进入细胞内部
D.细胞膜的基本支架内部是磷脂分子的亲水端,具有屏障作用
7.结构与功能相适应是生物学观点之一。下列关于细胞结构与功能的叙述,正确的是
A.蓝细菌细胞中含有较多的叶绿体,有利于光合作用的进行
B.神经细胞间具有较多的胞间连丝,有利于进行信息交流
C.哺乳动物成熟红细胞含有较多的线粒体,有利于有氧呼吸
D.成熟植物细胞具有细胞壁和大液泡,有利于维持细胞形态
8.内质网膜是真核细胞中膜面积最大,分布最广泛的生物膜。内质网膜与其他生物膜结构之间存在紧密连接的结构,被称为“膜接触位点”。这些位点在调控具膜细胞器的分裂、特异性脂质交换等关键胞内事件中发挥着重要作用。下列叙述正确的是
A.大肠杆菌虽然没有内质网,但是具有生物膜系统
B. “膜接触位点”可存在于内质网与细胞核、高尔基体、中心体等结构之间
C.线粒体的分裂与内质网有关,其分裂过程中需要进行 DNA 复制
D.内质网与高尔基体的特异性脂质交换是通过直接接触实现的
9.核仁是一个处于动态变化的核内结构,其组成成分很不稳定,一般来说,核仁的主要成分包括rDNA、rRNA、蛋白质和一些酶类等,但会随细胞类型和生理状态的不同而存在明显的差异。下列叙述正确的是
A.只有真核细胞的核糖体的形成才与核仁有关
B.细胞的遗传信息主要储存在核仁的rDNA 中
C.核仁中的蛋白质、酶类都是在核仁中合成的
D.口腔上皮细胞的核仁比唾液腺细胞的核仁大
10.转运蛋白是膜上的一些特殊蛋白,可协助物质的跨膜运输。转运蛋白可以分为载体蛋白和通道蛋白两种类型。下列相关叙述正确的是
A.不同物质借助转运蛋白的运输均无需消耗能量
B.水分子更多的是借助通道蛋白以协助扩散方式进出细胞
C.载体蛋白和通道蛋白在转运分子和离子时,其作用机制是一样的
D.生物大分子出入细胞不需要膜上蛋白质的参与,但需要消耗能量
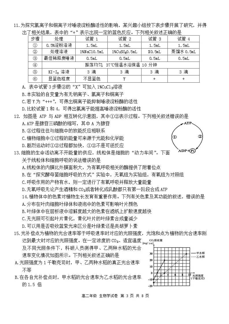
高二年级 生物学试卷 第 2 页 共 8 页11.为探究氯离子和铜离子对唾液淀粉酶活性的影响,某兴趣小组按下表步骤开展了研究,并得出了相关结果,表中的“+”表示出现一定的蓝色反应。下列相关叙述正确的是
A. 表中试管3步骤②的“X”可加入1%CuCl₂溶液
B.本实验的自变量为有无钠离子、氯离子和铜离子
C.若Y为“+++”,可得出铜离子能抑制唾液淀粉酶的活性
D.比较试管1和4,可得出氯离子能提高唾液淀粉酶的活性
12. 如图是 ATP 与ADP 相互转化示意图,其中①②表示过程。下列相关叙述错误的是
A.ATP是腺苷三磷酸的缩写,其中A 为腺苷
B.②过程往往与细胞中的放能反应相联系
C.植物细胞中①过程的能量可来源于光能和化学能
D.剧烈运动时①②过程都加快,①②不是可逆反应
13.细胞的生命活动离不开能量的供应,线粒体是细胞的“动力车间”。下面关于线粒体和细胞呼吸的说法错误的是
A.线粒体的内膜比外膜面积大,为有氧呼吸相关的酶提供了附着位点
B.在“探究酵母菌细胞呼吸的方式”实验中,无氧组为实验组,有氧组为对照组
C.呼吸作用的产物有水,则一定进行了有氧呼吸并释放大量能量
D.无氧呼吸无论产生酒精和CO₂或者转化成乳酸都只有第一阶段合成ATP
14.植物体中的色素对植物生长发育有重要作用。下列有关色素及其功能的叙述,错误的是
A.分布在叶肉细胞叶绿体和液泡中的色素可影响叶片颜色
B.叶绿体中在层析液中溶解度越大的色素在滤纸上扩散速度越快
C.无光照可引起叶片黄化,黄化叶片的叶绿素合成量减少
D.可以用是否吸收蓝紫光来区分是叶绿素还是类胡萝卜素
15.光补偿点为植物的光合速率等于呼吸速率时对应的光照强度,光饱和点为植物的光合速率刚达到最大时对应的光照强度。在一定浓度的CO₂、适宜温度及不同光照条件下,科研人员测得甲、乙两种水稻的光合速率变化情况如图所示。下列相关叙述正确的是
A.光照强度为1千勒克司时,甲、乙两种水稻的真正光合速率不等
B.在各自光补偿点时,甲水稻的光合速率为乙水稻的光合速率的1.5 倍
高二年级 生物学试卷 第 3 页 共 8 页步骤
处理
试管 1
试管 2
试管 3
试管 4
①
0.5%淀粉溶液
1.5mL
1.5mL
1.5mL
1.5mL
②
处理溶液
1%NaCl0.5mL
1%CuSO₄0.5mL
X0.5mL
蒸馏水0.5mL
③
最佳稀释度唾液
0.5mL
0.5mL
0.5mL
0.5mL
④
振荡均匀, 37℃恒温水浴保温 10 分钟
⑤
KI-I₂ 溶液
3 滴
3 滴
3 滴
3 滴
⑥
显蓝色程度
不显蓝色
Y
+
+
C.未达到各自光饱和点时,影响甲、乙水稻的光合速率的主要因素是( CO₂浓度
D.在各自光补偿点时,甲、乙水稻叶肉细胞消耗的CO₂量与产生的( CO₂量相等
16.图甲表示某高等植物细胞处于有丝分裂不同时期的细胞图像,图乙表示不同分裂时期每条染色体上 DNA 含量的变化,下列说法错误的是
A.动物细胞有丝分裂过程与甲图主要区别是图B、D时期
B.图甲中的B时期,每条染色体含有两个相同的DNA分子
C.图乙中 ab段表示核 DNA的含量加倍而染色体数量不变
D.图乙的cd段对应图甲中 D 时期,此时无姐妹染色单体
17.如图为细胞的生命历程图,其中①~④表示相关生理过程。下列描述中正确的是
A.①过程中不同类型细胞间的核DNA、RNA 和蛋白质一定会出现差异
B.早期胚胎的一个细胞中含有不同的蛋白质,这是基因选择性表达的结果
C.健康人红细胞的自然死亡、免疫系统清除病变细胞的过程是通过②来完成的
D.④过程中细胞水分减少、代谢减慢,与③过程一样对生物体生命活动不利
18.如图表示思坡老醋(乳酸含量较高)的部分生产流程。下列相关叙述正确的是
A.发酵过程中,发酵缸中A 层醋醅有利于积累乳酸
B.糖源充足时,A 层不进行翻动醋酸发酵也很旺盛
C.发酵产生酒醅阶段(酒精发酵),需不断翻动A层和B层
D.pH 和营养物质等因素会影响醋酸菌和乳酸菌的数量变化
19.获得纯净的微生物培养物的关键是防止杂菌污染。无菌技术应围绕着如何避免杂菌的污染展开,下列关于无菌技术应用的叙述,错误的是
A.煮沸消毒可以杀死微生物的营养细胞和一部分芽孢
B.紫外线照射接种室以杀死其表面或空气中的微生物
C.湿热灭菌就是利用沸水或流通蒸汽进行灭菌的方法
D.需要保持干燥的金属用具可用干热灭菌或灼烧灭菌
高二年级 生物学试卷 第 4 页 共 8 页20.在自然界中,微生物的种类远远超过动植物的种类,而研究和应用微生物的前提是进行微生物的纯培养。工业上大规模生产酸奶时,需先获得单一乳酸菌菌种。下列相关操作正确的是
A.培养基灭菌后,需调至中性或弱碱性
B.培养基需冷却到室温时,才能用来倒平板
C.采用平板划线法接种,若完成5次划线,需要灼烧接种环5次
D.接种后的平板需和一个未接种的平板一起放入恒温培养箱中培养
21.大量聚乙烯[(C₂H₄)n]废弃物的累积,对生态环境造成了严重威胁,某同学欲从土壤中筛选出具有降解聚乙烯能力的细菌,实验过程如图,下列分析错误的是
A.应从富含聚乙烯的土壤中取样
B.③过程使用的接种工具是接种环
C.甲培养基是以聚乙烯为唯一碳源
D.用平板乙培养目的微生物时需倒置
22.与传统发酵技术相比,发酵工程的产品种类更加丰富。下列关于发酵工程的叙述错误的是
A.通过发酵工程可以从微生物细胞中提取单细胞蛋白作为饲料
B.发酵工程涉及菌种的选育和培养、产物的分离和提纯等方面
C.柠檬酸是一种食品酸度调节剂,可以通过黑曲霉的发酵制得
D.农牧业生产上利用发酵工程生产微生物肥料来增进土壤肥力
23.人参皂苷是人参的主要活性成分。科研人员分别诱导人参根与胡萝卜根产生愈伤组织并进行细胞融合,以提高人参皂苷的产率。下列叙述错误的是
A.诱导人参根细胞经脱分化形成愈伤组织
B.诱导细胞融合利用了细胞膜具有流动性的原理
C.诱导融合的细胞即为杂交细胞
D.杂交细胞可能具有生长快速的优势
24.研究人员通过肺上皮干细胞诱导生成肺类器官,可自组装或与成熟细胞组装成肺类装配体,如图所示。相关叙述错误的是
A.肺类装配体培养需要满足适宜的营养、温度、渗透压、pH等条件
B.肺类装配体形成过程中运用了动物细胞融合技术
C.肺上皮干细胞传代培养时,用胰蛋白酶处理后收集细胞并分瓶培养
D.由iPS细胞产生的特定细胞,可以在新药的测试中发挥重要作用
高二年级 生物学试卷 第 5 页 共 8 页25.如图为某同学构建的细胞工程知识框架。以下相关说法正确的是
A.图中①指植物体细胞杂交,该过程常用灭活的病毒处理两种原生质体
B.图中②指动物细胞核移植,属于细胞水平上的生物工程技术
C.植物组织培养和动物细胞培养依据的原理都是细胞的全能性
D.制备单克隆抗体的过程中运用到了动物细胞培养、动物细胞融合和②等技术
26.科学家采用体外受精技术获得紫羚羊胚胎,并将其移植到长角羚羊体内,使后者成功妊娠并产仔,该工作有助于恢复濒危紫羚羊的种群数量。此过程不涉及的操作是
A.超数排卵 B.精子获能处理 C.胚胎培养 D.细胞核移植
27.用重组DNA技术可以赋予生物以新的遗传特性,创造出更符合人类需要的生物产品。在此过程中需要使用多种工具酶,其中4种限制性核酸内切酶的切割位点如图所示。
下列相关叙述错误的是
A. 用限制酶 EcR Ⅰ、Pst Ⅰ切割后的片段可用 Ecli DNA 连接酶连接
B.DNA连接酶催化目的基因片段与质粒载体片段之间形成的化学键是氢键
C.该技术中所用的质粒载体常有特殊的标记基因便于重组DNA 分子的筛选
D.基因表达载体含有启动子,它位于基因的上游可驱动基因转录出mRNA
28.水蛭素是一种蛋白质,可用于预防和治疗血栓。研究人员发现,用赖氨酸替换水蛭素第47位的天冬酰胺可以提高它的抗凝血活性。在这项替换研究中,目前可行的直接操作对象是
A. 基因 B.氨基酸 C.多肽链 D.蛋白质
29.以哺乳动物为研究对象的生物技术已获得了长足的进步。对生物技术应用于人类,在安全与伦理方面有不同的观点,下列叙述正确的是
A.试管婴儿技术应全面禁止
B.治疗性克隆不需要监控和审查
C.生殖性克隆不存在伦理道德方面的风险
D.我国禁止任何生殖性克隆人研究
30.生物技术就像一把“双刃剑”,它既可以造福人类,也可能在使用不当时给人类带来潜在的危害。下列相关叙述错误的是
A.要靠确凿的证据和严谨的逻辑来思考转基因技术的影响
B.只要有证据表明转基因产品有害,就该禁止转基因技术的运用
C.生物武器种类多样,但毒品不太可能用于制造生物武器
D.利用转基因技术制造新型致病菌具有极大的危害性
高二年级 生物学试卷 第 6 页 共 8 页二、 非选择题: 共4小题,每题10分,共40分。
31.(10分)
下图甲是某种生活状态细胞的亚显微结构示意图,图乙是以该细胞为材料进行相关实验的结果。请回答下列问题:
(1)用差速离心法分离图甲中各种细胞器时,起始离心速率较低,可以让较 (大/小)的颗粒沉降到管底。如果图甲为动物细胞,抗体的合成和分泌需要哪些具膜细胞器的参与 (填图中标号)。
(2)如果将图甲细胞放入0.3 g/mL 蔗糖溶液中能明显观察到图乙中 (填“M”或“N”)曲线现象,这与图甲中细胞器 (填数字)有关。
(3)若将该细胞分别放置在M、N两种溶液中,对细胞的失水量进行测量和统计,得到图乙所示结果。初始M、N溶液的浓度大小关系是 。细胞失水过程中其吸水能力 ,原因是 。
(4)在 N溶液中出现图中现象的原因是 。n点时该细胞的细胞液浓度 (填“大于”、 “等于”或“小于”)0点时的初始浓度。
32.(10分)
某水稻植株细胞代谢的相关生理过程如图所示,其中①~⑦表示过程。回答下列相关问题:
(1)④和⑤过程发生的场所分别是 。若⑦过程表示无氧呼吸第二阶段,则其产物为 。
(2)蓝细菌也能发生类似③④的生理过程,原因之一是其含有 等光合色素。
(3)图中 (填“①”或“②”)过程中的物质运输速率与⑤⑥过程不相关。你不选择另一过程的原因是 。
(4)图中⑤⑥过程同有机物在体外燃烧相比,其特点是 (答出两点即可)。
33.(10分)
宜宾市翠屏区某农场内碧叶叠嶂,果香满园。农场主为了进一步提高经济效益,准备对果园里的葡萄进行深加工及进行相应的研究。请你帮助他解决以下问题。
(1)用传统发酵技术进行葡萄酒制作过程中,菌种来源于 ;发酵液中出现了气泡,原因是 。
高二年级 生物学试卷 第 7 页 共 8 页
(2)在葡萄酒发酵的基础上,农场主又准备进行葡萄醋的发酵,需要改变的条件有 (至少答两点)。
(3)葡萄酒生产过程中会产生大量的酿酒残渣(皮渣)。目前这些皮渣主要用作饲料或肥料,同时农场主也采取多种措施拓展其利用价值。为了解皮渣中微生物的数量,农场主采用了稀释涂布平板法统计,统计的结果往往较实际值 (填“大”或“小”),其原因是 。
(4)要进一步分离纯化菌种,应采用下图中 (填字母)所示的划线操作,理由是 。
34.(10分)
某科研所通过细胞工程和基因工程的研究,有目的地获得特定的细胞、组织、器官、个体或其产品,还可以赋予生物新的遗传特性,创造出更符合人们需要的新的生物类型。请回答下列相关问题。
(1)下图表示细胞工程操作中的某些过程
①如果A、B 分别是白菜和甘蓝的原生质体,则常用化学法包括 融合法、高Ca2+---高pH融合法等方法人工诱导原生质体融合;C细胞再生出细胞壁后需要通过 技术发育成杂种植株。
②若该图表示抗丙肝病毒的单克隆抗体制备过程中的一环,A细胞是小鼠骨髓瘤细胞,B细胞是已免疫的B淋巴细胞,则符合要求的C细胞应具有的特点是 ;若在体外培养C细胞时所用的培养液为合成培养液,通常需要加入 等天然成分。
③如果 A、B分别是取自优良奶牛的卵母细胞和精子,为获得数量较多的A细胞,可以给优良母牛注射 ,使其超数排卵;在进行体外受精时,一般要把A细胞培养到 期。
(2)科研人员将L-1 基因导入植物的体细胞中,经过一系列过程得到试管苗(如下图所示)
①利用 PCR在体外扩增获取L-1基因时,把PCR仪的温度下调到50℃左右时的目的是 。PCR的产物常采用 来鉴定。
②图中a是基因工程基本操作程序中的 ,该过程需用 酶处理 L-1基因和 Ti质粒。
高二年级 生物学试卷 第 8 页 共 8 页
相关试卷
这是一份四川省宜宾市2023-2024学年高二下学期期末考试生物试题,共8页。
这是一份四川省宜宾市2023-2024学年高二下学期期末生物试题,共8页。
这是一份四川省宜宾市普通高中2023-2024学年高二下学期期末检测生物试题,共8页。
相关试卷 更多
- 1.电子资料成功下载后不支持退换,如发现资料有内容错误问题请联系客服,如若属实,我们会补偿您的损失
- 2.压缩包下载后请先用软件解压,再使用对应软件打开;软件版本较低时请及时更新
- 3.资料下载成功后可在60天以内免费重复下载
免费领取教师福利 





.png)




