搜索
      上传资料 赚现金
      点击图片退出全屏预览

      2025年黑龙江省齐齐哈尔市部分学校中考三模联考化学试题(中考模拟)

      • 2.89 MB
      • 2025-06-14 10:29:17
      • 59
      • 0
      • 首发最新试卷真题
      加入资料篮
      立即下载
      2025年黑龙江省齐齐哈尔市部分学校中考三模联考化学试题(中考模拟)第1页
      点击全屏预览
      1/14
      2025年黑龙江省齐齐哈尔市部分学校中考三模联考化学试题(中考模拟)第2页
      点击全屏预览
      2/14
      2025年黑龙江省齐齐哈尔市部分学校中考三模联考化学试题(中考模拟)第3页
      点击全屏预览
      3/14
      还剩11页未读, 继续阅读

      2025年黑龙江省齐齐哈尔市部分学校中考三模联考化学试题(中考模拟)

      展开

      这是一份2025年黑龙江省齐齐哈尔市部分学校中考三模联考化学试题(中考模拟),共14页。试卷主要包含了考试时间90分钟,全卷共五道大题,总分100分, “青团”是客家的一种传统食物等内容,欢迎下载使用。
      考生注意:
      1.考试时间90分钟
      2.全卷共五道大题,总分100分
      可能用到的相对原子质量:C-12 H-1 O-16 Cu-64 S-32 Na-23 Mg-24 Cl-35.5
      Ca-40 Zn-65 Fe-56 N-14
      一、选择题(本题共15小题,每小题2分,共30分。1∼12小题每题有一个选项符合题意,13∼15小题每题有一个或两个选项符合题意)
      1. 下列生活和生产中常见的一些变化,其中属于化学变化的是
      A. 烧碱潮解B. 木炭吸附C. 铁锅锈蚀D. 干冰升华
      2. 规范的实验操作是实验成功和安全的重要保证。下列有关操作正确的是
      A. 稀释浓硫酸
      B. 检测酸碱度
      C. 检查气密性
      D. 蒸发溶液
      3. 氧化钙常用作食品干燥剂,其俗称是
      A. 生石灰B. 熟石灰C. 消石灰D. 石灰石
      4. 下列各图中“●”和“”分别表示不同元素的原子,则其中表示化合物的是
      A. B. C. D.
      5. 甲烷、水蒸气重整制氢的反应为,下列说法不正确的是
      A. 反应涉及两种氧化物
      B. 反应前后分子个数改变
      C. 天然气主要成分是,是可再生能源
      D. CO和都具有还原性
      6. 下列俗语或诗词与物质的化学性质无关的是
      A. 纸里包不住火B. 百炼方能成钢C. 铁杵磨成针D. 蜡炬成灰泪始干
      7. “青团”是客家的一种传统食物。在“青团”制作过程中,需要往糯米粉中添加艾草或艾草汁。艾草含有侧柏莲酮芳香油(C10H10O),侧柏莲酮芳香油是一种淡黄色液体,具有香脂香气,下列说法正确的是
      A. C10H10O由碳、氢、氧三种原子构成
      B. C10H10O中碳、氢元素质量比为1:1
      C. C10H10O中碳元素的质量分数最大
      D. C10H10O完全燃烧的产物只有二氧化碳
      8. 下列有关实验现象的描述正确的是
      A. 铜丝插入硫酸铝溶液中,铜丝表面有银白色物质析出
      B. 品红在热水中扩散比在冷水中快
      C. 实验室电解水,正负极产生的气体体积比约为2:1
      D. 细铁丝在氧气中剧烈燃烧,火星四射,生成一种黑色固体四氧化三铁
      9. 下列宏观事实的微观解释不合理的是
      A. 50mL水与50mL酒精混合后体积小于100mL:分子之间有间隔
      B. 变瘪的乒乓球在热水中重新鼓起来:球内气体分子的体积变大
      C. 酒香不怕巷子深:分子在不断运动
      D. 金刚石和石墨的物理性质差异很大:碳原子排列方式不同
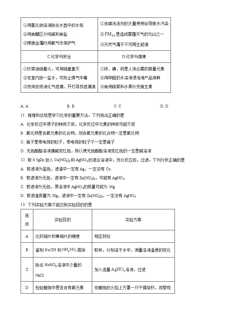
      10. 下列对部分化学知识的归纳完全正确的一组是
      A. AB. BC. CD. D
      11. 推理和总结是学习化学的重要方法。下列说法正确的是
      A. 化学反应中原子的种类不变,化学反应中元素的种类可能不变
      B. 氧化物是含氧元素的化合物,则含氧元素的化合物一定是氧化物
      C. 离子是带电荷的粒子,带电荷的粒子不一定是离子
      D. 无色酚酞溶液遇碱变红色,所以使无色酚酞溶液变红色的一定是碱溶液
      12. 取6.5gZn放入Cu(NO3)2和AgNO3的混合溶液中,充分反应后,过滤。下列分析正确的是
      A. 若滤液为蓝色,滤渣中一定有Ag,一定没有Cu
      B. 若滤液为无色,滤液中一定有Zn(NO3)2,可能有AgNO3
      C. 若滤液为无色,原溶液中AgNO3质量可能为34g
      D. 若滤渣质量为20g,滤液中一定有Zn(NO3)2,一定没有AgNO3
      13. 下列实验方案不能达到实验目的的是
      A. AB. BC. CD. D
      14. 下列图像能正确反映其对应的实验操作的是
      A. 向盛有部分变质的氢氧化钠溶液的烧杯中滴加稀硫酸至过量
      B. 向盛有一定量的氢氧化钠溶液的烧杯中逐滴加入pH=2的稀盐酸至过量
      C. 相同质量的镁、锌分别与足量的溶质质量分数相同的稀盐酸反应
      D. 向相同质量和相同质量分数的稀盐酸中,分别加入过量Cu(OH)2和CuO固体
      15. 现有一定质量的Zn和ZnO的混合物,与100g溶质质量分数为9.8%的稀硫酸恰好完全反应,得到不饱和溶液。下列说法正确的是
      A. 产生氢气的质量为0.2gB. 混合物的质量可能为7.5g
      C. 所得的不饱和溶液的质量小于108.1gD. 生成水的质量为1.8g
      二、填空题(本题共5小题,每个化学方程式2分,其余每空1分,共24分)
      16. 请用化学用语填空。
      (1)硅原子__________。
      (2)氧化汞__________。
      (3)标出高锰酸钾中锰元素的化合价__________。
      (4)食醋的主要成分__________。
      17. 古谚语“三天打鱼,两天晒网”的由来:古代渔网是用麻纤维织成,麻纤维吸水膨胀,潮湿时易腐烂。为延长渔网的使用寿命,古人打鱼时渔网用三天后要晒两天。
      (1)用渔网打鱼的过程,其原理与实验操作中的__________(填操作名称)相似。
      (2)随着科学技术的不断发展,现代渔网使用的尼龙材质属于__________(填“天然”或“合成”)材料。
      (3)天气炎热时,鱼塘里的鱼总是接近水面游动,原因是氧气在水中的溶解度受__________影响。
      (4)鱼肉中所含主要营养素是__________。
      (5)渔民用__________腌渍鱼,不仅风味独特,还可以延长保存时间。
      18. 科技缔造生活,创新筑梦未来。请结合我国科技领域中的成就,回答相关问题。
      (1)征途星辰大海,叩问九天苍穹。“问天”空间站的太阳能电池翼应用了我国自主研发的全球第一的砷化镓太阳能技术。砷和镓的原子结构示意图依次如图,其中__________;二者相比,原子结构的不同之处是__________(写一点)。
      (2)在航母、高铁、空间站的建设中,钛和钛合金以其优良的性能得到了普遍的应用。用铝粉与二氧化钛在高温下发生置换反应制得钛,同时生成氧化铝,该反应的化学方程式为__________。
      (3)氨气的合成是人类科学技术的重大突破,工业上合成氨的微观示意图如图所示。下列说法正确的是__________。
      A. 反应物中的部分单质可源于空气
      B. 使用催化剂可增加生成物的产率
      C. 反应前后分子种类、数目和质量可能没有变化
      D. 参加反应的反应物的分子数之比为
      19. 甲、乙、丙三种固体物质的溶解度曲线如右图所示。请回答下列问题:
      (1)图中P点的含义是________。
      (2)若乙中混有少量甲,可用________的方法提纯乙(填“蒸发结晶”或“降温结晶”)。
      (3)时,将丙加入水中,充分溶解后,所得溶液的质量是________g。
      (4)将时等质量的甲、乙、丙三种物质的饱和溶液降温至,对所得溶液的叙述正确的是_________。
      A. 溶解度:丙>乙=甲B. 溶剂质量:甲>乙>丙
      C. 溶液质量:丙>乙>甲D. 溶质质量分数:丙>乙=甲
      20. 如图是初中化学常见的六种物质。已知和由相同元素组成,与的物质类别相同,常用于制玻璃,为红棕色粉末。(图中“—”表示相连的两种物质之间可以发生反应,“→”表示物质间的转化关系)请回答下列问题。
      (1)A化学式为__________,F的用途__________。
      (2)B和D反应的化学方程式为__________。
      (3)A转化为B过程中__________(填“吸热”或“放热”)。
      (4)C转化为E的反应属于基本反应类型中的__________。
      三、简答题(本题共3小题,每小题3分,共9分)
      21. 化学与能源、环境密不可分。请回答下列问题。
      (1)我国提出2060年前实现“碳中和”,彰显了负责任大国的作为与担当。作为公民,从我做起。请你提出一种低碳生活的方式。
      (2)汽车尾气中氮的氧化物会造成酸雨,写出酸雨的危害(答一点)。
      (3)神舟二十号载人飞船于2025年4月24日成功发射。液氢是运载火箭常用的燃料之一,氢气作为燃料的优点是什么?(答一点)
      22. 中华文化博大精深,很多成语或俗语中都蕴含着化学知识和原理,请用所学化学知识回答下列问题。
      (1)“真金不怕火炼”体现了金的哪一条性质?__________。
      (2)成语“釜底抽薪”体现了哪一条灭火原理?__________。
      (3)“没有金刚钻,别揽瓷器活”这句俗语主要体现了金刚石的哪一条性质?__________。
      23. 化石燃料和金属资源储量有限,资源和能源的开发与利用十分重要。
      (1)海底蕴藏着大量的“可燃冰”,它属于__________(填“可再生”或“不可再生”)能源。
      (2)可燃冰作燃料的优点有哪些?(答一点)
      (3)除了防止金属腐蚀外,保护金属资源的有效途径还有哪些?(答一点)
      四、实验题(本题共4小题,每个化学方程式2分,其余每空1分,共25分)
      24. 研究“水”可从多角度展开。
      (1)水的电解:图1所示装置,可用__________检验A、B管中生成的气体;实验证明水是由__________组成的。
      (2)水的用途:图2实验中对水的主要作用分析不全面的是__________(填序号)。
      ①a图中的水便于观察烧瓶内气压变化
      ②b图中的水只提供热量
      ③c图集气瓶中的水排尽空气且便于观察何时集满
      ④d图中的水防止生成的高温物质溅落炸裂集气瓶
      25. 如图是小华配制溶质质量分数为的溶液的实验操作示意图。
      (1)图中的玻璃仪器分别是广口瓶、量筒、__________和玻璃棒,其中玻璃棒在此操作中的作用是__________。
      (2)指出图②中的一处错误__________。
      (3)配制该溶液时应选择__________(填“10”“50”或“100”)mL的量筒量取所需要的水。
      (4)下列错误操作可能导致溶液溶质的质量分数小于7.5%的是__________(填字母)。
      A. 读取量筒内液体体积时视线过低
      B. ①操作中有固体掉落在烧杯外面
      C. ⑤操作中有水溅出
      D. 装瓶存放操作中溶液洒落
      (5)改正图②错误后,该同学在称量氯化钠固体时,天平指针偏左,则所配制的溶液的质量分数__________(填“偏大”“偏小”或“不受影响”)。
      26. 下图是实验室制取气体的常用装置,请回答相关问题。
      (1)仪器a的名称为__________。
      (2)实验室用A、D组合制取氧气,发生装置A需要改进的是__________。当观察到__________时,表明氧气已经集满。
      (3)B作为气体发生装置对反应物状态和反应条件的要求是__________,若用制备二氧化碳,反应发生的化学方程式为__________,其优点是__________。
      27. 化学兴趣小组的同学为了探究稀硫酸的化学性质,进行如下图所示实验。A、B、C、D四支试管中盛有一定量的稀硫酸,向其中分别滴加四种化合物的溶液。请回答下列问题:
      【查阅资料】碳酸钾溶液呈碱性。
      (1)四支试管中不能发生化学反应的是_________________(填字母)。
      (2)向A试管中滴入几滴酚酞溶液,观察到_________________现象,证明稀硫酸能和氢氧化钠溶液发生化学反应,写出该反应的化学方程式_________________。
      (3)D试管中观察到_________________现象,证明稀硫酸能和硝酸钡溶液发生化学反应。
      实验后,将A、C两支试管中所有物质倒入同一个烧杯中,观察到有气泡产生,最终形成无色溶液,为了得出烧杯内废液的溶质成分,同学们进行了以下实验探究。
      【提出问题】烧杯中废液的溶质成分有哪些?(酚酞除外)
      【进行猜想】
      (4)猜想1: _________________。
      猜想2:硫酸钠、硫酸钾和硫酸
      【设计实验】
      (5)请设计实验方案,证明猜想2成立。
      【拓展应用】
      (6)将烧杯中的废液直接倒入铸铁下水道,会导致的后果是_________________(答一点即可)。
      五、计算题(本题共2小题,28小题3分,29小题9分,共12分)
      28. 科学家经过研究证明,有一些同学爱吃的小包装零食中,含一定量的有毒、有害、致病的化学物质,如某些油炸食品中含有致癌物质丙烯酰胺。请你根据丙烯酰胺的化学式填写。
      (1)丙烯酰胺的相对分子质量为__________。
      (2)丙烯酰胺中碳元素和氧元素的质量比是__________。
      (3)__________g丙烯酰胺中含有8g氧元素。
      29. 用“侯氏联合制碱法”制得的纯碱中常含有少量的氯化钠。为测定某纯碱样品中碳酸钠的质量分数,小明称取该纯碱样品12g,完全溶解于100g水中,再滴加一定溶质质量分数的氯化钙溶液,产生沉淀的质量与加入氯化钙溶液的质量关系如图所示:求:
      (1)该纯碱样品中碳酸钠的质量。
      (2)恰好完全反应后所得溶液中溶质的质量分数。
      二〇二五年升学模拟大考卷(三)
      化学试卷
      考生注意:
      1.考试时间90分钟
      2.全卷共五道大题,总分100分
      可能用到的相对原子质量:C-12 H-1 O-16 Cu-64 S-32 Na-23 Mg-24 Cl-35.5
      Ca-40 Zn-65 Fe-56 N-14
      一、选择题(本题共15小题,每小题2分,共30分。1∼12小题每题有一个选项符合题意,13∼15小题每题有一个或两个选项符合题意)
      【1题答案】
      【答案】C
      【2题答案】
      【答案】C
      【3题答案】
      【答案】A
      【4题答案】
      【答案】A
      【5题答案】
      【答案】C
      【6题答案】
      【答案】C
      【7题答案】
      【答案】C
      【8题答案】
      【答案】B
      【9题答案】
      【答案】B
      【10题答案】
      【答案】B
      【11题答案】
      【答案】C
      【12题答案】
      【答案】D
      【13题答案】
      【答案】D
      【14题答案】
      【答案】AD
      【15题答案】
      【答案】BC
      二、填空题(本题共5小题,每个化学方程式2分,其余每空1分,共24分)
      【16题答案】
      【答案】(1)
      (2)
      (3)
      (4)
      【17题答案】
      【答案】(1)过滤 (2)合成
      (3)温度 (4)蛋白质
      (5)氯化钠(或食盐)
      【18题答案】
      【答案】(1) ① 3 ②. 质子数不同##最外层电子数不同##核电荷数不同
      (2) (3)A
      【19题答案】
      【答案】(1)时,乙、丙溶解度相等,均为
      (2)蒸发结晶 (3)70 (4)AC
      【20题答案】
      【答案】(1) ①. ②. 用于金属除锈等
      (2)
      (3)吸热 (4)复分解反应
      三、简答题(本题共3小题,每小题3分,共9分)
      【21题答案】
      【答案】(1)骑自行车上学、随手关灯、双面使用纸张
      (2)腐蚀大理石建筑、破坏森林、使土壤酸化
      (3)氢气燃烧的产物是水,对环境无污染,燃烧热值高
      【22题答案】
      【答案】(1)高温条件下,金也不和氧气反应 (2)移除可燃物 (3)硬度大
      【23题答案】
      【答案】(1)不可再生
      (2)热值高(或储量巨大)
      (3)回收利用废旧金属(或有计划、合理地开采矿物或寻找金属的代用品)
      四、实验题(本题共4小题,每个化学方程式2分,其余每空1分,共25分)
      【24题答案】
      【答案】(1) ①. 燃着的木条 ②. 氢元素、氧元素
      (2)①②
      【25题答案】
      【答案】(1) ①. 烧杯 ②. 搅拌,加速溶解
      (2)试剂与砝码放置错误
      (3)100 (4)AB
      (5)偏大
      【26题答案】
      【答案】(1)长颈漏斗
      (2) ①. 试管口放一团棉花 ②. 集气瓶口有大气泡冒出
      (3) ①. 反应物为固体和液体,反应条件为常温 ②. ③. 可以控制反应的发生与停止
      【27题答案】
      【答案】(1)B (2) ①. 无色酚酞溶液不变色 ②.
      (3)产生白色沉淀 (4)硫酸钠、硫酸钾
      (5) ①. 石蕊溶液(合理即可) ②. 紫色石蕊溶液变红(合理即可)
      (6)腐蚀铁制下水道(合理即可)
      五、计算题(本题共2小题,28小题3分,29小题9分,共12分)
      【28题答案】
      【答案】(1)71 (2)9:4
      (3)35.5
      【29题答案】
      【答案】(1)解:设纯碱样品中碳酸钠的质量为,恰好完全反应生成氯化钠的质量为。

      (2)
      答:该纯碱样品中碳酸钠的质量为10.6g;恰好完全反应后所得溶液中溶质的质量分数为。A.化学与生活
      B能源与环境
      ①用氯化钠溶液除去水壶中的水垢
      ②用食醋区分纯碱和食盐
      ③焊接金属时用氧气作保护气
      ①含磷洗涤剂的大量使用会导致水污染
      ②是造成雾霾天气的元凶之一
      ③天然气属于不可再生能源
      C.化学与安全
      D.化学与健康
      ①炒菜油锅着火,可用锅盖盖灭
      ②在室内放一盆水,可防止煤气中毒
      ③夜间发现液化气泄漏,开灯寻找泄漏源
      ①铁、碘、钙是人体必需的微量元素
      ②用甲醛的水溶液浸泡海产品保鲜
      ③食用疏菜和水果补充维生素
      选项
      实验目
      实验方案
      A
      比较铜片和黄铜片的硬度
      相互刻划
      B
      鉴别和固体
      取样,分别溶于水中,测量溶液温度的变化
      C
      除去溶液中少量的NaCl
      加入适量溶液,过滤
      D
      检验蜡烛中是否含有氧元素
      在蜡烛的火焰上方罩一只干燥烧杯,观察现象
      实验步骤
      实验现象
      实验结论
      取少量样品于试管中,加入_________________。
      _________________。
      猜想2成立

      相关试卷 更多

      资料下载及使用帮助
      版权申诉
      • 1.电子资料成功下载后不支持退换,如发现资料有内容错误问题请联系客服,如若属实,我们会补偿您的损失
      • 2.压缩包下载后请先用软件解压,再使用对应软件打开;软件版本较低时请及时更新
      • 3.资料下载成功后可在60天以内免费重复下载
      版权申诉
      若您为此资料的原创作者,认为该资料内容侵犯了您的知识产权,请扫码添加我们的相关工作人员,我们尽可能的保护您的合法权益。
      入驻教习网,可获得资源免费推广曝光,还可获得多重现金奖励,申请 精品资源制作, 工作室入驻。
      版权申诉二维码
      欢迎来到教习网
      • 900万优选资源,让备课更轻松
      • 600万优选试题,支持自由组卷
      • 高质量可编辑,日均更新2000+
      • 百万教师选择,专业更值得信赖
      微信扫码注册
      手机号注册
      手机号码

      手机号格式错误

      手机验证码 获取验证码 获取验证码

      手机验证码已经成功发送,5分钟内有效

      设置密码

      6-20个字符,数字、字母或符号

      注册即视为同意教习网「注册协议」「隐私条款」
      QQ注册
      手机号注册
      微信注册

      注册成功

      返回
      顶部
      添加客服微信 获取1对1服务
      微信扫描添加客服
      Baidu
      map