搜索
      上传资料 赚现金

      四川省成都市金牛区2024_2025学年高三生物上学期开学考试试题

      • 1.51 MB
      • 2025-06-14 08:53:42
      • 35
      • 0
      • 教习网2972821
      加入资料篮
      立即下载
      四川省成都市金牛区2024_2025学年高三生物上学期开学考试试题第1页
      1/9
      四川省成都市金牛区2024_2025学年高三生物上学期开学考试试题第2页
      2/9
      四川省成都市金牛区2024_2025学年高三生物上学期开学考试试题第3页
      3/9
      还剩6页未读, 继续阅读

      四川省成都市金牛区2024_2025学年高三生物上学期开学考试试题

      展开

      这是一份四川省成都市金牛区2024_2025学年高三生物上学期开学考试试题,共9页。试卷主要包含了 考试结束后,将答题卡交回等内容,欢迎下载使用。
      2. 本堂考试75 分钟, 满分 100分;
      3. 答题前,考生务必先将自己的姓名,学号填写在答题卡上,并使用2B铅笔填涂。
      4. 考试结束后,将答题卡交回。
      第Ⅰ卷 (选择题 48分)
      一、每个题只有一个最佳选项。每题3分,共16题。
      1. 生物科学的发展离不开技术的支持和科学方法的运用,下列相关叙述正确的是 ( )
      A. 利用密度梯度离心方法分离酵母菌细胞中的细胞器
      B. 制作真核细胞的三维结构模型利用了建构数学模型的方法
      C. 还原糖与斐林试剂在水浴加热条件下由无色逐渐变化为砖红色沉淀
      D. 细胞膜结构模型的探索过程,反映了提出假说这一科学方法的作用
      2. 据图分析,下列有关说法错误的是 ( )
      A. 甲图①②③中“○”内A所对应的含义不同
      B. 若乙图横坐标表示O₂浓度,纵坐标可表示有氧呼吸强度
      C. 丙图③由双层膜构成,其增大膜面积的方式与叶绿体相同
      D. 若丙图表示分泌蛋白的合成、加工和运输过程,则②是高尔基体,该过程发生在腺泡细胞中
      3. 某学校生物兴趣小组同学设计如图实验装置开展对酶促反应的相关实验探究。下列叙述错误的是( )
      A. 该实验选择新鲜土豆片的原因是因为其中含有 H₂O₂酶
      B. 可以通过改变土豆片的数量探究酶量对反应速率的影响
      第1页/共8页
      C. 利用不同pH缓冲液浸泡过的土豆片进行实验,可探究pH对酶活性的影响
      D. 若要测定 H₂O₂酶的活性,要保证 H₂O₂酶过量,并限定反应时间
      4. 关于生物学原理在农业生产上的应用,下列叙述错误的是( )
      A.“一次施肥不能太多”,避免土壤溶液浓度过高,引起烧苗现象
      B. 创可贴“透气”是为了保证伤口组织细胞的有氧呼吸
      C.“正其行,通其风”,能为植物提供更多的CO₂提高光合作用速率
      D.“轮作”利用了不同作物根系对矿质营养元素的吸收是有差异的,从而避免土壤肥力下降
      5. 下列关于细胞代谢的叙述,正确的是
      A. 甲图曲线e 说明叶绿素能吸收紫外线,而不能吸收红外线
      B. 乙图中的O₂浓度为n时,有氧呼吸与无氧呼吸消耗的葡萄糖相等
      C. 若提高丙图b点对应的温度,植株CO₂的吸收量一定会有所增加
      D. 丁图曲线a 表示植物总光合作用,则二曲线的交点表示有机物积累量为0
      6. 一位患有单基因显性遗传病的妇女(其父亲与丈夫表现型正常) 想生育一个健康的孩子。医生建议对极体进行基因分析,筛选出不含该致病基因的卵细胞,采用试管婴儿技术辅助生育后代,技术流程示意图如下。下列叙述正确的是 ( )
      A. 可判断该致病基因位于X 染色体上
      B. 可选择极体1 或极体2用于基因分析
      C. 自然生育患该病子女的概率是25%
      D. 极体1 可能含有0 或1 或2 个致病基因
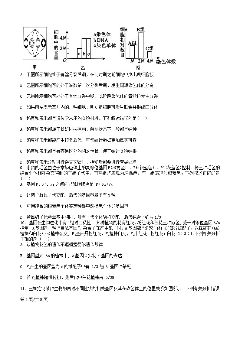
      7. 某生物兴趣小组观察了几种二倍体(染色体数为2N)生物处于不同分裂时期的细胞,并根据观察结果绘制出如下图形。下列说法中正确的是 ( )
      第2页/共8页
      A. 甲图所示细胞处于有丝分裂后期,在此时期之前细胞中央出现细胞板
      B. 乙图所示细胞可能处于减数第一次分裂后期,发生同源染色体的分离
      C. 乙图所示细胞可能处于有丝分裂中期,此阶段染色体的着丝粒发生分裂
      D. 如果丙图表示睾丸内的几种细胞,则C组细胞可发生联会并形成四分体
      8. 豌豆和玉米都是遗传学常用的实验材料。下列叙述错误的是( )
      A. 豌豆和玉米都属于雌雄同株植物,自然状态下一般都是纯种
      B. 豌豆和玉米都能产生较多后代,可使统计数据更加真实可靠
      C. 豌豆和玉米都具有容易区分的相对性状,便于统计实验结果
      D. 豌豆和玉米分别进行杂交实验时,授粉后都要进行套袋处理
      9. 水貂的毛色由位于常染色体上的复等位基因P(深褐色) 、P*(银蓝色) 、P'(灰蓝色)控制。将三种毛色的纯合个体相互杂交得到的三组子代中,有两组均表现为深褐色,有一组表现为银蓝色。下列叙述正确的是 ( )
      A. 基因P、P⁵、Pr之间的显隐性顺序是 P> Pr>P₅
      B. 让两个雌雄子代交配,后代的基因型最多有3种
      C. 可用纯合的银蓝色个体鉴定种群中深褐色个体的基因型
      D. 若每组子代数量基本相同,所有子代个体随机交配,后代纯合子约占1/3
      10. 基因在生物进化中有“绝对自私性”。某种植物的花有红花、粉红花和白花三种颜色,受一对等位基因A/a控制,A基因是一种“自私基因”,杂合子在产生配子时,A基因能“杀死”体内的部分雄配子。选择红花(AA)植株和白花( aa)植株杂交,F₁全部开粉红花,F₁植株自交,F₂中红花:粉红花:白花=2∶3∶1.下列相关分析正确的是 ( )
      A. 该植物花色的遗传不遵循孟德尔遗传规律
      B. 基因型为 Aa的植株中,A基因会抑制a基因的表达
      C. F₁产生的基因型为a的雄配子中有 1/3 被A 基因“杀死”
      D. 若F₂植株随机传粉,则后代中白花植株占 5/36
      11. 已知控制某种生物的四对不同性状的相关基因及其在染色体上的位置关系如图所示。下列有关分析错误
      第3页/共8页
      的是 ( )
      A. 基因型为AaDd的个体自交,可验证基因A/a的遗传遵循分离定律
      B. 基因型为BBDd的个体测交,可验证基因D/d的遗传遵循分离定律
      C. 基因型为AaDd的个体自交,可验证基因A/a与基因D/d的遗传遵循自由组合定律
      D. 基因型为AaEe的个体测交,可验证基因A/a与基因E/e的遗传遵循自由组合定律
      12. 两对相对性状的杂交实验中,F₁只有一种表现型,F₁自交,如果F₂的表现型及比例分别为9:7、9:6:1、15: 1和9: 3: 4, 那么 F₁与隐性个体测交, 与此对应的性状分离比分别是( )
      A. 1: 2: 1、 4: 1、 3: 1和1: 2: 1 B. 3: 1、 4: 1、 1: 3和1: 3: 1
      C. 1: 3、 1: 2: 1、 3: 1和1: 1: 2 D. 3: 1、 3: 1、 1: 4和1: 1: 1
      13. 天然抗原一般包含多个可诱导机体产生特异性抗体的化学基团——抗原表位。下图为针对X 天然抗原进行单克隆抗体的制备过程。下列相关叙述不正确的是 ( )
      A. 杂交瘤细胞经筛选并克隆化培养获得的4种抗体都能与抗原特异性结合
      B. 经抗原多次免疫后,分离得到的1号试管中可能含有多种B淋巴细胞
      C.“生物导弹”中的单克隆抗体作为抗癌药物定向杀死癌细胞
      D. 骨髓瘤细胞培养时不会出现细胞贴壁和接触抑制现象
      14. 小曲白酒清香纯正,以大米、大麦、小麦等为原料,以小曲为发酵剂酿造而成。小曲中所含的微生物主要有好氧型微生物霉菌、兼性厌氧型微生物酵母菌,还有乳酸菌、醋酸菌等细菌。酿酒的原理主要是酵母菌在无氧条件下利用葡萄糖发酵产生酒精。传统酿造工艺流程如图所示。关于小曲白酒的酿造过程,下列叙述错误的是 ( )
      A. 发酵液样品的蒸馏产物有无酒精,可用酸性重铬酸钾溶液检测
      第4页/共 8页
      B. 若酿造过程中酒变酸,则发酵坛密封不严
      C. 糖化主要是利用酵母菌将淀粉水解为葡萄糖
      D. 蒸熟并摊晾的原料加入糟醅,在有氧条件下培养一段时间,再密封可高效进行酒精发酵
      15. 紫杉醇是红豆杉属植物体内的一种天然物质,具有高抗癌活性,广泛用于乳腺癌的治疗。经过我国科学家多年研究,现可通过植物细胞工程工厂化生产紫杉醇,操作环节如图。下列相关叙述错误的是 ( )
      A. 紫杉醇是初生代谢物,在细胞中含量很低
      B. 诱导愈伤组织过程需要考虑激素种类和比例
      C. 使用液体培养基并振荡有利于细胞获取氧气和营养物质
      D. 图示方法的优点包括不占用耕地、几乎不受季节、天气等限制
      16. BamHI、MbI、SmaI三种限制酶的识别序列和切割位点依次为5'-G↓GATCC-3'、5'↓GATC-3'、5'-CCC↓GGG-3'。下图表示某DNA 片段的部分碱基序列,已知其余序列不含这三种限制酶的识别序列。下列叙述正确的是 ( )
      A. 若用SmaI完全切割该DNA, 则其产物的长度为634bp、896bp、758bp
      B. 若虚线方框内的碱基对被T-A替换,则用SmaI完全切割该DNA 可产生3种片段
      C. 若用 MbI和BamHI切割DNA, 可形成相同的黏性末端
      D. 用SmaI切割DNA 产生的片段, 可用 E. cliDNA 连接酶重新将其连接
      第II卷 (非选择题 52分)
      三、非选择题(共5小题,请将正确答案填写在答题卡上,共52分)
      17.(9分)龙眼是粤东地区的主要经济作物之一,为更好的提高其产量和品质,相关科研机构对龙眼生长、发育和繁殖做了研究,其中发现缺镁是导致龙眼叶片黄化,减产的主要原因。为进一步探究缺镁对龙眼光合作用的影响,研究人员做了相关实验,结果如图1和图2。
      第5页/共8页
      回答下列问题:
      (1)缺镁导致净光合速率下降的原因是缺镁会导致叶绿体 上的叶绿素含量下降,影响光反应 的产生,进而影响暗反应; 另一方面,根据图1可知,龙眼缺镁会导致 ,从而影响净光合速率。
      (2)CO₂从气孔进入叶肉细胞 (具体位置)与C5结合产生C3,这一反应过程称为 。根据图2数据,缺镁组净光合速率下降的主要原因并不是气孔相对开度,阐述你的依据 。
      (3)为了进一步研究龙眼缺镁引起的叶片黄化对叶绿素a和叶绿素b含量的影响,请简要写出研究思路 。
      18.(8分) 我国有近一亿公顷的盐碱地,大部分植物无法在此生存,而耐盐植物藜麦却能生长。通过研究藜麦叶片结构后发现,其表皮有许多盐泡细胞,该细胞体积是普通表皮细胞的100倍以上,里面没有叶绿体,Na⁺和Cl⁻在盐泡细胞的转运如下图所示。请回答问题。
      (1)据图推测,藜麦的耐盐作用机制是通过 的方式,将Na⁺和Cl⁻运送到表皮盐泡细胞的 (细胞器) 中储存起来,从而避免高盐对其他细胞的影响。
      (2)下表为藜麦盐泡细胞和其他几种普通植物的叶肉细胞膜中部分蛋白的相对表达量。其中 (填字母) 更可能是藜麦。
      第6页/共8页

      A
      B
      C
      D
      Na⁺载体蛋白
      8
      12
      5
      11
      CI载体蛋白
      2
      6
      4
      6
      (3) 藜麦根系从土壤中吸收盐分是主动运输还是被动运输? 有同学设计实验进行了探究。
      ①实验步骤:a.取甲、乙两组生长发育基本相同的藜麦幼苗植株,放入适宜浓度的含有 Na⁺、Cl的⁻溶液中。
      b.甲组给予正常的细胞呼吸条件,乙组加入 ,C.一段时间后 ,
      ②预测实验结果及结论:若乙组 ,说明藜麦从土壤中吸收盐分的方式是主动运输。
      19. (8分) 下列示意图分别表示某动物(2n=4)体内细胞正常分裂过程中不同时期细胞内染色体、染色单体和核DNA数量的关系,以及细胞分裂图像。请分析并回答:
      (1) 图①中Ⅲ的数量关系对应于图②中的 。
      (2)图①中由I变化为II的过程,细胞核内发生的分子水平的变化主要是 ;由II变化为III,相当于图②中的 变成乙的过程。
      (3) 图①中I、II、III、IV所对应的细胞中一定不存在同源染色体的是 ,不一定存在同源染色体的是 。
      (4)人的红绿色盲是一种伴X染色体隐性遗传病。一对夫妇,妻子表现正常,丈夫患色盲,生了一个染色体组成为XXY,且患色盲的儿子。可能原因是父亲产生精子时图②中 图代表的细胞发生异常,也可能是母亲产生卵细胞时图②中 图代表的细胞发生异常。
      (5)图A是该种生物的一个精细胞,根据染色体的类型和数目,判断图B中与其来自同一个次级精母细胞的为 。
      20. (12分) 小鼠的毛色由基因A、a和B、b控制,其中B控制黑色素的合成。请回答以下问题:
      (1)一个纯合黑色品系与一个纯合白色品系杂交,F₁表现为胡椒色,即黑色毛的末梢有少许黄色,F₁相互交配,F₂中雌雄鼠均表现为胡椒色:黑色:白色=9:3:4,则亲本黑色品系与白色品系的基因型分别为 ,F₂中能稳定遗传的个体所占比例为 (稳定遗传:相同基因型个体交配,后代不发生性状分离),根据胡椒色的性状表现分析,基因A仅在毛发生长的 (填“初期”或“晚期”) 表达。
      (2)纯合胡椒色品系中偶然出现一只黄色雄鼠,推测为A基因突变所致。该黄色雄鼠与纯合胡椒色雌鼠杂交,F₁表现为胡椒色:黄色=1:1,根据该结果 (填“能”或“不能”) 确定黄色与胡椒色的显隐关系。取一对F₁黄色鼠交配,F₂中黄色:胡椒色=2:1,请对该比例出现的原因做出假设:
      假设1: ;
      第7页/共 8页
      葡萄糖转运蛋白
      38
      28
      66
      68
      假设2:带有黄色基因的卵细胞有 1/2不能正常发育。
      为确认哪种假设正确,取F₂中多只黄色雌鼠与胡椒色雄鼠交配,单独统计每只雌鼠的后代毛色,如果一些雌鼠的后代表现为 ,另一些雌鼠的后代表现为 ,则假设2正确。
      21. (15分) 将天然 Ti质粒改造成含有 Vir基因的辅助质粒(辅助T-DNA转移)和不含有 Vir基因、含有T-DNA 的穿梭质粒,共同转入农杆菌,可提高转化效率。细菌和棉花对密码子偏好不同,为提高翻译效率,增强棉花抗病虫害能力,进行如下操作。回答下列问题。
      注: F1-F3, R1-R3 表示引物; T-DNA-LB 表示左边界; T-DNA-RB 表示右边界; Ori 表示复制原点; KanR表示卡那霉素抗性基因; HygBR表示潮霉素 B抗性基因。
      (1)从苏云金杆菌提取DNA时,需加入蛋白酶,其作用是 。提取过程中加入体积分数为95%的预冷酒精,其目的是 。
      (2) 本操作中获取目的基因的方法是 和 。
      (3)穿梭质粒中p35s为启动子,其作用是 驱动目的基因转录; 插入两个p35s启动子,其目的可能是 。
      (4)根据图中穿梭质粒上的KanR和HygBR两个标记基因的位置,用 基因对应的抗生素初步筛选转化的棉花愈伤组织。
      (5)为检测棉花植株是否导入目的基因,提取棉花植株染色体DNA 作模板,进行PCR,应选用的引物是 和 。
      (6) 本研究采用的部分生物技术属于蛋白质工程,理由是 。
      A. 通过含有双质粒的农杆菌转化棉花细胞
      B. 将苏云金杆菌 Bt 基因导入棉花细胞中表达
      C. 将1-1362 基因序列改变为棉花细胞偏好密码子的基因序列
      D. 用 1-1362 合成基因序列和1363-1848天然基因序列获得改造的抗虫蛋白
      第8页/共 8页
      2024-2025学年度下期高三生物
      入学考试答案
      DCDBD BBADD CCCCA C
      17 (1) 类囊体 ATP和NADPH 呼吸速率增强
      (2) 叶绿体基质 CO2的固定 缺镁组气孔相对开度降低,细胞间CO2浓度增加并且高于对照组,表明缺镁导致净光合速率下降并不是气孔相对开度2
      (3)采用缺镁植株的黄化叶片进行色素的提取和分离,与正常组(对照组)进行比较,分析缺镁与叶绿素a和叶绿素b含量的关系。2
      18.(1) ①. 主动运输 ②. 液泡 (2)D
      (3)①. 细胞呼吸抑制剂或阻断ATP产生的物质2 测定两组植株根系对Na+、Cl-的吸收速率
      ②. 对Na+、Cl-的吸收速率明显小于甲组吸收速率或基本不吸收2
      19.(1) 乙
      (2)DNA分子的复制和有关蛋白质的合成 丙
      (3) Ⅲ 、Ⅳ Ⅰ
      (4) 丙 乙
      (5)③
      20.(1) aaBB、AAbb;3/8;初期1
      (2) 能1;控制黄色毛的基因纯合致死;全为黄色;黄色 ∶胡椒色=1∶2
      21.(1) 除去蛋白质杂质1 溶解蛋白质等物质,析出不溶于酒精的DNA 1
      (2) PCR技术扩增1 人工合成 1
      (3) RNA聚合酶识别并结合的部位1 增强目的基因的表达
      (4)HygBR (5) F3 R2 (6)D

      相关试卷

      四川省南充市2024_2025学年高三生物上学期开学检测试题:

      这是一份四川省南充市2024_2025学年高三生物上学期开学检测试题,共23页。

      四川省成都市2024_2025学年高三生物上学期入学摸底测试试题:

      这是一份四川省成都市2024_2025学年高三生物上学期入学摸底测试试题,共8页。试卷主要包含了大熊猫喜食竹笋等内容,欢迎下载使用。

      四川省成都市2023_2024学年高三生物上学期开学试题含解析:

      这是一份四川省成都市2023_2024学年高三生物上学期开学试题含解析,共40页。试卷主要包含了选择题等内容,欢迎下载使用。

      资料下载及使用帮助
      版权申诉
      • 1.电子资料成功下载后不支持退换,如发现资料有内容错误问题请联系客服,如若属实,我们会补偿您的损失
      • 2.压缩包下载后请先用软件解压,再使用对应软件打开;软件版本较低时请及时更新
      • 3.资料下载成功后可在60天以内免费重复下载
      版权申诉
      若您为此资料的原创作者,认为该资料内容侵犯了您的知识产权,请扫码添加我们的相关工作人员,我们尽可能的保护您的合法权益。
      入驻教习网,可获得资源免费推广曝光,还可获得多重现金奖励,申请 精品资源制作, 工作室入驻。
      版权申诉二维码
      欢迎来到教习网
      • 900万优选资源,让备课更轻松
      • 600万优选试题,支持自由组卷
      • 高质量可编辑,日均更新2000+
      • 百万教师选择,专业更值得信赖
      微信扫码注册
      手机号注册
      手机号码

      手机号格式错误

      手机验证码 获取验证码 获取验证码

      手机验证码已经成功发送,5分钟内有效

      设置密码

      6-20个字符,数字、字母或符号

      注册即视为同意教习网「注册协议」「隐私条款」
      QQ注册
      手机号注册
      微信注册

      注册成功

      返回
      顶部
      学业水平 高考一轮 高考二轮 高考真题 精选专题 初中月考 教师福利
      添加客服微信 获取1对1服务
      微信扫描添加客服
      Baidu
      map