搜索
      上传资料 赚现金

      2025年安徽省合肥市中考文三模语文试卷(含解析)

      • 220.3 KB
      • 2025-06-13 23:46:57
      • 252
      • 0
      • 教习网用户4820932
      加入资料篮
      立即下载
      2025年安徽省合肥市中考文三模语文试卷(含解析)第1页
      高清全屏预览
      1/27
      2025年安徽省合肥市中考文三模语文试卷(含解析)第2页
      高清全屏预览
      2/27
      2025年安徽省合肥市中考文三模语文试卷(含解析)第3页
      高清全屏预览
      3/27
      还剩24页未读, 继续阅读

      2025年安徽省合肥市中考文三模语文试卷(含解析)

      展开

      这是一份2025年安徽省合肥市中考文三模语文试卷(含解析),共27页。试卷主要包含了语文积累与运用,阅读,写作等内容,欢迎下载使用。
      1.(10分)默写。
      (1)(5分)中华古诗文,佳作如林,其中有许多与“劳动”相关的。有的关注现实、体察百姓疾苦,如白居易《卖炭翁》“夜来城外一尺雪,晓驾炭车辗冰辙”,表现了卖炭翁卖炭时的天寒地冻、路途艰难;范仲淹《江上渔者》“君看一叶舟,出没风波里”,表现了渔民捕鱼时的风高浪急、环境凶险;有的则歌颂劳动人民的美好生活,如陆游《游山西村》“莫笑农家腊酒浑,丰年留客足鸡豚”,表现了农家待客时的热情、淳朴。
      (2)(5分)侧面衬托有助于突出人物鲜明的个性。《曹刿论战》中,乡人不解反问“肉食者谋之,又何间焉”,突出了曹刿的远见卓识超越常人;张岱《湖心亭看雪》中,舟子自言自语“莫说相公痴,更有痴似相公者”,突出了看雪人的痴态雅趣不同流俗。
      2.(12分)班级开展“重温经典作品,点燃理想之光——《钢铁是怎样炼成的》”读书成果分享会,小组合作汇报,有以下几个任务,请按要求完成。
      (1)(4分)给加点的字注音,根据拼音写出相应的汉字。
      ①处 境
      ②无wèi
      ③消shòu
      ④疯 狂
      (2)(2分)下列说法不正确的一项是
      A.“因为我清楚你将来会有所作为的”和“保尔带领队员们打扫着地段上的积雪”中,“的”字意义不同。
      B.“我特别瞧不起那些毫无反抗意识的家伙”一句的主干是:我瞧不起家伙。
      C.“奥库涅夫那件旧上衣并不能使他暖和”变为反问句是:难道奥库涅夫那件旧上衣能使他暖和吗?
      D.“不懈斗争”和“两眼通红”两个短语的结构相同。
      (3)(2分)根据语段内容,参考阅读方法,将笔记中①②两处空缺补充完整。


      (4)(4分)下面是《钢铁是怎样炼成的》一书的封面,封面上的主体插图并不相同。小组决定选择其中一幅作为汇报课件的背景图,你赞成选择哪一幅?请联系原著人物形象或主旨说明理由。
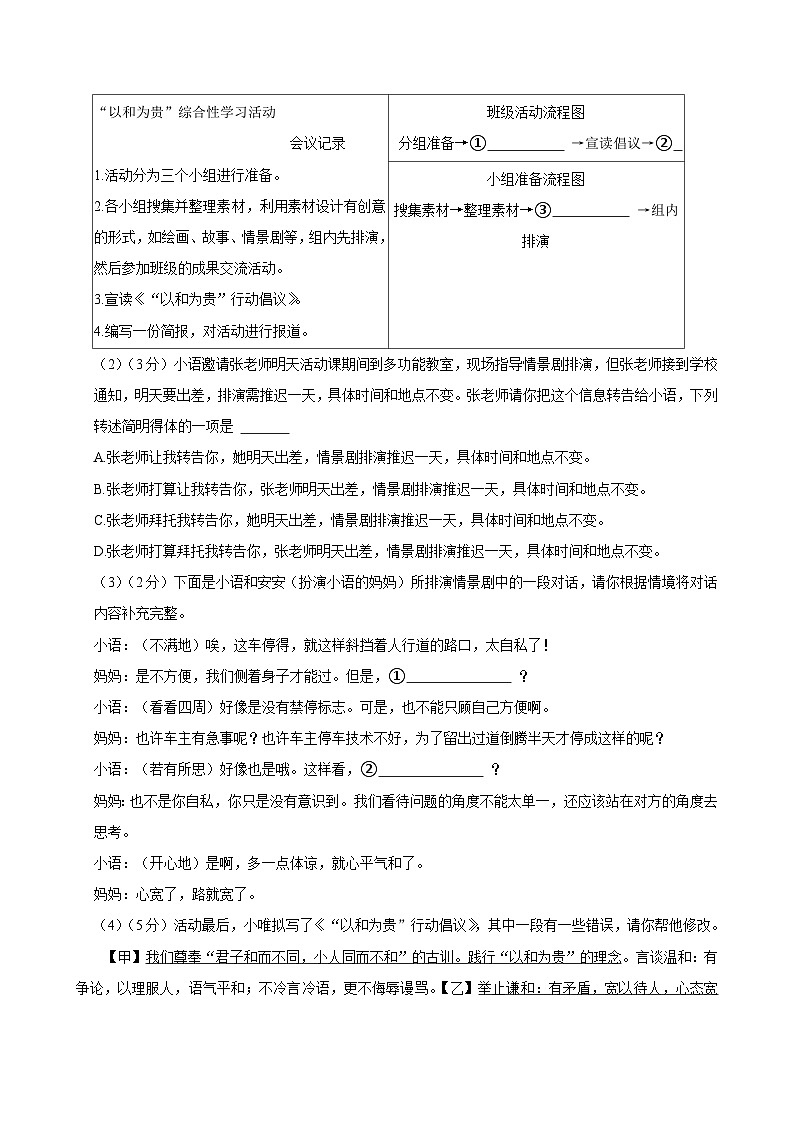
      3.(13分)班级开展以“以和为贵”为主题的综合性学习活动,请你完成以下任务。
      (1)(3分)小皖根据会议记录拟定了活动流程图,请你补全空缺的内容。(每空四个字)
      (2)(3分)小语邀请张老师明天活动课期间到多功能教室,现场指导情景剧排演,但张老师接到学校通知,明天要出差,排演需推迟一天,具体时间和地点不变。张老师请你把这个信息转告给小语,下列转述简明得体的一项是
      A.张老师让我转告你,她明天出差,情景剧排演推迟一天,具体时间和地点不变。
      B.张老师打算让我转告你,张老师明天出差,情景剧排演推迟一天,具体时间和地点不变。
      C.张老师拜托我转告你,她明天出差,情景剧排演推迟一天,具体时间和地点不变。
      D.张老师打算拜托我转告你,张老师明天出差,情景剧排演推迟一天,具体时间和地点不变。
      (3)(2分)下面是小语和安安(扮演小语的妈妈)所排演情景剧中的一段对话,请你根据情境将对话内容补充完整。
      小语:(不满地)唉,这车停得,就这样斜挡着人行道的路口,太自私了!
      妈妈:是不方便,我们侧着身子才能过。但是,① ?
      小语:(看看四周)好像是没有禁停标志。可是,也不能只顾自己方便啊。
      妈妈:也许车主有急事呢?也许车主停车技术不好,为了留出过道倒腾半天才停成这样的呢?
      小语:(若有所思)好像也是哦。这样看,② ?
      妈妈:也不是你自私,你只是没有意识到。我们看待问题的角度不能太单一,还应该站在对方的角度去思考。
      小语:(开心地)是啊,多一点体谅,就心平气和了。
      妈妈:心宽了,路就宽了。
      (4)(5分)活动最后,小唯拟写了《“以和为贵”行动倡议》,其中一段有一些错误,请你帮他修改。
      【甲】我们尊奉“君子和而不同,小人同而不和”的古训。践行“以和为贵”的理念。言谈温和:有争论,以理服人,语气平和;不冷言冷语,更不侮辱谩骂。【乙】举止谦和:有矛盾,宽以待人,心态宽和;不暴力群殴,更不动手动脚。
      ①【甲】处画线句有一处标点使用不当,请修改。
      ②【乙】处画线句有语病,请修改。
      二、阅读(55分)
      4.(22分)阅读下面的文字,回答问题。
      刘老师的乡土
      李燕燕
      ①刘老师的丈夫老张是乡里农技站的技术骨干。他们相识于一次家访。那是1991年,刘老师到一个辍学的五年级学生家里,劝说他的父亲让他复学,在屋里谈了将近一个小时未果。
      ②“别人家的孩子都出门挣钱去了,我家孩子为啥不去?”学生父亲态度很横。
      ③那天,恰逢老张到果园指导村民修剪枝条,学生父亲听到院门外有人吆喝,也匆匆赶过去。不甘心的刘老师跟在他身后,一路追过去,不停地跟他讲道理,可那个倔强的庄稼汉就是不愿搭理她。
      ④在一棵柑橘树旁,刘老师见到了老张,一个高个子、面皮黑黑却极精神的人,他在树旁的空地支起了一个小黑板,一会儿拿起一支粉笔在上面画图,一会儿又操起剪刀给大家现场示范,哪几根枝条应该去除,哪几根枝条应当保留。技术员老张的讲解,虽然力求通俗易懂,可依然时不时会夹上几个专业词语,学生父亲不明就里,只得感叹“如今种树都得有文化”。不想他说的这句话被老张逮住了。老张笑着讲:“现在这个时代,庄稼汉都要多学习文化知识。”刘老师趁机给学生父亲做工作:“你也知道了,现在种树都得有文化,大城市肯定就更不用说了。你家儿子到大城市去,没有文化怕也挣不到钱呀!不如先让他多读点书呢。”经过一番苦口婆心地游说,那个男人终于同意让孩子回到课堂。
      ⑤回学校的路上,老张和刘老师碰上了。她感谢他无意中帮了一个大忙。
      ⑥“能帮到你这个敬业的老师,我非常荣幸!”老张笑眯眯地说。
      ⑦刘老师和老张属于“闪婚”,认识半年就结婚了。30多年来,老张一直为家里有一个好老师而开心。他是1984年毕业的农专生,县里乡里都稀罕的人才。老张曾经有很多次机会调到县城里,但为了照顾刘老师,都主动选择留下来。
      ⑧刘老师很难着家。除了上课,就是在办公室给孩子们讲题,或者是去家访。老人、孩子基本是老张管,刘老师晚上回家直接吃饭。周末家里时不时有学生过来,也是老张负责张罗饭菜。
      ⑨“这个男人能干呢!”刘老师夸老张。
      ⑩刘老师也有过调进县城教书的机会。那是2014年,她取得函授本科文凭之后。
      ⑪刘老师拿到函授本科文凭的同时,也收到了工作调动的通知——她即将调到县里新成立的某实验小学任教。
      ⑫刚开始,她没有想好去还是不去。但孩子们或者说家长们的消息倒很灵通。语文课代表送作业到办公室,小心翼翼地问道:“刘老师,听说您要走?”她愣了愣:“谁告诉你的?”“我妈说的,她说您要调到县里更好的学校,您走了,我们就要换老师,我们不想换老师。”那个小男孩说。
      ⑬刘老师告诉他,这件事并没有确定,不要担心。闻言,男孩开心地蹦回了教室。
      ⑭那一段,村里的人见到刘老师就询问她调动工作的事,一般开口都是“祝贺祝贺”,但家长们会在“祝贺”之外,表达对“继任班主任”或“继任语文老师”的担心。每逢有人问起,刘老师就微笑着回答:“这事没定。”
      ⑮老张是支持刘老师调走的。他觉得妻子在教学方面的禀赋和成绩,需要也值得更好的平台。他告诉妻子,不要犹豫,现在孩子快大学毕业了,老人身体健康,想去就去。
      ⑯“我不大想去。我怕住进县城睡不好。”刘老师对老张说。
      ⑰一个多星期后,刘老师专门找到校长,说:“我过几年就要满50了,这个年纪到新的学校不合适,机会留给年轻人,我就在这里贡献最后的光和热。”
      ⑱最后几年,刘老师工作的地方还是发生了变化。
      ⑲刘老师所在的乡由“乡”改“镇”。城镇化使农村家长们长了见识,更想让孩子多读书,也更稀罕城里的好学校。2019年,最后一届六年级毕业,村小并入镇中心校——由于国家和地区的大力支持,无论硬件设施还是师资力量,这个寄宿制学校都不比县里的小学逊色。刘老师终于住进了繁华的镇子里。
      ⑳“我在这里教书已经快40年了。最早在大山深处的村子里,后来到乡场边,如今在镇上。但无论怎么走,都没有离开过这片熟悉又热爱的乡土。”刘老师说。
      (刊载于2025年1月17日,有删改)
      (1)(3分)下列对小说相关内容和艺术特色的分析鉴赏,不正确的一项是
      A.第②段揭示了家长让孩子辍学,深层原因是家庭十分贫困,生计都难以维持。
      B.第④段中的“一会儿”“哪几根”反复使用,突出了老张讲解的投入和细心。
      C.“闻言,男孩开心地蹦回了教室”,侧面表现了刘老师深受学生的信任和喜爱。
      D.最后一段表达了刘老师对自己教育生涯的欣慰自豪之情,也照应了文章标题。
      (2)(4分)请赏析下面句子中加点词语的表达效果。
      我不大想去。
      (3)(4分)有人评价本文是充满人情味的小说,请结合第⑦~⑨段内容简要分析。
      (4)(5分)刘老师的故事诠释了“乐教爱生、甘于奉献”的教育家精神,请结合文章内容分析其具体体现。
      (5)(6分)作者用大量笔墨来写“老张”,这样安排有什么用意?请结合文章内容及主旨谈谈你的看法。
      5.(17分)阅读回答问题。
      材料一:
      2024年12月4日,“春节——中国人庆祝传统新年的社会实践”,在巴拉圭亚松森举行的联合国教科文组织保护非物质文化遗产政府间委员会第19届常会上通过评审,列入联合国教科文组织人类非物质文化遗产代表作名录。作为人类非遗的春节,不仅仅是一个传统的民族节日,还是人类共享的文化遗产。
      春节是民俗艺术集中呈现的舞台,充分展示了中国人的生活美学观念。【甲】 ,是人们美好心愿的表达,更是人类非物质文化遗产书法艺术的竞技;年画是充满象征意味的祈福迎祥的美术作品,回头鹿马、将军门神,艺术化地呈现了人们的内心祈愿;【乙】 ,不仅美化人居环境,还体现了人们的心灵手巧;春节的锣鼓、小戏、秧歌、高跷与社火,是乡村社区的群体娱乐,更是普通人振奋精神的艺术行为;还有春节的花市、沿街高悬的大红灯笼与中国结、龙腾虎跃的舞龙舞狮……迎新与迎春的民俗艺术,是中国人生活美学观念的展现,也是中国对世界节日文化的精彩贡献。
      (刊载于2025年1月26日)
      材料二:
      过年,作为一个文化传统,与其他节日迥然不同,主要表现有三:第一,作为新的一年的开端,过年意味着人们要告别旧日、迎来新的生活。比如人们常常会自觉剪头、沐浴、更衣,让自己焕然一新,有让自己变成一个新“我”的意识,这是与自我对话的时节。第二,意味着生存空间的重建。以前的人们,即便物质条件很差,也会在过年前糊棚、打扫;现在的我们依然会扫尘,会贴上春联窗花、挂上灯笼、摆上年宵花来装点居所,这些做法体现的是我们在内心希望在过年的时候,与周遭重建一种新的关系。第三,社会关系的重构。过年时我们要祭祖请神,要给亲朋拜年送福,要给晚辈压岁钱,这是我们与他人互动、强化社会连接的时刻。
      (刊载于2024年12月9日)
      材料三:
      农耕最重视“年”,因为农耕生产从播种到收获的一个周期正好是一年。一年之中,四季更替,万物生灵一岁一枯荣,这是自然规律。人的生产必须依从这个规律,春播、夏耘、秋收、冬藏,如此,也就完成了一年的劳作,有了收获。人们靠天吃饭,对大自然充满敬畏。每当新年到来,这种敬畏尤为突出,人们祈望新的一年天安地宁,人寿年丰。这些情感通过各种方式表达出来,比如绘画、歌曲、舞蹈、美食,以及庄严的敬神仪式。凡是被大家认同的,便一代代传承下来,成为年俗。
      (刊载于2025年1月24日)
      材料四:
      年画是我国特有的一种绘画体裁,供人们在过年时张贴,故名。宋代已有关于年画的记载。年画以其喜庆欢乐的内容、强烈的浪漫主义色彩著称,寄托着对新年的祈愿、蕴含着对美好的期待,成为年文化的重要载体。
      2006年,桃花坞木版年画被列入第一批国家级非物质文化遗产名录。
      桃花坞木版年画在推动非遗与旅游深度融合发展中发挥着独特作用。在苏州古城唐寅故居文化区,时尚酒店从年画配色中提取灵感用于空间装饰,开设年画体验馆强化游客参与度和体验感;在平江历史街区,“一团和气”馆举办年画非遗特展,吸引市民和游客参观,带动年画作品和文创衍生品的销售。桃花坞木版年画通过进酒店、进景区、进街区等形式,增加了旅游的文化底蕴和吸引力,也为自身传承发展开辟了新空间。
      (刊载于2025年1月30日)
      (1)(3分)下列对以上材料的理解和判断,不正确的一项是
      A.春节“入遗”,表明这一历史悠久的传统节日具有超越国界的文化价值。
      B.辞旧迎新成为春节重要的文化内涵,这与自然节令的时间周期有关。
      C.年俗内容多姿多彩,是人们表达情感的方式,历经长期实践才得以形成。
      D.材料四第一段按时间顺序展开,介绍了年画这一有中国特色的绘画体裁。
      (2)(4分)选择下面的语句,为材料一【甲】【乙】两处补写恰当的内容。(把语句序号填写在相应的横线上)
      ①窗花、门笺、炕围剪纸
      ②千门万户张贴悬挂的大红春联
      【甲】
      【乙】
      (3)(4分)材料四第三段是如何展开行文的?请简要梳理其行文思路。
      (4)(6分)入选人类非遗的“春节”突出体现了“和”文化的丰富内涵。请结合以上材料,参考本试卷第3题的有关内容以及下面的链接,从三个方面说说你的理解。
      【链接】
      克明俊德,以亲九族。九族既睦,平章百姓。百姓昭明,协和万邦。
      (《尚书•尧典》)
      中也者,天下之大本也。和也者,天下之达道也。致中和,天地位焉,万物育焉。
      (《礼记•中庸》)
      各美其美,美人之美,美美与共,天下大同。
      (费孝通)
      6.(16分)阅读回答问题。
      【甲】
      虽有嘉肴,弗食,不知其旨也;虽有至道,弗学,不知其善也。是故学然后知不足,教然后知困。知不足,然后能自反也;知困,然后能自强也。故曰:教学相长也。《兑命》曰“学学半”,其此之谓乎!
      (《虽有嘉肴》)
      【乙】
      然则道卒不可求欤?苏子曰:“道可致而不可求。”何谓“致”?孙武曰:“善战者致人,不致于人。”孔子曰:“百工居肆①以成其事,君子学以致其道。”莫之求而自至,斯以为“致”也欤?
      南方多没人②,日与水居也,七岁而能涉十岁而能浮十五而能没矣。夫没者,岂苟③然哉?必将有得于水之道者。日与水居,则十五而得其道;生不识水,则虽壮,见舟而畏之。故北方之勇者,问于没人,而求其所以没,以其言试之河,未有不溺者也。故凡不学而务求道,皆北方之学没者也。
      (节选自苏轼《日喻》)
      [注]①肆:手工业作坊。②没(mò)人:善于潜水的人。③苟:随便。
      (1)(4分)解释下列加点词在文中的意思。
      ①不知其旨也
      ②教然后知困
      ③日与水居也
      ④而求其所以没
      (2)(4分)文中画波浪线的部分有两处需要断句,请在相应位置用“/”标出。
      七岁而能涉十岁而能浮十五而能没矣。
      (3)(4分)把文中画横线的句子翻译成现代汉语。
      ①其此之谓乎!
      ②以其言试之河,未有不溺者也。
      (4)(4分)【甲】【乙】文段阐述的学习之道有何异同?请简要分析。
      三、写作(55分)
      7.(55分)阅读下面的材料,按要求作文。
      横看成岭侧成峰,远近高低各不同。
      ——苏轼《题西林壁》
      出淤泥而不染,濯清涟而不妖。
      ——周敦颐《爱莲说》
      海内存知己,天涯若比邻。
      ——王勃《送杜少府之任蜀州》
      上面的材料都与“距离”有关,引发了你怎样的联想、感触与思考?请结合你的经历和体验,自拟标题,写一篇记叙文。
      要求:(1)文中不要透露你个人的身份信息;(2)抄袭是不良行为,请不要照搬别人的文章;(3)不少于600字。
      2025年安徽省合肥市中考语文三模试卷
      参考答案与试题解析
      一、语文积累与运用(35分)
      1.(10分)默写。
      (1)中华古诗文,佳作如林,其中有许多与“劳动”相关的。有的关注现实、体察百姓疾苦,如白居易《卖炭翁》“夜来城外一尺雪,晓驾炭车辗冰辙”,表现了卖炭翁卖炭时的天寒地冻、路途艰难;范仲淹《江上渔者》“君看一叶舟,出没风波里”,表现了渔民捕鱼时的风高浪急、环境凶险;有的则歌颂劳动人民的美好生活,如陆游《游山西村》“莫笑农家腊酒浑,丰年留客足鸡豚”,表现了农家待客时的热情、淳朴。
      (2)侧面衬托有助于突出人物鲜明的个性。《曹刿论战》中,乡人不解反问“肉食者谋之,又何间焉”,突出了曹刿的远见卓识超越常人;张岱《湖心亭看雪》中,舟子自言自语“莫说相公痴,更有痴似相公者”,突出了看雪人的痴态雅趣不同流俗。
      【分析】本题考查学生对诗文名句的识记能力。解答此类题目,我们需要在平时的学习中,做好积累,根据提示语句写出相应的句子,尤其要注意不能出现错别字。
      【解答】答案:
      (1)夜来城外一尺雪 晓驾炭车辗冰辙 君看一叶舟 出没风波里 莫笑农家腊酒浑 丰年留客足鸡豚(易错字:碾、辙、豚)
      (2)肉食者谋之 又何间焉 莫说相公痴 更有痴似相公者(易错字:焉、痴)
      【点评】为了保证在默写名句时不出错,关键还是平时要加强背诵和记忆,准确书写。下面几种方法可供借鉴。
      1.保持良好的心态,培养识记兴趣。
      2.多种方式相结合,提高识记效果。
      3.提倡使用名句,巩固识记成果。
      4.留心特别词句,规避识记误区。
      2.(12分)班级开展“重温经典作品,点燃理想之光——《钢铁是怎样炼成的》”读书成果分享会,小组合作汇报,有以下几个任务,请按要求完成。
      (1)给加点的字注音,根据拼音写出相应的汉字。
      ①处 chǔ 境
      ②无wèi 畏
      ③消shòu 瘦
      ④疯 fēng 狂
      (2)下列说法不正确的一项是 D
      A.“因为我清楚你将来会有所作为的”和“保尔带领队员们打扫着地段上的积雪”中,“的”字意义不同。
      B.“我特别瞧不起那些毫无反抗意识的家伙”一句的主干是:我瞧不起家伙。
      C.“奥库涅夫那件旧上衣并不能使他暖和”变为反问句是:难道奥库涅夫那件旧上衣能使他暖和吗?
      D.“不懈斗争”和“两眼通红”两个短语的结构相同。
      (3)根据语段内容,参考阅读方法,将笔记中①②两处空缺补充完整。
      ① 朱赫来给保尔讲革命道理,表达愿引领保尔走上革命道路的想法
      ② 吃苦耐劳,坚忍不拔 不惧艰难,意志顽强
      (4)下面是《钢铁是怎样炼成的》一书的封面,封面上的主体插图并不相同。小组决定选择其中一幅作为汇报课件的背景图,你赞成选择哪一幅?请联系原著人物形象或主旨说明理由。
      【分析】(1)本题考查字音、字形。
      ①“处境”的“处”读:chǔ;
      ②“无wèi”的“wèi”应为:畏;
      ③“消shòu”的“shòu”应为:瘦;
      ④“疯狂”的“疯”应读:fēng。
      (2)本题考查句子主干、句式变换、短语结构。
      ABC.正确;
      D.有误,“不懈斗争”是偏正短语,“不懈”修饰“斗争”,前偏后正;“两眼通红”是主谓短语,“两眼”是主语,“通红”是谓语,陈述主语状态。二者结构不同。
      故选:D。
      (3)①本题考查名著情节。
      结合“不团结起来斗争,是无法改变眼前的处境的。……现在,小伙子,我乐于把你领到光明的道路上”等内容可知朱赫来给保尔讲革命道理,表达愿引领保尔走上革命道路的想法。
      ②本题考查名著人物。
      从“衣衫破旧、伤病缠身仍干劲十足”切入,保尔面对极寒、身体伤痛(长期睡水泥地,脖子肿脓疮 ),依旧“疯狂铲雪”,体现他钢铁般的意志、顽强奋斗精神、不畏艰难的品质,契合“保尔为理想/革命事业,不惧苦难、坚持拼搏”的人物内核。
      (4)本题考查名著情节。
      例如选择图二。图二更能凸显原著主旨。插图是一顶缀有红星的红军军帽,红星象征着共产主义理想和为理想奋斗的崇高革命精神,能使人联想到保尔对共产主义事业的忠诚与坚定追随,以及无数像保尔一样的革命者为了理想信念而不懈拼搏的伟大历程。
      【解答】答案:
      (1)①chǔ ②畏 ③瘦 ④fēng
      (2)D
      (3)①朱赫来给保尔讲革命道理,表达愿引领保尔走上革命道路的想法
      ②吃苦耐劳,坚忍不拔 不惧艰难,意志顽强
      (4)示例:选择图一。图一更能突出人物形象。插图描绘的是身为红军骑兵时的保尔奋勇杀敌的场景,表现出保尔不畏牺牲,为人民、为国家奋斗的英勇形象,也展现了保尔在面对困难时钢铁般的意志以及为革命事业不懈奋斗的崇高精神。
      【点评】综合读写题给出一段材料,考查学生的审题能力、组织能力以及发挥能力,而且材料不仅仅是课本中设置的专题,更多的是会灵活地联系生活,联系社会实际,考查学生在一个具体情境中综合运用语文的能力,看学生是否可以发现问题,是否可以简洁、流畅地表达自己的见解。
      3.(13分)班级开展以“以和为贵”为主题的综合性学习活动,请你完成以下任务。
      (1)小皖根据会议记录拟定了活动流程图,请你补全空缺的内容。(每空四个字)
      (2)小语邀请张老师明天活动课期间到多功能教室,现场指导情景剧排演,但张老师接到学校通知,明天要出差,排演需推迟一天,具体时间和地点不变。张老师请你把这个信息转告给小语,下列转述简明得体的一项是 A
      A.张老师让我转告你,她明天出差,情景剧排演推迟一天,具体时间和地点不变。
      B.张老师打算让我转告你,张老师明天出差,情景剧排演推迟一天,具体时间和地点不变。
      C.张老师拜托我转告你,她明天出差,情景剧排演推迟一天,具体时间和地点不变。
      D.张老师打算拜托我转告你,张老师明天出差,情景剧排演推迟一天,具体时间和地点不变。
      (3)下面是小语和安安(扮演小语的妈妈)所排演情景剧中的一段对话,请你根据情境将对话内容补充完整。
      小语:(不满地)唉,这车停得,就这样斜挡着人行道的路口,太自私了!
      妈妈:是不方便,我们侧着身子才能过。但是,① 这里有禁停标志吗 ?
      小语:(看看四周)好像是没有禁停标志。可是,也不能只顾自己方便啊。
      妈妈:也许车主有急事呢?也许车主停车技术不好,为了留出过道倒腾半天才停成这样的呢?
      小语:(若有所思)好像也是哦。这样看,② 是不是我太自私了 ?
      妈妈:也不是你自私,你只是没有意识到。我们看待问题的角度不能太单一,还应该站在对方的角度去思考。
      小语:(开心地)是啊,多一点体谅,就心平气和了。
      妈妈:心宽了,路就宽了。
      (4)活动最后,小唯拟写了《“以和为贵”行动倡议》,其中一段有一些错误,请你帮他修改。
      【甲】我们尊奉“君子和而不同,小人同而不和”的古训。践行“以和为贵”的理念。言谈温和:有争论,以理服人,语气平和;不冷言冷语,更不侮辱谩骂。【乙】举止谦和:有矛盾,宽以待人,心态宽和;不暴力群殴,更不动手动脚。
      ①【甲】处画线句有一处标点使用不当,请修改。
      ②【乙】处画线句有语病,请修改。
      【分析】(1)本题考查提取信息。班级活动流程图第①空:对应会议记录第2条:各小组利用素材设计形式(如绘画、故事、情景剧),并排演、交流。关键步骤:设计创意形式→>组内排演→班级成果交流。班级活动流程图第②空:对应会议记录第4条:活动结束后需编写简报进行报道。关键步骤:活动结束→编写简报→报道活动。小组准备流程图第③空:对应会议记录第2条:整理素材后需设计创意形式(如绘画、故事、情景剧)。关键步骤:整理素材→设计形式→组内排演。
      (2)本题考查语言得体。
      A.得体;
      B.不得体,“打算让我转告”表述啰嗦;
      C.不得体,“拜托”用于张老师对“我”的请求,语境中是张老师请“我”转告,用“让我”更自然;
      D.不得体,“打算拜托我”表述冗余且不当。
      故选:A。
      (3)本题考查补写。①处,从后文小语“好像是没有禁停标志”的回应,可知妈妈此处应是询问有无禁停标志;②处,结合妈妈引导要站在对方角度思考,以及小语之前说车主自私,可推出小语在此反思自己说车主自私是否恰当。
      (4)①本题考查标点。①将“古训”后的句号改为逗号,修改后:我们尊奉“君子和而不同,小人同而不和”的古训,践行“以和为贵”的理念。
      ②本题考查病句修改。语序不当,应该把“暴力群殴”与“动手动脚”调换位置。
      【解答】答案:
      (1)①交流成果②编写简报③创意设计
      (2)A
      (3)①这里有禁停标志吗②是不是我太自私了
      (4)①将第一个句号改为逗号。
      ②将“暴力群殴”与“动手动脚”对调。
      【点评】综合读写题给出一段材料,考查学生的审题能力、组织能力以及发挥能力,而且材料不仅仅是课本中设置的专题,更多的是会灵活地联系生活,联系社会实际,考查学生在一个具体情境中综合运用语文的能力,看学生是否可以发现问题,是否可以简洁、流畅地表达自己的见解。
      二、阅读(55分)
      4.(22分)阅读下面的文字,回答问题。
      刘老师的乡土
      李燕燕
      ①刘老师的丈夫老张是乡里农技站的技术骨干。他们相识于一次家访。那是1991年,刘老师到一个辍学的五年级学生家里,劝说他的父亲让他复学,在屋里谈了将近一个小时未果。
      ②“别人家的孩子都出门挣钱去了,我家孩子为啥不去?”学生父亲态度很横。
      ③那天,恰逢老张到果园指导村民修剪枝条,学生父亲听到院门外有人吆喝,也匆匆赶过去。不甘心的刘老师跟在他身后,一路追过去,不停地跟他讲道理,可那个倔强的庄稼汉就是不愿搭理她。
      ④在一棵柑橘树旁,刘老师见到了老张,一个高个子、面皮黑黑却极精神的人,他在树旁的空地支起了一个小黑板,一会儿拿起一支粉笔在上面画图,一会儿又操起剪刀给大家现场示范,哪几根枝条应该去除,哪几根枝条应当保留。技术员老张的讲解,虽然力求通俗易懂,可依然时不时会夹上几个专业词语,学生父亲不明就里,只得感叹“如今种树都得有文化”。不想他说的这句话被老张逮住了。老张笑着讲:“现在这个时代,庄稼汉都要多学习文化知识。”刘老师趁机给学生父亲做工作:“你也知道了,现在种树都得有文化,大城市肯定就更不用说了。你家儿子到大城市去,没有文化怕也挣不到钱呀!不如先让他多读点书呢。”经过一番苦口婆心地游说,那个男人终于同意让孩子回到课堂。
      ⑤回学校的路上,老张和刘老师碰上了。她感谢他无意中帮了一个大忙。
      ⑥“能帮到你这个敬业的老师,我非常荣幸!”老张笑眯眯地说。
      ⑦刘老师和老张属于“闪婚”,认识半年就结婚了。30多年来,老张一直为家里有一个好老师而开心。他是1984年毕业的农专生,县里乡里都稀罕的人才。老张曾经有很多次机会调到县城里,但为了照顾刘老师,都主动选择留下来。
      ⑧刘老师很难着家。除了上课,就是在办公室给孩子们讲题,或者是去家访。老人、孩子基本是老张管,刘老师晚上回家直接吃饭。周末家里时不时有学生过来,也是老张负责张罗饭菜。
      ⑨“这个男人能干呢!”刘老师夸老张。
      ⑩刘老师也有过调进县城教书的机会。那是2014年,她取得函授本科文凭之后。
      ⑪刘老师拿到函授本科文凭的同时,也收到了工作调动的通知——她即将调到县里新成立的某实验小学任教。
      ⑫刚开始,她没有想好去还是不去。但孩子们或者说家长们的消息倒很灵通。语文课代表送作业到办公室,小心翼翼地问道:“刘老师,听说您要走?”她愣了愣:“谁告诉你的?”“我妈说的,她说您要调到县里更好的学校,您走了,我们就要换老师,我们不想换老师。”那个小男孩说。
      ⑬刘老师告诉他,这件事并没有确定,不要担心。闻言,男孩开心地蹦回了教室。
      ⑭那一段,村里的人见到刘老师就询问她调动工作的事,一般开口都是“祝贺祝贺”,但家长们会在“祝贺”之外,表达对“继任班主任”或“继任语文老师”的担心。每逢有人问起,刘老师就微笑着回答:“这事没定。”
      ⑮老张是支持刘老师调走的。他觉得妻子在教学方面的禀赋和成绩,需要也值得更好的平台。他告诉妻子,不要犹豫,现在孩子快大学毕业了,老人身体健康,想去就去。
      ⑯“我不大想去。我怕住进县城睡不好。”刘老师对老张说。
      ⑰一个多星期后,刘老师专门找到校长,说:“我过几年就要满50了,这个年纪到新的学校不合适,机会留给年轻人,我就在这里贡献最后的光和热。”
      ⑱最后几年,刘老师工作的地方还是发生了变化。
      ⑲刘老师所在的乡由“乡”改“镇”。城镇化使农村家长们长了见识,更想让孩子多读书,也更稀罕城里的好学校。2019年,最后一届六年级毕业,村小并入镇中心校——由于国家和地区的大力支持,无论硬件设施还是师资力量,这个寄宿制学校都不比县里的小学逊色。刘老师终于住进了繁华的镇子里。
      ⑳“我在这里教书已经快40年了。最早在大山深处的村子里,后来到乡场边,如今在镇上。但无论怎么走,都没有离开过这片熟悉又热爱的乡土。”刘老师说。
      (刊载于2025年1月17日,有删改)
      (1)下列对小说相关内容和艺术特色的分析鉴赏,不正确的一项是 A
      A.第②段揭示了家长让孩子辍学,深层原因是家庭十分贫困,生计都难以维持。
      B.第④段中的“一会儿”“哪几根”反复使用,突出了老张讲解的投入和细心。
      C.“闻言,男孩开心地蹦回了教室”,侧面表现了刘老师深受学生的信任和喜爱。
      D.最后一段表达了刘老师对自己教育生涯的欣慰自豪之情,也照应了文章标题。
      (2)请赏析下面句子中加点词语的表达效果。
      我不大想去。
      (3)有人评价本文是充满人情味的小说,请结合第⑦~⑨段内容简要分析。
      (4)刘老师的故事诠释了“乐教爱生、甘于奉献”的教育家精神,请结合文章内容分析其具体体现。
      (5)作者用大量笔墨来写“老张”,这样安排有什么用意?请结合文章内容及主旨谈谈你的看法。
      【分析】本文讲述了刘老师扎根乡村教育近 40 年的经历。她在家访中与农技员老张相识、结合,两人相互支持;面对调往县城的机会,她因不舍学生而选择留下;随着城镇化发展,她所在的村小并入镇中心校,始终未离开热爱的乡土,展现了乡村教师乐教爱生、甘于奉献的精神,以及乡村教育在时代变迁中的发展。
      【解答】(1)本题考查对小说内容和艺术特色的分析鉴赏能力。
      A.有误,第②段家长称“别人家的孩子都出门挣钱去了”,体现其观念上更看重眼前经济利益,而非“家庭贫困难以维持生计”,属于对深层原因的错误解读。
      BCD.正确。
      故选:A。
      (2)本题考查词语表达效果的赏析能力。由“刘老师告诉老张‘我不大想去。我怕住进县城睡不好’,并最终拒绝调岗机会”可知,“不大”是程度副词,表面上以“睡不好”为托词,实则隐含她对乡村学生的不舍与对乡土教育的眷恋。这一表述委婉含蓄,既体现刘老师对调岗机会的谨慎态度,又通过看似轻描淡写的理由,暗示其内心早已将学生和乡村教育放在首位,不愿离开熟悉的教学环境和学生群体。
      (3)本题考查对小说情感与人物关系的分析。
      由“老张为照顾刘老师,多次放弃调往县城的机会”可知,老张对刘老师的教育工作充满理解与支持,甘愿为家庭和妻子的事业牺牲个人发展机会,体现夫妻间的深厚情谊。由“刘老师难着家,老人、孩子基本由老张管,周末学生来访时老张负责张罗饭菜”可知,老张主动承担家庭责任,默默支持刘老师的教学工作,展现出无私的付出。由“刘老师夸老张‘这个男人能干呢’”可知,刘老师对老张的理解与付出心怀感激,两人相互体谅、彼此成就,凸显了充满温情的家庭氛围和人情味。
      (4)本题考查对人物形象与主题的分析。
      由“刘老师到辍学学生家苦口婆心劝说近一小时,甚至追着学生父亲讲道理”可知,她对学生充满责任感,不放弃任何一个孩子,体现“乐教爱生”。由“刘老师放弃调往县城的机会,称‘机会留给年轻人,我就在这里贡献最后的光和热’”可知,她甘愿放弃更好的平台,选择坚守乡村教育,体现“甘于奉献”。由“刘老师在乡村教书近40年,从大山深处到镇上,始终未离开乡土”可知,她将青春和心血倾注于乡村教育,用长期坚守诠释了教育家精神。
      (5)本题考查次要人物作用的分析能力。
      由“老张帮助刘老师劝说学生父亲,称‘现在这个时代,庄稼汉都要多学习文化知识’”可知,老张的话与刘老师“没文化挣不到钱”的劝说形成呼应,侧面烘托刘老师对“知识改变命运”的认同,强化其教育理念。由“老张为照顾刘老师放弃调岗,承担家庭责任”可知,他的支持是刘老师安心扎根乡村教育的重要后盾,通过夫妻相互成就的情节,展现乡村教师背后的家庭温情,丰富人物形象。由“老张作为农技员,强调学习文化的重要性”与刘老师的教育工作形成呼应,共同体现“知识改变乡村”的主旨,两人分别从农业技术和教育角度,展现乡村发展中“文化”的重要性,深化了乡土教育与时代变迁的主题。
      答案:
      (1)A
      (2)“不大”表示程度不深,使刘老师拒绝老张“支持”时的语气显得委婉,也体现了刘老师内心的矛盾与纠结。
      (3)示例:老张与刘老师夫妻之间互敬互爱。老张为了照顾刘老师,放弃调到县城的机会;照顾老人、张罗饭菜,全力支持刘老师工作。刘老师夸老张能干,感激老张的体贴和支持。
      (4)①刘老师不惧艰难,坚持动员家长让孩子接受教育;②刘老师将所有精力都倾注在教育上,甚至顾不上家庭;③刘老师放弃调进县城工作的机会,几十年坚守乡村教育。
      (5)①侧面烘托刘老师的形象。老张欣赏刘老师的敬业,也为家里有一个好老师而开心,以及他支持刘老师调进县城的态度及理由,都侧面体现了刘老师的敬业、无私奉献、关爱学生。②推动情节发展,使情节合理可信。老张指导村民修剪果树一事促成了刘老师家访成功;老张基本包揽了家务,支持刘老师工作,为刘老师一心扑在教育上提供了客观条件。③使刘老师的故事具有更深远的时代内涵,深化了主旨。老张指导村民修剪枝条,展现了乡村发展的新形势,显示了知识的重要性,与后文城镇化以及乡村教育的变化相呼应,使刘老师坚守乡村教育的故事与乡村发展、乡土之情息息相关,具有时代意义。
      【点评】理解文章的主要内容,阅读文章时要从整体到部分再到整体,即初读文章,了解大意后,再理解字词,读懂每句话,给文章分段和归纳段意,最后回到文章整体上来,进而抓住文章的主要内容,并概括中心思想。概括文章的主要内容,就是要搞清楚全文主要讲的是什么,只有掌握了文意的主要内容,才能正确领会文章的中心思想。
      5.(17分)阅读回答问题。
      材料一:
      2024年12月4日,“春节——中国人庆祝传统新年的社会实践”,在巴拉圭亚松森举行的联合国教科文组织保护非物质文化遗产政府间委员会第19届常会上通过评审,列入联合国教科文组织人类非物质文化遗产代表作名录。作为人类非遗的春节,不仅仅是一个传统的民族节日,还是人类共享的文化遗产。
      春节是民俗艺术集中呈现的舞台,充分展示了中国人的生活美学观念。【甲】 ,是人们美好心愿的表达,更是人类非物质文化遗产书法艺术的竞技;年画是充满象征意味的祈福迎祥的美术作品,回头鹿马、将军门神,艺术化地呈现了人们的内心祈愿;【乙】 ,不仅美化人居环境,还体现了人们的心灵手巧;春节的锣鼓、小戏、秧歌、高跷与社火,是乡村社区的群体娱乐,更是普通人振奋精神的艺术行为;还有春节的花市、沿街高悬的大红灯笼与中国结、龙腾虎跃的舞龙舞狮……迎新与迎春的民俗艺术,是中国人生活美学观念的展现,也是中国对世界节日文化的精彩贡献。
      (刊载于2025年1月26日)
      材料二:
      过年,作为一个文化传统,与其他节日迥然不同,主要表现有三:第一,作为新的一年的开端,过年意味着人们要告别旧日、迎来新的生活。比如人们常常会自觉剪头、沐浴、更衣,让自己焕然一新,有让自己变成一个新“我”的意识,这是与自我对话的时节。第二,意味着生存空间的重建。以前的人们,即便物质条件很差,也会在过年前糊棚、打扫;现在的我们依然会扫尘,会贴上春联窗花、挂上灯笼、摆上年宵花来装点居所,这些做法体现的是我们在内心希望在过年的时候,与周遭重建一种新的关系。第三,社会关系的重构。过年时我们要祭祖请神,要给亲朋拜年送福,要给晚辈压岁钱,这是我们与他人互动、强化社会连接的时刻。
      (刊载于2024年12月9日)
      材料三:
      农耕最重视“年”,因为农耕生产从播种到收获的一个周期正好是一年。一年之中,四季更替,万物生灵一岁一枯荣,这是自然规律。人的生产必须依从这个规律,春播、夏耘、秋收、冬藏,如此,也就完成了一年的劳作,有了收获。人们靠天吃饭,对大自然充满敬畏。每当新年到来,这种敬畏尤为突出,人们祈望新的一年天安地宁,人寿年丰。这些情感通过各种方式表达出来,比如绘画、歌曲、舞蹈、美食,以及庄严的敬神仪式。凡是被大家认同的,便一代代传承下来,成为年俗。
      (刊载于2025年1月24日)
      材料四:
      年画是我国特有的一种绘画体裁,供人们在过年时张贴,故名。宋代已有关于年画的记载。年画以其喜庆欢乐的内容、强烈的浪漫主义色彩著称,寄托着对新年的祈愿、蕴含着对美好的期待,成为年文化的重要载体。
      2006年,桃花坞木版年画被列入第一批国家级非物质文化遗产名录。
      桃花坞木版年画在推动非遗与旅游深度融合发展中发挥着独特作用。在苏州古城唐寅故居文化区,时尚酒店从年画配色中提取灵感用于空间装饰,开设年画体验馆强化游客参与度和体验感;在平江历史街区,“一团和气”馆举办年画非遗特展,吸引市民和游客参观,带动年画作品和文创衍生品的销售。桃花坞木版年画通过进酒店、进景区、进街区等形式,增加了旅游的文化底蕴和吸引力,也为自身传承发展开辟了新空间。
      (刊载于2025年1月30日)
      (1)下列对以上材料的理解和判断,不正确的一项是 D
      A.春节“入遗”,表明这一历史悠久的传统节日具有超越国界的文化价值。
      B.辞旧迎新成为春节重要的文化内涵,这与自然节令的时间周期有关。
      C.年俗内容多姿多彩,是人们表达情感的方式,历经长期实践才得以形成。
      D.材料四第一段按时间顺序展开,介绍了年画这一有中国特色的绘画体裁。
      (2)选择下面的语句,为材料一【甲】【乙】两处补写恰当的内容。(把语句序号填写在相应的横线上)
      ①窗花、门笺、炕围剪纸
      ②千门万户张贴悬挂的大红春联
      【甲】 ②
      【乙】 ①
      (3)材料四第三段是如何展开行文的?请简要梳理其行文思路。
      (4)入选人类非遗的“春节”突出体现了“和”文化的丰富内涵。请结合以上材料,参考本试卷第3题的有关内容以及下面的链接,从三个方面说说你的理解。
      【链接】
      克明俊德,以亲九族。九族既睦,平章百姓。百姓昭明,协和万邦。
      (《尚书•尧典》)
      中也者,天下之大本也。和也者,天下之达道也。致中和,天地位焉,万物育焉。
      (《礼记•中庸》)
      各美其美,美人之美,美美与共,天下大同。
      (费孝通)
      【分析】本题是关于“非遗”的材料阅读。第一题考查对材料内容的理解与辨析,第二题考查对材料内容及诗句 的理解,第三题考查行文思路,第四题考查对材料内容的理解。
      【解答】(1)ABC.正确。
      D.有误,材料四第一段先介绍年画的定义、记载、特点和文化地位,并非按时间顺序展开,该选项错误。
      故选:D。
      (2)【甲】处后文提到“是人们美好心愿的表达,更是人类非物质文化遗产书法艺术的竞技”,春联是用书法书写的,且能表达美好心愿,所以【甲】处应填②。【乙】处后文提到“不仅美化人居环境,还体现了人们的心灵手巧”,窗花、门笺、炕围剪纸能美化环境且体现心灵手巧,所以【乙】处应填①。
      (3)材料四第三段首先点明桃花坞木版年画在推动非遗与旅游深度融合发展中发挥着独特作用,这是总述;接着通过在苏州古城唐寅故居文化区、平江历史街区等地的具体事例,如时尚酒店从年画配色中提取灵感、开设年画体验馆,“一团和气”馆举办年画非遗特展等,说明桃花坞木版年画的融合发展形式;最后总结桃花坞木版年画通过进酒店、进景区、进街区等形式,增加了旅游的文化底蕴和吸引力,也为自身传承发展开辟了新空间。
      (4)人与自我的和谐:材料二提到过年时人们会自觉剪头、沐浴、更衣,让自己焕然一新,有让自己变成一个新“我”的意识,这是与自我对话、追求自我身心和谐的体现,如同《尚书•尧典》中强调个人修养以达和谐,春节时人们通过外在形象的改变来开启新的生活,实现人与自我的和谐。
      人与自然的和谐:材料三指出农耕生产依从自然规律,春播、夏耘、秋收、冬藏,人们靠天吃饭,对大自然充满敬畏,新年到来时人们祈望新的一年天安地宁,人寿年丰,这体现了人与自然的和谐相处,与《礼记•中庸》中“致中和,天地位焉,万物育焉”所表达的人与自然和谐共生的理念相符。
      人与社会的和谐:材料二提到过年时人们要祭祖请神,要给亲朋拜年送福,要给晚辈压岁钱,这是与他人互动、强化社会连接的时刻,体现了社会关系的重构;材料四中桃花坞木版年画通过进酒店、进景区、进街区等形式,增加了旅游的文化底蕴和吸引力,也为自身传承发展开辟了新空间,促进了文化的交流与社会的和谐,正如“各美其美,美人之美,美美与共,天下大同”,春节文化在传承与发展中促进了人与人、人与社会的和谐。
      示例:①人与自我的和谐:过年时人们通过剪头、沐浴等让自己焕然一新,追求自我身心和谐。②人与自然的和谐:农耕生产依从自然规律,春节时人们祈望天安地宁、人寿年丰,体现人与自然和谐共生。③人与社会的和谐:过年时人们与亲朋互动、强化社会连接,春节文化在传承发展中促进文化交流与社会和谐。
      答案:
      (1)D
      (2)【甲】②【乙】①
      (3)首先指出桃花坞木版年画在推动非遗与旅游深度融合发展中有独特作用,接着举两个例子解说其发挥作用的具体体现,最后点明其发挥作用的形式及意义。
      (4)示例:入选人类非遗的“春节——中国人庆祝传统新年的社会实践”突出体现了中国人的努力以及对生活和美的祈愿。
      ①人与自然和谐共生,如美化环境等重建生存空间的年俗,祭祖请神等敬畏天地自然的年俗。
      ②人与人和睦相处,如秧歌、社火等群体娱乐年俗,拜年送福等与他人互动的年俗。
      ③不同文化交流互鉴,如各地不同的年俗共存并相互欣赏,春节“入遗”供人类共享。
      ④自我内心平和,如让自己焕然一新的剪头、沐浴等活动,祈愿平安吉祥的贴春联、贴年画等活动。
      ⑤传统与现代融合发展,如传统年画及文创衍生品融入现代生活。
      ⑥经济(物质)与文化和谐共进,如非遗与旅游融合发展。
      【点评】材料阅读题给出一组材料,考查学生的理解分析能力,以及发现问题、解决问题的能力,旨在培养学生综合读写、独立思考和创新能力。解答此类题,要灵活地联系生活,联系社会实际,用简洁、流畅的语句来表达自己的见解。
      6.(16分)阅读回答问题。
      【甲】
      虽有嘉肴,弗食,不知其旨也;虽有至道,弗学,不知其善也。是故学然后知不足,教然后知困。知不足,然后能自反也;知困,然后能自强也。故曰:教学相长也。《兑命》曰“学学半”,其此之谓乎!
      (《虽有嘉肴》)
      【乙】
      然则道卒不可求欤?苏子曰:“道可致而不可求。”何谓“致”?孙武曰:“善战者致人,不致于人。”孔子曰:“百工居肆①以成其事,君子学以致其道。”莫之求而自至,斯以为“致”也欤?
      南方多没人②,日与水居也,七岁而能涉十岁而能浮十五而能没矣。夫没者,岂苟③然哉?必将有得于水之道者。日与水居,则十五而得其道;生不识水,则虽壮,见舟而畏之。故北方之勇者,问于没人,而求其所以没,以其言试之河,未有不溺者也。故凡不学而务求道,皆北方之学没者也。
      (节选自苏轼《日喻》)
      [注]①肆:手工业作坊。②没(mò)人:善于潜水的人。③苟:随便。
      (1)解释下列加点词在文中的意思。
      ①不知其旨也 味美
      ②教然后知困 困惑
      ③日与水居也 每天
      ④而求其所以没 表示原因
      (2)文中画波浪线的部分有两处需要断句,请在相应位置用“/”标出。
      七岁而能涉十岁而能浮十五而能没矣。
      (3)把文中画横线的句子翻译成现代汉语。
      ①其此之谓乎!
      ②以其言试之河,未有不溺者也。
      (4)【甲】【乙】文段阐述的学习之道有何异同?请简要分析。
      【分析】参考译文
      【甲】虽然有美味的肉食,但不去品尝,就不知道味道的甘美。虽然有最好的道理,但不去学习,就不知道它的好处。所以,学习之后才知道自己的不足,教人之后才知道自己有不懂的地方。知道了自己的不足,然后就能自我反省;知道了自己不懂的地方,然后才能勉励自己。所以说教和学是相互促进的。《兑命》说“教人是学习的一半”,这话说的就是这个道理。
      【乙】既然如此,那么这个“道”最终不可能求得吗?苏轼说:“道能够通过自己的虚心学习,循序渐进使其自然来到,但不能不学而强求它。”那么什么叫做自然来到呢?孙武说:“会作战的将军能招致敌人,而不被敌人所招致,不使自己处于被动的境地。”孔子说:“各行各业的手艺人坐在店铺作坊里,完成他们制造和出售产品的业务。有才德的人刻苦学习,来使道自然到来。”不是强求它而使它自己到来!
      南方有很多会潜水的人,他们天天都生活在水边,七岁就能趟水过河,十岁就能浮在水面游泳,十五岁就能潜入水里了。潜水的人能长时间地潜入水里,哪里是马虎草率而能这样的呢?一定是对水的活动规律有所领悟才能做到。天天生活在水边,那么十五岁就能掌握它的规律。生来不识水性,那么即使到了壮年,见到了船也会害怕。所以北方的勇士,向南方会潜水的人询问来求得他们能潜入水里的技术,按照他们说的技术到河里试验,没有不淹死的。所以凡是不老老实实地刻苦学习而专力强求道的,都是像北方的学潜水的人一样。
      【解答】(1)本题考查重点文言实词的意义。解答此类题目时,应先理解词语所在句子的含义。然后根据句子的意思推断词语的意思。
      ①句意:就不知道味道的甘美。旨:味美。
      ②句意:教人之后才知道自己有不懂的地方。困:困惑。
      ③句意:他们天天都生活在水边。日:每天。
      ④句意:向南方会潜水的人询问来求得他们能潜入水里的技术。所以:表示原因。
      (2)本题考查句子停顿。作答时,一定要在正确理解句子意思的基础上,根据前后词语之间的语义联系来划分停顿。
      句意为:七岁就能趟水过河,十岁就能浮于水面,十五岁就能潜水了。根据句意停顿为:七岁而能涉/十岁而能浮/十五而能没矣。
      (3)本题考查重点句子的翻译。做该题时,要忠于原文、不遗漏、不随意增减内容,译文要顺畅。注意重点字词以及常见句式的翻译,以直译为主,意译为辅。
      ①重点词语有:其,表推测,大概;此,这。句意为:说的就是这个道理吧!
      ②重点词语有:以,根据。溺,溺水。句意为:按照他们说的那样到河里去试验,没有不(被)淹死的。
      (4)本题考查分析理解文本内容。
      甲文,在论述时,先以“虽有嘉肴,弗食,不知其旨”作比,继而引入“虽有至道,弗学,不知其善”,进而又从教与学两个方面加以说明,最后归结到“教学相长”这个结论。甲选段都是有关“学习”的论述,甲文将“学”与“教”对举,如“学然后知不足,教然后知困”“教学相长也”“学学半”,从中可知,甲文侧重于“教”与“学”的关系,强调了“教学相长”的道理;乙文主要在阐述治学做学问所应有的态度。文章开头用双目失明的眇者为喻,指出当今不务学者正如眇者之求日一般,自己不曾痛下苦功钻研学问之道,而是依赖他人片面的见解,却就此而满足,这是极其错误的。“道之难见也甚于日,而人之未达也,无以异于眇”可以看出,作者借盲人识日的故事说明了“求道要亲自探求,向别人讨教,很难获得正确的道”。作者以“没人”一事设喻,强调做学问,要“致道”,没有捷径,不能速成。唯有老老实实,脚踏实地,循序渐进,才是唯一的法则。
      答案:
      (1)①味美 ②困惑 ③每天 ④表示原因
      (2)七岁而能涉/十岁而能浮/十五而能没矣。
      (3)①说的就是这个道理吧!
      ②按照他们说的那样到河里去试验,没有不(被)淹死的。
      (4)同:都阐述了学习的必要性,即学习是懂得“道”的必由之路。
      异:【甲】文段侧重教与学对于学习的意义(或:从教人者的角度),阐述了“教学相长”的道理;【乙】文段侧重亲身实践对于学习的意义(或:从学习者的角度),阐述了“君子学以致其道”(或:“道可致而不可求”)的道理。
      【点评】文言文翻译方法:
      对,即对译法。也就是用现代汉语中等值的词去对换被译文言词的方法。
      增,即增添法。古汉语的词大多数是单音词,翻译时,要把这些文言单音词加以扩充,使之成为现代汉语中的双音词。
      删,即删减法。有的文言虚词,现代汉语没有相当的词表示它,不能硬译。有的文言虚词,现代汉语虽有同它相当的词,但如果勉强译出来,反而使句子累赘。属于这两种情况的文言虚词,翻译时则删去。
      移,即移位法。将文言句子按照现代汉语语法格式,调整语序。凡是与现代汉语的句法结构形式不一致的文言句子,翻译时不能照原句的语序排列,必须将不合现代汉语的语序部分加以调整。
      留,即保留法。凡是古今意思相同的词,以及帝号、国号、年号、人名、地名、官名、度量衡单位等,可照录于译文中,不必另作翻译。
      换,即替换法。不少文言文所表示的意义,在现代汉语中不是用原词表示,翻译时可用现代汉语中意义相当的词去替换。
      三、写作(55分)
      7.(55分)阅读下面的材料,按要求作文。
      横看成岭侧成峰,远近高低各不同。
      ——苏轼《题西林壁》
      出淤泥而不染,濯清涟而不妖。
      ——周敦颐《爱莲说》
      海内存知己,天涯若比邻。
      ——王勃《送杜少府之任蜀州》
      上面的材料都与“距离”有关,引发了你怎样的联想、感触与思考?请结合你的经历和体验,自拟标题,写一篇记叙文。
      要求:(1)文中不要透露你个人的身份信息;(2)抄袭是不良行为,请不要照搬别人的文章;(3)不少于600字。
      【分析】本题考查话题作文写作。审题:“横看成岭侧成峰,远近高低各不同”描绘了从不同距离、不同角度观察庐山,会呈现出不同的景象,强调距离和视角对事物认知的影响。“出淤泥而不染,濯清涟而不妖”中莲花身处淤泥(可象征不良环境,与莲花保持一定“距离”)却能保持自身纯洁,体现出一种精神上的距离坚守,即便身处不利环境,也能坚守自我。“海内存知己,天涯若比邻”表明即便朋友之间空间距离遥远,但心灵相通,情感距离很近,说明距离并非阻碍情感交流的因素。围绕“距离”展开联想、感触与思考,结合自身经历和体验写记叙文,这意味着要选取与“距离”相关的生活事件,通过具体情节展现对“距离”的理解。立意:如从不同距离观察事物会有不同发现,就像学习新知识,从初步了解到深入探究,距离的拉近带来认知的深化。在面对不良环境或诱惑时,保持适当的心理距离,坚守自己的原则和底线。空间距离可能拉远,但情感距离可以很近,如与远方亲人的深厚感情;或者空间距离近,但情感距离远,如与身边人的隔阂。选择一个最贴近自身经历、最有感触的立意方向,确保立意积极向上,能体现对生活的思考和感悟。构思:开头可以引用材料中的诗句,自然引出“距离”这一话题,引起读者兴趣。例如“‘横看成岭侧成峰,远近高低各不同’,苏轼的这句诗让我对距离有了别样的思考。”中间详细叙述与立意相关的经历,如写距离与认知,可以讲述自己参加一个兴趣活动,从最初的不了解(有一定距离)到后来深入参与(距离拉近),对活动有了全新的认识;写距离与坚守自我,可以写面对同学的不良行为(与不良行为保持距离),自己如何坚守正确的价值观;写距离与情感,可以写与朋友因为误会(情感距离远)到后来解开误会(情感距离近)的过程。结尾总结事件中体现的“距离”的意义,呼应开头,使文章结构完整。
      【解答】
      距离,让爱更近
      小时候,我和爷爷住在一起。爷爷是个和蔼可亲的老人,他喜欢带我去公园散步,给我讲古老的故事。那时候,我和爷爷的距离很近,近到我能感受到他粗糙手掌的温暖,能听到他爽朗的笑声。
      然而,随着我渐渐长大,为了求学,我不得不离开爷爷,来到城市里生活。刚开始,我对新的环境充满了好奇,每天忙于学习和结交新朋友,很少主动给爷爷打电话。渐渐地,我和爷爷之间的距离似乎越来越远,不仅是空间上的距离,更是心灵上的距离。
      直到有一天,我收到了爷爷寄来的一封信。信里,爷爷用歪歪扭扭的字迹写着:“乖孙,爷爷很想你。你在那边过得好吗?要注意身体,多吃点有营养的东西……”看着这些质朴的话语,我的眼眶湿润了。我突然意识到,虽然我和爷爷相隔甚远,但爷爷对我的爱从未改变。
      从那以后,我开始主动给爷爷打电话,每周都会和他分享我在学校里的点点滴滴。爷爷总是认真地听着,不时发出开心的笑声。有一次,我在电话里告诉爷爷,我在学校的绘画比赛中获得了奖项。爷爷激动地说:“乖孙,你真棒!爷爷为你骄傲!”那一刻,我仿佛看到了爷爷脸上洋溢着自豪的笑容,我们之间的距离一下子拉近了许多。
      后来,我利用假期回到了爷爷身边。当爷爷看到我时,眼中闪烁着喜悦的光芒。他紧紧地握住我的手,就像小时候一样。我们一起坐在院子里,回忆着过去的点点滴滴。我发现,虽然岁月在爷爷的脸上留下了痕迹,但他对我的爱却愈发深沉。
      距离并没有阻隔我和爷爷之间的爱,反而让我们更加珍惜彼此。它让我明白,真正的爱不会因为距离而疏远,反而会在距离的考验下变得更加珍贵。在今后的日子里,我会更加用心地去感受爷爷的爱,也会用我的爱去温暖爷爷的心。
      【点评】文章围绕“距离”展开,以“距离,让爱更近”为立意核心,通过讲述自己与爷爷之间因求学产生的空间距离以及由此带来的心灵距离变化,最后又因主动沟通拉近情感距离的故事,很好地诠释了距离与爱之间的关系,与材料中诗句所引发的关于距离的思考相呼应。
      摘抄
      【语段一】
      “不团结起来斗争,是无法改变眼前的处境的。……现在,小伙子,我乐于把你领到光明的道路上,因为我清楚你将来会有所作为的。我特别瞧不起那些毫无反抗意识的家伙。奴隶们反抗了,他们要打倒旧社会。可是,为了实现它,需要一帮无wèi的战士,而不是没吃过苦的公子哥儿;需要可以不懈斗争的坚强战士,而不是那些碰到战斗就像臭虫晒到阳光立刻就躲起来的胆怯的家伙。”
      【语段二】
      保尔带领队员们打扫着地段上的积雪。只有现在,保尔才体会到严寒的残酷是难以抵抗的。奥库涅夫那件旧上衣并不能使他暖和,脚上的那只鞋套也塞满了雪,好几回陷到了雪里,另一只皮靴的底也要烂掉了。而且,由于长期睡在水泥地上,脖子上已经肿起两个大脓疮。托卡列夫把自己的毛巾递给保尔当围巾。
      面容消shòu,两眼通红的保尔,用一把大木锹疯狂地铲着雪。
      笔记
      提要:① 。
      (阅读方法:写提要,就是用精练的语言准确概括全书的基本内容或要点)
      心得:保尔带领队员们在严寒中清扫积雪,衣衫破旧、伤病缠身仍干劲十足。表现了保尔② 的形象特点。
      (阅读方法:写心得,就是记录阅读时产生的体验、感想)
      “以和为贵”综合性学习活动
      会议记录
      1.活动分为三个小组进行准备。
      2.各小组搜集并整理素材,利用素材设计有创意的形式,如绘画、故事、情景剧等,组内先排演,然后参加班级的成果交流活动。
      3.宣读《“以和为贵”行动倡议》。
      4.编写一份简报,对活动进行报道。
      班级活动流程图
      分组准备→① →宣读倡议→②
      小组准备流程图
      搜集素材→整理素材→③ →组内排演
      摘抄
      【语段一】
      “不团结起来斗争,是无法改变眼前的处境的。……现在,小伙子,我乐于把你领到光明的道路上,因为我清楚你将来会有所作为的。我特别瞧不起那些毫无反抗意识的家伙。奴隶们反抗了,他们要打倒旧社会。可是,为了实现它,需要一帮无wèi的战士,而不是没吃过苦的公子哥儿;需要可以不懈斗争的坚强战士,而不是那些碰到战斗就像臭虫晒到阳光立刻就躲起来的胆怯的家伙。”
      【语段二】
      保尔带领队员们打扫着地段上的积雪。只有现在,保尔才体会到严寒的残酷是难以抵抗的。奥库涅夫那件旧上衣并不能使他暖和,脚上的那只鞋套也塞满了雪,好几回陷到了雪里,另一只皮靴的底也要烂掉了。而且,由于长期睡在水泥地上,脖子上已经肿起两个大脓疮。托卡列夫把自己的毛巾递给保尔当围巾。
      面容消shòu,两眼通红的保尔,用一把大木锹疯狂地铲着雪。
      笔记
      提要:① 。
      (阅读方法:写提要,就是用精练的语言准确概括全书的基本内容或要点)
      心得:保尔带领队员们在严寒中清扫积雪,衣衫破旧、伤病缠身仍干劲十足。表现了保尔② 的形象特点。
      (阅读方法:写心得,就是记录阅读时产生的体验、感想)
      “以和为贵”综合性学习活动
      会议记录
      1.活动分为三个小组进行准备。
      2.各小组搜集并整理素材,利用素材设计有创意的形式,如绘画、故事、情景剧等,组内先排演,然后参加班级的成果交流活动。
      3.宣读《“以和为贵”行动倡议》。
      4.编写一份简报,对活动进行报道。
      班级活动流程图
      分组准备→① 交流成果 →宣读倡议→② 编写简报
      小组准备流程图
      搜集素材→整理素材→③ 创意设计 →组内排演

      相关试卷

      2025年安徽省合肥市中考文三模语文试卷(含解析):

      这是一份2025年安徽省合肥市中考文三模语文试卷(含解析),共27页。试卷主要包含了语文积累与运用,阅读,写作等内容,欢迎下载使用。

      2025年安徽省合肥市部分学校中考三模语文试卷(PDF版,含答案):

      这是一份2025年安徽省合肥市部分学校中考三模语文试卷(PDF版,含答案),文件包含2025年安徽省合肥市部分学校中考三模语文试卷PDF版含答案pdf、语文答案docx等2份试卷配套教学资源,其中试卷共12页, 欢迎下载使用。

      2022年安徽省合肥市中考三模语文试题含解析:

      这是一份2022年安徽省合肥市中考三模语文试题含解析,共14页。试卷主要包含了下列句子翻译有误的一项是,默写,阅读《水浒传》选段,按要求作答,阅读下文,回答问题,阅读下面文字,完成下列小题,阅读下面的文言文选段,完成问题,阅读文段,回答问题等内容,欢迎下载使用。

      英语朗读宝
      资料下载及使用帮助
      版权申诉
      • 1.电子资料成功下载后不支持退换,如发现资料有内容错误问题请联系客服,如若属实,我们会补偿您的损失
      • 2.压缩包下载后请先用软件解压,再使用对应软件打开;软件版本较低时请及时更新
      • 3.资料下载成功后可在60天以内免费重复下载
      版权申诉
      若您为此资料的原创作者,认为该资料内容侵犯了您的知识产权,请扫码添加我们的相关工作人员,我们尽可能的保护您的合法权益。
      入驻教习网,可获得资源免费推广曝光,还可获得多重现金奖励,申请 精品资源制作, 工作室入驻。
      版权申诉二维码
      欢迎来到教习网
      • 900万优选资源,让备课更轻松
      • 600万优选试题,支持自由组卷
      • 高质量可编辑,日均更新2000+
      • 百万教师选择,专业更值得信赖
      微信扫码注册
      手机号注册
      手机号码

      手机号格式错误

      手机验证码 获取验证码 获取验证码

      手机验证码已经成功发送,5分钟内有效

      设置密码

      6-20个字符,数字、字母或符号

      注册即视为同意教习网「注册协议」「隐私条款」
      QQ注册
      手机号注册
      微信注册

      注册成功

      返回
      顶部
      中考一轮 精选专题 初中月考 教师福利
      添加客服微信 获取1对1服务
      微信扫描添加客服
      Baidu
      map