搜索
      上传资料 赚现金

      [精] 2025年中考考前押题最后一卷:化学(辽宁卷)(解析版)

      • 7.15 MB
      • 2025-06-13 15:49:50
      • 70
      • 1
      • 为梦奔跑
      加入资料篮
      立即下载
      2025年中考考前押题最后一卷:化学(辽宁卷)(解析版)第1页
      高清全屏预览
      1/13
      2025年中考考前押题最后一卷:化学(辽宁卷)(解析版)第2页
      高清全屏预览
      2/13
      2025年中考考前押题最后一卷:化学(辽宁卷)(解析版)第3页
      高清全屏预览
      3/13
      还剩10页未读, 继续阅读

      2025年中考考前押题最后一卷:化学(辽宁卷)(解析版)

      展开

      这是一份2025年中考考前押题最后一卷:化学(辽宁卷)(解析版),共13页。试卷主要包含了本试卷分第I卷两部分,毛笔是中国独有的发明等内容,欢迎下载使用。
      (考试时间:50分钟 试卷满分:50分)
      注意事项:
      1.本试卷分第I卷(选择题)和第II卷(非选择题)两部分。答卷前,考生务必将自己的姓名、准考证号填写在答题卡上。
      2.回答选择题时,选出每小题答案后,用2B铅笔把答题卡上对应题目的答案标号涂黑。如需改动,用橡皮擦干净后,再选涂其他答案标号。写在本试卷上无效。
      3.回答非选择题时,将答案写在答题卡上。写在本试卷上无效。
      4.考试结束后,将本试卷和答题卡一并交回。
      可能用到的相对原子质量:H 1 C 12 N 14 O 16 Na 23 S 32
      第I卷(选择题 共10分)
      一、选择题:本题共10个小题,每小题1分,共10分。在每小题给出的四个选项中,只有一项是符合题目要求的。
      1.下列发明或技术应用的过程中主要涉及物理变化的是

      A.粮食酿酒 B.钻木取火 C.甲骨刻字 D.陶瓷烧制
      【答案】C
      【详解】A、粮食酿酒,有新物质酒精生成,属于化学变化,故A错误;
      B、钻木取火,涉及燃烧,有新物质生成,属于化学变化,故B错误;
      C、甲骨刻字,只是形状的改变,没有新物质生成,属于物理变化,故C正确;
      D、陶瓷烧制,涉及燃烧,有新物质生成,属于化学变化,故D错误;
      故选:C。
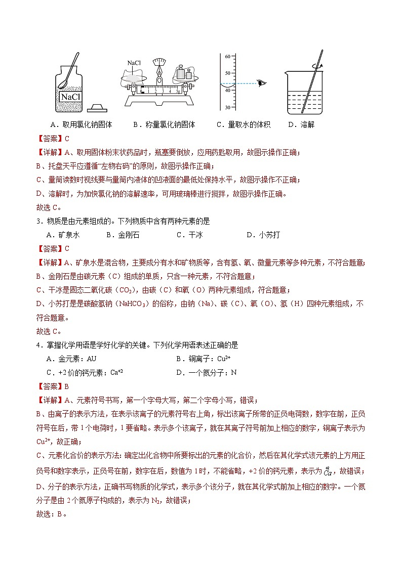
      2.某实验小组“配制一定溶质质量分数的氯化钠溶液”,部分操作如下,其中错误的

      A.取用氯化钠固体 B.称量氯化钠固体 C.量取水的体积 D.溶解
      【答案】C
      【详解】A、取用固体粉末状药品时,瓶塞要倒放,应用药匙取用,故图示操作正确;
      B、托盘天平应遵循“左物右码”的原则,故图示操作正确;
      C、量筒读数时视线要与量筒内液体的凹液面的最低处保持水平,故图示操作不正确;
      D、溶解时,为加快氯化钠的溶解速率,可用玻璃棒进行搅拌,故图示操作正确。
      故选C。
      3.物质是由元素组成的。下列物质中含有两种元素的是
      A.矿泉水B.金刚石C.干冰D.小苏打
      【答案】C
      【详解】A、矿泉水是混合物,主要成分有水和矿物质等,含有氢、氧、微量元素等多种元素,不符合题意;
      B、金刚石是由碳元素(C)组成的单质,只含一种元素,不符合题意;
      C、干冰是固态二氧化碳(CO2),由碳(C)和氧(O)两种元素组成,符合题意;
      D、小苏打是是碳酸氢钠(NaHCO3)的俗称,由钠(Na)、碳(C)、氧(O)、氢(H)四种元素组成,不符合题意。
      故选C。
      4.掌握化学用语是学好化学的关键。下列化学用语表述正确的是
      A.金元素:AUB.铜离子:Cu2+
      C.+2价的钙元素:Ca+2D.一个氮分子:N
      【答案】B
      【详解】A、元素符号书写,第一个字母大写,第二个字母小写,错误;
      B、由离子的表示方法,在表示该离子的元素符号右上角,标出该离子所带的正负电荷数,数字在前,正负符号在后,带1个电荷时,1要省略。表示多个该离子,就在其离子符号前加上相应的数字,铜离子表示为Cu2+,故正确;
      C、元素化合价的表示方法:确定出化合物中所要标出的元素的化合价,然后在其化学式该元素的上方用正负号和数字表示,正负号在前,数字在后,数值为1时,不能省略,+2价的钙元素,表示为,故错误;
      D、分子的表示方法,正确书写物质的化学式,表示多个该分子,就在其化学式前加上相应的数字。一个氮分子是由2个氮原子构成的,表示为N2,故错误;
      故选:B。
      5.毛笔是中国独有的发明。随着社会发展,制作毛笔笔头的材料不断变迁,下列其制作材料中,属于合成材料的是
      A.蚕蛹蛋白丝B.钛镍合金丝C.聚酯纤维D.碳纳米管纤维
      【答案】C
      【详解】A、蚕蛹蛋白丝,属于天然材料,故选项不符合题意;
      B、金属材料包括纯金属以及它们的合金,则钛镍合金丝属于金属材料,故选项不符合题意;
      C、合成材料包括塑料、合成纤维和合成橡胶,聚酯纤维是合成纤维,属于合成材料,故选项符合题意;
      D、碳纳米管纤维是由多种材料复合而成,属于复合材料,故选项不符合题意。
      故选C。
      6.煤燃烧时排放的二氧化硫气体进入空气中会造成的环境问题是
      A.温室效应B.臭氧层破坏C.酸雨D.白色污染
      【答案】C
      【详解】A、燃煤排出的二氧化硫进入大气后,会引起的环境问题是酸雨,不是温室效应(是二氧化碳排放过多引起的),故选项错误;
      B、燃煤排出的二氧化硫进入大气后,会引起的环境问题是酸雨,不是臭氧层破坏(是氟利昂等排放过多引起的),故选项错误;
      C、燃煤排出的二氧化硫进入大气后,会引起的环境问题是酸雨,故选项正确。
      D、燃煤排出的二氧化硫进入大气后,会引起的环境问题是酸雨,不是白色污染(是难降解的塑料垃圾对环境形成的污染),故选项错误;
      故选C。
      7.化学是一门以实验为基础的科学,实验操作的准确性直接影响测定结果,下列说法不正确的是
      A.称取一定量纯碱时,将砝码放置在左盘并移动了游码,导致称量结果偏小
      B.转移配制好的一定浓度蔗糖水,不小心洒出,不影响配制溶液浓度
      C.过滤时,滤纸没有紧贴漏斗内壁,滤液依然浑浊
      D.燃磷法测定空气中氧气的含量时没有塞紧橡皮塞,导致测量结果偏小
      【答案】C
      【详解】A.用托盘天平称量固体时,应左物右码,左盘物质质量=右盘砝码质量+游码质量,若药品与砝码位置放反,右盘物质质量=左盘砝码质量-游码质量,实验过程中用到了游码,造成物质质量偏小,导致称量结果偏小,故A正确;
      B.溶液具有均一性,转移配制好的一定浓度蔗糖水,不小心洒出,造成溶液总质量减轻,但不影响配制溶液浓度,故B正确;
      C.滤纸未紧贴漏斗内壁只会影响过滤速率,故C错误;
      D.燃磷法测定空气中氧气的含量时没有塞紧橡皮塞,集气瓶冷却过程中造成外部气体沿瓶口进入集气瓶,导致最终进入水的体积偏小,测量结果偏小 ,故D正确。
      故选:C。
      8.煤油灯是电灯普及之前的主要照明灯具,其结构如图所示。下列说法不合理的是
      A.石油炼制可得到煤油等多种产品
      B.黄铜是一种化合物
      C.煤油不充分燃烧会产生黑烟,黑烟的主要成分是碳单质
      D.使用过程中,棉质灯芯很难被点燃,原因可能是煤油汽化吸热,温度达不到灯芯的着火点
      【答案】B
      【详解】A、石油炼制可得到煤油等多种产品,说法正确,不符合题意;
      B、黄铜是铜的合金,属于混合物,说法错误,符合题意;
      C、煤油不充分燃烧会产生黑烟,黑烟的主要成分是碳单质,说法正确,不符合题意;
      D、使用过程中,棉质灯芯很难被点燃,原因可能是煤油汽化吸热,温度达不到灯芯的着火点,说法正确,不符合题意。
      故选:B。
      9.注射器在初中科学实验中的巧妙使用可使实验操作更简洁、现象更明显且节约药品。以下对注射器在实验中的使用及实验分析有误的是
      A.检查甲装置气密性:打开止水夹推活塞,若锥形瓶内液面低于长颈漏斗管口内液面,则气密性良好
      B.乙中注射器作反应容器,夹紧弹簧夹振荡,紫色石蕊变红
      C.丙中的注射器可用于气体体积的测量,该装置测量的是红磷燃烧后试管中被消耗的气体的体积
      D.丁中的注射器代替了长颈漏斗,优点之一为控制反应发生和停止
      【答案】D
      【详解】A.甲中注射器用于气密性检查,打开止水夹推活塞,如果装置气密性良好,装置内压强增大,长颈漏斗下端液面上升,故正确;
      B.乙中注射器作反应容器,夹紧弹簧夹振荡,二氧化碳和水反应生成碳酸,碳酸显酸性,能使紫色石蕊试液变红,故正确;
      C.实验中红磷燃烧消耗氧气,待完全反应后,逐渐冷却至室温,由于消耗了氧气,装置内压强减小,打开弹簧夹,注射器活塞左移,减少的体积就是消耗氧气的体积,故丙中的注射器可用于气体体积的测量,该装置测量的是红磷燃烧后试管中被消耗的气体的体积,故正确;
      D.丁中的注射器代替了长颈漏斗,该装置可通过注射器控制液体的滴加速率,从而控制反应速率,不是控制反应发生和停止,故错误。
      故选:D。
      10.归纳法是一种重要的学习方法,可以将零散知识系统化。下列归纳都正确的一项是
      【答案】C
      【详解】A、①焊锡的熔点比锡低,常用于焊接金属,不正确;②玻璃钢是玻璃纤维与合成材料复合而成的一种特殊材料,属于复合材料,可用于制作滑雪板,不正确,该选项不符合题意。
      B、①油锅着火可以用锅盖盖灭,利用隔绝氧气的原理达到灭火目的,正确;③夜间发现液化气泄漏,不能开灯寻找泄漏源,以防发生爆炸,错误,该选项不符合题意。
      C、①食物腐烂是与氧气反应的结果,该过程进行的非常缓慢,甚至不易察觉,属于缓慢氧化,正确;②空气湿度增大,是因为单位体积空气中水分子数目增多,正确,该选项符合题意。
      D、①人体缺碘会引起甲状腺肿大,不正确;②吸烟除了影响自身健康,也使周围人被动吸烟,是因为分子在不断运动,正确,该选项不符合题意。
      故选C。
      第II卷(非选择题 共40分)
      11.化学源于生活、服务于生活。
      Ⅰ.化学与自然
      (1)自然界中二氧化碳的主要来源是 、石油、天然气等化石燃料的燃烧。
      (2)助力“碳中和”,我国科学家在无细胞条件下,以和为原料制得淀粉,是人工合成淀粉领域的重大突破,其合成路线简化图如图1所示。
      此反应的意义是 (写一条)。
      Ⅱ.化学与生活
      (3)某品牌衣服内胆添加了石墨烯发热材料。石墨烯与金刚石组成元素相同,但物理性质却存在明显差异,原因是 。
      (4)小明的早餐有馒头、鸡蛋、牛奶、青菜,其中富含糖类的是 。
      (5)汽车使用的材料有合金、塑料等,其中塑料属于 材料。
      Ⅲ.化学与科技
      近年来我国航空事业飞速发展,如图2是空间站“循环”系统——萨巴蒂尔反应系统。
      (6)水电解系统中,能量转化形式为 。二氧化碳收集系统可以采用分子筛或固态胺,其中分子筛表面布满孔穴,类似于活性炭,具有 性。
      (7)系统的核心部件是萨巴蒂尔反应器,气体在反应器内570~580K的温度及催化剂的作用下反应。补全该反应的微观示意图。
      (8)新型镁铝合金()储存系统中产生的氢。在氩气的氛围中,将一定比例的金属镁和铝熔炼得到镁铝合金。熔炼时通入氩气的目的是 ;镁铝合金储氢和释氢过程如图3,释放的比贮存的 (填“多”或“少”)。
      【答案】(1)煤
      (2)减少二氧化碳排放,有利于双碳目标的实现;缓解粮食危机
      (3)石墨烯与金刚石中碳原子排列方式不同
      (4)馒头
      (5)有机合成
      (6) 电能转化为化学能 吸附
      (7)
      (8) 防止镁、铝与氧气反应 多
      【详解】(1)自然界中二氧化碳的主要来源是煤、石油、天然气等化石燃料的燃烧;
      (2)我国科学家在无细胞条件下,以和为原料制得淀粉,是人工合成淀粉领域的重大突破,此反应的意义是减少二氧化碳排放,有利于双碳目标的实现;缓解粮食危机等;
      (3)石墨烯与金刚石组成元素相同,但物理性质却存在明显差异,原因是石墨烯与金刚石中碳原子排列方式不同;
      (4)馒头中富含淀粉,淀粉属于糖类;
      (5)塑料属于有机合成材料;
      (6)水电解系统中,能量转化形式为电能转化为化学能;
      二氧化碳收集系统可以采用分子筛或固态胺,其中分子筛表面布满孔穴,类似于活性炭,具有吸附性;
      (7)根据质量守恒定律,化学反应前后原子种类及数目不变,由微观示意图可知,反应前有8个氢原子、2个氧原子和1个碳原子,反应后有1个碳原子和4个氢原子,缺少2个氧原子和4个氢原子,1个水分子由2个氢原子和1个氧原子构成,则方框处应补充2个水分子,即;
      (8)氩气化学性质不活泼,可用作保护气,则熔炼时通入氩气的目的是防止镁、铝与氧气反应;
      由图3可知,释氢过程中发生反应的化学方程式为,贮氢过程中氢气全部储存在MgH2中,而释氢时放出的氢气中的氢元素还有部分来自于水中,说明释放的比贮存的H2多。
      12.铜是重要的金属材料,小组同学对铜的相关知识展开探究。
      Ⅰ.对铜制品的认识
      (1)深埋于地下的古代青铜器能保存至今的原因除了铜的金属活动性弱,不易生锈外,从金属制品锈蚀的条件分析还可能是 。
      (2)《吕氏春秋·别类篇》载有“金(指铜)柔锡柔,合两柔则刚”,表明我们的祖先已认识到铜锡合金与纯铜的 不同。
      Ⅱ.铜的冶炼
      【古法炼铜】下图为古法炼铜流程,以孔雀石【主要成分为Cu2(OH)2CO3】和木炭为原料,经高温煅烧,冷却得到块状金属铜。
      查阅资料:孔雀石受热分解生成三种常见的氧化物;铜的熔点为1083.4℃,氧气充足时炭火温度可达1200℃左右。
      (3)Cu2(OH)2CO3受热分解的化学方程式是 。冶炼产物是铜块而不是散落在炭粉中的铜颗粒,原因是 。
      【改进实验】A、B两小组同学分别用铜丝和碳粉探究碳还原氧化铜的实验。
      (4)把mg铜丝的一端卷成螺旋状,在酒精灯上加热(见右图),观察到的现象是 。
      把加热后的铜丝插入碳粉中,按右图连接装置。点燃酒精灯,反应一段时间后熄灭酒精灯,待装置冷却到室温后,将注射器1中20mL氮气全部注入,关闭注射器上的弹簧夹。最终注射器2的活塞停留在amL处,取出铜丝称量为ng(装置气密性良好,试管、导管和干燥管的体积约为20mL,空气中的二氧化碳忽略不计)。
      (5)能证明该实验还生成了一氧化碳的现象是a (填“>”、“=”或“

      相关试卷 更多

      资料下载及使用帮助
      版权申诉
      • 1.电子资料成功下载后不支持退换,如发现资料有内容错误问题请联系客服,如若属实,我们会补偿您的损失
      • 2.压缩包下载后请先用软件解压,再使用对应软件打开;软件版本较低时请及时更新
      • 3.资料下载成功后可在60天以内免费重复下载
      版权申诉
      若您为此资料的原创作者,认为该资料内容侵犯了您的知识产权,请扫码添加我们的相关工作人员,我们尽可能的保护您的合法权益。
      入驻教习网,可获得资源免费推广曝光,还可获得多重现金奖励,申请 精品资源制作, 工作室入驻。
      版权申诉二维码
      欢迎来到教习网
      • 900万优选资源,让备课更轻松
      • 600万优选试题,支持自由组卷
      • 高质量可编辑,日均更新2000+
      • 百万教师选择,专业更值得信赖
      微信扫码注册
      手机号注册
      手机号码

      手机号格式错误

      手机验证码 获取验证码 获取验证码

      手机验证码已经成功发送,5分钟内有效

      设置密码

      6-20个字符,数字、字母或符号

      注册即视为同意教习网「注册协议」「隐私条款」
      QQ注册
      手机号注册
      微信注册

      注册成功

      返回
      顶部
      中考一轮 精选专题 初中月考 教师福利
      添加客服微信 获取1对1服务
      微信扫描添加客服
      Baidu
      map