


所属成套资源:2025年中考数学专项复习合辑
2025年中考数学专项复习第02讲 整式与因式分解(讲义,2考点+2命题点14种题型(含7种解题技巧))(解析版)
展开 这是一份2025年中考数学专项复习第02讲 整式与因式分解(讲义,2考点+2命题点14种题型(含7种解题技巧))(解析版),共53页。
TOC \ "1-1" \n \h \z \u \l "_Tc182328629" 01考情透视·目标导航
\l "_Tc182328630" 02知识导图·思维引航
\l "_Tc182328631" 03考点突破·考法探究
\l "_Tc182328632" 考点一 代数式
\l "_Tc182328633" 考点二 整式的相关概念
\l "_Tc182328634" 考点三 整式的运算
\l "_Tc182328635" 考点四 因式分解
0 \l "_Tc182328636" 4题型精研·考向洞悉
\l "_Tc182328637" 命题点一 整式及其相关计算
\l "_Tc182328638" 题型01 实际问题中的代数式.
\l "_Tc182328639" 题型02 求代数式的值.
\l "_Tc182328640" 题型03 整式的加减
\l "_Tc182328641" 题型04 幂的混合运算
\l "_Tc182328642" 题型05 整式的乘除
\l "_Tc182328643" 题型06 乘法公式的应用
\l "_Tc182328644" 题型07 整式的化简求值
\l "_Tc182328645" 题型08 整式的混合运算
\l "_Tc182328646" 题型09 判断因式分解的正误
\l "_Tc182328647" 题型10 因式分解
\l "_Tc182328648" 题型11 因式分解的应用
\l "_Tc182328649" 命题点二 规律探索及新定义问题
\l "_Tc182328650" 题型01 图形类规律探索
\l "_Tc182328651" 题型02 数字类规律探索
\l "_Tc182328652" 题型03 数式中的新定义问题
01考情透视·目标
02知识导图·思
03考点突破·考
考点一 代数式
1. 列代数式
定义:把问题中与数量有关的词语,用含有数、字母和运算符号的式子表示出来,这就是列代数式.
代数式的书写要求:
1)数字与字母、字母与字母相乘,通常把乘号写成“·”或省略不写;数与数相乘必须写乘号.
2)字母与数字相乘时,通常把数字写在字母的前面;如果字母前面的数字是1或-1时,通常省略不写.
3)除法可写成分数形式,带分数与字母相乘需把代分数化为假分数.
4)若代数式的最后结果含有加、减运算,则要将整个式子用括号括起来,再写单位.
2. 代数式的值
定义:根据问题的需要,用具体数值代替代数式中的字母,计算所得的结果叫做代数式的值.
求代数式的值的步骤:
1)代入:将指定的数值代替代数式里的字母,代入数值时,必须将相应的字母换成数值,其他的运算符号、原来的数字和运算顺序都不能改变,同时对原来省略的乘号要进行还原;
2)计算:按照代数式指定的运算关系计算出结果,运算时,要分清运算种类及运算顺序,先乘方,再乘除,后加减,有括号要先算括号里面的.
1.(2024·四川广安·中考真题)下列对代数式-3x的意义表述正确的是( )
A.-3与x的和B.-3与x的差C.-3与x的积D.-3与x的商
【答案】C
【分析】本题考查了代数式的意义,用语言表达代数式的意义,一定要理清代数式中含有的各种运算及其顺序.根据-3x中的运算关系解答即可.
【详解】解:代数式-3x的意义可以是-3与x的积.
故选C.
2.(2024·广东广州·中考真题)若a2-2a-5=0,则2a2-4a+1= .
【答案】11
【分析】本题考查了已知字母的值求代数式的值,得出条件的等价形式是解题关键.
由a2-2a-5=0,得a2-2a=5,根据对求值式子进行变形,再代入可得答案.
【详解】解:∵a2-2a-5=0,
∴a2-2a=5,
∴2a2-4a+1=2a2-2a+1=2×5+1=11,
故答案为:11.
3.(2023·吉林长春·中考真题)2023长春马拉松于5月21日在南岭体育场鸣枪开跑,某同学参加了7.5公里健康跑项目,他从起点开始以平均每分钟x公里的速度跑了10分钟,此时他离健康跑终点的路程为 公里.(用含x的代数式表示)
【答案】7.5-10x
【分析】根据题意列出代数式即可.
【详解】根据题意可得,
他离健康跑终点的路程为7.5-10x.
故答案为:7.5-10x.
【点睛】此题考查了列代数式,解题的关键是读懂题意.
4.(2024·广东广州·中考真题)如图,把R1,R2,R3三个电阻串联起来,线路AB上的电流为I,电压为U,则U=IR1+IR2+IR3.当R1=20.3,R2=31.9,R3=47.8,I=2.2时,U的值为 .
【答案】220
【分析】本题考查了代数式求值,乘法运算律,掌握相关运算法则,正确计算是解题关键.根据U=IR1+IR2+IR3,将数值代入计算即可.
【详解】解:∵U=IR1+IR2+IR3,
当R1=20.3,R2=31.9,R3=47.8,I=2.2时,
U=20.3×2.2+31.9×2.2+47.8×2.2=20.3+31.9+47.8×2.2=220,
故答案为:220.
5.(2024·四川雅安·中考真题)如图是1个纸杯和若干个叠放在一起的纸杯的示意图,在探究纸杯叠放在一起后的总高度H与杯子数量n的变化规律的活动中,我们可以获得以下数据(字母),请选用适当的字母表示H= .
①杯子底部到杯沿底边的高h;②杯口直径D;③杯底直径d;④杯沿高a.
【答案】h+an
【分析】本题考查的是列代数式,由总高度H等于杯子底部到杯沿底边的高h加上n个杯子的杯沿高na即可得到答案;
【详解】解:由题意可得:H=h+an,
故答案为:h+an;
考点二 整式的相关概念
1. 单项式
单项式的定义:由数字与字母、字母与字母的乘积组成的式子叫单项式.
单项式的系数:单项式中的数字因数叫做单项式的系数.
注意:圆周率π是常数,单项式中出现π时,应看作系数,而不能当成字母;
单项式的次数:一个单项式中,所有字母的指数和叫做这个单项式的次数.
注意:单项式的指数只和字母的指数有关,与系数的指数无关.
例如:单项式的次数是2+3+4=9而不是14.
2. 多项式
多项式的定义:几个单项式的和叫做多项式.
多项式的项:在多项式中,每个单项式叫做多项式的项,不含字母的项叫做常数项.
多项式的次数:一个多项式中次数最高的项的次数,叫做这个多项式的次数.
注意:1)多项式的次数不是所有项的次数之和,而是多项式中次数最高的单项式的次数;
2)一个多项式是几次、有几项就叫几次几项式,如是二次三项式.
升幂排列与降幂排列:把一个多项式按某一个字母的指数从大到小的顺序排列起来,叫做把多项式按这个字母降幂排列;若按某一个字母的指数从小到大的顺序排列起来,叫做把多项式按这个字母升幂排列.
3. 整式
定义:单项式与多项式统称为整式.
1.(2024·江西·中考真题)观察a,a2,a3,a4,…,根据这些式子的变化规律,可得第100个式子为 .
【答案】a100
【分析】此题考查了单项式规律探究.分别找出系数和次数的规律,据此判断出第n个式子是多少即可.
【详解】解:∵a,a2,a3,a4,…,
∴第n个单项式的系数是1;
∵第1个、第2个、第3个、第4个单项式的次数分别是1、2、3、4,…,
∴第n个式子是an.
∴第100个式子是a100.
故答案为:a100.
2.(2024·吉林长春·中考真题)单项式-2a2b的次数是 .
【答案】3
【分析】此题考查单项式有关概念,根据单项式次数的定义来求解,解题的关键是需灵活掌握单项式的系数和次数的定义,单项式中数字因数叫做单项式的系数,所有字母的指数和叫做这个单项式的次数.
【详解】单项式-2a2b的次数是:2+1=3,
故答案为:3.
3.(2024·山东济宁·中考真题)如图,用大小相等的小正方形按照一定规律拼正方形.第一幅图有1个正方形,第二幅图有5个正方形,第三幅图有14个正方形……按照此规律,第六幅图中正方形的个数为( )
A.90B.91C.92D.93
【答案】B
【分析】本题主要考查了规律型问题,解题的关键是仔细观察图形并找到有关图形个数的规律.仔细观察图形知道第1个图形有1个正方形,第2个有5=12+22个,第3个图形有14=12+22+32个,…由此得到规律求得第6个图形中正方形的个数即可.
【详解】第1个图形有1个正方形,
第2个图形有5=12+22个正方形,
第3个图形有14=12+22+32个正方形,
……
第6个图形有12+22+32+42+52+62=1+4+9+16+25+36=91(个)正方形,
故选:B.
4.(2024·山东潍坊·中考真题)将连续的正整数排成如图所示的数表.记ai,j为数表中第i行第j列位置的数字,如a1,2=4,a3,2=8,a5,4=22.若am,n=2024,则m= ,n= .
【答案】 45 2
【分析】本题考查了规律型:数字的变化类,解题的关键是找出规律:当正整数为k2时,若k为奇数,则k2在第k行,第1列,下一个数再下一行,上一个数在第2列;若k为偶数,则k2在第1行,第k列,下一个数再下一列,上一个数在第2行.
【详解】解:由图中排布可知,当正整数为k2时,
若k为奇数,则k2在第k行,第1列,下一个数再下一行,上一个数在第2列;
若k为偶数,则k2在第1行,第k列,下一个数再下一列,上一个数在第2行;
∵am,n=2024=2025-1=452-1,
而2025=452,在第45行,第1列,
∴2024在第45行,第2列,
∴m=45,n=2,
故答案为:45,2.
5.(2023·湖北恩施·中考真题)观察下列两行数,探究第②行数与第①行数的关系:
-2,4,-8,16,-32,64,……①
0,7,-4,21,-26,71,……②
根据你的发现,完成填空:第①行数的第10个数为 ;取每行数的第2023个数,则这两个数的和为 .
【答案】 1024 -22024+2024
【分析】通过观察第一行数的规律为(-2)n,第二行数的规律为(-2)n+n+1,代入数据即可.
【详解】第一行数的规律为(-2)n,∴第①行数的第10个数为(-2)10=1024;
第二行数的规律为(-2)n+n+1,
∴第①行数的第2023个数为(-2)2023,第②行数的第2023个数为(-2)2023+2024,
∴-22024+2024,
故答案为:1024;-22024+2024.
【点睛】本题主要考查数字的变化,找其中的规律,是今年考试中常见的题型.
QUOTE QUOTE 考点三 整式的运算
1. 同类项
定义:所含字母相同,并且相同字母的指数也相同的项叫做同类项.
判断同类项的标准:一是所含字母相同;二是相同字母的指数也相同,缺一不可.
2. 合并同类项
定义:把多项式中的同类项合并成一项,叫做合并同类项.
法则:同类项的系数相加,所得的结果作为系数,字母与字母的指数不变.(简称:一相加两不变)
3. 去括号与添括号
添(去)括号法则:括号外是“+”,添(去)括号不变号;括号外是“-”,添(去)括号都变号.
【补充】去括号和添括号是两种相反的变形,因此可以相互检验正误.
4. 整式的加减
运算法则:一般地,几个整式相加减,如果有括号就先去括号,然后再合并同类项.
【补充说明】整式加减实际上就是:去括号、合并同类项;
5. 幂的运算
幂的运算法则中底数a的规定:底数a可以是单项式,也可以是多项式.
1)同底数幂相乘底数不变,指数相加,即(m,n都是整数)
2)幂的乘方底数不变,指数相乘,即(m,n都是整数)
注意:幂的乘方法则的条件是“幂”的乘方,结论是“底数不变,指数相乘”.这里的“底数不变”是指“幂”的底数“a”不变.例如:,其中,“幂”的底数是“a”,而不是“”,指数相乘是指“3×2”.
3)积的乘方积的乘方等于把每一个因式分别乘方,再把所得的积相乘,即(n为整数)
4)同底数幂的除法底数不变,指数相减,即(a≠0,m,n都为整数)
5)零指数幂
任何不等于0的数的0次幂都等于1,即(a≠0).
6. 整式的乘除
1)单项式乘单项式运算法则:单项式与单项式相乘,把它们的系数,相同字母分别相乘,对于只在一个单项式里含有的字母,则连同它们的指数作为积的一个因式.
实质:乘法的交换律和同底数幂的乘法法则的综合应用.
2)单项式乘多项式运算法则:单项式与多项式相乘,就是用单项式去乘多项式的每一项,再把所得的积相加,即.
实质:利用乘法的分配律将单项式乘多项式转化为单项式乘单项式.
3)多项式乘多项式运算法则:多项式与多项式相乘,先用一个多项式的每一项乘另一个多项式的每一项,再把所得的积相加.即.
【易错易混】
①相乘时,按一定的顺序进行,必须做到不重不漏;
②多项式与多项式相乘,多项式的每一项都应该带上它前面的正负号.且结果仍是多项式,在合并同类项之前,积的项数应等于原多项式的项数之积.
4)单项式除以单项式运算法则:一般地,单项式相除,把系数与同底数幂分别相除作为商的因式,对于只在被除式里含有的字母,则连同它的指数作为商的一个因式.
5)多项式除以单项式
运算法则:一般地,多项式除以单项式,先把这个多项式的每一项除以这个单项式,再把所得的商相加.
实质:把多项式除以单项式转化为单项式除以单项式.
7. 乘法公式
1)平方差公式
平方差公式:两个数的和与这两个数的差的积,等于这两个数的平方差.即:
特点:等号左边是两个二项式相乘,这两个二项式中有一项完全相同,另一项互为相反数;等号右边是一个二项式,这个二项式是左边两个二项式中相同项与相反项的平方差.
2)平方差公式的推导
①用多项式的乘法推导平方差公式
②通过面积法推导平方差公式:
如图1所示,左侧涂色部分的面积为,右侧涂色部分的面积为,所以可以得到.
【补充】常见验证平方差公式的几何图形
3)完全平方公式
完全平方公式:两个数的和(或差)的平方等于这两数的平方和加上(或减去)这两数乘积的两倍.即.
特点:左边是两数的和(或差)的平方,右边是二次三项式,是这两数的平方和加(或减)这两数之积的2倍.
口诀:首平方,尾平方,二倍乘积放中央,中间符号同前方.
完全平方式的常见变形(①-⑤基础必须掌握):
① ②
③ ④ ⑤
4)完全平方公式的推导
①用多项式的乘法推导完全平方公式:
②通过面积法推导完全平方公式:
①如图甲所示是一个边长为a+b的正方形,面积为,它的面积还可以看成是由两个小正方形与两个长方形的和,即,所以可以得到;
②如图乙所示,边长为a-b的小正方形的面积是,它的面积还可以看成是由大的正方形面积减去两个小的长方形面积,即,所以可以得到.
8. 整式的混合运算
定义:含有整式的加减、乘除及乘方的多种运算叫做整式的混合运算.
运算顺序: 先乘方,再乘除,后加减,有括号时,先算括号里的,去括号时,先去小括号,再去中括号,最后去大括号.
1.(2024·山东泰安·中考真题)下列运算正确的是( )
A.2x2y-3xy2=-x2yB.4x8y2÷2x2y2=2x4
C.x-y-x-y=x2-y2D.x2y32=x4y6
【答案】D
【分析】根据合并同类项法则、单项式除以单项式法则、平方差公式、积的乘方进行判断即可求解.
【详解】解:A、2x2y与3xy2不是同类项,不能合并同类项,故不符合题意;
B、4x8y2÷2x2y2=2x6,故不符合题意;
C、x-y-x-y=-x-yx+y=-x2-y2=y2-x2,故不符合题意;
D、x2y32=x4y6,故符合题意;
故选:D.
【点睛】本题考查合并同类项法则、单项式除以单项式法则、平方差公式、积的乘方,熟练掌握相关运算法则是解题的关键.
2.(2024·河北·中考真题)若a,b是正整数,且满足2a+2a+⋅⋅⋅+2a8个2a相加=2b×2b×⋅⋅⋅×2b8个2b相乘,则a与b的关系正确的是( )
A.a+3=8bB.3a=8bC.a+3=b8D.3a=8+b
【答案】A
【分析】本题考查了同底数幂的乘法,幂的乘方的运算的应用,熟练掌握知识点是解题的关键.
由题意得:8×2a=2b8,利用同底数幂的乘法,幂的乘方化简即可.
【详解】解:由题意得:8×2a=2b8,
∴23×2a=28b,
∴3+a=8b,
故选:A.
3.(2024·四川德阳·中考真题)若一个多项式加上y2+3xy-4,结果是3xy+2y2-5,则这个多项式为 .
【答案】y2-1
【分析】本题考查整式的加减运算,根据题意“一个多项式加上y2+3xy-4,结果是3xy+2y2-5”,进行列出式子:3xy+2y2-5-y2+3xy-4,再去括号合并同类项即可.
【详解】解:依题意这个多项式为
3xy+2y2-5-y2+3xy-4
=3xy+2y2-5-y2-3xy+4
=y2-1.
故答案为:y2-1
4.(2023·江苏南京·中考真题)计算23×44×185的结果是 .
【答案】116
【分析】本题考查了幂的乘方运算的逆用及积的乘方运算的逆用,根据幂的乘方运算的逆用及积的乘方运算的逆用进行运算,即可求得.
【详解】解:23×44×185=23×28×1215
=211×1215=211×1211×124
=2×1211×124=124=116
故答案为:116.
5.(2024·甘肃·中考真题)先化简,再求值:2a+b2-2a+b2a-b÷2b,其中a=2,b=-1.
【答案】2a+b,3
【分析】本题主要考查了整式的化简求值,先根据平方差公式和完全平方公式去小括号,然后合并同类项,再根据多项式除以单项式的计算法则化简,最后代值计算即可.
【详解】解:2a+b2-2a+b2a-b÷2b
=4a2+4ab+b2-4a2-b2÷2b
=4a2+4ab+b2-4a2+b2÷2b
=4ab+2b2÷2b
=2a+b,
当a=2,b=-1时,原式=2×2+-1=3.
考点四 因式分解
1. 因式分解
定义:把一个多项式化成几个整式的积的形式,叫做把这个多项式因式分解,也叫做把这个多项式分解因式.
【补充说明】
1)因式分解分解对象是多项式,分解结果必须是积的形式,且积的因式必须是整式,这三个要素缺一不可.
2)要把一个多项式分解到每一个因式不能再分解为止.
3)因式分解和整式乘法是互逆的运算,二者不能混淆.因式分解是一种恒等变形,而整式乘法是一种运算,且因式分解是把和差化为积的形式,而整式乘法是把积化为和差的形式.
2. 公因式
定义:多项式的各项中都含有相同的因式,我们把这个相同的因式就叫做公因式.
注意:公因式可以是一个单项式,也可以是一个多项式.
3. 提公因式法分解因式
定义:如果多项式的各项含有公因式,那么就可以把这个公因式提到括号外,将多项式写成公因式与另一个多项式的乘积的形式,这种因式分解的方法叫提公因式法,即:.
实质:乘法分配律的逆用.
关键:准确找出多项式各项的公因式.
4. 公因式法分解因式
定义:运用平方差公式、完全平方公式将一个多项式分解因式的方法叫作公式法.
逆用平方差法分解因式:
逆用完全平方公式分解因式:
5. 因式分解的一般步骤:
1.(2023·四川攀枝花·中考真题)以下因式分解正确的是( )
A.ax2-a=ax2-1B.m3+m=mm2+1
C.x2+2x-3=xx+2-3D.x2+2x-3=x-3x+1
【答案】B
【分析】利用平方差公式,x2-1还可分解因式;利用十字相乘法,x2+2x-3=(x+3)(x-1).
【详解】解:ax2-a=a(x2-1)=a(x+1)(x-1);故A不正确,不符合题意.
m3+m=m(m2+1);故B正确,符合题意.
x2+2x-3=(x+3)(x-1);故C,D不正确,不符合题意.
故选:B.
【点睛】本题考查因式分解,灵活掌握因式分解的方法是本题的关键.
2.(2023·河北·中考真题)若k为任意整数,则(2k+3)2-4k2的值总能( )
A.被2整除B.被3整除C.被5整除D.被7整除
【答案】B
【分析】用平方差公式进行因式分解,得到乘积的形式,然后直接可以找到能被整除的数或式.
【详解】解:(2k+3)2-4k2
=(2k+3+2k)(2k+3-2k)
=3(4k+3),
3(4k+3)能被3整除,
∴(2k+3)2-4k2的值总能被3整除,
故选:B.
【点睛】本题考查了平方差公式的应用,平方差公式为a2-b2=(a-b)(a+b)通过因式分解,可以把多项式分解成若干个整式乘积的形式.
3.(2024·山东淄博·中考真题)若多项式4x2-mxy+9y2能用完全平方公式因式分解,则m的值是 .
【答案】±12
【分析】此题考查了因式分解-运用公式法,熟练掌握完全平方公式是解本题的关键.利用完全平方公式的结构特征判断即可确定出m的值.
【详解】解:∵多项式4x2-mxy+9y2能用完全平方公式因式分解,
∴ 4x2-mxy+9y2=2x2-mxy+3y2=2x±3y2,
∴m=±2×2×3=±12,
故答案为:±12.
4.(2024·内蒙古通辽·中考真题)因式分解3ax2-6axy+3ay2= .
【答案】3ax-y2
【分析】先提公因式,再利用完全平方公式进行因式分解即可.
【详解】解:原式=3ax2-2xy+y2=3ax-y2;
故答案为:3ax-y2.
【点睛】本题考查因式分解.解题的关键是掌握因式分解的方法.
20.(2024·江苏徐州·中考真题)若mn=2,m-n=1,则代数式m2n-mn2的值是 .
【答案】2
【分析】本题考查代数式求值.先将代数式进行因式分解,然后将条件代入即可求值.
【详解】解:∵mn=2,m-n=1,
∴ m2n-mn2=mnm-n=2×1=2,
故答案为:2.
5.(2023·四川内江·中考真题)在△ABC中,∠A、∠B、∠C的对边分别为a、b、c,且满足a2+|c-10|+b-8=12a-36,则sinB的值为 .
【答案】45/0.8
【分析】由a2+|c-10|+b-8=12a-36,可得a-62+c-10+b-8=0,求解a=6,b=8,c=10,证明∠C=90°,再利用正弦的定义求解即可.
【详解】解:∵a2+|c-10|+b-8=12a-36,
∴a2-12a+36+c-10+b-8=0,
∴a-62+c-10+b-8=0,
∴a-6=0,c-10=0,b-8=0,
解得:a=6,b=8,c=10,
∴a2+b2=62+82=100=102=c2,
∴∠C=90°,
∴sinB=bc=810=45,
故答案为:45.
【点睛】本题考查的是利用完全平方公式分解因式,算术平方根,绝对值,偶次方的非负性,勾股定理的逆定理的应用,锐角的正弦的含义,证明∠C=90°是解本题的关键.
4题型精研·考
命题点一 整式及其相关计算
题型01 实际问题中的代数式.
代数式的书写要求:
1)数字与字母、字母与字母相乘,通常把乘号写成“·”或省略不写;数与数相乘必须写乘号.
2)字母与数字相乘时,通常把数字写在字母的前面;如果字母前面的数字是1或-1时,通常省略不写.
3)除法可写成分数形式,带分数与字母相乘需把代分数化为假分数.
4)若代数式的最后结果含有加、减运算,则要将整个式子用括号括起来,再写单位.
1.(2022·湖南长沙·中考真题)为落实“双减”政策,某校利用课后服务开展了主题为“书香满校园”的读书活动.现需购买甲,乙两种读本共100本供学生阅读,其中甲种读本的单价为10元/本,乙种读本的单价为8元/本,设购买甲种读本x本,则购买乙种读本的费用为( )
A.8x元B.10(100-x)元C.8(100-x)元D.(100-8x)元
【答案】C
【分析】根据题意列求得购买乙种读本100-x本,根据单价乘以数量即可求解.
【详解】解:设购买甲种读本x本,则购买乙种读本100-x本,乙种读本的单价为8元/本,则则购买乙种读本的费用为8(100-x)元
故选C
【点睛】本题考查了列代数式,理解题意是解题的关键.
2.(2023·江苏·中考真题)若圆柱的底面半径和高均为a,则它的体积是 (用含a的代数式表示).
【答案】πa3
【详解】根据圆柱的体积=圆柱的底面积×圆柱的高,可得
V=πa2·a=πa3.
故答案为:πa3.
【点睛】本题主要考查代数式和整式的乘法运算,牢记整式乘法的运算性质是解题的关键.
3.(2022·河北·中考真题)如图,棋盘旁有甲、乙两个围棋盒.
(1)甲盒中都是黑子,共10个,乙盒中都是白子,共8个,嘉嘉从甲盒拿出a个黑子放入乙盒,使乙盒棋子总数是甲盒所剩棋子数的2倍,则a= ;
(2)设甲盒中都是黑子,共m(m>2)个,乙盒中都是白子,共2m个,嘉嘉从甲盒拿出a(11,
∴S1-S2=a-12>0,
∴S1>S2.
【点睛】本题考查列代数式,整式的加减,完全平方公式等知识,会根据题意列式和掌握做差比较法是解题的关键.
QUOTE QUOTE QUOTE QUOTE QUOTE 题型04 幂的混合运算
计算时可能用到以下公式:
1) 2) 3)
4) 5)
【注意】同底数幂的运算法则只适用于同底数幂的乘除,当底数不同时要看能否化成同底数,若不能则不能用同底数幂的运算法则进行计算.
1.(2024·江苏镇江·中考真题)下列运算中,结果正确的是( )
A.m3⋅m3=m6B.m3+m3=m6C.m32=m5D.m6÷m2=m3
【答案】A
【分析】本题考查合并同类项、同底数幂的乘法、幂的乘方与积的乘方、同底数幂的除法,熟练掌握运算性质和法则是解题的关键.根据合并同类项法则;同底数幂相乘,底数不变,指数相加;幂的乘方,底数不变,指数相乘;同底数幂相除,底数不变,指数相减,对各选项分析判断后利用排除法求解.
【详解】解:A、m3⋅m3=m6,故此选项符合题意;
B、m3+m3=2m3,故此选项不符合题意;
C、(m3)2=m6,故此选项不符合题意;
D、m6÷m2=m4,故此选项不符合题意;
故选:A.
2.(2024·山西·中考真题)下列各式中,运算结果为6m4的是( )
A.3m+3m3B.-3m22C.12m5÷2mD.-2m3⋅3m
【答案】C
【分析】本题考查了合并同类项,积的乘方,单项式除以单项式,单项式乘以单项式,根据合并同类项,积的乘方,单项式除以单项式,单项式乘以单项式法则逐项排除即可,熟练掌握运算法则是解题的关键.
【详解】A、3m与3m3不可以合并,故不符合题意;
B、-3m22=9m4,故不符合题意;
C、12m5÷2m=6m4,故符合题意;
D、-2m3⋅3m=-6m4,故不符合题意;
故选:C.
3.(2024·上海·中考真题)计算:4x23= .
【答案】64x6
【分析】本题考查了积的乘方以及幂的乘方,掌握相关运算法则是解题关键.先将因式分别乘方,再结合幂的乘方计算即可.
【详解】解:4x23=64x6,
故答案为:64x6.
4.(2024·天津·中考真题)计算x8÷x6的结果为 .
【答案】x2
【分析】本题考查同底数幂的除法,掌握同底数幂的除法,底数不变,指数相减是解题的关键.
【详解】解:x8÷x6=x2,
故答案为:x2.
QUOTE 题型05 整式的乘除
整式的乘除法
1.(2024·西藏·中考真题)下列运算正确的是( )
A.x-2x=xB.x(x+3)=x2+3
C.-2x23=-8x6D.3x2⋅4x2=12x2
【答案】C
【分析】根据合并同类项、单项式乘以多项式、幂的乘方与积的乘方、单项式乘以单项式的运算法则逐项判断即可得出答案.
【详解】解:A、x-2x=-x,故原选项计算错误,不符合题意;
B、x(x+3)=x2+3x,故原选项计算错误,不符合题意;
C、-2x23=-8x6,故原选项计算正确,符合题意;
D、3x2⋅4x2=12x4,故原选项计算错误,不符合题意;
故选:C.
【点睛】本题考查了合并同类项、单项式乘以多项式、幂的乘方与积的乘方、单项式乘以单项式,熟练掌握运算法则是解此题的关键.
2.(2024·四川德阳·中考真题)下列计算正确的是( )
A.a2⋅a3=a6B.-a-b=-a+b
C.aa+1=a2+1D.(a+b)2=a2+b2
【答案】B
【分析】本题考查整式的运算,根据同底数幂的乘法,去括号,单项式乘以多项式,完全平方公式,逐一进行判断即可.
【详解】解:A、a2⋅a3=a5,原选项计算错误;
B、-a-b=-a+b,原选项计算正确;
C、aa+1=a2+a,原选项计算错误;
D、a+b2=a2+2ab+b2,原选项计算错误;
故选B.
3.(2023·山东青岛·中考真题)计算:8x3y÷2x2= .
【答案】2xy
【分析】利用积的乘方及单项式除以单项式的法则进行计算即可.
【详解】解:原式=8x3y÷4x2
=2xy,
故答案为:2xy.
【点睛】本题考查整式的运算,熟练掌握相关运算法则是解题的关键.
4.(2024·重庆·中考真题)计算:
(1)a3-a+a-1a+2;
(2)1+2x-2÷x2-4x2-4x+4.
【答案】(1)4a-2
(2)xx+2
【分析】本题主要考查了整式的混合计算,分式的混合计算∶
(1)先根据单项式乘以多项式的计算法则和多项式乘以多项式的计算法则去括号,然后合并同类项即可得到答案;
(2)先把小括号内的式子通分,再把除法变成乘法后约分化简即可得到答案.
【详解】(1)解:a3-a+a-1a+2
=3a-a2+a2-a+2a-2
=4a-2;
(2)解:1+2x-2÷x2-4x2-4x+4
=x-2+2x-2÷x+2x-2x-22
=xx-2⋅x-22x+2x-2
=xx+2.
题型06 乘法公式的应用
1.(2023·四川攀枝花·中考真题)我们可以利用图形中的面积关系来解释很多代数恒等式.给出以下4组图形及相应的代数恒等式:
①a+b2=a2+2ab+b2 ②a-b2=a2-2ab+b2
③(a+b)(a-b)=a2-b2 ④(a-b)2=(a+b)2-4a
其中,图形的面积关系能正确解释相应的代数恒等式的有( )
A.1个B.2个C.3个D.4个
【答案】D
【分析】观察各个图形及相应的代数恒等式即可得到答案.
【详解】解:图形的面积关系能正确解释相应的代数恒等式的有①②③④,
故选:D.
【点睛】本题考查用图形面积解释代数恒等式,解题的关键是用两种不同的方法表示同一个图形的面积.
2.(2023·内蒙古赤峰·中考真题)已知2a2-a-3=0,则(2a+3)(2a-3)+(2a-1)2的值是( )
A.6B.-5C.-3D.4
【答案】D
【分析】2a2-a-3=0变形为2a2-a=3,将(2a+3)(2a-3)+(2a-1)2变形为42a2-a-8,然后整体代入求值即可.
【详解】解:由2a2-a-3=0得:2a2-a=3,
∴(2a+3)(2a-3)+(2a-1)2
=4a2-9+4a2-4a+1
=8a2-4a-8
=42a2-a-8
=4×3-8
=4,
故选:D.
【点睛】本题主要考查了代数式求值,解题的关键是熟练掌握整式混合运算法则,将(2a+3)(2a-3)+(2a-1)2变形为42a2-a-8.
3.(2024·四川乐山·中考真题)已知a-b=3,ab=10,则a2+b2= .
【答案】29
【分析】本题考查了完全平方公式的变形.熟练掌握完全平方公式的变形是解题的关键.
根据a2+b2=a-b2+2ab,计算求解即可.
【详解】解:由题意知,a2+b2=a-b2+2ab=32+2×10=29,
故答案为:29.
24.(2023·浙江·中考真题)如图,分别以a,b,m,n为边长作正方形,已知m>n且满足am-bn=2,an+bm=4.
(1)若a=3,b=4,则图1阴影部分的面积是 ;
(2)若图1阴影部分的面积为3,图2四边形ABCD的面积为5,则图2阴影部分的面积是 .
【答案】 25 53
【分析】(1)根据正方形的面积公式进行计算即可求解;
(2)根据题意,解方程组得出m=2a+4b3n=4a-2b3,根据题意得出m+n=10,进而得出a=910-3020b=310+33020,根据图2阴影部分的面积为mn,代入进行计算即可求解.
【详解】解:(1) a=3,b=4,图1阴影部分的面积是a2+b2=32+42=25,
故答案为:25.
(2)∵图1阴影部分的面积为3,图2四边形ABCD的面积为5,
∴a2+b2=3,12m+nm+n=5,即m+n2=10
∴m+n=10(负值舍去)
∵am-bn=2,an+bm=4.
解得:m=2a+4ba2+b2n=4a-2ba2+b2
∵a2+b2=3①
∴m=2a+4b3n=4a-2b3,
∴m+n=6a+2b3=2a+23b,
∴2a+23b=10②
联立①②解得:a=30+91020b=310-33020(b为负数舍去)或a=910-3020b=310+33020
∴2a+4b=30+3102,4a-2b=-30+3102
图2阴影部分的面积是122m×2n=mn
mn=2a+4b4a-2b9
=30+3102×-30+31029
=53
故答案为:53.
【点睛】本题考查了整式的乘方与图形的面积,正方形的性质,勾股定理,二元一次方程组,解一元二次方程,正确的计算是解题的关键.
4.(2023·四川成都·中考真题)定义:如果一个正整数能表示为两个正整数m,n的平方差,且m-n>1,则称这个正整数为“智慧优数”.例如,16=52-32,16就是一个智慧优数,可以利用m2-n2=(m+n)(m-n)进行研究.若将智慧优数从小到大排列,则第3个智慧优数是 ;第23个智慧优数是 .
【答案】 15 57
【分析】根据新定义,列举出前几个智慧优数,找到规律,进而即可求解.
【详解】解:依题意, 当m=3,n=1,则第1个一个智慧优数为32-12=8
当m=4,n=2,则第2个智慧优数为42-22=14
当m=4,n=1,则第3个智慧优数为42-12=15,
当m=5,n=3,则第4个智慧优数为52-32=16,
当m=6,n=4,则第5个智慧优数为 62-42=20
当m=5,n=2,则第6个智慧优数为52-22=21
当m=5,n=1,则第7个智慧优数为52-12=24
……
m=6时有4个智慧优数,同理m=7时有5个,m=8时有6个,
列表如下,
观察表格可知当m=12时,n=10时,智慧数为44,
m=13,n=11时,智慧数为48,
m=14,n=12时,智慧数为52,
m=15,n=13时,智慧数为56,
第1至第10个智慧优数分别为:8,12,15,16,20,21,24,27,28,32,
第11至第20个智慧优数分别为:33,35,36,39,40,44,45,48,51,52,
第21个智慧优数55,第22个智慧优数为56,第23个智慧优数为57
故答案为:15,57.
【点睛】本题考查了新定义,平方差公式的应用,找到规律是解题的关键.
题型07 整式的化简求值
一般这类题会利用整体代入法/间接代入法求值,
[整体代入法]从题中条件中不易直接得到某个字母的具体值,可以将原式化为已知条件中字母间的关系,然后将某个式子的值作为一个整体代入计算.
[间接代入法] 将已知的代数式化简后,再将已知字母的值代入化简后的代数式中计算求值.
[赋值法]给未知数赋予一些特殊值,将其代入等式中,得到所求代数式的形式,从而求出代数式的值.一般情况下,多是代入-1、0、1这三个值.
1.(2024·四川成都·中考真题)若m,n为实数,且m+42+n-5=0,则m+n2的值为 .
【答案】1
【分析】本题考查非负数的性质,根据平方式和算术平方数的非负数求得m、n值,进而代值求解即可.
【详解】解:∵m+42+n-5=0,
∴m+4=0,n-5=0,
解得m=-4,n=5,
∴m+n2=-4+52=1,
故答案为:1.
2.(2023·辽宁沈阳·中考真题)当a+b=3时,代数式2(a+2b)-(3a+5b)+5的值为 .
【答案】2
【分析】先将原式去括号,然后合并同类项可得-a-b+5,再把前两项提取-1,然后把a+b=3的值代入可得结果.
【详解】解:2(a+2b)-(3a+5b)+5
=2a+4b-3a-5b+5
=-a-b+5
=-(a+b)+5
当a+b=3时,原式=-3+5=2,
故答案为:2.
【点睛】此题主要是考查了整式的化简求值,能够熟练运用去括号法则,合并同类项法则化简是解题的关键.
3.(2024·山东德州·中考真题)已知a和b是方程x2+2024x-4=0的两个解,则a2+2023a-b的值为 .
【答案】2028
【分析】本题考查一元二次方程的解和根与系数关系、代数式求值,先根据方程的解满足方程以及根与系数关系求得a2+2024a=4,a+b=-2024,再代值求解即可.
【详解】解:∵a和b是方程x2+2024x-4=0的两个解,
∴a2+2024a-4=0,a+b=-2024,
∴a2+2024a=4,
∴a2+2023a-b
=a2+2024a-a+b
=4--2024
=4+2024
=2028,
故答案为:2028.
4.(2023·四川凉山·中考真题)已知x2-2x-1=0,则3x3-10x2+5x+2027的值等于 .
【答案】2023
【分析】把x2-2x-1=0化为:x2=2x+1代入降次,再把x2-2x=1代入求值即可.
【详解】解:由x2-2x-1=0得:x2=2x+1,x2-2x=1,
3x3-10x2+5x+2027
=3x2x+1-10x2+5x+2027
=6x2+3x-10x2+5x+2027
=-4x2+8x+2027
=-4x2-2x+2027
=-4×1+2027
=2023,
故答案为:2023.
【点睛】本题考查的是代数式的求值,找到整体进行降次是解题的关键.
5.(2023·四川凉山·中考真题)先化简,再求值:(2x+y)2-2x+y2x-y-2yx+y,其中x=122023,y=22022.
【答案】2xy,1
【分析】根据a±b2=a2±2ab+b2,a+ba-b=a2-b2,单项式乘以多项式法则进行展开,再加减运算,代值计算即可.
【详解】解:原式=4x2+4xy+y2-4x2-y2-2xy-2y2
=4x2+4xy+y2-4x2+y2-2xy-2y2
=2xy.
当x=122023,y=22022时,
原式=2×122023×22022
=1.
【点睛】本题考查了化简求值问题,完全平方公式、平方差公式,单项式乘以多项式法则,掌握公式及法则是解题的关键.
6.(2024·北京·中考真题)已知a-b-1=0,求代数式3a-2b+3ba2-2ab+b2的值.
【答案】3
【分析】本题考查了分式的化简求值,熟练掌握知识点是解题的关键.
先利用完全平方公式和整式的加法,乘法对分母分子化简,再对a-b-1=0化简得到a-b=1,再整体代入求值即可.
【详解】解:原式=3a-6b+3ba-b2
=3a-ba-b2
=3a-b,
∵a-b-1=0,
∴a-b=1,
∴原式=31=3.
题型08 整式的混合运算
1.(2022·江苏无锡·中考真题)计算:
(1)-12×-32-cs60∘;
(2)aa+2-a+ba-b-bb-3.
【答案】(1)1
(2)2a+3b
【分析】(1)先化简绝对值和计算乘方,并把特殊角的三角函数值代入,再计算乘法,最后算加减即可求解;
(2)先运用单项式乘以多项式法则和平方差公式计算,再合并同类项即可.
【详解】(1)解:原式=12×3-12
=32-12
=1;
(2)解:原式=a2+2a-a2+b2-b2+3b
=2a+3b.
【点睛】本题考查实数混合运算,整式混合运算,熟练掌握实数运算法则和单项式乘以多项式法则,熟记特殊角的三角函数值、平方差公式是解题的关键.
2.(2023·甘肃兰州·中考真题)计算:x+2yx-2y-y3-4y.
【答案】x2-3y
【分析】先计算平方差公式及单项式乘以多项式,然后计算加减法即可.
【详解】解:x+2yx-2y-y3-4y
=x2-4y2-3y+4y2
=x2-3y.
【点睛】题目主要考查整式的乘法运算及加减运算,熟练掌握运算法则是解题关键.
3.(2022·重庆·中考真题)若一个四位数M的个位数字与十位数字的平方和恰好是M去掉个位与十位数字后得到的两位数,则这个四位数M为“勾股和数”.
例如:M=2543,∵32+42=25,∴2543是“勾股和数”;
又如:M=4325,∵52+22=29,29≠43,∴4325不是“勾股和数”.
(1)判断2022,5055是否是“勾股和数”,并说明理由;
(2)一个“勾股和数”M的千位数字为a,百位数字为b,十位数字为c,个位数字为d,记GM=c+d9,PM=10a-c+b-d3.当GM,PM均是整数时,求出所有满足条件的M.
【答案】(1)2022不是“勾股和数”,5055是“勾股和数”;理由见解析
(2)8109或8190或4536或4563.
【分析】(1)根据“勾股和数”的定义进行验证即可;
(2)由“勾股和数”的定义可得10a+b=c2+d2,根据GM,PM均是整数可得c+d=9,c2+d2=81-2cd为3的倍数,据此得出符合条件的c,d的值,然后即可确定出M.
【详解】(1)解:2022不是“勾股和数”,5055是“勾股和数”;
理由:∵22+22=8,8≠20,
∴1022不是“勾股和数”;
∵52+52=50,
∴5055是“勾股和数”;
(2)∵M为“勾股和数”,
∴10a+b=c2+d2,
∴0y>z>m>n)中,对相邻的两个字母间任意添加绝对值符号,添加绝对值符号后仍只有减法运算,然后进行去绝对值运算,称此为“绝对操作”.例如:x-y-|z-m|-n=x-y-z+m-n,x-y-z-m-n=x-y-z-m+n,….下列说法:
①存在“绝对操作”,使其运算结果与原多项式相等;
②不存在“绝对操作”,使其运算结果与原多项式之和为0;
③所有的“绝对操作”共有7种不同运算结果.
其中正确的个数是( )
A.0B.1C.2D.3
【答案】C
【分析】根据给定的定义,举出符合条件的说法①和②.说法③需要对绝对操作分析添加一个和两个绝对值的情况,并将结果进行比较排除相等的结果,汇总得出答案.
【详解】解:x-y-z-m-n=x-y-z-m-n,故说法①正确.
若使其运算结果与原多项式之和为0,必须出现-x,显然无论怎么添加绝对值,都无法使x的符号为负,故说法②正确.
当添加一个绝对值时,共有4种情况,分别是x-y-z-m-n=x-y-z-m-n;x-y-z-m-n=x-y+z-m-n;x-y-|z-m|-n=x-y-z+m-n;x-y-z-m-n=x-y-z-m+n.当添加两个绝对值时,共有3种情况,分别是x-y-z-m-n=x-y-z+m-n;x-y-z-m-n=x-y-z-m+n;x-y-z-m-n=x-y+z-m+n.共有7种情况;
有两对运算结果相同,故共有5种不同运算结果,故说法③不符合题意.
故选:C.
【点睛】本题考查新定义题型,根据多给的定义,举出符合条件的代数式进行情况讨论;
需要注意去绝对值时的符号,和所有结果可能的比较.主要考查绝对值计算和分类讨论思想的应用.
3.(2023·四川广安·中考真题)定义一种新运算:对于两个非零实数a、b,a※b=xa+yb.若2※-2=1,则-3※3的值是 .
【答案】-23
【分析】先根据2※-2=1可得一个关于x,y的等式,再根据新运算的定义代入计算即可得.
【详解】解:∵2※-2=1,
∴x2+y-2=1,即x-y=2,
∴-3※3=x-3+y3=-x-y3=-23,
故答案为:-23.
【点睛】本题考查了新定义下的实数运算、代数式求值,理解新运算的定义是解题关键.
4.(2024·重庆·中考真题)我们规定:若一个正整数A能写成m2-n,其中m与n都是两位数,且m与n的十位数字相同,个位数字之和为8,则称A为“方减数”,并把A分解成m2-n的过程,称为“方减分解”.例如:因为602=252-23,25与23的十位数字相同,个位数字5与3的和为8,所以602是“方减数”,602分解成602=252-23的过程就是“方减分解”.按照这个规定,最小的“方减数”是 .把一个“方减数”A进行“方减分解”,即A=m2-n,将m放在n的左边组成一个新的四位数B,若B除以19余数为1,且2m+n=k2(k为整数),则满足条件的正整数A为 .
【答案】 82 4564
【分析】本题考查了新定义,设m=10a+b,则n=10a+8-b(1≤a≤9,0≤b≤8)根据最小的“方减数”可得m=10,n=18,代入,即可求解;根据B除以19余数为1,且2m+n=k2(k为整数),得出3a+4b+719为整数,30a+b+8是完全平方数,在1≤a≤9,0≤b≤8,逐个检验计算,即可求解.
【详解】①设m=10a+b,则n=10a+8-b(1≤a≤9,0≤b≤8)
由题意得:m2-n=10a+b2-10a+8-b,
∵1≤a≤9,“方减数”最小,
∴a=1,
则m=10+b,n=18-b,
∴m2-n=10+b2-18-b=100+20b+b2-18+b=82+b2+21b,
则当b=0时,m2-n最小,为82,
故答案为:82;
②设m=10a+b,则n=10a+8-b(1≤a≤9,0≤b≤8)
∴B=1000a+100b+10a+8-b=1010a+99b+8
∵B除以19余数为1,
∴1010a+99b+7能被19整除
∴B-119=53a+5b+3a+4b+719为整数,
又2m+n=k2(k为整数)
∴210a+b+10a+8-b=30a+b+8是完全平方数,
∵1≤a≤9,0≤b≤8
∴30a+b+8最小为49,最大为256
即7≤k≤16
设3a+4b+7=19t,t为正整数,
则1≤t≤3
当t=1时,3a+4b=12,则b=3-34a,则30a+b+8=30a+3-34a+8是完全平方数,又1≤a≤9,0≤b≤8,无整数解,
当t=2时,3a+4b=31,则b=31-3a4,则30a+b+8=30a+31-3a4+8是完全平方数,又1≤a≤9,0≤b≤8,无整数解,
当t=3时,3a+4b=50,则b=50-3a4,则30a+b+8=30a+50-3a4+8是完全平方数,
经检验,当a=6,b=8时,3a+4b+7=3×6+4×8+7=57=19×3,30×6+8+8=196=142,t=3,k=14,
∴m=68,n=60,
∴A=682-60=4564
故答案为:82,4564.
5.(2022·湖南长沙·中考真题)当今大数据时代,“二维码”具有存储量大.保密性强、追踪性高等特点,它已被广泛应用于我们的日常生活中,尤其在全球“新冠”疫情防控期间,区区“二维码”已经展现出无穷威力.看似“码码相同”,实则“码码不同”.通常,一个“二维码”由1000个大大小小的黑白小方格组成,其中小方格专门用做纠错码和其他用途的编码,这相当于1000个方格只有200个方格作为数据码.根据相关数学知识,这200个方格可以生成2200个不同的数据二维码,现有四名网友对2200的理解如下:
YYDS(永远的神):2200就是200个2相乘,它是一个非常非常大的数;
DDDD(懂的都懂):2200等于2002;
JXND(觉醒年代):2200的个位数字是6;
QGYW(强国有我):我知道210=1024, 103=1000,所以我估计2200比1060大.
其中对2200的理解错误的网友是 (填写网名字母代号).
【答案】DDDD
【分析】根据乘方的含义即可判断YYDS(永远的神)的理解是正确的;根据积的乘方的逆用,将2200化为(2100)2,再与2002比较,即可判断DDDD(懂的都懂)的理解是错误的;根据2的乘方的个位数字的规律即可判断JXND(觉醒年代)的理解是正确的;根据积的乘方的逆用可得2200=(210)20,1060=(103)20,即可判断QGYW(强国有我)的理解是正确的.
【详解】2200是200个2相乘,YYDS(永远的神)的理解是正确的;
2200=(2100)2≠2002,DDDD(懂的都懂)的理解是错误的;
∵21=2,22=4,23=8,24=16,25=32⋯,
∴2的乘方的个位数字4个一循环,
∵200÷4=50,
∴ 2200的个位数字是6,JXND(觉醒年代)的理解是正确的;
∵2200=(210)20,1060=(103)20,210=1024, 103=1000,且210>103
∴2200>1060,故QGYW(强国有我)的理解是正确的;
故答案为:DDDD.
【点睛】本题考查了乘方的含义,幂的乘方的逆用等,熟练掌握乘方的含义以及乘方的运算法则是解题的关键.
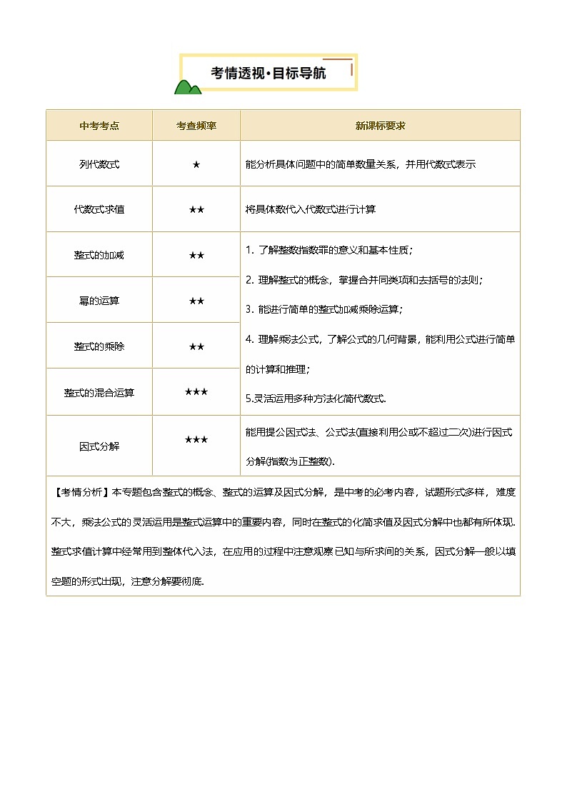
中考考点
考查频率
新课标要求
列代数式
★
能分析具体问题中的简单数量关系,并用代数式表示
代数式求值
★★
将具体数代入代数式进行计算
整式的加减
★★
1. 了解整数指数罪的意义和基本性质;
2. 理解整式的概念,掌握合并同类项和去括号的法则;
3. 能进行简单的整式加减乘除运算;
4. 理解乘法公式,了解公式的几何背景,能利用公式进行简单的计算和推理;
5.灵活运用多种方法化简代数式.
幂的运算
★★
整式的乘除
★★
整式的混合运算
★★★
因式分解
★★★
能用提公因式法、公式法(直接利用公或不超过二次)进行因式分解(指数为正整数).
【考情分析】本专题包含整式的概念、整式的运算及因式分解,是中考的必考内容,试题形式多样,难度不大,乘法公式的灵活运用是整式运算中的重要内容,同时在整式的化简求值及因式分解中也都有所体现.整式求值计算中经常用到整体代入法,在应用的过程中注意观察已知与所求间的关系,因式分解一般以填空题的形式出现,注意分解要彻底.
原甲:10
原乙:8
现甲:10-a
现乙:8+a
原甲:m
原乙:2m
现甲1:m-a
现乙1:2m+a
原甲:m黑
原乙:2m白
现甲1:m黑-a黑
现乙1:2m白+a黑
现甲2:m黑-a黑+a混合
现乙2:2m白+a黑-a混合
日
一
二
三
四
五
六
1
2
3
4
5
6
7
8
9
10
11
12
13
14
15
16
17
18
19
20
21
22
23
24
25
26
27
28
29
30
31
单项式×单项式
例:
系数相乘,字母相乘
单项式×多项式
例:
利用乘法分配律,化为单项式×单项式
多项式×多项式
例:
1.要按一定顺序进行,注意做到不重不漏,确定积中每项的符号时,按“同号得正,异号得负”的法则确定.
2.多项式与多项式相乘,仍得多项式,有同类项时要合并同类项.
单项式÷单项式
例:
运算顺序:首先将系数相除,然后将同底数幂相除,最后将被除式中单独有的字母连同它的指数一起作为商的一个因式,系数相除时要注意先确定商的符号.
多项式÷单项式
例:
1.多项式除以单项式所得商的项数与多项式的项数一致,在计算时不要漏项;
2.计算时,多项式的各项要包括它前面的符号,注意符号的变化.
1
2
3
4
5
6
7
8
9
1
2
3
8
4
15
12
5
24
21
16
6
35
32
27
20
7
48
45
40
33
24
8
63
60
55
48
39
28
9
80
77
72
65
56
45
32
10
99
96
91
84
75
64
51
36
11
120
117
112
105
96
85
72
57
40
相关学案 更多
- 1.电子资料成功下载后不支持退换,如发现资料有内容错误问题请联系客服,如若属实,我们会补偿您的损失
- 2.压缩包下载后请先用软件解压,再使用对应软件打开;软件版本较低时请及时更新
- 3.资料下载成功后可在60天以内免费重复下载
免费领取教师福利 

.png)




