湖北省沙市中学2025届高三下学期5月高考模拟预测地理
展开 这是一份湖北省沙市中学2025届高三下学期5月高考模拟预测地理,文件包含2025年普通高中学业水平选择性考试模拟地理docx、2025年普通高中学业水平选择性考试模拟地理答案docx等2份试卷配套教学资源,其中试卷共8页, 欢迎下载使用。
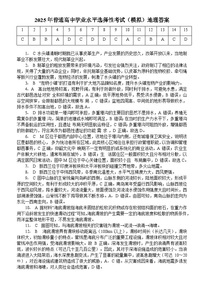
1. C 水头镇清朝时期就已从事皮革生产,产业发展的历史悠久,改革开放以来,当地制革业不断发展壮大,现代制革业兴起。
2. B 制革业的粗放发展带来的环境污染,引发社会强烈关注,政府制订了相应的法律法规,关停了大量的污染企业;同时,依托制革业基础优势,以皮革为原料的宠物咬胶、牵引绳等新兴行业蓬勃发展,宠物经济的发展,刺激了水头镇的产业转型。
3. B “宠物小镇”的打造有利于扩大地方品牌知名度,提升水头镇宠物产业的影响力。
4.A 高台地地势较高,视野开阔,有利于防御外敌,同时利于排水,可避免水患,满足古代都邑选址对安 全和环境的需求,A 正确;低平原地势低平,易受洪水侵袭,B 错误;山谷空间狭窄,会限制都邑的大规模布 局 ,C 错误;盆地四周高、中间低的地形易导致积水,排水条件不如高台地,D 错误。故选A。
5. D 排水功能单一壕沟即可承担,多重壕沟的主要目的显然不是排水,A 错误;养殖无需复杂的多重壕 沟,简单的池塘或水域即可满足,B 错误;在当时的生产力水平下,多重壕沟不具备航运的实用性,且遗址 布局无明显航运特征,C 错误;多重壕沟可阻挡外敌,增强都邑的防御能力,符合其作为都邑性遗址的功能 需 求 ,D 正确。故选D。
6. C M 区位于都邑内部中心位置,该地位于壕沟内侧,还有城墙保卫其安全,说明该区是都邑的核心, 多为统治者所在区域,此类核心区域往往承担行政管理职能,以协调和管理都邑事务,C 正确;仰韶文化中 晚期不一定有明显的或系统化的商业活动,A 错误;农业生产依赖大片耕地,通常布局在城外,B 错误;生 活居住区一般面积较大且分布相对分散,以满足居民日常活动,图中M 区位于中心关键位置,面积较小且 布局集中,D 错误。故选C。
7. D 新西兰位于印度洋板块和太平洋板块的碰撞交界地带,多火山地震。
8. D 新西兰位于中纬西风带,冬季南北温差大,水平气压梯度力大,西风更强。
9. C 图中山脉的主脊线偏向岛屿的西侧,山脉东侧的河流较长,陆地面积较大,形成平原的空间较大,有利于形成较大的冲积平原,C 正确。南岛常年受盛行西风影响,山脉西坡位于西风迎风坡,降水量较大,河流流量大,坡面侵蚀及河流流水侵蚀作用强度大且时间长,西部溯源侵蚀强,山脊线不断下降导致其不断东移。A.D 错误。由图可知,南岛山脉的走向为东北一西南走向,B 错误。
10. A 据材料“海底滑坡指海底未固结的松软沉积物或存在软弱结构面的岩石,在重力作用下沿斜坡发生的快速滑动过程”可知,海底滑坡的产生需要一定的海底坡度和松散的物质条件,而洋盆整体地形平坦,不易发生海底滑坡。
11. C 据图可知,与海底滑坡相关的灾害链为滑坡→泥流→浪涌→海啸。
12. B 海底滑坡具有滑块移动距离远(100km 以上),滑移时间长(长达几天),滑块体积大,初始滑移量小的特点。管线是海底分布广泛的重要工程设施,滑坡体积相对较大且对管线冲击作用强,受海底滑坡影响大。故 B 正确。深海发生滑坡时,产生的浪涌具有波高较低,波长较长的特点(可达几十至几百公里)。因此,其对于深海设施造成的危害较小。当浪涌波进入大陆架后,海水深度急剧变浅,产生了显著的能量集中,波高急剧增大(可达 10~20m),对近海设施或建筑物造成了很大的威胁,A.C 错。从灾害成因来看,海底地震多诱发海底滑坡和海啸,对人类社会造成危害,D 错。
13. A S4—S7 湖岸堤的海拔均高于垭口海拔,说明在 S4—S7 湖岸堤形成时期,玛不错是古大湖的一部分,还未分离;S4 之后,玛不错才独立成为一个湖泊。
14. C 湖泊同一位置,湖泊沉积物颗粒大小与沉积环境中的水深有关,水位高时沉积物颗粒细,水位低时沉积物颗粒粗。沉积物颗粒大小:砾石层>细砂层>泥质粉砂层。
15. D 玛不错是一封闭的小湖泊,流域内未见泉眼和永久性的冻土层;北部和西部为高大山体,山上冬季有雪覆盖,但未见永久性冰川分布;流域入湖河流主要是西北方向的季节性河流,因此玛不错湖面变化主要受区域大气降水变化的影响,而藏南谷地中部降水受印度夏季风影响明显。
二、非选择题(共55分)
16.(18分) (1)(4分)(太湖)有多种水生植物,通过光合作用将CO₂转化为有机质并储存(或浮游生物吸收无机碳);水生生物和陆源有机物不断沉降到湖底,湖底(厌氧环境)微生物分解缓慢,有机质在湖底长期保存(或生物的代谢产物、植物残体分解等溶解于水体中,被微生物再利用或沉到湖底,长期保存)。(每点2分)
(2)(6分)太湖流域降水异常偏少,大气降水直接补给少;(降水减少)使太湖流域内的河流径流量减少,入湖河流的径流量下降(或周边小型湖泊水位下降,流入太湖水量减少);干旱(或降水减少)使得太湖流域地下水位下降,地下水补给太湖的水量减少。(每点2分)
(3)(8分)增加太湖流域的水资源总量,保障居民生活和工农业生产用水安全(或保障水量安全);加快水体流动和更新速度,提高水体自净能力,改善太湖及周边河网的水质(或保障水质安全);改善水生态环境,为水生生物提供适宜栖息地,维护生物多样性(或降低水环境破坏造成严重损失);优化流域内水资源调配,增强水系连通性,提升防洪排涝能力(或保障附近城乡供水系统应急保障能力)。(每点2分)
17.(17分) (1)(6分)流水的侵蚀有下切和侧蚀两种,下切使河道变深,侧蚀使河道变宽;下蚀发生早,侧蚀发生较晚(或下蚀早于侧蚀);(科尔卡峡谷)上部侵蚀早,下部侵蚀晚,形成上大下小的V形谷。(每点2分)
(2)(6分)位于板块交界处,地壳运动活跃,多地震、滑坡、崩塌等地质灾害;垂直高差大,气候复杂多样(或气候垂直差异显著),为不同类型的农作物提供了适宜的生长环境;地形崎岖,耕地面积小,生产规模小。(每点2分)
(3)(5分)壮丽的峡谷景观;独特的动植物;冒险活动;考古遗址;农业文化;休闲体验。(每点1分,任答五点得5分)
18.(20分) (1)(6分)春季雨季未到,日均相对湿度较小,枯枝落叶、杂草等可燃物较干燥;春季气温日较差大,白天温度高,可燃物易燃性增强;春季多大风天气,为燃烧提供充足氧气(或促进火势蔓延)。(每点2分,只答“雨季未到”“日较差大”“多大风”而未分析,每点只得1分)
(2)(4分)重度林火使地表植被覆盖减少,地表裸露,到达地面的太阳辐射增加;火烧后地面颜色变深,吸收率增加,吸收太阳辐射增多,土壤温度升高。(每点2分)
(3)(6分)土壤温度升高使多年冻土融化(微生物活性增强),释放温室气体增加;土壤稳定性降低,大风扬尘(或封存的污染物挥发)增加,大气污染物增多;土壤蒸发量增加,空气中水汽含量增加。(每点2分)
(4)(4分)根据林区地形、植被分布等,合理规划并建设防火隔离带;在林区根据面积大小、道路等合理布局消防水池、消防供水管网等消防水源设施,完善消防水源建设;在林区的制高点设置瞭望塔、配备监测设备,建设瞭望监测系统。(每点2分,任答两点即可)1
2
3
4
5
6
7
8
9
10
11
12
13
14
15
C
B
B
A
D
C
D
D
C
A
C
B
A
C
D
相关试卷 更多
- 1.电子资料成功下载后不支持退换,如发现资料有内容错误问题请联系客服,如若属实,我们会补偿您的损失
- 2.压缩包下载后请先用软件解压,再使用对应软件打开;软件版本较低时请及时更新
- 3.资料下载成功后可在60天以内免费重复下载
免费领取教师福利 





.png)




