湖北省荆州市沙市中学2025届高三下学期4月模拟预测地理试卷(Word版附解析)
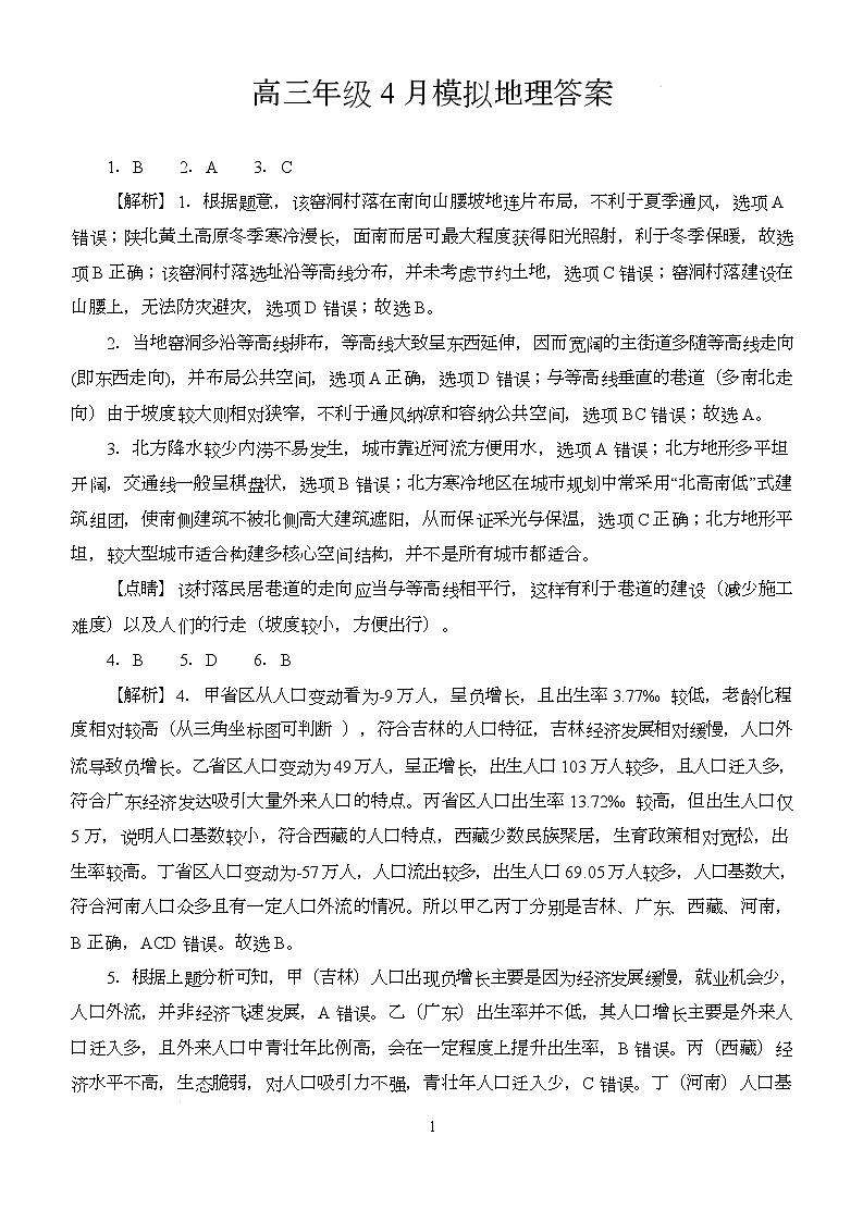
展开
这是一份湖北省荆州市沙市中学2025届高三下学期4月模拟预测地理试卷(Word版附解析),文件包含地理425试卷docx、地理425答案docx等2份试卷配套教学资源,其中试卷共11页, 欢迎下载使用。
命题人:齐昕婷 审题人:高长虹
考试时间:2025 年 4 月 25 日
一、单选题
某研学团队到陕北黄土高原丘陵沟壑区某传统窑洞村落进行“村落与自然环境的适应性”
研究。在实地考察后发现:该窑洞村落在南向山腰坡地连片布局(如图),村落内宽窄街巷垂直
交错,体现了对自然环境的适应。据此完成下面小题。
1.该窑洞村落选址主要为了( )
A.夏季通风 B.冬季保暖 C.节约土地 D.防灾避灾
2.推测该村落内( )
A.主街道东西走向,多公共空间 B.主街道南北走向,便于夏季纳凉
C.小巷道南北走向,多公共空间 D.小巷道东西走向,便于夏季纳凉
3.借鉴该村落与自然环境相适应的智慧,我国北方地区的城市规划时可以( )
A.远离河流避免内涝 B.交通线呈环形放射状
C.建筑组团北高南低 D.构建多核心空间结构
读我国广东、河南、吉林、西藏四省区 2023 年相关人口统计图表(图中性别比表示 100
名女性对应的男性数量),完成下面小题。
1
4.甲乙丙丁四省区分别是( )
A.吉林 河南 广东 西藏 B.吉林 广东 西藏 河南
C.西藏 广东 河南 吉林 D.广东 河南 西藏 吉林
5.关于四省区人口状况及原因叙述,正确的是( )
A.甲因经济飞速发展,人口出现负增长 B.乙因巨大的外来人口,出生率降低
C.丙因青壮年的迁入,年龄结构年轻化 D.丁因人口基数较大,出生人口数量大
6.乙省人口性别比 2000~2023 年从 103.8 变为 111.1。下列与该变化关系最密切的是( )
A.人口政策 B.产业升级 C.迁移政策 D.医疗卫生
昌景黄高铁全长 289.9 千米,桥隧比 85.92%,西起江西南昌,东至安徽黄山,是江西连
通长三角的又一条高铁大动脉,下图示意昌景黄高铁线路分布。据此完成下面小题。
7.昌景黄高铁桥隧比高的主要原因包括( )
①跨越河湖需要建设桥梁 ②途经山区需要开凿隧道
③减少对城市交通的干扰 ④减少对平原耕地的占用
A.①②③ B.①②④ C.①③④ D.②③④
8.昌景黄高铁线路呈“S”形布局的主要自然原因是( )
A.缩短线路里程,降低建设成本 B.避开自然保护区,减少生态破坏
C.串联沿线聚落,发挥综合效益 D.沿等高线延伸,降低施工难度
9.昌景黄高铁对区域发展的地理意义,主要表现为( )
①完善铁路布局,缩短时空距离 ②促进皖赣两省旅游业协同发展
③提高运输效率,降低物流成本 ④加强南昌与杭州等城市的联系
A.①②③ B.①②④ C.①③④ D.②③④
2
2025 年 1 月 7 日美国加利福尼亚州南部洛杉矶
地区受“圣安娜风”影响突发山火,并迅速蔓延,损
失惨重。下图为“该月 8 日某时洛杉矶周边地区海平
面等压线与地形分布示意图”。据此完成下面小题。
10.此时影响洛杉矶的“圣安娜风”的风向是( )
A.西北风 B.东北风
C.东南风 D.西南风
11.洛杉矶山火迅速蔓延的主要自然原因是( )
A.纬度较低,气温较高 B.时值旱季,降水稀少
C.多落叶树,枯叶深厚 D.气流下沉,空气干热
12.为减少灾害损失,当地防御该类山火的主要措施是( )
A.鼓励居民外迁 B.完善保险体系 C.实施人工降雨 D.加强监测预报
松恩峡湾位于挪威西南沿海。受降水、蒸发、径流及海水输入等因素影响,湾内水体在
垂直方向形成盐度分层,依次为表层(盐度
35‰)。峡湾内外的盐度差异和盛行风影响水体运动,水体运动导致水温变化。图 a 为松恩峡湾
位置和水体纵剖面示意图,b 为松恩峡湾取样点不同月份水体盐度剖面图。完成下面小题。
13.冬季峡湾表层盐度随深度变化和缓,原因是冬季( )
A.降水较多 B.冰雪融水少 C.蒸发较弱 D.暖流温度高
3
14.取样点西侧中层水体由大洋流向峡湾,该水流的季节变化特征是( )
A.夏季垂向交换强 B.冬季流速慢 C.夏季下沉深度小 D.冬季流量小
15.推测取样点附近冬季峡湾水温由表层至底层的变化是( )
A.先下降后基本不变 B.先升高后下降 C.先基本不变后下降 D.持续缓慢下降
二、非选择题(共 3 小题,55 分)
16. 阅读图文资料,完成下列问题。(20 分)
苹果树为喜光怕涝的温带树种。甘肃天水市为我国花牛苹果核心优势产区(图 8), 其果
园主要分布在海拔 1000-1500 米的山坡。早期,该地苹果产业以粗放式散户种植为主,依赖鲜
果直销模式,产业发展滞后。近年来,M 公司联合当地果农,兴建配备山地轨道运输网络的种
植园(图 9),实现鲜果种植-加工基地-商贸城的“一城两园”产业组织模式(图 10)。
图 8 图 9
图 10
(1)与低河谷相比,分析海拔 1000-1500 米山坡成为苹果优势产区的地形条件。(6 分)
(2)说明果品种植示范区采用轨道运输方式的主要原因。(6 分)
(3)简述 M 公司建设“一城两园”对当地苹果产业发展的积极作用。(8 分)
4
17. 阅读材料,回答下列问题。(18 分)
连州盆地位于广东省西北部,其基底为古碳酸盐岩。白垩纪时期盆地内广泛发育胶结程
度高的红层。第四纪冰期后,区域逐渐由半干旱气候向现代气候转变,大气中二氧化碳浓度上
升,盆地内流水溶蚀作用增强。与盆地中部相比,周围山区的碳酸盐岩裸露地区发育大量溶洞、
溶孔、暗河等岩溶地貌,地下水的更新速度较快。由于碳酸盐岩区地下水位浅且变幅大,叠加
溶蚀作用容易诱发地面塌陷,有学者推荐三江河南部的白垩纪红层分布区为城镇建设的优选地。
图 11 示意连州盆地水文地质分布。
图 11
(1)分析第四纪冰期后连州盆地流水溶蚀能力增强的气候条件。(6 分)
(2)与连州盆地中部相比,说明周围碳酸盐岩区地下水更新较快的原因。(6 分)
(3)结合岩溶坍塌发生条件,分析三江河南部红层分布区可作为城镇建设优选地的依据。(6
分)
5
18. 阅读图文资料,完成下列要求。(17 分)
稀土是重要的战略资源,多应用于新材料、化学、电子等领域。我国是世界上稀土资源
最为丰富的国家,承担了全球 90%以上的稀土供应。经过多年高强度开发,我国稀土资源储量
已由 2013 年的 5500 万吨降至目前的 4400 万吨,全球占比由 48.3%降至 38.0%。我国中重稀土
储量不足 300 万吨,近年来从缅甸等国进口中重稀土大量增加。2024 年 4 月,国务院公布《稀
土管理条例》,我国加强了对稀土资源的管控。图 9 示意 2020——2022 年世界主要国家的稀土
产量(吨)。
(1)分析全球对我国稀土需求较大的原因。(5 分)
(2)推测我国稀土产业存在的主要问题。 (6 分)
(3)说明我国加强稀土资源管控的主要目的。(6 分)
6
相关试卷
这是一份湖北省荆州市沙市中学2025-2026学年高三上学期8月月考地理试卷(Word版附解析),文件包含湖北省沙市中学2025-2026学年高三上学期8月月考地理试题原卷版docx、湖北省沙市中学2025-2026学年高三上学期8月月考地理试题解析版docx等2份试卷配套教学资源,其中试卷共20页, 欢迎下载使用。
这是一份湖北省荆州市沙市中学2024-2025学年高二下学期6月月考地理试卷(Word版附解析),文件包含湖北省沙市中学2024-2025学年高二下学期6月月考地理试题原卷版docx、湖北省沙市中学2024-2025学年高二下学期6月月考地理试题解析版docx等2份试卷配套教学资源,其中试卷共17页, 欢迎下载使用。
这是一份湖北省沙市中学2025届高三下学期5月模拟预测地理试卷(Word版附解析),文件包含2025年普通高中学业水平选择性考试模拟地理docx、2025年普通高中学业水平选择性考试模拟地理答案docx等2份试卷配套教学资源,其中试卷共8页, 欢迎下载使用。
相关试卷 更多
- 1.电子资料成功下载后不支持退换,如发现资料有内容错误问题请联系客服,如若属实,我们会补偿您的损失
- 2.压缩包下载后请先用软件解压,再使用对应软件打开;软件版本较低时请及时更新
- 3.资料下载成功后可在60天以内免费重复下载
免费领取教师福利

