


所属成套资源:2026届高三语文一轮复习小说与信息类文本阅读学案(通用版)
2026届高三语文一轮复习小说学案:叙事方式与叙事技巧
展开 这是一份2026届高三语文一轮复习小说学案:叙事方式与叙事技巧,共19页。
考向一 叙事方式(安排)
[教考衔接] 1.《装在套子里的人》采用了“嵌套”式叙事结构(故事中套故事),请加以说明。
答:________________________________________________________________
____________________________________________________________________
____________________________________________________________________
____________________________________________________________________
____________________________________________________________________
【掌握解题通法】
[边练边悟] 阅读下面的文字,完成后面的题目。
最后的阵地(节选)【注】
石钟山
汉江阻击战那会儿,老邢是团长,老徐是团政委,李满田和张守望都是营长。说那是一场阻击战,还不如说是场遭遇战,守住汉江阵地,就守住了汉城。汉城是志愿军攻下的最具象征意义的城市,全世界的目光都投向了这里。“联合国军”发动了反扑,机械化部队从四面八方调集而来,一场遭遇战不可避免。
当时的志愿军正分头作战,距离汉江最近的也有上百公里,丢下阵地回援不现实。只有五十军离汉江最近,刚参加完战役,部队还在休整中,志愿军司令部下令,让他们停止休整,立马掉头直奔汉江。
整整十几天时间,美军几倍于我军,飞机、坦克、火炮,轮番向我阻击阵地发起进攻。美军当然明白,攻下汉江等于断了志愿军后路。阻击敌人的志愿军也明白,汉江守不住,之前付出的所有牺牲都将白费。全军将士分布在汉江外围的几十座山头上,面对美军疯狂的进攻,以血肉之躯捍卫着阵地。
仗再打下去,连护送伤兵撤下阵地的人都没有了。阵地就如同一台绞肉机,张着血盆大口,有多少肉都能生吞下去。张守望最后上阵地时,是带着炊事员、警卫员、卫生员一起上去的,总共也不过十来个人。他知道最后的时刻到了,他挺了挺轻机枪,红着眼睛,哑着声音冲着仅有的十几个士兵喊道:“打完这一仗,这辈子的仗就打完了,阵地就是我们的坟墓!只要我们还有一口气,就要把枪里的子弹全打出去。”说完,挥了下手臂,十几个人跟着他,跃上了阵地。
阵地早就焦煳一片,弥漫着一股血腥味,让人作呕。山下几辆坦克并排地向山上攻来,坦克身后是密密麻麻的美军。炮弹密集地落在阵地上,张守望他们没处躲,也没法躲。炮弹在焦土上炸开,细碎的粉尘遮天蔽日,犹如黑夜。在这之前,他向团部请求援兵,那会儿电话线路还是畅通的,当初团里安排作战任务时,他知道李满田的三营是预备队。他还剩下一个连时,就又向邢团长请求增援,团长在电话里冲着他咆哮道:“预备队已经没人了!没有预备队,你也要给我把阵地守住!”
再后来,他只剩下了一个排。电话线早就被炸飞了,他就用电台向团里求救,邢团长回话:“你们营只剩下一个人也得把阵地守住!”
再后来,电台都被敌人的炮弹炸飞了,团部和他们彻底失去了联系。有联系又能怎样?预备队早已派出去了,没有人了。张守望看见不仅他们的阵地如此,周围的阵地和他们的一样,早就是一片火海了。最后一战,张守望抱着必死之心上了阵地。那会儿炮弹、坦克、美军,在他眼里都成了皮影戏。声音没了,一切都安静了,他的耳朵已被炮弹炸聋了,他一遍遍地喊:“打,射击,往死里打。”他的机枪口都打红了,冒着缕缕青烟。美军像割麦子似的倒下一批又上来一茬。他们打呀,杀呀,有几个战士,抱着掷弹筒跳出阵地,和敌人的坦克同归于尽。那会儿,张守望觉得自己已经飞起来了,身子似乎不存在了,轻飘飘的,他把打坏的机枪扔到一边,又端起另外一支枪向外射击着。
时间不知过了多久,似乎一切都在他眼前定格,硝烟之后的阵地变得瓦蓝一片,像一面静止的湖水。就在这时,他的后方升起两颗信号弹,就是两颗!这是之前邢团长和他们的约定。两颗信号弹升起,就是他们撤出阵地的信号。
军命如山,他射光了枪里最后一粒子弹。在这之前,美军已经潮水似的撤下去了,他知道不用多时,阵地上又将迎来一拨更猛烈的炮火。他冲身边吼:“撤,撤离阵地!”
有三四个战士从地上爬起来,向他身边聚拢。他又喊:“我命令,撤!”依旧没有反应,还是那三四个人。他急了,他的命令还从来没有被如此怠慢过。他又喊了一遍。一个炊事员大声地报告道:“营长,全营已集合完毕。”他没听到,但从炊事员的口型中明白了什么意思。他盯着眼前仅剩的四名战士,其中两位已经负伤,相互搀扶着,这就是他们营的所有人了。上阵地时几百人,现在连他在一起,仅剩下五人了。
他们前脚刚撤出阵地,后脚黑压压的炮弹就落到了阵地上。
直到和大部队会合后,张守望才知道,他们营在阵地上已经坚守了十三天。在暗无天日的阵地,他早已失去了时间的概念。为了汉江,为了祖国,为了胜利,无数战士牺牲在了阵地上。
(有删改)
【注】 本文故事发生于1951年抗美援朝汉江阻击战。
★1.(分析叙事技巧)小说是怎样叙述张守望营队故事的?这样写有什么好处?请简要分析。
答:________________________________________________________________
____________________________________________________________________
____________________________________________________________________
____________________________________________________________________
____________________________________________________________________
[拓展训练] 2.抗美援朝战争不仅奏响了一曲曲可歌可泣的凯歌,而且锻造出伟大的抗美援朝精神。请结合文本,分析抗美援朝精神的具体内涵。
答:________________________________________________________________
____________________________________________________________________
____________________________________________________________________
____________________________________________________________________
____________________________________________________________________ 考向二 叙事技巧
传统小说中,多以情节为中心。其在情节安排上的特色有:①全文情节一波三折(摇摆、延迟);②全文有线索贯穿(尤其注意双线索);③开头方式,倒叙式、写景式、故事式;④结尾方式,欧·亨利式、悲剧式、喜剧式、戛然而止式、首尾呼应式等;⑤中间有照应、暗示、误会、突转、对比、抑扬等。
[教考衔接] 2.小说《祝福》在叙事上有何特点?请简要分析。
答:________________________________________________________________
____________________________________________________________________
____________________________________________________________________
____________________________________________________________________
____________________________________________________________________
____________________________________________________________________
____________________________________________________________________
【掌握解题通法】
[边练边悟] (2024·牡丹江高三联考)阅读下面的文章,完成下面小题。
绣 枕
凌叔华【注】
大小姐正在低头绣一个靠垫。此时天气闷热,小巴狗只有躺在桌底伸出舌头喘气的份儿,苍蝇热昏昏地满玻璃窗上打转。张妈站在背后打扇子,脸上一道一道的汗渍,她不住地用手巾擦,可总擦不干,鼻尖的刚才干了,嘴边的又点点凸了出来。她瞧着她主人的汗虽然没有她那样多,可是脸热得酱红,白细夏布褂汗湿了一背脊,忍不住说道:
“大小姐,歇会儿,凉快凉快吧。老爷虽说明天得送这靠垫去,可是没定规早上或晚上儿”。
“他说了明儿早上十二点以前,必得送去才好,不能不赶了。你站过来扇扇。”小姐答完仍旧低头做活。
张妈走到左边,一面打着扇子,一面不住眼地看着绣的东西,叹口气道:
“我从前听人家讲故事,说那头面长得俊的小姐,一定也是聪明灵巧的,我总想这是说书人信嘴编的,哪知道就真有。这样一个水葱儿似的小姐,还会这一手活呢!这鸟绣的真爱死人!”大小姐嘴边轻轻地显露一弧笑涡,但刹那便止,张妈话兴不断,接着说:
“哼,这一封靠枕儿送到白总长那里,大家看了,别提有多少人来说亲呢。门也得挤破了……听说白总长的二少爷二十多岁还没找着合适亲事。唔,我懂得老爷的意思了,上回算命的告诉太太今年你有红鸾星照命主……”
“张妈,少胡扯吧。”大小姐停针打住说,她的脸上微微红晕起来。
此时屋内又是很寂静,只听见绣花针噗噗地一上一下穿缎子的声音和那扇子轻微的风响,忽听竹帘外边有一个十三四的女孩子叫道:
“妈,我来了。”
“小妞儿吗?这样大热天跑来干么?”张妈赶紧问。小妞儿穿着一身的蓝布裤褂,满头满脸的汗珠,一张倭瓜脸热得紫涨,此时已经闪身入到帘内,站在房门口边,只望着大小姐出神。她喘吁吁地说:“妈,昨儿四嫂子说这里大小姐绣了一对什么靠枕,已经绣了半年啦,说光是那只鸟已经用了三四十样线,我不信。四嫂子说,不信你赶快去看看,过两天就要送人啦。我今儿吃了饭就进城,妈,我到那儿看看,行吗?”
张妈听完连忙赔笑问:“大小姐,你瞧小妞儿多么不自量,想看看你的活计哪!”
大小姐抬头望望小妞儿,见她的衣服很脏,拿住一条灰色手巾不住地擦脸上的汗,大张着嘴,露出两排黄板牙,瞪直了眼望里看,她不觉皱眉答——“叫她先出去,等会儿再说吧。”
张妈会意这因为嫌她的女儿脏,不愿使她看她的活,立刻对小妞儿儿说:“瞧瞧你鼻子上的汗,还不擦把脸去。我屋里有洗脸水。大热天的这汗味儿可别熏着大小姐。”
小妞儿儿脸上显出非常失望的神气,听她妈说完还不想走出去。张妈见她不动,很不忍地瞪了她一眼,说:“去我屋洗脸去吧。我就来。”
小妞儿撅着嘴掀帘出去。大小姐换线时偶尔抬起头往窗外看,只见小妞儿拿起前襟擦额上的汗,大半块衣襟都湿了。院子里盆栽的石榴吐着火红的花,直映着日光,更叫人觉得暑热,她低头看见自己的胳肢窝,汗湿了一大片了。
光阴一晃便是两年,大小姐还在深闺中做针线活,小妞儿已经长成和她妈一样粗细,衣服也懂得穿干净些了。现在她妈告假回家的当儿,她居然能做替工。
夏天夜上,小妞儿正在下房坐近灯旁缝一对枕头顶儿,忽听见大小姐喊她,便放下针线,跑到上房。
她与大小姐捶腿时,有一搭没一搭地说闲话。
“大小姐,前天干妈送我一对枕头顶儿,顶好看啦,一边是一只翠鸟,一边是一只凤凰。”
“怎么还有绣半只鸟的吗?”大小姐似乎取笑她说。
“说起我这对枕头顶儿,话长哪。咳,为了它,我还和干姐姐呕了回子气。那本来是王二嫂子给我干妈的,她说这是从两个大靠垫子上剪下来的,因为已经弄脏了。新的时候好看极啦。一个绣的是荷花和翠鸟,那一个绣的是一只凤凰站在石山上。头一天,人家送给她们老爷,就放在客厅的椅子上,当晚便被吃醉了的客人吐脏了一大片;另一个给打牌的人,挤掉在地上,便有人拿来当作脚踏垫子用,好好的缎地子,满是泥脚印。少爷看见就叫王二嫂捡了去。干妈后来就和王二嫂要了来给我,那天晚上,我拿回家来足足看了好一会子,真爱死人咧,只那凤凰尾巴就用了四十多样线。那翠鸟的眼睛望着池子里的小鱼儿真要绣活了,那眼睛真个发亮,不知用什么线绣的。”
大小姐听到这里忽然心中一动,小妞儿还往下说:
“真可惜,这样好看东西毁了。干妈前天见了我,教我剪去脏的地方拿来缝一对枕头顶儿。
哪知道干姐姐真小气,说我看见干妈好东西就想法子讨了去。”
大小姐没有理会她们怄气的话,却只在回想她在前年的伏天曾绣过一对很精致的靠垫——上头也有翠鸟与凤凰的。那时白天太热,拿不得针,常常留到晚上绣,完了工,还害了十多天眼病。
她想看看这鸟比她的怎样,吩咐小妞儿把那对枕顶儿立刻拿了来。
小妞儿把枕顶片儿拿来说:
“大小姐你看看这样好的黑青云霞缎的底子都脏了。这鸟听说从前都是凸出来的,现在已经踏凹了。您看——这鸟的冠子,这鸟的红嘴,颜色到现在还很鲜亮。王二嫂说那翠鸟的眼球子,从前还有两颗真珠子镶在里头。这荷花不行了,都成了灰色。荷叶太大,做枕顶儿用不着……这个山石旁还有小花朵儿……”
大小姐只管对着这两块绣花片子出神,小妞儿末了说的话,一句都听不清了。她只回忆起她做那鸟冠子曾拆了又绣,足足三次,一次是汗污了嫩黄的线,绣完才发现;一次是配错了石绿的线,晚上认错了色;末一次记不清了。那荷花瓣上的嫩粉色的线她洗完手都不敢拿,还得用爽身粉擦了手,再绣。……荷叶太大块,更难绣,用一样绿色太板滞,足足配了十二色绿线。……做完那对靠垫以后,送给了白家,不少亲戚朋友对她的父母进了许多谀词。她的闺中女伴,取笑了许多话,她听到常常自己红着脸微笑。还有,她夜里也曾梦到她从未经历过的娇羞傲气,穿戴着此生未有过的衣饰,许多小姑娘追她看,很羡慕她,许多女伴面上显出嫉妒颜色。那种是幻境,不久她也懂得。所以她永远不愿再想起它来撩乱心思。今天却不由得一一想起来。
小妞儿见她默默不言,直着眼,只管看那枕顶片儿,便说道:“大小姐也喜欢它不是?这样针线活,真爱死人呢。明儿也照样绣一片儿不好吗?”
大小姐没有听见小妞儿问的是什么,只能摇了摇头算答复了。
【注】 凌叔华(1900年3月25日—1990年5月22日),女,小说家、画家。出生于北京的一个仕宦与书画世家,在文学创作和绘画方面都有优异的成就。
★3.(考查叙事技巧)小说虽然篇幅短小,但是作者将多种叙事方法相交叉。请结合文本分析小说运用了哪些叙事技巧。
答:________________________________________________________________
____________________________________________________________________
____________________________________________________________________
____________________________________________________________________
____________________________________________________________________
[拓展训练] 4.下列对本文相关内容的理解,正确的一项是( )
A.开篇小巴狗躺在桌底伸出舌头喘气,苍蝇热昏昏地满玻璃窗上打转,这一切都笼罩着一种莫名的暑热,烘托出人物内心的烦躁。
B.大小姐“没日没夜”,即便是害“眼病”还依旧赶制“绣枕”,因为这对“绣枕”寄托着她对所爱之人的深情。
C.小妞儿在对绣枕遭遇的叙述和现状的描绘中,叹惋之情、怜爱之意溢于言表,也流露出小妞儿能够得到绣枕的窃喜心理。
D.从某种意义上说,绣枕就是大小姐的象征。曾经被寄予极高期望的绣枕却被用来承接秽物和当作踏脚垫子,隐喻着大小姐梦想的幻灭。
5.下列对本文艺术特色的分析鉴赏,不正确的一项是( )
A.开篇作者先从正面对大小姐加以描写,然后通过张妈的夸赞侧面烘托,使读者眼前出现一个容颜俊秀、心灵手巧、温柔端庄的闺秀形象。
B.小说先写大小姐对绣枕的珍爱同对小妞儿的嫌弃,后写小妞儿对绣枕的怜惜同大小姐对她的冷淡,两相比照,意味无穷。
C.绣枕最后落到小妞儿手中,看似偶然,却又真切可信,合乎情理。前后的描述融会贯通,可谓前有伏笔,后有照应,就全篇来说构成了一个完整的统一体。
D.小说最后,大小姐“默默不言”“只能摇了摇头算答复了”,有着“此时无声胜有声”的艺术效果,留下了大量的空白。
6.作为五四时期的作家,凌叔华敏锐地观察到这个过渡时期中国妇女的挫折与悲惨遭遇,让她们站在时代的舞台上,或可悲,或可怜,或可敬,或可憎。结合文本内容,请你在加点的词语中选择一个阐释作者对“大小姐”寄寓的情感,并说明其原因。
答:________________________________________________________________
____________________________________________________________________
____________________________________________________________________
____________________________________________________________________
____________________________________________________________________
____________________________________________________________________
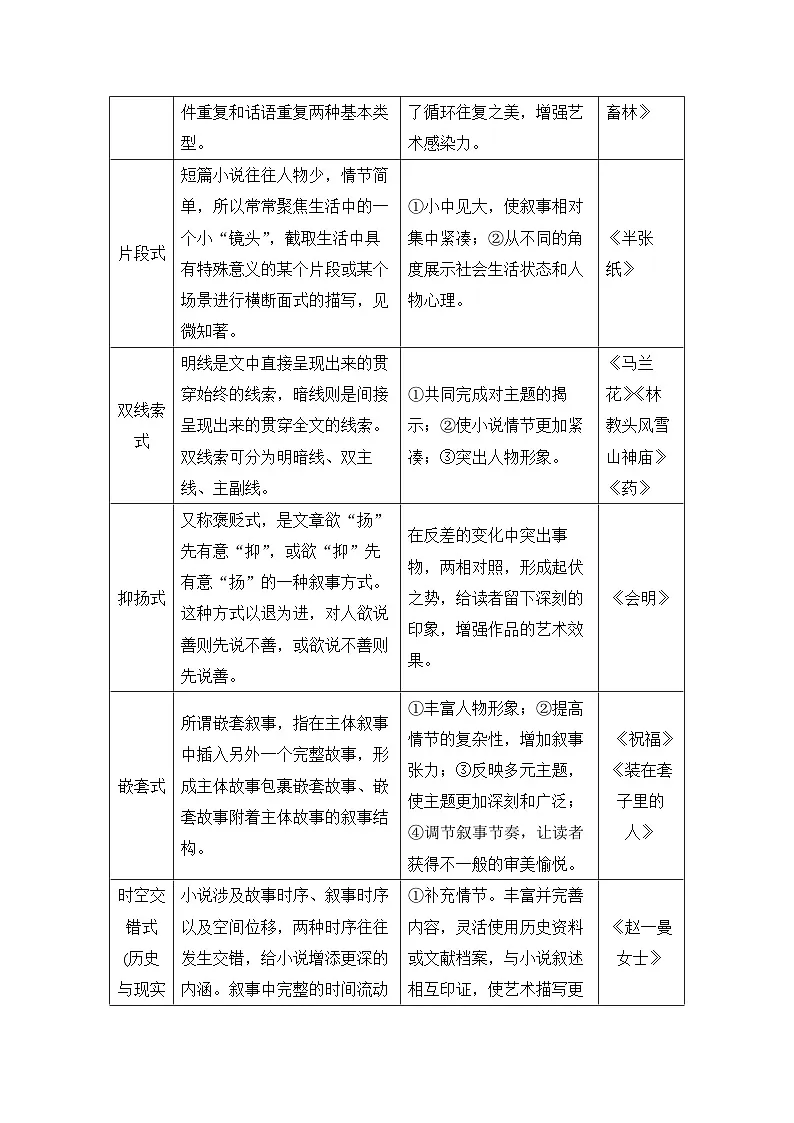
类别
释义
效果
举例说明
对话式
对话体小说是基本上以人物对话为基本结构方式和表现形式的一种小说类型。内容可以是对话人亲身经历的叙述和感受心理的自白,也可以是转述别人的生活见闻;可以是两人对话,也可以是一人自白。
①展开和推动故事情节,使故事情节的叙述更加紧凑和集中;②可以使小说中人物的性格特征充分地刻画和表现出来;③人物的论调隐含了作者的意图,易引发读者的思考,凸显主题。
《古渡头》《六指猴》《桥边的老人》
对比式
对比是隐含在小说情节背后的基本叙事结构,是小说意义呈现的基本方式。对比分显性和隐性两种,分别显示出小说的“表面意义”和“深层意义”。
①突显人际关系和人物形象;②突出主题;③结构全篇。
独白式
独白式小说是以作者的独白占主导地位的小说。着力描写人物心理的种种感受,开掘深层的意识来展露隐蔽的灵魂和内心世界。淡化情节以至取消情节,事件极其微小。
①可以使小说的结构更加紧凑;②展示人物的内心世界和真实情感;③可以展现更广阔的社会背景,丰富作品多层次的内涵。
《老人与海》
重复式
重复叙述,即讲述数次只发生了一次的事件。重复是小说叙事的重要手段之一,它包括事件重复和话语重复两种基本类型。
①突出人物形象;②加强主旨的悲(喜)剧色彩;③缓和叙事节奏,使小说有了循环往复之美,增强艺术感染力。
《祝福》《石门阵》《牲畜林》
片段式
短篇小说往往人物少,情节简单,所以常常聚焦生活中的一个小“镜头”,截取生活中具有特殊意义的某个片段或某个场景进行横断面式的描写,见微知著。
①小中见大,使叙事相对集中紧凑;②从不同的角度展示社会生活状态和人物心理。
《半张纸》
双线索式
明线是文中直接呈现出来的贯穿始终的线索,暗线则是间接呈现出来的贯穿全文的线索。双线索可分为明暗线、双主线、主副线。
①共同完成对主题的揭示;②使小说情节更加紧凑;③突出人物形象。
《马兰花》《林教头风雪山神庙》《药》
抑扬式
又称褒贬式,是文章欲“扬”先有意“抑”,或欲“抑”先有意“扬”的一种叙事方式。这种方式以退为进,对人欲说善则先说不善,或欲说不善则先说善。
在反差的变化中突出事物,两相对照,形成起伏之势,给读者留下深刻的印象,增强作品的艺术效果。
《会明》
嵌套式
所谓嵌套叙事,指在主体叙事中插入另外一个完整故事,形成主体故事包裹嵌套故事、嵌套故事附着主体故事的叙事结构。
①丰富人物形象;②提高情节的复杂性,增加叙事张力;③反映多元主题,使主题更加深刻和广泛;④调节叙事节奏,让读者获得不一般的审美愉悦。
《祝福》《装在套子里的人》
时空交错式(历史与现实交织)
小说涉及故事时序、叙事时序以及空间位移,两种时序往往发生交错,给小说增添更深的内涵。叙事中完整的时间流动是在四维整体中进行的。所谓四维整体,指的是过去、现在、未来的三个时间维度,再加上空间维度。也就是说,今人(叙述者)站在现在这个时间点,站在现在这个空间,讲过去或未来的故事,以及整个故事隐藏着的对未来(或当下)的人们的意义。
①补充情节。丰富并完善内容,灵活使用历史资料或文献档案,与小说叙述相互印证,使艺术描写更真实;②结构灵活。使叙事节奏富于变化,避免平铺直叙;③深化主题。既能表现当代人对小说中人物的情感,又能表现人物精神的当下意义,使主题内蕴更深刻;④拉近距离。拉近历史与现实的距离,更加全面地认识人物,使人物形象更加立体。
《赵一曼女士》
对话式
以人物之间的对话推动故事情节的发展。
这样写能够使叙述的情节更加集中(节省不必要的叙述交代,使文章内容更集中,行文更紧凑)。对话交代前因后果,体现人物冲突,叙述明快简洁。
《变色龙》
叙事与写景交织
写景和叙事相结合。
渲染气氛,营造氛围,放慢叙事节奏,使小说具有一种诗意美,更加突出主题。
《边城》
真实与梦境交
“梦境(想象、幻觉)”为虚,“现实”为实,二者形成对接或穿插关系(注查对接方式及关联点)。
①以虚衬实(虚实相生);②增强抒情性,富有梦幻(浪漫/神秘/恐怖)色彩;③虚构一些情节,能更好地塑造人物,曲折地反映社会现实。
《支队政委(节选)》
时空集中与转换
时空集中就是指故事情节集中在一个时间段或集中在一个场景发生;场景转换就是空间场面的转换。
①时空集中可使故事结构紧凑;②场景转换要紧扣环境描写的作用回答。
《越野滑雪》《林教头风雪山神庙》
插入资料
引用史料、传说、诗歌、名言、新闻报道、地方志等。
穿插与主旨有关的新闻、地方志、谈话等内容,添加这些内容,可以补充情节,使故事情节更加完整和真实,人物形象更加丰满。
《赵一曼
女士》
故事与新编(历史与虚构)
故事新编就是以文学名著、历史传说、寓言故事为蓝本,重新编造一个故事,赋予其新的内容和意义。它是小说的一种特殊形式。
“故事(历史)”是“新编(虚构)”的基础,“新编(虚构)”是在“故事(历史)”之上的创新。
①小说叙述的故事“于史有据”,作者查考典籍,博采文献,使文章富有历史韵味;②“新编”表现为新的历史讲述方式,如细节虚构、现代词语掺入、杂文(幽默)笔法使用,作品充满想象力和创造性;③对“故事”进行“新编”,即对历史和现实均做出观照,作品具有深刻的思想性。
《理水》
《江上》
科学与幻想
“科学”是“幻想”的基础(富有真实性);“幻想”是“科学”的突破(富有想象力)。
①二者结合,使小说富有科学的真实性、科技的预见性和科幻的神奇性;②体现作者的人文关怀与思考。
《三体》
精准审题
题干中有“叙事方式”“回忆与现实”“叙事与描写”“历史与现实”“科学与幻想”“时空集中”“真实与幻觉”“对话讲述”“象征与隐喻”之类的文字。
①小说采用了怎样的叙事手法?有什么好处?②小说在叙事上有何特色,请加以分析。
思考角度
①从叙事情节安排方面分析;②从叙事表达方式方面分析;③从叙事常用的技巧方面分析。
答题模板
叙事情节安排+分析;叙事表达方式+分析;叙事语言特色+分析。
叙事技巧
内容阐释
表达效果
1.抑扬
“抑”就是批判、否定,甚至丑化;“扬”就是肯定、赞扬、美化。
①突出变化,形成对比或反差,深化主题;②使文势曲折多变,使文章产生峰回路转、跌宕起伏的效果,增强文章的可读性。
2.悬念
指作者在处理情节时,通过设置疑问、隐藏关键信息或制造紧张氛围,以引起读者的期待和紧张心理,进而推动故事的发展。
①利用倒叙设置悬念,先把故事结局写出来,给读者以鲜明的印象;②设置一些疑问,制造悬念,吸引读者;③利用误会,掀起波澜,推动情节发展变化;④省略一些内容,引发读者的猜测和推想。
3.伏笔
指文学作品中上文看似无关紧要的事或者物,对下文将要出现的人物或事件预先作的某种提示或暗示。伏笔与下文照应的“点”有一段距离,甚至有可能伏笔在文首,而照应的“点”在文尾。
①伏笔主要是谋篇布局即结构上的技巧,使文章前后照应,结构严谨;②使情节发展更合理,不至于产生突兀感,使事件的前因后果更明晰。
4.铺垫
为了让后文的意思表达得更清楚、更形象而做的烘托手法,为了表现主要写作对象而提前做的基础性描写,但是并不等同于伏笔。
①主要情节的基石,增强情节张力;②制造悬念,使情节的发展更具合理性。
5.繁简
详细描摹为“繁”,言简意赅为“简”。文章的繁简不可单以文字的多寡而论,应各得其宜,各尽其妙。
①繁笔舒缓,简笔急促,结构奇峻峭拔;
②繁笔铺垫、渲染,简笔留有悬念及想象空间,富有张力。
6.曲折
跌宕起伏,多重转变。
富有戏剧性、趣味性,引人入胜,扣人心弦,丰富了内容,增强了小说的表现力。
7.突转
也称陡转、突变,指剧情向相反方面的突然变化,即由逆境转入顺境,或由顺境转入逆境。它是通过人物命运与内心感情的根本转变来加强戏剧性的一种技法。
①使情节曲折有致,丰富文章内容,常收到意料之外、情理之中的效果;②对表现小说主旨起到画龙点睛的作用。
精准审题
题干中有“线索”“悬念”“伏笔”“照应”“铺垫”“抑扬”“对比”“突转”“衬托”“摇摆”“延迟”“误会”之类的文字。
①小说采用了怎样的叙述手法?运用这种方式有什么好处?②小说采用了怎样的叙述形式?这样表达的效果是什么?③小说是如何来讲故事的?有何效果?
思考角度
①从叙事手法方面分析;②从叙事形式方面分析;③从叙事情节安排方面分析;④从叙事语言特色方面分析。
答题模板
叙事手法+分析;叙事形式+分析;叙事情节安排+分析;叙事语言特色+分析。
参考答案
教考衔接
1.《装在套子里的人》借兽医伊凡·伊凡尼奇与中学教师布尔金(即文中的“我”)的谈话叙述故事,而别里科夫的故事只是其中之一。因为课文是节选,所以这种“嵌套”式叙事并不明显。
边练边悟
1.答案 ①以回忆的方式,以张守望为核心人物讲述故事,更加客观真实地再现当年抗美援朝战争的残酷,展现和传颂英雄人物故事;②叙事与描写相结合,文章通过对战争场面,人物语言、动作、心理等描写展现了张守望营队面对恶劣的抗战环境勇敢坚守阵地的英雄事迹;③以第三人称叙事,更加自由地向读者展现张守望营队的战场经历及恶劣的战场环境;④采用全知视角,全面清楚地展现出张守望营队的抗战故事,在讲述战斗故事的过程中又加入了作者的感受和评价。
[解题思维]
第1步:审题干,明考向。题干明确要求考查叙事的技巧和叙事的效果,“简要分析”明确了答题要求。切入角度有“叙事人称、叙事方式、表达方式、叙事视角”等。
第2步:抓角度,细分析。①从叙事方式分析。这篇小说采用回忆的方式,以张守望为核心人物讲述故事,更加客观真实地再现当年抗美援朝战争的残酷,展现和传颂英雄人物故事;②从表达方式和人物描写方式分析。文章通过对战争场面、人物语言、动作、心理等的描写,利用叙事与描写相结合的方式,展现了张守望营队面对恶劣的抗战环境勇敢坚守阵地的英雄事迹;③从叙事人称分析。小说以张守望为核心人物讲述故事,采用第三人称叙事,这样就能更加自由地向读者展现张守望营队的战场经历及恶劣的战场环境;④从叙事视角分析。小说采用全知视角,全面清楚地展现出张守望营队的抗战故事;再根据“在暗无天日的阵地,他早已失去了时间的概念。为了汉江,为了祖国,为了胜利,无数战士牺牲在了阵地上”可知,小说在讲述战斗故事的过程中,又加入了作者的感受和评价。
第3步:析效果,组答案。根据第二步的分析,概括出表达效果,然后分条组织答案。
2.答案 ①爱国主义精神。为了国家和民族尊严,为了抗美援朝胜利,战士们奋不顾身,舍生忘死,坚守阵地;②革命英雄主义精神。面对敌人的疯狂进攻,战士们英勇无畏,以血肉之躯捍卫阵地;③革命忠诚精神。面对强敌,用钢铁般的意志,坚守到最后一刻,成功阻击敌军。
解析 ①根据“汉城是志愿军攻下的最具象征意义的城市,……一场遭遇战不可避免”“全军将士分布在汉江外围的几十座山头上,……以血肉之躯捍卫着阵地”“整整十几天时间,……轮番向我阻击阵地发起进攻”“为了汉江,……无数战士牺牲在了阵地上”分析,为了国家和民族尊严,为了抗美援朝胜利,战士们奋不顾身,舍生忘死,坚守阵地,所以,抗美援朝精神的具体内涵是爱国主义精神;②根据“他还剩下一个连时,就又向邢团长请求增援”“再后来,……他就用电台向团里求救”“再后来,电台都被敌人的炮弹炸飞了……没有人了”“张守望抱着必死之心上了阵地……又端起另外一支枪向外射击着”分析,面对敌人的疯狂进攻,战士们英勇无畏,视死如归,以血肉之躯捍卫阵地。所以,抗美援朝精神的具体内涵是革命英雄主义精神;③根据“他射光了枪里最后一粒子弹。在这之前,美军已经潮水似的撤下去了”“直到和大部队会合后,张守望才知道,他们营在阵地上已经坚守了十三天”“他盯着眼前仅剩的四名战士……仅剩下五人了”分析,面对强敌,用钢铁般的意志,坚守到最后一刻,成功阻击敌军,所以,抗美援朝精神的具体内涵是革命忠诚精神。
教考衔接
2.(1)以第一人称“我”的所见所闻所感讲述故事,既增强了故事的真实性,同时,这个线索人物使得情节紧凑。
(2)采取了倒叙的手法。把祥林嫂悲惨的结局放在开头,巧妙地设置了悬念,使读者急于探求事情的原委,有一定的吸引力。
(3)首尾呼应。开头和结尾都有对祝福情景的描写,这种描写前后照应,与祥林嫂悲惨的死形成对比,深化了小说的主题。
(4)对比。祥林嫂在年底祈福的热闹祝福声中悲惨地死去,祝福与死亡、热闹与冷凄,形成了鲜明的对比,突出了小说的主题。
边练边悟
3.答案 ①第三人称的叙事手法。通过人物的语言和神态,间接体现人物内心的波澜,大量留白引人深思;②场景并置的“快慢”叙事节奏。以“绣枕”和“看枕”两个场景并置,将“慢节奏”和“快节奏”对比,呈现人物的状态;③直击内心的“梦境”叙事。运用梦境揭示人物隐秘的感情,暗示人物命运。
[解题思维]
第1步,精准审题。本题考查学生对小说文本所运用的叙事技巧的分析和理解能力。
第2步,分层作答。题干要求结合文本分析小说运用了哪些叙事技巧,可从叙事的人称、节奏、梦境与现实交织的手法等角度进行分析。
4.D [A项,“烘托出人物内心的烦躁”的说法错误。从开头“大小姐正在低头绣一个靠垫。此时天气闷热,小巴狗只有躺在桌底伸出舌头喘气的份儿……”等看出虽然天气炎热,但大小姐还是非常专注地绣靠垫。B项,“寄托着她对所爱之人的深情”的说法错误。结合文本相关语句可知:这对“绣枕”寄托着她渴望收获一份理想的爱情与婚姻的“焦虑”和希冀之情。C项,“也流露出小妞儿能够得到绣枕的窃喜心理”的说法错误。小妞儿的神情、语言都是直接体现了她的情绪,不是“窃喜”心理。]
5.A [A项,“开篇作者先从正面对大小姐加以描写”的说法错误。开篇只有一句叙述的话“大小姐正在低头绣一个靠垫”,而不是对大小姐进行正面描写。]
6.答案 可悲。
①大小姐因为一句“红鸾星照命主”而在闷热的天气里日复一日绣一对满载希望、期待的靠枕;②精心绣制的靠枕,最终却被无情地践踏,内心最深处的情愫宛如空中楼阁,随之倒塌;③再现旧时代女性的生存、爱情、婚姻之悲哀,表现旧时的女性不知反抗,甘愿承受礼教束缚的悲剧。
解析 题干要求结合文本内容,在加点的词语中选择一个来阐释作者对“大小姐”寄寓的情感,并说明其原因。所供的词语是“可悲”“可怜”“可敬”“可憎”。首先“可憎”要排除,大小姐是旧时代的富户千金,但身上没有飞扬跋扈、颐指气使、挥金如土等恶习。其次,“可怜”是同情,“可敬”是值得佩服。大小姐身上固然有可怜之处,比如期待的落空;而她心灵手巧,善绣花鸟,也值得尊敬。但都比较单一和浅层次。因此,宜选择“可悲”来分析,即从时代的悲剧,封建礼教对女性的束缚,不知反抗的角度,去揭示文本的主题。
叙事视角
本文通过第三人称写大小姐、小妞儿、张妈等人,客观叙事,同时大量留白,间接体现人物的内心,引起读者的无限想象。
叙事节奏
由原文“光阴一晃便是两年,大小姐还在深闺中做针线活”“那天晚上,我拿回家来足足看了好一会子,真爱死人咧,只那凤凰尾巴就用了四十多样线。那翠鸟的眼睛望着池子里的小鱼儿真要绣活了,那眼睛真个发亮,不知用什么线绣的”可知,“绣枕”慢节奏,“看枕”快节奏,同时“绣枕”和“看枕”两个场景并置,使叙事更有节奏。
叙事技巧
由原文“她夜里也曾梦到她从未经历过的娇羞傲气,穿戴着此生未有过的衣饰,许多小姑娘追她看,很羡慕她,许多女伴面上显出嫉妒颜色。那种是幻境,不久她也懂得”可知,小说运用梦境揭示人物隐秘的感情,能更好地暗示人物的命运。
相关学案
这是一份2026届高三语文一轮复习小说学案:叙事方式与叙事技巧,共19页。
这是一份2026届高三语文一轮复习小说学案:小说情节的艺术技巧与作用,共20页。
这是一份新高考语文一轮复习学案46 叙事方式与叙事技巧(含答案),共20页。
相关学案 更多
- 1.电子资料成功下载后不支持退换,如发现资料有内容错误问题请联系客服,如若属实,我们会补偿您的损失
- 2.压缩包下载后请先用软件解压,再使用对应软件打开;软件版本较低时请及时更新
- 3.资料下载成功后可在60天以内免费重复下载
免费领取教师福利 







.png)
.png)


