搜索
      上传资料 赚现金

      赢在微点 高考复习顶层设计 大一轮 物理学生版讲义第六章 机械能守恒定律

      • 77.29 MB
      • 2025-06-05 14:41:23
      • 52
      • 0
      • 压轴数学陈老师
      加入资料篮
      立即下载
      赢在微点 高考复习顶层设计 大一轮 物理学生版讲义第六章  机械能守恒定律第1页
      高清全屏预览
      1/46
      赢在微点 高考复习顶层设计 大一轮 物理学生版讲义第六章  机械能守恒定律第2页
      高清全屏预览
      2/46
      赢在微点 高考复习顶层设计 大一轮 物理学生版讲义第六章  机械能守恒定律第3页
      高清全屏预览
      3/46
      还剩43页未读, 继续阅读

      赢在微点 高考复习顶层设计 大一轮 物理学生版讲义第六章 机械能守恒定律

      展开

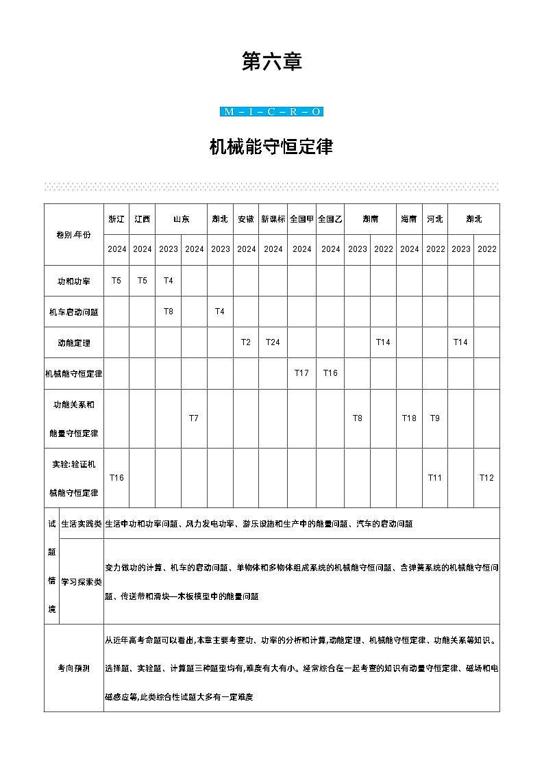
      这是一份赢在微点 高考复习顶层设计 大一轮 物理学生版讲义第六章 机械能守恒定律,共46页。
      机械能守恒定律
      第1讲 功和功率
      ■目标要求
      1.理解功的公式和功的正负,会计算力做的功。2.理解功率的定义,并会对功率进行分析和计算。3.会分析和计算机车启动问题。
      考点1 恒力做功的分析和计算

      必|备|知|识
      1.做功的两个要素。
      (1)作用在物体上的 。
      (2)物体在力的方向上发生的 。
      2.公式:W=Flcs α,α代表力F的方向和位移l方向间的夹角。
      3.功是标量:只有大小,没有 ,但有正负。
      4.功的正负。
      (1)当0°≤α0,力对物体做 ,力是动力,物体获得能量。
      (2)当90°

      相关学案

      赢在微点 高考复习顶层设计 大一轮 物理学生版讲义第六章 机械能守恒定律:

      这是一份赢在微点 高考复习顶层设计 大一轮 物理学生版讲义第六章 机械能守恒定律,共46页。

      赢在微点 高考复习顶层设计 大一轮 物理学生版讲义第七章 动量守恒定律:

      这是一份赢在微点 高考复习顶层设计 大一轮 物理学生版讲义第七章 动量守恒定律,共34页。

      2025高考物理一轮复习讲义:第六讲 机械能守恒定律:

      这是一份2025高考物理一轮复习讲义:第六讲 机械能守恒定律,文件包含2025届高考一轮复习讲义06第六讲机械能守恒定律教师docx、2025届高考一轮复习讲义06第六讲机械能守恒定律学生docx等2份学案配套教学资源,其中学案共75页, 欢迎下载使用。

      资料下载及使用帮助
      版权申诉
      • 1.电子资料成功下载后不支持退换,如发现资料有内容错误问题请联系客服,如若属实,我们会补偿您的损失
      • 2.压缩包下载后请先用软件解压,再使用对应软件打开;软件版本较低时请及时更新
      • 3.资料下载成功后可在60天以内免费重复下载
      版权申诉
      若您为此资料的原创作者,认为该资料内容侵犯了您的知识产权,请扫码添加我们的相关工作人员,我们尽可能的保护您的合法权益。
      入驻教习网,可获得资源免费推广曝光,还可获得多重现金奖励,申请 精品资源制作, 工作室入驻。
      版权申诉二维码
      高考专区
      • 精品推荐
      • 所属专辑20份
      欢迎来到教习网
      • 900万优选资源,让备课更轻松
      • 600万优选试题,支持自由组卷
      • 高质量可编辑,日均更新2000+
      • 百万教师选择,专业更值得信赖
      微信扫码注册
      手机号注册
      手机号码

      手机号格式错误

      手机验证码 获取验证码 获取验证码

      手机验证码已经成功发送,5分钟内有效

      设置密码

      6-20个字符,数字、字母或符号

      注册即视为同意教习网「注册协议」「隐私条款」
      QQ注册
      手机号注册
      微信注册

      注册成功

      返回
      顶部
      学业水平 高考一轮 高考二轮 高考真题 精选专题 初中月考 教师福利
      添加客服微信 获取1对1服务
      微信扫描添加客服
      Baidu
      map