搜索
      上传资料 赚现金
      点击图片退出全屏预览

      宁夏银川市兴庆区中考三模道德与法治试卷(中考模拟)

      • 925.25 KB
      • 2025-06-05 14:09:31
      • 68
      • 0
      • 首发最新试卷真题
      加入资料篮
      立即下载
      查看完整配套(共3份)
      包含资料(3份) 收起列表
      答案
      银川市兴庆区第三次模拟考试道德与法治试卷 道法答案.docx
      预览
      试卷
      银川市兴庆区第三次模拟考试道德与法治试卷 银川市兴庆区道德与法治九年级试卷第三次模拟考试.pdf
      预览
      试卷
      银川市兴庆区第三次模拟考试道德与法治试卷 银川市兴庆区道德与法治答题卡第三次模拟考试.pdf
      预览
      正在预览:银川市兴庆区第三次模拟考试道德与法治试卷 道法答案.docx
      银川市兴庆区第三次模拟考试道德与法治试卷 道法答案第1页
      点击全屏预览
      1/4
      银川市兴庆区第三次模拟考试道德与法治试卷 道法答案第2页
      点击全屏预览
      2/4
      银川市兴庆区第三次模拟考试道德与法治试卷 银川市兴庆区道德与法治九年级试卷第三次模拟考试第1页
      点击全屏预览
      1/2
      银川市兴庆区第三次模拟考试道德与法治试卷 银川市兴庆区道德与法治答题卡第三次模拟考试第1页
      点击全屏预览
      1/1
      还剩2页未读, 继续阅读

      宁夏银川市兴庆区中考三模道德与法治试卷(中考模拟)

      展开

      这是一份宁夏银川市兴庆区中考三模道德与法治试卷(中考模拟),文件包含银川市兴庆区第三次模拟考试道德与法治试卷道法答案docx、银川市兴庆区第三次模拟考试道德与法治试卷银川市兴庆区道德与法治九年级试卷第三次模拟考试pdf、银川市兴庆区第三次模拟考试道德与法治试卷银川市兴庆区道德与法治答题卡第三次模拟考试pdf等3份试卷配套教学资源,其中试卷共7页, 欢迎下载使用。
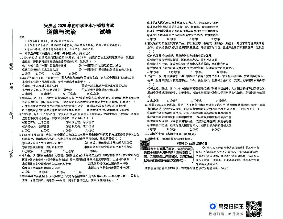
      一、单项选择题(本题共 10 小题,每小题 2 分,共 20 分)
      1-5 CAADC 6-10BCACC
      二、材料分析题(本题共 3 题,共 28 分)
      11.请从法治与自由关系的角度,对观影时的盗录行为进行评析。(6 分)
      考查知识点:法治与自由的关系
      评分要求和评分思路:学生对观点做出判断得 1 分,法治与自由的关系 2 分,结合材料
      并分析危害 2 分,正确做法 1 分。
      参考答案:这种行为是错误的、违法的。因为①法治与自由相互联系,不可分割。法治
      既规范自由又保障自由②法治标定了自由的界限,自由的实现不能触碰法律的红线,违反法
      律可能付出失去自由的代价③法治是自由的保障,人们的合法自由和权利不受非法干涉和侵
      害。虽然观影是我们的自由,但是我们也不能触碰法律的红线。根据《中华人民共和国电影
      产业促进法》的规定,“未经权利人许可,任何人不得对正在放映的电影进行录音录像。”观
      影时盗录整部影片且传播牟利的行为,会影响他人正常观影,扰乱公共秩序,侵犯权利人的
      知识产权等等。因此在日常生活中我们要处理好法治与自由的关系,有边界才有秩序,守底
      线才能享自由。
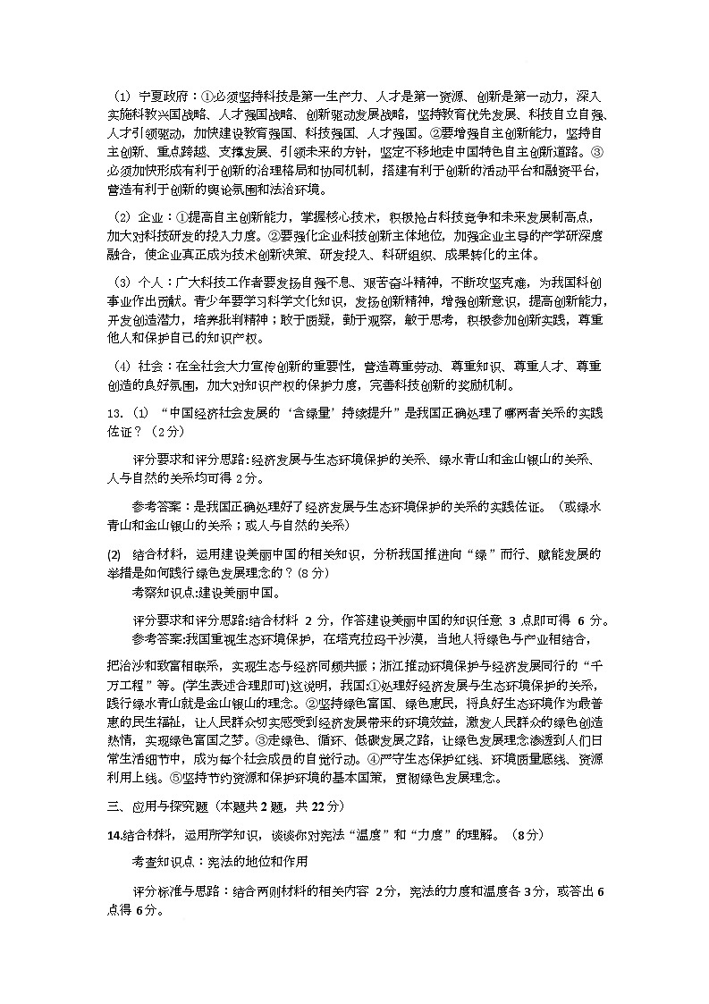
      12.(1)材料一“2024 年我国发展回顾”的图表传递了哪些信息?(4 分)
      考查知识点:我国 2024 年取得的成就。
      评分要求和评分思路:学生作答对两幅图表的数据、信息进行分析得 2 分,得出相关结
      论得 2 分。
      参考答案:图表反映了我国 2024 年国内生产总值达到 134.9 万亿元,增长 5%,我国居
      民人均可支配收入在不断提高,说明我国经济持续增长,综合国力显著增强,人民生活水平
      不断提高;我国高技术制造业不断增长,新能源汽车产量猛增,说明我国坚持科教兴国战略、
      人才强国战略和创新驱动发展战略,科技创新能力不断提高。(学生回 答出:党和政府坚
      持以人民为中心的发展思想、人民的获得感、幸福感、安全感更加充实、科技是第一生产
      力等,只要符合图表内容的知识点。2 个方面都可得分。)
      (2)结合材料二,说说宁夏将如何奋力谱写科技新篇章?(8 分)
      考查知识点:如何建设科技创新强国(强区)
      评分要求和评分思路:结合材料 2 分,如何建设创新强国(强区),政府角度 3 点 3 分,
      其他两个角度得 3 分。
      参考答案:2025 年,宁夏《政府工作报告》指出,全区将重点实施科创高地夯基提效、
      科创投入开源提升等科技创新“八大行动”,为加快建设美丽新宁夏、奋力谱写中国式现代
      化宁夏篇章提供坚强科技支撑。谱写科技新篇章,宁夏要做到:
      (1)宁夏政府:①必须坚持科技是第一生产力、人才是第一资源、创新是第一动力,深入
      实施科教兴国战略、人才强国战略、创新驱动发展战略,坚持教育优先发展、科技自立自强、
      人才引领驱动,加快建设教育强国、科技强国、人才强国。②要增强自主创新能力,坚持自
      主创新、重点跨越、支撑发展、引领未来的方针,坚定不移地走中国特色自主创新道路。③
      必须加快形成有利于创新的治理格局和协同机制,搭建有利于创新的活动平台和融资平台,
      营造有利于创新的舆论氛围和法治环境。
      (2)企业:①提高自主创新能力,掌握核心技术,积极抢占科技竞争和未来发展制高点,
      加大对科技研发的投入力度。②要强化企业科技创新主体地位,加强企业主导的产学研深度
      融合,使企业真正成为技术创新决策、研发投入、科研组织、成果转化的主体。
      (3)个人:广大科技工作者要发扬自强不息、艰苦奋斗精神,不断攻坚克难,为我国科创
      事业作出贡献。青少年要学习科学文化知识,发扬创新精神,增强创新意识,提高创新能力,
      开发创造潜力,培养批判精神;敢于质疑,勤于观察,敏于思考,积极参加创新实践,尊重
      他人和保护自己的知识产权。
      (4)社会:在全社会大力宣传创新的重要性,营造尊重劳动、尊重知识、尊重人才、尊重
      创造的良好氛围,加大对知识产权的保护力度,完善科技创新的奖励机制。
      13.(1)“中国经济社会发展的‘含绿量’持续提升”是我国正确处理了哪两者关系的实践
      佐证?(2 分)
      评分要求和评分思路:经济发展与生态环境保护的关系、绿水青山和金山银山的关系、
      人与自然的关系均可得 2 分。
      参考答案:是我国正确处理好了经济发展与生态环境保护的关系的实践佐证。(或绿水
      青山和金山银山的关系;或人与自然的关系)
      (2) 结合材料,运用建设美丽中国的相关知识,分析我国推进向“绿”而行、赋能发展的
      举措是如何践行绿色发展理念的?(8 分)
      考察知识点:建设美丽中国。
      评分要求和评分思路:结合材料 2 分,作答建设美丽中国的知识任意 3 点即可得 6 分。
      参考答案:我国重视生态环境保护,在塔克拉玛干沙漠,当地人将绿色与产业相结合,
      把治沙和致富相联系,实现生态与经济同频共振;浙江推动环境保护与经济发展同行的“千
      万工程”等。(学生表述合理即可)这说明,我国:①处理好经济发展与生态环境保护的关系,
      践行绿水青山就是金山银山的理念。②坚持绿色富国、绿色惠民,将良好生态环境作为最普
      惠的民生福祉,让人民群众切实感受到经济发展带来的环境效益,激发人民群众的绿色创造
      热情,实现绿色富国之梦。③走绿色、循环、低碳发展之路,让绿色发展理念渗透到人们日
      常生活细节中,成为每个社会成员的自觉行动。④严守生态保护红线、环境质量底线、资源
      利用上线。⑤坚持节约资源和保护环境的基本国策,贯彻绿色发展理念。
      三、应用与探究题(本题共 2 题,共 22 分)
      14.结合材料,运用所学知识,谈谈你对宪法“温度”和“力度”的理解。(8 分)
      考查知识点:宪法的地位和作用
      评分标准与思路:结合两则材料的相关内容 2 分,宪法的力度和温度各 3 分,或答出 6
      点得 6 分。
      参考答案: 由材料可知,身为中国公民,宪法无时无刻不在保障我们日常生活中的各
      项基本权利。宪法是国家立法的“发力点”。2025 年度我国依据宪法不断加强各领域立法和
      完善,努力使每一项法律必符合宪法精神。
      可见,“温度”体现在:①宪法与我们每个人息息相关,我们的一生都离不开宪法保护;②
      国家的一切权力属于人民,是我国宪法的基本原则。③尊重和保障人权是我国宪法的基本原
      则。④我国宪法是党和人民意志的集中体现,是国家的根本法。⑤宪法是党的主张和人民意
      志的统一,是治国安邦的总章程。“力度”体现在:①宪法是国家根本法,在国家法律体系
      中具有最高的法律地位、法律权威和法律效力;②宪法具有至高无上的权威。③宪法具有最
      高的法律效力,是其他法律的立法基础和立法依据,其他法律不得与宪法的原则和精神相违
      背、相抵触,否则就会因违宪而无效。
      15.(1)概括两则镜头中的做法传承了怎样的红色基因?(4 分)
      考查知识点: 民族精神的内涵
      评分要求和评分思路:完整答出民族精神的内涵得 4 分;如果只答爱国主义得 2 分;
      其他如果答出自强不息、艰苦奋斗、爱好和平等意思合理的答案,可以一点给 1 分,但总
      体不超过 2 分。
      参考答案:以爱国主义为核心的团结统一,爱好和平,勤劳勇敢,自强不息的伟大民
      族精神。
      (2)结合两则镜头,续写小夏的感想。(6 分)
      考查知识点:运用赓续文化血脉和民族精神的相关知识分析活动的意义
      评分要求和评分思路:准确概括结合材料 2 分;联系生活实际,运用赓续文化血脉和
      民族精神的相关知识分析活动的意义,答出一点 2 分,共 4 分;
      参考答案:镜头一和镜头二中开展的“行走的”思政课活动,让学生在亲身实践中感悟
      长征精神的力量,激发他们别样的家国情怀,了解革命烈士的故事,激励党团队员在强国复
      兴的新征程中勇毅奋进、破浪前行。由此可见,“行走的”思政课更有意义:有利于激发我
      们的爱国热情,传承红色基因,弘扬民族精神;有利于增强文化认同,坚定文化自信;有利
      于为我们为实现中国梦而不懈奋斗提供强大精神动力和精神支柱;有利于激励我们学习榜样,
      树立远大理想,立志报效国家;有利于培养我们吃苦耐劳、艰苦奋斗的精神;等
      (3)活动结束后,小兴想以校团委的名义向全体同学发出倡议,请你帮他完成倡议书。(4
      分)
      考查知识点:青少年如何弘扬民族精神\担当责任
      评分要求和评分思路:此题为开放性试题,学生能联系自身实际,围绕“传承红色基
      因应担当”这一主题作答,答案与红色基因和担当相契合可得分。可以从思想到行动,也
      可以分角色、分生活场景。写出一点且合理得 1 分,至少四点。共 4 分。
      参考答案:(1)在国家危难民族存亡的紧要关头,能挺身而出,舍身忘死,前仆后继。
      在他人生命财产遇到危险的,关键时刻能够见义勇为,扶危济困,无私奉献。 (3)在日常
      学习生活中的勤勤恳恳,任劳任怨,敬业创优。(4)让我们从自身做起,从现在做起,从小
      事做起,自觉高扬民族精神,放飞梦想,创造精彩人生。(或者:树立远大理想,努力学习
      科学文化知识,立志成才,报效报国;勇担重任,自觉维护国家利益;培养创新精神,提高
      实践能力;乐观向上,积极进取;增强团队意识,树立终身学习理念;学习了解党的历史,
      宣传党的政策,为实现伟大梦想,需要我们凝心聚力、坚韧不拔、锲而不舍 。)等

      相关试卷

      宁夏银川市兴庆区中考三模道德与法治试卷(中考模拟):

      这是一份宁夏银川市兴庆区中考三模道德与法治试卷(中考模拟),文件包含银川市兴庆区第三次模拟考试道德与法治试卷道法答案docx、银川市兴庆区第三次模拟考试道德与法治试卷银川市兴庆区道德与法治九年级试卷第三次模拟考试pdf、银川市兴庆区第三次模拟考试道德与法治试卷银川市兴庆区道德与法治答题卡第三次模拟考试pdf等3份试卷配套教学资源,其中试卷共7页, 欢迎下载使用。

      2025年宁夏银川市兴庆区中考三模道德与法治试卷(学生版):

      这是一份2025年宁夏银川市兴庆区中考三模道德与法治试卷(学生版),共7页。试卷主要包含了本试卷为开卷考试等内容,欢迎下载使用。

      2023年宁夏银川市兴庆区中考道德与法治模拟试卷(含解析):

      这是一份2023年宁夏银川市兴庆区中考道德与法治模拟试卷(含解析),共11页。试卷主要包含了单项选择题,分析说明题等内容,欢迎下载使用。

      资料下载及使用帮助
      版权申诉
      • 1.电子资料成功下载后不支持退换,如发现资料有内容错误问题请联系客服,如若属实,我们会补偿您的损失
      • 2.压缩包下载后请先用软件解压,再使用对应软件打开;软件版本较低时请及时更新
      • 3.资料下载成功后可在60天以内免费重复下载
      版权申诉
      若您为此资料的原创作者,认为该资料内容侵犯了您的知识产权,请扫码添加我们的相关工作人员,我们尽可能的保护您的合法权益。
      入驻教习网,可获得资源免费推广曝光,还可获得多重现金奖励,申请 精品资源制作, 工作室入驻。
      版权申诉二维码
      欢迎来到教习网
      • 900万优选资源,让备课更轻松
      • 600万优选试题,支持自由组卷
      • 高质量可编辑,日均更新2000+
      • 百万教师选择,专业更值得信赖
      微信扫码注册
      手机号注册
      手机号码

      手机号格式错误

      手机验证码 获取验证码 获取验证码

      手机验证码已经成功发送,5分钟内有效

      设置密码

      6-20个字符,数字、字母或符号

      注册即视为同意教习网「注册协议」「隐私条款」
      QQ注册
      手机号注册
      微信注册

      注册成功

      返回
      顶部
      添加客服微信 获取1对1服务
      微信扫描添加客服
      Baidu
      map