2025届河北省(石家庄市)部分校高三下学期5月模拟(五)生物试题(高考模拟)
展开
这是一份2025届河北省(石家庄市)部分校高三下学期5月模拟(五)生物试题(高考模拟),共12页。
注意事项:
1.答卷前,考生务必将自己的姓名、准考证号填写在答题卡上。
2.回答选择题时,选出每小题答案后,用铅笔把答题卡上对应题目的答案标号涂黑。如需改动,用橡皮擦干净后,再选涂其他答案标号。回答非选择题时,将答案写在答题卡上,写在本试卷上无效。
3.考试结束后,将本试卷和答题卡一并交回。
一、单项选择题:本题共13小题,每小题2分,共26分。在每小题给出的四个选项中,只有一项是符合题目要求的。
1. 下列有关科学方法的叙述,错误的是( )
A. “一切动植物都由细胞发育而来”的得出运用了不完全归纳法
B. “DNA复制方式”的探索过程中运用了假说一演绎法
C. “探究酵母菌细胞呼吸方式”中运用了对比实验
D. “比较过氧化氢在不同条件下的分解”实验运用了减法原理
2. 下列有关生物膜的叙述,错误的是( )
A. 具有细胞结构的生物都有生物膜系统
B. 抗利尿激素的分泌过程体现了生物膜的流动性
C. Ca2+的主动运输与生物膜上相关载体蛋白的磷酸化有关
D. 细胞间可通过膜表面的信号分子和受体进行信息交流
3. 下列有关原料的叙述,错误的是( )
A. 细胞内的许多生物化学反应需要水作为原料
B. 逆转录过程需要核糖核苷酸作为原料
C. 细胞合成蛋白质需要氨基酸作为原料
D. 醋酸菌产生乙酸可利用乙醇作为原料
4. 鸡和鸭在胚胎发育形成趾的时期均有蹼状结构。为探究蹼状结构的形成和消失,科学家进行了相关实验:实验①,将鸭胚胎中预定形成鸭掌部分的细胞移植到鸡胚胎的相应部位;实验②,将鸡胚胎中预定形成鸡爪部分的细胞移植到鸭胚胎的相应部位,结果如图实验①和实验②所示。下列叙述错误的是( )
A. 鸡和鸭在胚胎期均有蹼状结构为二者有共同的祖先提供了胚胎学证据
B. 实验需设置未移植的鸡胚胎组和未移植的鸭胚胎组作为空白对照
C. 实验①②的结果体现了预定形成鸭掌和鸡爪部分细胞的全能性
D. 蹼状结构的消失与相应细胞中特定基因的选择性表达有关
5. 研究表明,与较暖季节怀上的宝宝相比,较冷季节怀上的宝宝成年后体内褐色脂肪组织(BAT)更活跃,有机物消耗更快。科研人员发现受孕前的低温环境会使亲本配子中与BAT发育相关的基因发生了甲基化导致上述现象的出现。下列叙述错误的是( )
A. 受孕前的低温环境会使宝宝成年后不易肥胖
B. DNA甲基化是一种不改变碱基序列的表观遗传
C. 发生甲基化后的基因具有抑制BAT发育的作用
D. 配子中的DNA甲基化能传递给子代从而增加BAT的活性
6. 研究发现,每天饲喂小鼠糖精水,随后注射免疫抑制剂,两种刺激结合多次后,再单独饲喂糖精水也能引起免疫抑制效应,该现象称为条件性免疫抑制(CIS)。下列叙述错误的是( )
A. 该实验应设置饲喂等量糖精水、随后注射等量生理盐水的对照组
B. 建立CIS后,糖精水和免疫抑制剂分别为条件刺激和非条件刺激
C. 仅饲喂糖精水可能会引起CIS小鼠体内免疫活性物质分泌减少
D. 长时间饲喂糖精水而不注射免疫抑制剂,会导致两个刺激之间失去联系
7. 下列有关内环境的叙述,正确的是( )
A. 淋巴细胞是内环境的组成成分之一
B. 生物体内代谢的主要场所是内环境
C. 肺部通气不畅可能会导致血浆pH升高
D. 炎症导致毛细血管通透性增大可能会引起组织水肿
8. 植物生长发育与基因表达调控有关。下列叙述正确的是( )
A. 光敏色素被激活后会进入细胞核影响特定基因的表达
B. 乙烯会影响基因表达,同时乙烯也是基因表达的直接产物
C. 与赤霉素合成相关基因的表达量增加可能会促进种子的萌发
D. 单侧光照射促进生长素合成相关基因的表达而使植物表现向光性
9. 滹沱河湿地生态系统中,生物种类丰富。下列叙述正确的是( )
A. 若两种均以水生昆虫为食的鹭鸟觅食时间相同,则它们的生态位相同
B. 群落中每种生物占据相对稳定的生态位是协同进化的结果
C. 依据循环原理修复滹沱河生态系统时,应选择合适物种并合理布设
D. 滹沱河湿地生态系统的结构包括生产者、消费者、分解者
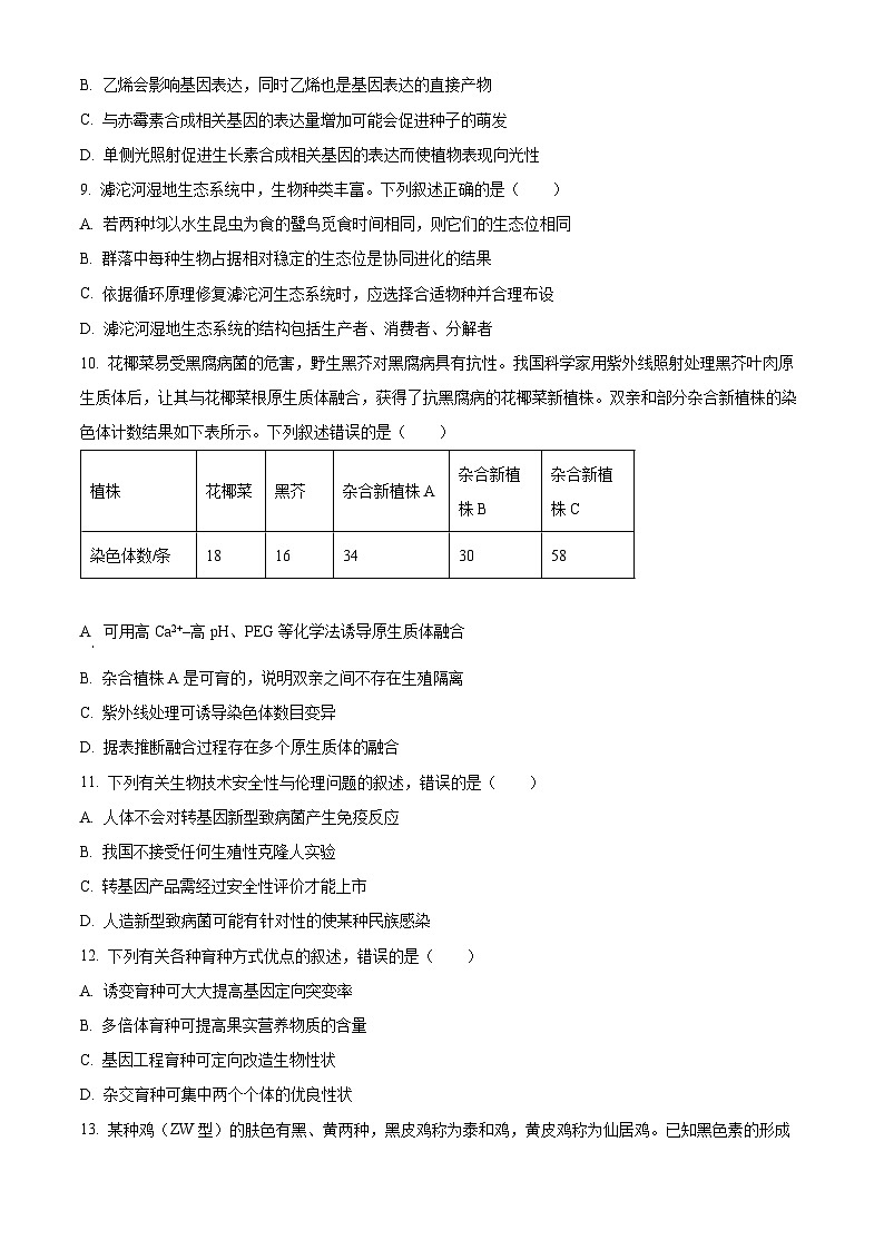
10. 花椰菜易受黑腐病菌的危害,野生黑芥对黑腐病具有抗性。我国科学家用紫外线照射处理黑芥叶肉原生质体后,让其与花椰菜根原生质体融合,获得了抗黑腐病的花椰菜新植株。双亲和部分杂合新植株的染色体计数结果如下表所示。下列叙述错误的是( )
A 可用高Ca2+–高pH、PEG等化学法诱导原生质体融合
B. 杂合植株A是可育的,说明双亲之间不存在生殖隔离
C. 紫外线处理可诱导染色体数目变异
D. 据表推断融合过程存在多个原生质体的融合
11. 下列有关生物技术安全性与伦理问题的叙述,错误的是( )
A. 人体不会对转基因新型致病菌产生免疫反应
B. 我国不接受任何生殖性克隆人实验
C. 转基因产品需经过安全性评价才能上市
D. 人造新型致病菌可能有针对性的使某种民族感染
12. 下列有关各种育种方式优点的叙述,错误的是( )
A. 诱变育种可大大提高基因定向突变率
B. 多倍体育种可提高果实营养物质的含量
C. 基因工程育种可定向改造生物性状
D. 杂交育种可集中两个个体的优良性状
13. 某种鸡(ZW型)的肤色有黑、黄两种,黑皮鸡称为泰和鸡,黄皮鸡称为仙居鸡。已知黑色素的形成受A基因控制,但B基因会抑制黑色素的出现,基因A/a和B/b独立遗传,选择纯合的雄性泰和鸡与纯合的雌性仙居鸡杂交,F1为杂合雄性仙居鸡和杂合雌性泰和鸡,F1个体相互交配得到F2。下列叙述错误的是( )
A. 基因A/a位于常染色体上、基因B/b位于Z染色体上
B. F2的性状及比例为雄性泰和鸡∶雄性仙居鸡∶雌性泰和鸡∶雌性仙居鸡=3∶5∶3∶5
C. F2泰和鸡相互交配所得F3的性状及比例为泰和鸡∶仙居鸡=8∶1
D. F1泰和鸡与F2泰和鸡杂交的后代中仙居鸡占1/12
二、多项选择题:本题共5小题,每小题3分,共15分。在每小题给出的四个选项中,有两个或两个以上选项符合题目要求,全部选对得3分,选对但不全得1分,有选错得0分。
14. 近年来,人工智能技术正在迅速改变我们的学习方式。某同学预习教材时,想利用我国人工智能大模型检索、自主学习一些学科问题,下列他检索的问题中,科学的是( )
A. 乳酸菌进行有丝分裂的过程包含几个阶段?
B. 线粒体内膜上哪些酶参与有氧呼吸的第三阶段?
C. 为什么冬小麦需要经过春化作用才能开花?
D. 决定植物器官生长发育的为什么是不同激素的相对含量?
15. 下图1为某家族中的一种单基因遗传病系谱图。正常基因的PCR产物被NdeI酶切成230bp和31bp两段,致病基因的PCR产物(252bp)不能被切割。图2表示家系中某些个体的PCR产物酶切部分结果。下列叙述正确的是( )
A. 此病由正常基因碱基替换所致,图2中凝胶点样孔应在B侧
B. 若图2中甲为Ⅱ-3的PCR产物酶切结果,则该病为是常染色体显性遗传病
C. 若图2中乙为Ⅱ-6的PCR产物酶切结果,则Ⅲ-6一定为纯合子
D. 若此病为常染色体隐性遗传病,则图1中全部患病个体的PCR产物酶切结果均为丁
16. 为了探究长寿草提取物(AC)是否对2型糖尿病具有疗效,科研人员从50只雄性健康大鼠中随机选取10只作为对照组;其余40只大鼠采用饲喂高脂饲料等方法诱发为2型糖尿病模型鼠后,随机平分为4组进行了不同处理,四周后统计实验结果如表。下列叙述正确的是( )
A. 2型糖尿病血糖含量升高是胰岛素分泌不足造成的
B. 实验表明随AC剂量的增大,降血糖效果增强
C. AC通过提高机体对胰岛素的敏感性来降低血糖
D. 胰岛素和AC均具有降血糖的能力,两者降糖的原理相同
17. 鼠害是草原和森林的主要灾害之一,鼠类晴食植物根系或树干嫩皮,影响植物生长。研究表明混交林鼠害发生率显著低于纯林。下列叙述正确的是( )
A. 鼠害的严重干扰可能使草原生态系统演替成荒漠生态系统
B. 鼠害对混交林的危害程度轻于纯林的原因是混交林营养结构复杂
C. 人类活动一定使群落演替按照不同于自然演替的方向和速度进行
D. 可利用从植物中提取的“雄性无毒不育灭鼠剂”对鼠害进行化学防治
18. 某小组对谷氨酸发酵部分条件进行研究,结果表明,谷氨酸棒状杆菌(需氧型)产谷氨酸的最佳发酵条件为酵母粉41.0g/L、葡萄糖27.0g/L、尿素12.0g/L和pH7.0等。下列叙述错误的( )
A. 在最佳发酵条件下,谷氨酸棒状杆菌线粒体耗氧速率最快
B. 该培养基为合成培养基,酵母粉和尿素都是氮源
C 发酵时需向液体培养基中通入无菌空气,并通过调节搅拌速度控制溶氧
D. 发酵结束之后,可通过过滤、沉淀等方法分离得到谷氨酸
三、非选择题:本题共5题,共59分。
19. 为研究小麦旗叶光合作用同化的有机物的运输及分配,某科研团队设计装置如下图所示,在晴天上午9-10时对45株开花后10天的小麦旗叶套袋密封,注入含14CO2的气体,分别在注入后4、10、24、48小时和收获时取样,每次取9株检测茎鞘、旗叶、穗轴和籽粒四部分的放射性强度分配率,结果见下表。回答下列问题:
(1)光合作用过程中CO2被利用的具体场所是_________。
(2)图中实验应选用_________(填“无色”或“绿色”)封口密封袋。旗叶从外界吸收的14CO2在特定酶的作用下与_________结合形成C3。光合产物中的_________(填“蔗糖”或“淀粉”)可以进入筛管,再通过韧皮部运输到植株各处。
(3)旗叶光合作用产物的运输途径是________(用部位名称和“→”的方式表示),且在_________中停留时间最短。收获时检测发现成熟籽粒中的放射性主要集中在储能物质_________中。
(4)若密封袋内温度保持不变、CO2充足,用冰环降低封口处温度后,检测发现气孔导度不变,但旗叶吸收CO2的速率下降。推测其下降的原因是________。
20. 癫痫是一种由大脑神经元异常放电引起的慢性疾病,严重影响患者的日常生活。抗癫痫药物噻加宾作用机理如图所示。回答下列问题:
(1)癫痫患者大脑内谷氨酸和GABA释放异常。由图可知谷氨酸是一种________(填“兴奋性”或“抑制性”)神经递质。研究发现癫痫病人发病时大脑神经元存在突发性异常兴奋,这跟其突触间隙中GABA的量_______(填“过高”或“过低”)有关。据图分析,噻加宾治疗癫痫的机理是________。
(2)约30%的癫痫患者即便使用抗癫痫发作药物治疗,仍难以控制发作,称为“药物难治性癫痫”,迷走神经电刺激(VNS)疗法为患者带来了新的希望。研究表明,迷走神经兴奋时能促进脑内GABA的释放,加快胃肠道的蠕动、增加消化液的分泌等,据此推断,迷走神经属于自主神经系统中的________。对不同年龄的癫痫患者使用VNS后结果见下表(应答率为发作减少率≥50%的患者所占比例)
根据以上数据,建议患者在_________时期进行VNS,理由是________。
(3)生酮饮食是一种高脂肪、低碳水化合物的饮食,目前已逐渐用于儿童“药物难治性癫痫”的辅助治疗中。但长期生酮饮食容易引起低血糖,导致患者体内_______(答出两种激素)加速释放。
21. 滨湖湿地森林公园是退耕还林的人工林经过生态修复而建成的国家级公园。回答下列问题:
(1)滨湖湿地森林公园内有森林群落和湿地群落,决定群落性质最重要的因素是_________。
(2)一些结网蜘蛛能利用生活在其网上的体色鲜艳的不结网蜘蛛来吸引猎物。结网蜘蛛和不结网蜘蛛的种间关系是_______。结网蜘蛛依赖蛛网振动获得食物,这体现了信息传递的作用是________。
(3)滨湖湿地对鸟类的栖息、繁衍、迁徙有重要作用,鸟类资源丰富,每年都会吸引众多的游客前来观赏,这些事例体现了生物多样性的________价值。研究人员采用“样线法”调查鸟类,选取长3km的样线以一定速度沿样线行进,同时记录样线左右两侧各50m内所观察到的鸟类的种类和数量。若记录家燕的数据为36只,家燕的种群密度可达________只/km2。除调查种群密度外,样线法还能用于调查________。
(4)湿地是重要的碳汇(“碳汇”是指能吸收大气中的CO2、减少大气CO2浓度的活动、过程或机制),碳循环过程中属于“碳汇”的主要过程是________。滨湖湿地单位面积土壤有机质的积累速率明显高于滨湖森林生态系统,主要原因是________,导致土壤有机质分解速率减慢。如图为滨湖湿地生态系统中各营养级共有的同化量流向模型,图中乙指的是________,丙指的是________。
22. 丝素蛋白是家蚕茧丝中主要的结构蛋白之一,甘氨酸是丝素蛋白的主要组成成分。细胞中谷胱甘肽S转移酶可以促进谷胱甘肽分解成谷氨酸、半胱氨酸和甘氨酸。研究发现,在家蚕丝腺细胞中过表达基因BmAbl1时,茧丝产量显著提升。为了进一步探究基因BmAbl1对茧丝产量的影响机制,研究人员构建了过表达基因BmAbl1的转基因家蚕品系。回答下列问题:
(1)构建过表达基因BmAbl1的转基因家蚕品系,需将表达载体通过_________法导入家蚕的受精卵,选受精卵做受体细胞的原因是________。
(2)限制酶作用的化学键是________。研究人员用限制酶NtI(-G↓CTAGC-)和NheI(-GC↓GGCCGC-)切割质粒和目的基因,与只用一种限制酶切割相比,该操作的优点是________。
(3)克隆基因BmAbl1前需设计2种引物,引物与基因BmAbl1的关系是_______。克隆得到的产物要进行________(填“PCR”或“测序”或“电泳”)才能确定其正确性。
(4)研究人员检测了基因BmAbl1过表达品系的丝素蛋白基因、谷胱甘肽S转移酶基因的表达量,结果如图。图中的对照组应选择________,综合分析,基因BmAbl1过表达使丝素蛋白合成量增加的原因有________(答出两点)。
23. 某观赏植物(2n=24)为雌雄同株两性花,已知该植物花顶生和花腋生分别受基因A和a控制,A/a基因位于3号染色体上。研究人员进行该植物改良花色的育种研究时,从红花品种中发现了一株腋生的白花突变体,推测白花的性状可能是由基因B突变为B′导致的。不考虑染色体变异和交换,回答下列问题:
(1)为确定B/B′基因的位置,研究人员选择顶生红花纯合植株与该腋生白花突变体杂交,F1表型及比例为顶生红花∶顶生白花=1∶1,让F1的顶生白花植株自交,F2的表型及比例为顶生红花∶顶生白花∶腋生白花=1∶2∶1。由此推测:
①该白花突变体的出现是由于_________条染色体上发生了_________(填“显性”或“隐性”)突变导致。
②控制花色的基因与A/a基因位于________上,理由是________。
(2)现从该突变体和纯合红花植株的细胞中分别获取控制花色的基因片段,长度为1000bp(bp表示碱基对),用某种限制酶彻底酶切后进行电泳,其结果如下图。
根据电泳结果,可确定基因B突变为B′新增了________个该限制酶的识别序列。
(3)检测发现突变基因B′转录产物编码序列第167位碱基由5′…-AACAG-…3′变为5′…-AAGAG-…3′,导致第________位氨基酸突变为________。(部分密码子及对应氨基酸:AAC天冬酰胺;AGA精氨酸;GAC天冬氨酸;ACA苏氨酸;AAG赖氨酸)
2025年高三年级5月模拟(五)
生物
(本试卷满分100分,考试时间75分钟)
注意事项:
1.答卷前,考生务必将自己的姓名、准考证号填写在答题卡上。
2.回答选择题时,选出每小题答案后,用铅笔把答题卡上对应题目的答案标号涂黑。如需改动,用橡皮擦干净后,再选涂其他答案标号。回答非选择题时,将答案写在答题卡上,写在本试卷上无效。
3.考试结束后,将本试卷和答题卡一并交回。
一、单项选择题:本题共13小题,每小题2分,共26分。在每小题给出的四个选项中,只有一项是符合题目要求的。
【1题答案】
【答案】D
【2题答案】
【答案】A
【3题答案】
【答案】B
【4题答案】
【答案】C
【5题答案】
【答案】C
【6题答案】
【答案】D
【7题答案】
【答案】D
【8题答案】
【答案】C
【9题答案】
【答案】B
【10题答案】
【答案】B
【11题答案】
【答案】A
【12题答案】
【答案】A
【13题答案】
【答案】D
二、多项选择题:本题共5小题,每小题3分,共15分。在每小题给出的四个选项中,有两个或两个以上选项符合题目要求,全部选对得3分,选对但不全得1分,有选错得0分。
【14题答案】
【答案】BCD
【15题答案】
【答案】BD
【16题答案】
【答案】BC
【17题答案】
【答案】B
【18题答案】
【答案】ABD
三、非选择题:本题共5题,共59分。
【19题答案】
【答案】(1)叶绿体基质
(2) ①. 无色 ②. RuBP(或C5) ③. 蔗糖
(3) ①. 旗叶 → 茎鞘 → 穗轴 → 籽粒 ②. 穗轴 ③. 淀粉
(4)低温导致韧皮部运输受阻,光合产物在旗叶积累,反馈抑制光合作用
【20题答案】
【答案】(1) ①. 兴奋性 ②. 过低 ③. 抑制突触前膜上的GABA转运体,减少对 GABA的回收,提高突触间隙中GABA的浓度
(2) ①. 副交感神经 ②. 儿童期 ③. 儿童期患者接受VNS治疗后,应答率高于非儿童期患者
(3)胰高血糖素和肾上腺素
【21题答案】
【答案】(1)群落的物种组成
(2) ①. 原始合作 ②. 生命活动的正常进行离不开信息传递。
(3) ①. 直接 ②. 120 ③. 物种丰富度
(4) ①. 光合作用 ②. 滨湖湿地土壤中氧气含量低 ③. 该营养级生物的呼吸作用消耗 ④. 丙指的是用于该营养级生物生长、发育和繁殖的能量
【22题答案】
【答案】(1) ①. 显微注射 ②. 受精卵的全能性最高
(2) ①. 磷酸二酯键 ②. 防止质粒和目的基因自身环化保证目的基因与质粒正确连接(定向连接)。
(3) ①. 分别与基因 BmAbl1两条链的特定片段互补配对 ②. 测序
(4) ①. 不进行基因 BmAbl1过表达操作的家蚕(或野生型家蚕) ②. 基因 BmAbl1 过表达促进了丝素蛋白基因的表达,基因 BmAbl1 过表达促进了谷胱甘肽 S 转移酶基因的表达,为丝素蛋白的合成创造了条件
【23题答案】
【答案】(1) ①. 1 ②. 显性 ③. 3号染色体 ④. F1的顶生白花植株基因型为AaB′B,其自交后代性状分离比不是9:3:3:1
(2)2 (3) ①. 56 ②. 精植株
花椰菜
黑芥
杂合新植株A
杂合新植株B
杂合新植株C
染色体数/条
18
16
34
30
58
组别
处理(每天)
空腹血糖(mml/L)
空腹胰岛素(IU/L)
肝细胞胰岛素受体表达相对值
健康大鼠对照组
普通饲料+口灌胃蒸馏水
4.50
25.20
0.448
糖尿病模型对照组
高脂饲料+口灌胃蒸馏水
17.36
38.28
0.375
低剂量AC组
高脂饲料+口灌胃5mg/kgAC
16.55
37.04
0.376
中剂量AC组
高脂饲料+口灌胃10mg /kgAC
1612
35.45
0.378
高剂量AC组
高脂饲料+口灌胃30mg/kgAC
7.00
2950
0.402
注入后时间
旗叶中14C分配率
茎鞘中14C分配率
穗轴中14C分配率
籽粒中14C分配率
4h
87.5%
6.8%
1.3%
4.40%
10h
72.77%
10.81%
2.01%
14.41%
24h
43.67%
5.70%
1.87%
48.75%
48h
40.03%
1.66%
3.28%
55.03%
收获时
30.38%
2.04%
1.70%
65 88%
注:分配率指该部位放射性强度占总植株放射性强度的比例,检测发现茎鞘和穗轴中主要是蔗糖具有放射性
发育时期
术前发病频率(次/月)
来后一年应答率
术后两年应答率
儿童期
60
41.9%
516%
非儿童期
20
39.5%
42.1%
相关试卷
这是一份河北省(石家庄市)部分学校2025届高三下5月模拟(五)生物试卷(解析版),共22页。试卷主要包含了单项选择题,多项选择题,非选择题等内容,欢迎下载使用。
这是一份2025届河北省石家庄市正定中学高三二模生物试题(原卷版+解析版)(高考模拟),共30页。
这是一份2025届河北省部分校高三下学期5月模拟(五)生物试题(高考模拟),共6页。
相关试卷 更多
- 1.电子资料成功下载后不支持退换,如发现资料有内容错误问题请联系客服,如若属实,我们会补偿您的损失
- 2.压缩包下载后请先用软件解压,再使用对应软件打开;软件版本较低时请及时更新
- 3.资料下载成功后可在60天以内免费重复下载
免费领取教师福利

