搜索
      上传资料 赚现金

      贵州省贵阳市2024—2025学年高一上学期10月联合考试语文试卷

      • 6.79 MB
      • 2025-06-05 09:48:54
      • 94
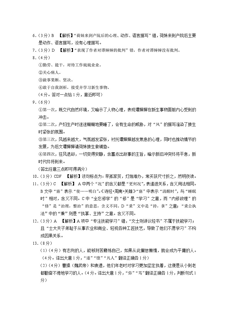
      • 0
      • 随风入秋
      加入资料篮
      立即下载
      查看完整配套(共4份)
      包含资料(4份) 收起列表
      练习
      贵阳市2027届高一年级联合考试(一)语文-双向细目表.docx
      预览
      练习
      贵阳市2027届高一年级联合考试(一)语文-答案.docx
      预览
      练习
      语文.pdf
      预览
      练习
      贵阳市2027届高一年级联合考试(一)语文-答案.pdf
      预览
      正在预览:贵阳市2027届高一年级联合考试(一)语文-双向细目表.docx
      贵阳市2027届高一年级联合考试(一)语文-双向细目表第1页
      高清全屏预览
      1/5
      贵阳市2027届高一年级联合考试(一)语文-双向细目表第2页
      高清全屏预览
      2/5
      贵阳市2027届高一年级联合考试(一)语文-答案第1页
      高清全屏预览
      1/5
      贵阳市2027届高一年级联合考试(一)语文-答案第2页
      高清全屏预览
      2/5
      语文第1页
      高清全屏预览
      1/5
      语文第2页
      高清全屏预览
      2/5
      贵阳市2027届高一年级联合考试(一)语文-答案第1页
      高清全屏预览
      1/5
      贵阳市2027届高一年级联合考试(一)语文-答案第2页
      高清全屏预览
      2/5
      还剩3页未读, 继续阅读

      贵州省贵阳市2024—2025学年高一上学期10月联合考试语文试卷

      展开

      这是一份贵州省贵阳市2024—2025学年高一上学期10月联合考试语文试卷,文件包含贵阳市2027届高一年级联合考试一语文-双向细目表docx、贵阳市2027届高一年级联合考试一语文-答案docx、语文pdf、贵阳市2027届高一年级联合考试一语文-答案pdf等4份试卷配套教学资源,其中试卷共20页, 欢迎下载使用。
      备注:
      关键能力:A1阅读与鉴赏、A2梳理与探究、A3表达与交流(每个指标还可细分)
      学科素养:B1语文建构与运用、B2思维发展与提升、B3审美鉴赏与创造、B4文化传承与理解(每个指标还可细分)
      认知目标:C1识记、C2理解、C3分析综合、C4鉴赏评价、C5表达运用、C6探究
      四翼:D1基础性、D2综合性、D3应用性、D4创新性
      易中难比例(仅供参考)
      一级题号
      二级题号
      三级题号
      分值
      题型
      必备知识
      核心价值
      关键能力(A)
      学科素养(B)
      认知目标(C)
      四翼(D)
      预估
      出处
      模块
      课标
      考点
      难度
      区分度
      原创
      改编
      (素材)题源

      (一)
      1
      3
      选择题
      现代文阅读
      筛选并整合文中的信息
      提升人文思维或科学思维
      A1-2
      B2
      C3
      D2
      0.5
      0.4

      2
      3
      选择题
      现代文阅读
      筛选并整合文中的信息
      提升人文思维或科学思维
      A3
      B2
      C3
      D3
      0.5
      0.3

      3
      3
      选择题
      现代文阅读
      筛选整合、推断文中信息
      提升人文思维或科学思维
      A3
      B2
      C3
      D2
      0.5
      0.3

      4
      4
      主观题
      现代文阅读
      整合文本信息
      提升审美情趣
      A2
      B2
      C3
      D1
      0.6
      0.3

      5
      6
      主观题
      现代文阅读
      筛选、理解、分析材料信息
      提升人文思维
      A2
      B3
      C4
      D3
      0.6
      0.4

      (二)
      6
      3
      选择题
      现代文阅读
      分析文章内容
      提升人文思维
      A1
      B3
      C3
      D1
      0.5
      0.3

      7
      3
      选择题
      现代文阅读
      分析文本内容与艺术特色
      提升审美情趣
      A1
      B3
      C4
      D1
      0.5
      0.3

      8
      4
      主观题
      现代文阅读
      赏析形象
      提升审美情趣
      A2
      B3
      C3
      D2
      0.6
      0.4

      9
      6
      主观题
      现代文阅读
      分析艺术特色
      提升审美情趣
      A2
      B3
      C4
      D2
      0.6
      0.4


      (一)
      10
      3
      选择题
      古代诗文阅读
      文言文断句
      发展思维品质
      A1
      B1
      C2
      D1
      0.7
      0.3

      11
      3
      选择题
      古代诗文阅读
      实词理解、文化常识
      文化理解与传承
      A1
      B4
      C3
      D2
      0.6
      0.4

      12
      3
      选择题
      古代诗文阅读
      内容概括
      发展思维品质
      A2
      B2
      C4
      D2
      0.6
      0.4

      13(1)
      4
      主观题
      古代诗文阅读
      翻译
      语言建构与运用
      A3
      B1
      C5
      D3
      0.6
      0.3

      13(2)
      4
      主观题
      古文诗文阅读
      翻译
      语言建构与运用
      A3
      B1
      C5
      D3
      0.6
      0.4

      14
      3
      主观题
      古代诗文阅读
      内容概括
      传承文化精神
      A2
      B4
      C6
      D4
      0.6
      0.4

      (二)
      15
      3
      选择题
      古代诗歌阅读
      诗句分析理解
      提升审美情趣
      A1
      B2
      C3
      D1
      0.6
      0.3

      16
      6
      主观题
      古代诗歌阅读
      古诗情感分析
      提升审美情趣
      A2
      B3
      C3
      D2
      0.7
      0.4

      (三)
      17
      6
      主观题
      名篇名句默写
      古诗词背诵
      古诗词背诵
      A2
      B4
      C3
      D2
      0.6
      0.3


      (一)
      18
      4
      主观题
      语言文字运用
      变换句式
      准确运用语言
      A3
      B4-1
      C1
      D1
      0.6
      0.3

      19
      5
      主观题
      语言文字运用
      表达效果分析
      提升人文思维或科学思维
      A3
      B2
      C5
      D2
      0.6
      0.4

      (二)
      20
      4
      主观题
      语言文字运用
      病句
      语言建构或运用
      A3
      B1
      C5
      D1
      0.5
      0.3

      21
      4
      主观题
      分析语言特点
      补写
      提升人文思维或科学思维
      A3
      B2
      C5
      D2
      0.6
      0.4

      22
      3
      选择题
      语言文字运用
      词语意义和用法
      语言建构与运用
      A3
      B1
      C5
      D1
      0.6
      0.3


      23
      60
      主观题
      选择性必修中册
      写作
      引语式作文
      提升人文思维或古诗词素养
      A3
      B2、B4
      C5
      D3
      0.6
      0.4

      指标
      学科
      分值
      基础题(6)
      中档题(3)
      高档题(1)
      预设
      最易

      较易
      偏易
      偏难
      较难

      最难
      难度
      平均分





      1—0.9
      0.89—0.8
      0.79—0.71
      0.7—0.56
      0.55—0.41
      0.40—0.31
      0.3—0.2

      相关试卷

      贵州省贵阳市2024—2025学年高一上学期10月联合考试语文试卷:

      这是一份贵州省贵阳市2024—2025学年高一上学期10月联合考试语文试卷,文件包含贵阳市2027届高一年级联合考试一语文-双向细目表docx、贵阳市2027届高一年级联合考试一语文-答案docx、语文pdf、贵阳市2027届高一年级联合考试一语文-答案pdf等4份试卷配套教学资源,其中试卷共20页, 欢迎下载使用。

      贵州省贵阳市2024—2025学年高一上学期10月联合考试语文试卷:

      这是一份贵州省贵阳市2024—2025学年高一上学期10月联合考试语文试卷,文件包含贵阳市2027届高一年级联合考试一语文-双向细目表docx、贵阳市2027届高一年级联合考试一语文-答案docx、语文pdf、贵阳市2027届高一年级联合考试一语文-答案pdf等4份试卷配套教学资源,其中试卷共20页, 欢迎下载使用。

      贵州省贵阳市2024-2025学年高一上学期10月联合考试(一)语文试题(PDF版附解析):

      这是一份贵州省贵阳市2024-2025学年高一上学期10月联合考试(一)语文试题(PDF版附解析),共15页。

      资料下载及使用帮助
      版权申诉
      • 1.电子资料成功下载后不支持退换,如发现资料有内容错误问题请联系客服,如若属实,我们会补偿您的损失
      • 2.压缩包下载后请先用软件解压,再使用对应软件打开;软件版本较低时请及时更新
      • 3.资料下载成功后可在60天以内免费重复下载
      版权申诉
      若您为此资料的原创作者,认为该资料内容侵犯了您的知识产权,请扫码添加我们的相关工作人员,我们尽可能的保护您的合法权益。
      入驻教习网,可获得资源免费推广曝光,还可获得多重现金奖励,申请 精品资源制作, 工作室入驻。
      版权申诉二维码
      欢迎来到教习网
      • 900万优选资源,让备课更轻松
      • 600万优选试题,支持自由组卷
      • 高质量可编辑,日均更新2000+
      • 百万教师选择,专业更值得信赖
      微信扫码注册
      手机号注册
      手机号码

      手机号格式错误

      手机验证码 获取验证码 获取验证码

      手机验证码已经成功发送,5分钟内有效

      设置密码

      6-20个字符,数字、字母或符号

      注册即视为同意教习网「注册协议」「隐私条款」
      QQ注册
      手机号注册
      微信注册

      注册成功

      返回
      顶部
      学业水平 高考一轮 高考二轮 高考真题 精选专题 初中月考 教师福利
      添加客服微信 获取1对1服务
      微信扫描添加客服
      Baidu
      map