搜索
      上传资料 赚现金

      生物:浙江省金砖联盟2024-2025学年高一下学期4月期中试题(解析版)

      • 1.39 MB
      • 2025-06-05 06:50:26
      • 42
      • 0
      •  
      加入资料篮
      立即下载
      生物:浙江省金砖联盟2024-2025学年高一下学期4月期中试题(解析版)第1页
      1/23
      生物:浙江省金砖联盟2024-2025学年高一下学期4月期中试题(解析版)第2页
      2/23
      生物:浙江省金砖联盟2024-2025学年高一下学期4月期中试题(解析版)第3页
      3/23
      还剩20页未读, 继续阅读

      生物:浙江省金砖联盟2024-2025学年高一下学期4月期中试题(解析版)

      展开

      这是一份生物:浙江省金砖联盟2024-2025学年高一下学期4月期中试题(解析版),共23页。试卷主要包含了单选题,非选择题等内容,欢迎下载使用。
      1. 浙江省农业专家用钴60-γ射线处理籼稻种子,选育出新品种“浙辐802”,较原品种提早1~2天成熟,每穗多出8~9粒稻谷,成为全国种植面积最大的常规稻品种之一。该育种方式为( )
      A. 杂交育种B. 诱变育种
      C. 单倍体育种D. 转基因育种
      【答案】B
      【详解】根据题意可知,新品种“浙辐802”的育种采用60-γ射线处理,射线处理是导致生物发生基因突变的因素之一,该育种方法属于诱变育种,B符合题意。
      故选B。
      2. 胶原是由三条肽链拧成的螺旋形纤维状蛋白质,其制成的胶原蛋白缝线缝合伤口后无需拆线,胶原在体内可被彻底水解为( )
      A. 氨基酸B. 核苷酸C. 脂肪酸D. 葡萄糖
      【答案】A
      【分析】胶原是由三条肽链拧成的螺旋形纤维状蛋白质,属于大分子化合物,经人体消化分解成小分子氨基酸后才能被吸收。
      【详解】分析题意,胶原蛋白是由三条肽链通过肽键连接形成的蛋白质,蛋白质彻底水解的最终产物是其基本组成单位——氨基酸,A符合题意。
      故选A。
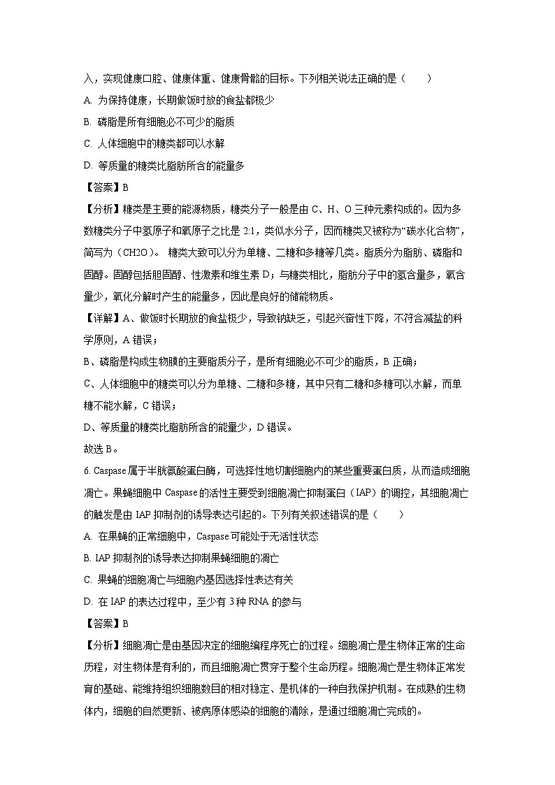
      某同学绘制了四种细胞模式图,I~IV表示细胞类型,①~⑥表示细胞器结构,阅读材料完成下列小题:
      3. 据图中结构判断,下列叙述错误的是( )
      A. I表示动物细胞
      B. Ⅱ中的⑤在光学显微镜下观察到紫色
      C. Ⅲ可表示蓝细菌
      D. IV中的④在光学显微镜下观察不到内部的结构
      4. 下列关于图中细胞结构的叙述,正确的是( )
      A. ②④都具有双层膜结构
      B. ③参与高等植物有丝分裂过程
      C. ④含染色质,能合成部分自身所需蛋白质
      D. ⑥产生的囊泡都与细胞膜融合
      【答案】3. B 4. A
      【分析】题图分析:Ⅰ表示高等动物细胞,Ⅱ高等植物细胞,Ⅲ表示蓝细菌,Ⅳ表示具有中心体,细胞壁和叶绿体,所以低等植物细胞。
      【3题详解】
      A、Ⅰ不具有细胞壁、叶绿体,含有中心体,所以表示动物细胞,A正确;
      B、Ⅱ具有细胞壁、叶绿体、液泡,不具有中心体,所以表示高等植物细胞,⑤在光学显微镜下观察不到颜色,B错误;
      C、Ⅲ不具有以核膜为界限的细胞核,含有光合片层,所以表示蓝细菌,C正确;
      D、IV中的④为叶绿体,在光学显微镜下只能观察到球形或椭球形,观察不到内部的结构,D正确。
      故选B。
      【4题详解】
      A、②表示线粒体,④表示叶绿体,都具有双层膜结构,A正确;
      B、③表示中心体,存在于动物细胞和低等植物细胞中,所以不参与高等植物有丝分裂过程,B错误;
      C、④表示叶绿体,不含染色质,但具有核糖体,能合成部分自身所需蛋白质,C错误;
      D、⑥表示高尔基体,其产生的囊泡有的与细胞膜融合,有的不与细胞膜融合,如形成溶酶体,D错误。
      故选A。
      5. “三减三健”是指国家开展的一项全民健康生活方式专项行动,提倡减少盐、油、糖的摄入,实现健康口腔、健康体重、健康骨骼的目标。下列相关说法正确的是( )
      A. 为保持健康,长期做饭时放的食盐都极少
      B. 磷脂是所有细胞必不可少的脂质
      C. 人体细胞中的糖类都可以水解
      D. 等质量的糖类比脂肪所含的能量多
      【答案】B
      【分析】糖类是主要的能源物质,糖类分子一般是由C、H、O三种元素构成的。因为多数糖类分子中氢原子和氧原子之比是2:1,类似水分子,因而糖类又被称为“碳水化合物”,简写为(CH2O)。 糖类大致可以分为单糖、二糖和多糖等几类。脂质分为脂肪、磷脂和固醇。固醇包括胆固醇、性激素和维生素D;与糖类相比,脂肪分子中的氢含量多,氧含量少,氧化分解时产生的能量多,因此是良好的储能物质。
      【详解】A、做饭时长期放的食盐极少,导致钠缺乏,引起兴奋性下降,不符合减盐的科学原则,A错误;
      B、磷脂是构成生物膜的主要脂质分子,是所有细胞必不可少的脂质,B正确;
      C、人体细胞中的糖类可以分为单糖、二糖和多糖,其中只有二糖和多糖可以水解,而单糖不能水解,C错误;
      D、等质量的糖类比脂肪所含的能量少,D错误。
      故选B。
      6. Caspase属于半胱氨酸蛋白酶,可选择性地切割细胞内的某些重要蛋白质,从而造成细胞凋亡。果蝇细胞中Caspase的活性主要受到细胞凋亡抑制蛋白(IAP)的调控,其细胞凋亡的触发是由IAP抑制剂的诱导表达引起的。下列有关叙述错误的是( )
      A. 在果蝇的正常细胞中,Caspase可能处于无活性状态
      B. IAP抑制剂的诱导表达抑制果蝇细胞的凋亡
      C. 果蝇的细胞凋亡与细胞内基因选择性表达有关
      D. 在IAP的表达过程中,至少有3种RNA的参与
      【答案】B
      【分析】细胞凋亡是由基因决定的细胞编程序死亡的过程。细胞凋亡是生物体正常的生命历程,对生物体是有利的,而且细胞凋亡贯穿于整个生命历程。细胞凋亡是生物体正常发育的基础、能维持组织细胞数目的相对稳定、是机体的一种自我保护机制。在成熟的生物体内,细胞的自然更新、被病原体感染的细胞的清除,是通过细胞凋亡完成的。
      【详解】A、在果蝇的正常细胞中,Caspase的活性主要受到细胞凋亡抑制蛋白(IAP)的调控,可能处于无活性状态,A正确;
      B、IAP为凋亡抑制蛋白,IAP抑制剂的诱导表达促进果蝇细胞的凋亡,B错误;
      C、细胞凋亡是由基因决定的细胞编程序死亡的过程,果蝇的细胞凋亡与细胞内基因选择性表达有关,C正确;
      D、在IAP的表达过程中,需要经过转录和翻译两个步骤,其中翻译过程至少有mRNA、tRNA、rRNA3种RNA的参与,D正确。
      故选B。
      7. 在探究外界溶液浓度与植物细胞质壁分离关系的实验中,某同学在显微镜下利用测微尺对图中的细胞进行了测量。可分析细胞质壁分离程度的数据是( )
      A. a/d的比值B. c/d的比值
      C. b/e的比值D. a/c的比值
      【答案】A
      【分析】植物细胞的质壁分离及其复原实验的原理:①成熟的植物细胞构成渗透系统可发生渗透作用。②原生质层的伸缩性大于细胞壁的伸缩性。当细胞液浓度外界溶液浓度时,细胞吸水,发生质壁分离复原。
      【详解】质壁分离产生的内因是原生质层的伸缩性大于细胞壁的伸缩性,外因是外界溶液的浓度大于细胞液的浓度,细胞失水,导致原生质层与细胞壁逐渐分离。据此分析图示可知:若要分析细胞质壁分离的程度,需要测量并计算的数据是a(原生质体的长度)/d(细胞的长度)的比值,A正确,BCD错误。
      故选A。
      8. 豌豆的圆粒对皱粒为显性,现有两株圆粒豌豆为亲本进行杂交,子代中出现了皱粒豌豆。某同学欲用小球模拟亲本产生配子的过程,可选择的小桶组合是( )
      A. ①②B. ③④C. ③③D. ②④
      【答案】B
      【分析】自由组合的实质:当具有两对(或更多对)相对性状的亲本进行杂交,在子一代产生配子时,在等位基因分离的同时,非同源染色体上的基因表现为自由组合。其实质是非等位基因自由组合,即一对染色体上的等位基因与另一对染色体上的等位基因的分离或组合是彼此间互不干扰的,各自独立地分配到配子中去。因此也称为独立分配定律。
      【详解】圆粒(B)对皱粒(b)为显性。两株圆粒豌豆为亲本进行杂交,子代中出现了皱粒豌豆,说明亲本为Bb,可用③④来模拟亲本。
      故选B。
      9. 在巴黎奥运会上,中国奥运健儿为祖国争光,共夺得40枚金牌,位列世界第一。下列有关说法正确的是( )
      A. 奥运健儿发达的肌肉中含量最多的化合物是蛋白质
      B. 奥运健儿体内Na+过多会引起神经、肌肉细胞的兴奋性降低,引起肌肉酸痛、无力
      C. 50米短跑比赛中,运动员厌氧呼吸产生的大量乳酸,会导致血浆pH降低
      D. ATP脱去2个磷酸基团后的物质是构成劳氏肉瘤病毒遗传物质的基本单位之一
      【答案】D
      【分析】神经纤维未受到刺激时,细胞膜内外的电荷分布情况是外正内负,当某一部位受刺激时,其膜电位变为外负内正。静息时,K+外流,造成膜两侧的电位表现为内负外正;受刺激后,Na+内流,造成膜两侧的电位表现为内正外负。
      【详解】A、肌肉细胞中含量最多的化合物是水,而非蛋白质。蛋白质是含量最多的有机物,但水作为化合物在细胞中占比最高,A错误;
      B、动作电位的产生与钠离子内流有关,细胞外液中Na⁺浓度过高时神经和肌肉细胞的兴奋性应增强而非降低,B错误;
      C、短跑时,无氧呼吸产生的乳酸会进入血液,但血浆中的缓冲系统(如碳酸氢盐缓冲对)可中和乳酸,维持pH相对稳定,不会显著降低血浆pH,C错误;
      D、ATP脱去2个磷酸基团后变为腺嘌呤核糖核苷酸(AMP的一磷酸形式),劳氏肉瘤病毒的遗传物质是RNA,其基本单位为核糖核苷酸,包括腺嘌呤核糖核苷酸,D正确。
      故选D。
      10. 科研人员研究某植物在夏季晴朗天气下的光合特性,10时左右光合作用强度达到峰值,12时左右光合作用强度明显减弱。光合作用强度减弱的原因是( )
      A. CO2不足导致光反应产物积累,抑制了光反应,叶片转化光能的能力下降
      B. 光合酶活性降低,呼吸酶不受影响,呼吸释放的CO2量大于光合固定的CO2量
      C. 叶绿体内膜上的部分光合色素被光破坏,吸收和传递光能的效率降低
      D. 叶片蒸腾作用强,导致叶肉细胞中水分不足,光反应受阻,生成的ATP和NADPH减少
      【答案】A
      【分析】影响光合作用的因素:
      (1)光照强度:光照会影响光反应,从而影响光合作用,因此,当光照强度低于光饱和点时,光合速率随光照强度的增加而增加,但达到光饱和点后,光合作用不再随光照强度增加而增加;
      (2)CO2浓度:CO2是光合作用暗反应的原料,当CO2浓度增加至1%时,光合速率会随CO2浓度的增高而增高;
      (3)温度:温度对光合作用的影响主要是影响酶的活性,或午休现象;
      (4)矿质元素:在一定范围内,增大必须矿质元素的供应,以提高光合作用速率;
      【详解】A、夏季中午叶片蒸腾作用强,失水过多使气孔部分关闭,进入体内的CO2量减少,暗反应减慢,抑制了光反应,叶片转化光能的能力下降,A正确;
      B、夏季中午气温过高,导致光合酶活性降低,呼吸酶不受影响(呼吸酶最适温度高于光合酶),光合作用强度减弱,但此时光合作用强度仍然大于呼吸作用强度,即呼吸释放的CO2量小于光合固定的CO2量,B错误;
      C、光合色素分布在叶绿体的类囊体薄膜而非叶绿体内膜上,C错误;
      D、夏季12时左右叶片蒸腾作用强,失水过多使气孔部分关闭,进入体内的CO2量减少,暗反应减慢,导致光反应产物积累,产生反馈抑制,导致生成的ATP和NADPH减少,D错误。
      故选A。
      11. 为减少化学农药使用,科学家通过“人工诱导DNA甲基化”技术使黄瓜产生可遗传的“抗蚜记忆”。下列相关叙述正确的是( )
      A. “人工诱导DNA甲基化”的抗虫育种原理是基因突变
      B. 该抗虫育种方法让黄瓜产生“抗蚜记忆”的性状是可以遗传的
      C. 检测抗蚜黄瓜与普通黄瓜的DNA序列差异,可验证该性状是否遗传
      D. 黄瓜的“抗蚜记忆”性状在育种过程中遵循孟德尔遗传定律
      【答案】B
      【分析】表观遗传是指生物体基因的碱基序列保持不变 ,但基因表达和表型发生可遗传变化的现象。.除了DNA甲基化,构成染色体的组蛋白发生甲基化、乙酰化等修饰也会影响基因的表达。
      【详解】A、“人工诱导DNA甲基化”的抗虫育种原理是表观遗传,A错误;
      B、DNA甲基化修饰可以遗传给后代,使后代出现同样的表型,因此该抗虫有种方法让黄瓜产生“抗蚜记忆”的性状是可以遗传的,B正确;
      C、培育该抗蚜品种只是“人工诱导DNA甲基化”,并未改变生物体基因的碱基序列,不可利用基因测序的方式来鉴定黄瓜是否产生“抗蚜的记忆”,C错误;
      D、人工诱导DNA甲基化后基因的表达受到影响,该基因的遗传符合孟德尔遗传定律,但对基因修饰之后所表达出的性状可能不符合孟德尔遗传定律,D错误。
      故选B。
      12. 玉米是研究遗传学的常用材料,它是雌雄同株异花植物,采用 A、B 两株玉米进行如图所示的遗传实验。下列有关图中四个实验的叙述正确的是( )

      A. 玉米进行杂交实验的基本流程为:去雄→套袋→人工授粉→套袋
      B. 实验一属于自花传粉、闭花授粉形成的自交实验
      C. 实验二属于同株异花传粉形成的杂交实验
      D. 实验三和实验四两个杂交互为正反交实验
      【答案】D
      【分析】基因分离定律的实质是:进行有性生殖的生物在进行减数分裂形成配子的过程中,位于同源染色体上的等位基因随同源染色体分离而分离,分别进入不同的配子中,随配子独立遗传给后代。
      【详解】A、玉米是雌雄同株异花植物,玉米杂交时无需经过去雄过程,其杂交实验的基本流程为:套袋→人工授粉→套袋,A错误;
      B、玉米属于雌雄同株异花的植物,实验一是植株A的雄花给自身雌花授粉,不属于闭花授粉,B错误;
      C、实验二是植株B的雄花给自身雌花授粉,属于同株异花传粉形成的自交实验,C错误;
      D、实验三是植株A的雄花给植株B的雌花授粉,实验四是植株B的雄花给植株A的雌花授粉,它们均是异花传粉,两个实验互为正反交实验,D正确。
      故选D。
      13. 如图是某植物(2n=20)的花粉母细胞减数分裂过程中几个特定时期的显微照片,①~⑤代表不同的细胞。下列叙述正确的是( )
      A. 细胞③和细胞⑤中染色体数目和核DNA数目相同
      B. 细胞②处于减数第二次分裂中期
      C. 细胞④和⑤中均有染色体数目10条
      D. 若细胞①中有一对同源染色体未分离,则形成的四个花粉粒中一半异常
      【答案】B
      【分析】细胞①同源染色体分离,移向细胞两极,处于减数第一次分裂后期;细胞②③染色体着丝粒排列在赤道板上,处于减数第二次分裂中期;细胞④和细胞⑤染色体着丝粒分裂,移向细胞两极,处于减数第二次分裂后期。
      【详解】A、细胞③染色体着丝粒排列在赤道板上,处于减数第二次分裂中期,染色体数为n=10条,DNA数为2n=20条;细胞⑤染色体着丝粒分裂,移向细胞两极,处于减数第二次分裂后期,染色体数目和DNA数目相同,均为2n=20,细胞③和细胞⑤中染色体数目不同,A错误;
      B、细胞②染色体着丝粒排列在赤道板上,处于减数第二次分裂中期,B正确;
      C、细胞④和细胞⑤染色体着丝粒分裂,移向细胞两极,处于减数第二次分裂后期,均有染色体数目20条,C错误;
      D、如果①细胞的分裂过程中,有一对同源染色体没有分离,移向了同一极,那么形成的4个花粉粒染色体数为11条、11条、9条、9条,4个花粉粒中染色体数目都异常,D错误。
      故选B。
      14. 近期,全国多地医院出现较多的肺炎支原体感染患者,多以儿童为主。该病原体(结构简图如下)在侵入肺部的同时,可能侵入肾脏,出现急性炎症。抗生素类药物中,头孢能抑制细菌细胞壁的合成,阿奇霉素通过与病原体核糖体结合抑制蛋白质的合成。下列相关叙述正确的是( )
      A. 头孢发挥作用与病原体内高尔基体有关
      B. 肺炎支原体容易变异,原因是遗传物质是单链RNA
      C. 肺炎支原体感染不宜使用头孢,可服用阿奇霉素治疗
      D. 肺炎支原体自身蛋白质的合成需要依赖于宿主细胞的核糖体
      【答案】C
      【分析】原核生物和真核生物的本质区别为有无以核膜为界限的细胞核。转录是指RNA在细胞核中,通过RNA聚合酶以DNA的一条链为模板合成的。翻译是指游离在细胞质基质中的各种氨基酸,以mRNA作为模板合成具有一定氨基酸序列的蛋白质。
      【详解】A、病原体为原核生物,没有高尔基体,A错误;
      B、肺炎支原体没有细胞核,以DNA作为遗传物质,B错误;
      C、头孢能阻止病原体细胞壁的合成,阿奇霉素能通过与病原体的核糖体结合抑制蛋白质的合成,由于支原体无细胞壁,因此头孢对肺炎支原体感染无效,可服用阿奇霉素治疗,C正确;
      D、肺炎支原体中存在核糖体,可以合成蛋白质,不需要依赖于宿主细胞的核糖体,D错误。
      故选C。
      15. 无子西瓜之所以无子,是因为三倍体植株在减数分裂过程中染色体的( )
      A. 数目增加,因而不能形成正常的卵细胞
      B. 联会紊乱,因而不能形成正常的精细胞
      C. 联会紊乱,因而不能形成正常的卵细胞
      D. 结构改变,因而不能形成正常的卵细胞
      【答案】C
      【分析】用四倍体西瓜植株作母本、二倍体西瓜植株作父本进行杂交,在四倍体西瓜的植株上结出三倍体的西瓜,三倍体西瓜的细胞中含有三个染色体组,有同源染色体,但在减数分裂过程中联会紊乱,不能形成正常的生殖细胞,因而不能形成正常的卵细胞,导致不能形成种子。
      【详解】A、三倍体植株在减数分裂过程中,会因为联会紊乱,导致形成的配子中染色体数目增加或减少,A错误;
      BC、西瓜果实长在母本植株上,三倍体植株上长出的无子西瓜的主要原因是其作为母本,减数分裂过程中联会紊乱不能形成正常的卵细胞,B错误,C正确;
      D、三倍体植株在减数分裂过程中因联会紊乱导致配子中发生染色体数目变异,过程中染色体结构不会改变,D错误。
      故选C。
      16. 下图甲是加热杀死的S型细菌与R型活菌混合后注射到小鼠体内后两种细菌的含量变化;图乙是噬菌体侵染细菌实验的部分操作步骤。
      下列有关叙述正确的是( )
      A. 图甲中,后期出现的大量S型细菌是由R型细菌转化而来的
      B. 图甲中S型细菌和R型细菌增殖的方式都是有丝分裂
      C. 图乙的实验结果说明蛋白质不是噬菌体的遗传物质
      D. 图乙若用32P标记亲代噬菌体,细菌最终裂解后释放的子代噬菌中只有少部分具有放射性
      【答案】D
      【分析】分析甲图:甲图中AB段由于细菌刚进入小鼠体内,小鼠还没有产生相应的抗体,所以R型细菌会增多,该实验中部分R型菌转化成了S型菌,然后大量增殖。分析乙图:从理论上讲,乙图中的放射性只会出现在上清液中,但在实际操作中沉淀物中也会出现部分放射性。乙图中的实验如果没经过搅拌过程,则很多噬菌体会附着在细菌表面,经过离心后会进入沉淀物中,使得沉淀物中的放射性增强。
      【详解】A、加热杀死的S型细菌中存在转化因子能将R型细菌转化为S型细菌,所以图甲中,后期出现的大量S型细菌是由R型细菌转化并增殖而来的,主要是增殖而来的,A错误;
      B、S型细菌和R型细菌是细菌,分裂方式为二分裂,有丝分裂是真核生物的分裂方式,B错误;
      C、乙图中噬菌体被标记的成分是蛋白质,蛋白质不能进入细菌,上清液中放射性很高,不能证明蛋白质不是噬菌体的遗传物质,C错误;
      D、32P标记的是噬菌体的遗传物质DNA,会进入细菌,由于DNA分子的半保留复制,所以用32P标记亲代噬菌体,子代噬菌体中只有少部分具有放射性,D正确。
      故选D。
      17. 20世纪60年代,科学家用人工合成的多聚核苷酸链作为模板进行体外翻译实验,下表为部分结果。下列分析错误的是( )
      A. 以上系列实验的目的是破译遗传密码子
      B. 多聚核苷酸在实验中执行mRNA的作用
      C. 该实验体系中仅有模板与原料即可获得肽链
      D. 该实验可证明密码子由3个相邻碱基组成,且可能存在多种密码子编码同一氨基酸
      【答案】C
      【分析】翻译的过程:以mRNA为模板,核糖体沿着mRNA移动,tRNA负责转运氨基酸,氨基酸在酶的作用下,脱水缩合形成肽链。
      【详解】A、实验通过多聚核苷酸链模板及产生的多肽序列,探究碱基与氨基酸的对应关系,目的是破译遗传密码子,A正确;
      B、翻译时,mRNA是模板,多聚核苷酸链在此实验中充当模板,执行mRNA的作用,B正确;
      C、翻译除模板(多聚核苷酸链)和原料(氨基酸)外,还需酶、ATP、tRNA等。tRNA转运氨基酸,酶催化肽键形成,ATP供能,仅有模板和原料无法获得肽链,C错误;
      D、实验一、二的模板均为多聚核苷酸链,结果显示不同排列产生相应多肽,证明密码子由3个相邻碱基组成;实验二产生多种序列且有重复氨基酸(如 Leu),表明可能存在多种密码子编码同一氨基酸,D正确。
      故选C。
      18. 人类有一种隐性遗传病(M),其致病基因a是由基因A编码序列部分缺失产生的。从人组织中提取DNA,经酶切、电泳和DNA探针杂交得到条带图,再根据条带判断个体的基因型。若只呈现一条带,则说明只含有基因A或a;若呈现两条带,则说明同时含有基因A和a。对图1所示的某家族成员1~6号分别进行基因检测,得到的条带图如图2所示。下列分析正确的是( )
      A. 致病基因位于X染色体上,成员8患病的概率是1/2
      B. 致病基因位于常染色体上,成员8患病的概率是1/2
      C. 致病基因位于X染色体上,成员8患病的概率是1/4
      D. 致病基因位于常染色体上,成员8患病的概率是1/4
      【答案】A
      【分析】由图1和图2分析可知,成员1有两个A,成员2有两个a,若致病基因位于常染色体上,成员4应含有1个A和1个a,图2中成员4不含有a,说明致病基因不位于常染色体上,则位于性染色体上,由图1和图2可排除致病基因位于Y染色体上,因此,致病基因位于X染色体上,所以成员1的基因型为XAXA,成员2的基因型为XaY,成员3的基因型XAXa,成员4的基因型为XAY,成员5的基因型为XAXa,成员6的基因型为XAY。
      【详解】由图1和图2分析可知,成员1有两个A,成员2有两个a,若致病基因位于常染色体上,成员4应含有1个A和1个a,图2中成员4不含有a,说明致病基因不位于常染色体上,则位于性染色体上,由图1和图2可排除致病基因位于Y染色体上,则该病为伴X染色体隐性遗传。
      成员5的基因型为XAXa,成员6的基因型为XAY,成员8为男性,所以其基因型为XaY的概率是1/2。A正确,BCD错误;
      故选A。
      19. 如图为某果蝇X染色体上部分基因的示意图,图中I处、Ⅱ处为无遗传效应的序列。下列叙述正确的是( )
      A. 该DNA片段中,两条链的碱基通过磷酸二酯键反向平行连接
      B. DNA复制时每条模板链上碱基数量符合A+G=T+C
      C. 若白眼基因是红眼基因中部分碱基对缺失所致,则该变异属于染色体结构变异
      D. 复制过程中,I、Ⅱ区段需解旋酶催化解旋,但不会转录形成RNA
      【答案】D
      【分析】基因突变是指基因中碱基对的增添、缺失或替换,这会导致基因中碱基序列的改变,进而产生新基因。图中X染色体上含有R、S、N、O等非等位基因。
      【详解】A、DNA分子中,两条链之间通过碱基互补配对的氢键相连,同一条链上核苷酸之间才通过磷酸二酯键连接,A错误;
      B、单条链上A+G=T+C不一定相等,只是在双链整体上才有A=T、G=C的对应的数量关系,故B错;
      C、红眼基因中部分碱基对缺失属于基因突变,而不是染色体结构变异,C错误;
      D、DNA复制时,无论是否可转录的序列均需解旋酶将双链解开,但不表达的序列并不会转录成RNA,D正确。
      故选D。
      20. 生物模型构建是理解复杂生物结构的有效手段。某学习小组利用四种特定形状的卡片(甲、乙、丙、丁)及其连接物,开展“DNA结构模型”的构建活动。下列说法正确的是( )

      A. 构建双链DNA片段时,甲与乙的数量一定相等
      B. 构建双链DNA片段时,乙和丙位于外侧,甲和丁位于内侧
      C. 制作DNA双螺旋结构模型时,每个脱氧核糖上连接一个磷酸和一个碱基
      D. 若搭建6个碱基对的DNA结构模型,磷酸与脱氧核糖之间的连接物需要22个
      【答案】D
      【详解】A、构建的双链DNA中,因为乙嘧啶与丙嘌呤配对,每个单体中磷酸数等于碱基数,所以甲与乙的数量不可能相等,A错误;
      B、构建双链DNA片段时,DNA片段中的脱氧核糖和磷酸交替连接,排列在外侧,构成基本骨架,碱基在内侧,因此乙和丙应位于内侧,甲和丁位于外侧,B错误;
      C、制作DNA双螺旋结构模型时,脱氧核苷酸连成子链,有些脱氧核糖上连接2个磷酸,C错误;
      D、若搭建6个碱基对的DNA结构模型,一共12个脱氧核苷酸,需要磷酸与脱氧核糖之间的连接物11个将脱氧核苷酸连成单链,双链为22个,D正确。
      故选D。
      二、非选择题(本题共5个小题,共60分。)
      21. 冠状动脉血流减少导致心肌缺血损伤,在受到缺血缺氧刺激时,心肌细胞中的线粒体功能受损,无法维持心肌细胞的正常功能。线粒体移植是一种潜在的可用于危重疾病的治疗方法。回答下列问题:
      (1)线粒体位于心肌细胞的_____中,具有双层膜结构,内膜形成______以增加膜面积。心肌细胞中的葡萄糖经糖酵解产生的______进入线粒体,彻底氧化分解为______,同时在线粒体的_______(场所)中产生ATP。
      (2)科学家对供体兔的健康心脏组织细胞进行研磨,通过_____,分离出有活力的、有呼吸能力的线粒体(需注意保持溶液的_____以维持其正常形态与呼吸功能),再注射到离体心脏的缺血区,线粒体通过_______方式进入心肌细胞中。在心肌缺血期间移植的线粒体所含有的______可控制部分呼吸相关酶的合成,进而增加______能力,为心肌细胞收缩直接供能,减少心肌细胞缺血损伤,改善心脏功能。
      【答案】(1)①. 细胞溶胶##细胞质 ②. 嵴 ③. 丙酮酸和还原氢(NADH) ④. CO2和H2O ⑤. 基质和内膜
      (2)①. 差速离心法##离心法 ②. 渗透压 ③. 胞吞 ④. 正常DNA(DNA) ⑤. ATP合成
      【分析】线粒体是细胞进行有氧呼吸的主要场所,生命活动所需要的能量,大约95%来自线粒体,是细胞的“动力车间”。有氧呼吸第一阶段是葡萄糖在酶的作用下分解为丙酮酸和NADH,发生场所在细胞质基质;有氧呼吸第二阶段为丙酮酸和水在酶的作用下分解为NADH和二氧化碳,发生场所在线粒体基质;有氧呼吸第三阶段为NADH和氧气在酶的作用下生成水,发生场所在线粒体内膜。
      【小问1详解】
      细胞器位于细胞质中,因此线粒体位于细胞质中。线粒体具有双层膜,外膜光滑,内膜折叠成嵴的球形或椭球型。有氧呼吸第一阶段是葡萄糖在酶的作用下分解为丙酮酸和NADH,发生场所在细胞质基质;有氧呼吸第二阶段为丙酮酸和水在酶的作用下分解为NADH和二氧化碳,发生场所在线粒体基质;有氧呼吸第三阶段为NADH和氧气在酶的作用下生成水,发生场所在线粒体内膜。有氧呼吸的三个阶段均有ATP的产生。因此心肌细胞中的葡萄糖经糖酵解产生的丙酮酸和还原氢(NADH)进入线粒体,彻底氧化分解为CO2和H2O,同时在线粒体的基质和内膜(场所)中产生ATP;
      【小问2详解】
      分离各种细胞器的方法差速离心法,分离出有活力的、有呼吸能力的线粒体,需要保持溶液的渗透压可维持线粒体正常形态与功能;线粒体为较大颗粒,通过胞吞的方式进入心肌细胞中;线粒体为半自主性细胞器,内含有DNA,可以控制相关蛋白质(包括部分呼吸酶)的合成,进而促进有氧呼吸,增加ATP合成的能力,为细胞供能。
      22. 图甲是叶绿体模式图,图乙表示光合作用的部分过程,图丙表示在密闭恒温(温度为30℃)小室内测定的a、b两种不同植物光合作用强度和光照强度的关系。请回答下列问题
      (1)图甲叶绿体中的色素主要吸收______,绿光因为吸收最少而被反射出去。研究人员在黑暗条件下用乙醇进行叶绿素的浸提,等叶片完全变白时,取浸提液进行色素含量的测定。绿色叶片长时间浸泡在乙醇中会变成白色,原因是_______,与研磨提取色素相比,该方法提取色素的优点是______(写出2点)。
      (2)图乙中①表示的过程是______,其发生的场所是图甲的[ ]______。若光照强度突然减弱,短时间内叶绿体中含量随之减少的物质有_______(填序号:①C5、②ATP、③NADPH、④C3)。
      (3)图丙中若a植物光合速率和呼吸速率的最适温度分别是25℃和30℃,若将温度降低到25℃(其他条件不变),则图中M点的位置理论上的变化是_______。(右上移、右下移、左下移、左上移)
      (4)向有a植物的密闭容器中通入C18O2,一段时间后,在a植物中检测到了18O2,写出18O的转移过程:_______。
      【答案】(1)①. 红光和蓝紫光 ②. 绿叶中的色素溶于有机溶剂乙醇中 ③. 无需研磨,操作简单,同时可减少叶绿素分解
      (2)①. 二氧化碳的固定 ②. ②叶绿体基质 ③. ①②③
      (3)右上移 (4)C18O2→C3→C6H1218O6→H218O→18O2。
      【分析】题图分析,图甲中 ①是叶绿体的内膜和外膜,②是叶绿体基质,③表示基粒;由于类囊体中的色素对绿光吸收最少,因此绿光被反射,导致叶片呈绿色。 图乙表示光合作用暗反应过程中的物质变化,A表示NADPH,过程①表示二氧化碳的固定。图丙中a、b植物光合作用随光照强度变化而变化的曲线,图中可以看出与b植物相比,a植物呼吸作用强度大,净光合强度大。
      【小问1详解】
      绿叶中的色素是有机物,可溶于有机溶剂乙醇中,因此,绿色叶片长时间浸泡在乙醇中会变成白色。叶绿体中的色素主要吸收红光和蓝紫光,绿光因为吸收最少而被反射出去。与研磨提取色素相比,该方法提取色素的优点是无需研磨,操作简单,同时可减少叶绿素分解。
      【小问2详解】
      图乙中①表示的过程是二氧化碳的固定,属于暗反应过程,该过程发生在叶绿体基质中对应图甲中的②。若光照强度突然减弱,则光反应强度减弱,产生的NADPH和ATP减少,被还原的C3减少,剩余的C3增多,C5的变化与C3相反,C5含量减少,因此短时间内叶绿体中含量随之减少的物质有①②③。
      【小问3详解】
      25℃为a植物光合速率所需的最适温度,而呼吸速率的最适温度是30℃,所以若将温度降低到25℃,a植物的光合速率将上升,呼吸速率将下降,题图中M点的位置理论上的变化是右上移。
      【小问4详解】
      在密闭容器内,若给a植物提供C18O2,首先会参与光合作用的暗反应,进入到C3和有机物中,而后通过有氧呼吸可进入到水中,进而可以通过光反应进入到O2,因此一段时间后可检测到C6H12O6、水和氧气中具有18O,其转移过程可表示为为:C18O2→C3→C6H1218O6→H218O→18O2。
      23. 果蝇的正常眼和星眼受等位基因A、a控制,正常翅和小翅受等位基因B、b控制,两对基因都不位于X、Y染色体的同源区段。为进一步研究遗传机制,以纯合个体为材料进行了杂交实验,各组合重复多次,结果如下表。回答下列问题:
      (1)果蝇的翅形中显性性状为_____________,控制它的基因位于_____________染色体上,后者可根据杂交组合_____________得出。小翅雄果蝇的次级精母细胞含有________个小翅基因。
      (2)控制眼形和翅形的基因的遗传遵循_____________定律,若要验证,可选择正常眼小翅雌蝇与基因型为_____________的雄蝇杂交,统计子代的表型及比例。
      (3)若选择甲杂交组合的F1雌雄蝇互相交配,F2雄蝇中星眼小翅占_____________。
      (4)若有一个由星眼正常翅雌果蝇和正常眼小翅雌、雄果蝇组成的群体,群体中个体均为纯合子。该群体中的雌雄果蝇为亲本,随机交配产生F1,F1中正常眼小翅雌果蝇占9/20,则可推知亲本雌果蝇中星眼正常翅占_____________。
      (5)写出组合丙F1的雌果蝇与组合甲的亲本雄果蝇杂交的遗传图解。_____________。
      【答案】(1)①. 正常翅 ②. X ③. 乙/丙 ④. 0或2
      (2)①. 自由组合 ②. AaXBY
      (3)3/8 (4)1/10
      (5)
      【分析】甲、乙组中星眼与正常眼杂交,子代全为星眼,说明星眼为显性,且性别与性状无关,A、a基因位于常染色体上。甲组中雌性正常翅与雄性小翅杂交,子代全为正常翅,乙组中雌性小翅与雄性正常翅杂交,子代中雌性为正常翅,雄性为小翅,说明该性状与性别相关联,位于X染色体上,且正常翅为显性。
      【小问1详解】
      甲组中雌性正常翅与雄性小翅杂交,子代全为正常翅,可判断正常翅为显性,乙组或丙组中雌性小翅与雄性正常翅杂交,子代中雌性为正常翅,雄性为小翅,说明该性状与性别相关联,位于X染色体上。小翅雄果蝇的次级精母细胞中由于X、Y染色体分开,因此含有0或2个小翅基因。
      【小问2详解】
      A、a位于常染色体,而B、b位于X染色体,两对基因分别位于两对同源染色体,它们的遗传遵循自由组合定律。若要验证,可选择正常眼小翅雌蝇与基因型为AaXBY的雄蝇杂交,若后代中星眼正常翅雌蝇:正常眼正常翅雌蝇:星眼小翅雄蝇:正常眼小翅雄蝇=1:1:1:1,则两对基因分别位于两对同源染色体,它们的遗传遵循自由组合定律。
      【小问3详解】
      组合甲中雌性为星形眼正常翅,均为显性性状,且为纯合子,故基因型为AAXBXB;父本全为隐性性状,且为纯合子,故基因型为aaXbY。F1的基因型为AaXBXb,AaXBY,若甲组F1的雌雄果蝇相互交配,利用分离定律计算,星形眼(1AA+2Aa):正常眼1aa;雄性中正常翅XBY:小翅XbY=1:1。则理论上,后代雄果蝇的表型及比例为:星形眼正常翅:星形眼小翅:正常眼正常翅:正常眼小翅=3:3:1:1,则F2雄蝇中星眼小翅占3/8。
      【小问4详解】
      若有一个由纯合子星眼正常翅雌(AAXBXB,产生的配子为AXB)和正常眼小翅雌(aaXbXb,产生配子为aXb)、正常眼小翅雄果蝇(aaXbY,产生雄配子为1/2aXb,1/2aY)组成,随机交配后F1中正常眼小翅雌果蝇(aaXbXb)占9/20=aXb×aXb,因雄配子aXb占1/2,则可推知亲本雌果蝇产生aXb的雌配子的概率为9/10,因此亲本雌果蝇中星眼正常翅(AAXBXB)占比=1/10。
      【小问5详解】
      组合丙F1的雌果蝇基因型为aaXBXb,组合甲的亲本雄果蝇基因型为aaXbY,故组合丙F1的雌果蝇与组合甲的亲本雄果蝇杂交的遗传图解如下图所示:

      24. 遗传组成相似的雌性蜜蜂幼虫,若一直以蜂王浆为食将发育成蜂后,若以花粉和花蜜为食将发育成工蜂。研究表明,蜂王浆导致幼虫DNA甲基化的减少,进而发育为蜂后。DNMT3蛋白是一种DNA甲基化转移酶,能使p62基因启动部位添加甲基基团,部分胞嘧啶加上活化的甲基被修饰为5’-甲基胞嘧啶(p62基因与卵巢发育相关),DNMT3蛋白的合成和作用过程如下图所示。回答下列问题:
      (1)DNMT3基因的表达包括过程①和②,其中过程②称为______,物质a是______,其所携带的氨基酸是_______(部分密码子及其对应的氨基酸:GGC—甘氨酸;CCG—脯氨酸;GCC—丙氨酸;CGG—精氨酸)。
      (2)与DNMT3基因启动部位结合的酶是______,若以β链为模板,则该酶在β链上的移动方向为______(“左→右”“右→左”或“不确定”),虚线框中的DNA片段对应的RNA碱基序列为______。RNA在_______内加工成为成熟的mRNA后移动到细胞质,当核糖体遇到mRNA中的_______便开始过程②,最终得到有活性的DNMT3蛋白。
      (3)p62基因启动部位的胞嘧啶发生甲基化后,可能会影响了p62基因表达的_______过程。在DNA复制时,5’—甲基胞嘧啶与______(填名称)互补配对。
      (4)蜂王浆中某些物质是决定蜜蜂幼虫发育成为蜂后的关键因素,请推测蜂王浆中的这些物质可能______(填“促进”或“抑制”)DNMT3蛋白活性,p62基因对蜜蜂幼虫卵巢发育起______(填“促进”或“抑制”)作用。
      【答案】(1)①. 翻译 ②. tRNA ③. 精氨酸
      (2)①. RNA聚合酶 ②. 左→右 ③. 5’-UUGCCA -3’ ④. 细胞核 ⑤. 起始密码子
      (3)①. 转录 ②. 鸟嘌呤
      (4)①. 抑制 ②. 促进
      【分析】DNA甲基化是指DNA序列上特定的碱基在DNA甲基转移酶的催化作用下添加.上甲基,虽然不改变DNA序列,但是导致相关基因转录沉默。DNA甲基化在细胞中普遍存在,对维持细胞的生长及代谢等是必需的。如果某DNA片段被甲基化,那么包含该片段的基因功能就会被抑制。DNA的甲基化是由DNA甲基化转移酶来控制的,如果让蜜蜂幼虫细胞中的这种酶失去作用,蜜蜂幼虫就会发育成蜂王,和喂它蜂王浆的效果是一样的。
      【小问1详解】
      过程①表示转录,过程②是以RNA为模板合成蛋白质的过程,表示翻译,即基因的表达包括过程①和②,其中物质a是tRNA,具有转运氨基酸的作用。a上的反密码子为GCC,对应的密码子为CGG,对应的氨基酸为精氨酸。
      【小问2详解】
      启动子是RNA聚合酶识别与结合的位点,用于驱动基因的转录,即与DNMT3基因启动部位结合的酶是RNA聚合酶,若以β链为模板,则该酶在β链上的移动方向为3’→ 5’(向右),因为子链的延伸方向是5’→ 3’,根据碱基互补配对原则可推测,虚线框中的DNA片段对应的RNA碱基序列为5’-UUGCCA -3’。RNA在细胞核内加工成为成熟的mRNA后移动到细胞质,当核糖体遇到mRNA中的起始密码便开始过程②,最终得到有活性的DNMT3蛋白。
      【小问3详解】
      p62基因启动部位的胞嘧啶发生甲基化后,导致RNA聚合酶和启动子不能结合影响转录;在DNA复制时,5’—甲基胞嘧啶与鸟嘌呤配对。
      【小问4详解】
      DNMT3蛋白是一种DNA甲基化转移酶,能使p62基因启动部位添加甲基基团,蜂王浆导致幼虫DNA甲基化的减少,因此蜂王浆中某些物质可能抑制DNMT3蛋白活性;蜂王浆导致幼虫p62基因甲基化减少,进而发育为蜂后,说明p62基因对蜜蜂幼虫卵巢发育起促进作用。
      25. 结合生物学知识回答下列问题:
      (1)宫颈癌是一种常见的女性恶性肿瘤,几乎所有宫颈癌都与人乳头瘤病毒(HPV)密切相关。细胞感染HPV后发生癌变的过程中,可能发生_______(填序号)。
      ①细胞代谢水平提高②某些基因失活③甲基化改变碱基序列④细胞膜表面糖蛋白数量减少
      (2)为探究药物M对小鼠宫颈癌细胞是否具有抑制作用,根据实验材料完善实验思路并进行分析讨论。
      实验材料:小鼠宫颈癌细胞、生理状况相同的同周龄雌性健康小鼠若干、药物M溶液(用生理盐水配制)、顺铂溶液(抗癌药物,用生理盐水配制)、生理盐水、电子天平等。
      完善实验思路:
      ①取适量小鼠宫颈癌细胞稀释成单细胞悬液,无菌条件下接种于生理状况相同的同周龄雌性健康小鼠左后肢背部皮下,相同且适宜条件下饲养,选出已成瘤(瘤直径相同且大于5mm)的小鼠240只,______分成3组(编号甲、乙、丙)
      甲组:每天每只小鼠腹腔注射______,作为肿瘤对照组;
      乙组:_______,作为阳性对照组;
      丙组:_______;
      另取_______,和甲组操作一样,作为正常对照组,编号丁;
      ②连续处理若干天,每隔10天处死各组中20只小鼠,精确称量小鼠移植瘤质量并记录,通过与甲组的平均瘤重比较,计算抑瘤率。
      ③根据实验步骤,设计实验数据记录表。
      ④分析结果发现:乙组和丙组的抑瘤率比甲组高,并且两组的小鼠抑瘤率相近,说明_______。
      【答案】(1)①②④ (2)①. 随机平均 ②. 适量生理盐水 ③. 每天每只小鼠腹腔注射等量顺铂溶液 ④. 每天每只小鼠腹腔注射等量M溶液 ⑤. 80只生理状况相同的同周龄雌性健康小鼠 ⑥. 药物M对小鼠宫颈癌细胞具有抑制作用,且抑制效果与顺铂溶液相当
      【分析】细胞癌变的根本原因是原癌基因和抑癌基因突变或表达异常;癌细胞具有以下特征:能够无限增殖,形态结构发生显著变化,细胞膜上的糖蛋白等物质减少,细胞之间的黏着性显著降低,容易在体内分散和转移等。
      【小问1详解】
      ①癌细胞具有快速的增殖能力,细胞代谢水平提高,①正确;
      ②原癌基因表达的蛋白质是细胞正常的生长和增殖所必需的,这类基因一旦突变或过量表达而导致相应蛋白质活性过强,就可能引起细胞癌变。相反,抑癌基因表达的蛋白质能抑制细胞的生长和增殖,或者促进细胞凋亡,这类基因一旦突变而导致相应蛋白质活性减弱或失去活性,也可能引起细胞癌变。因此细胞癌变过程中,抑癌基因可能失活,②正确;
      ③甲基化属于表观遗传,不会改变基因中的碱基序列,③错误;
      ④癌细胞细胞膜上的糖蛋白等物质减少,细胞之间的黏着性显著降低,容易在体内分散和转移,④正确。
      故选①②④。
      【小问2详解】
      本实验是探究药物M对小鼠体内宫颈癌细胞是否具有抑制作用,根据给出的材料可知共需要分为四组,分别是肿瘤对照组(移植瘤小鼠+生理盐水)、阳性对照组(移植瘤小鼠+顺铂药物处理)、实验组(移植瘤小鼠+药物M处理)、正常对照组(正常小鼠+生理盐水),其他实验条件要求相同且适宜。因此实验思路为将240只模型小鼠(肿瘤小鼠)随机均分三组,甲组:每天每只小鼠腹腔注射适量生理盐水,作为肿瘤对照组;乙组:每天每只小鼠腹腔注射等量顺铂溶液,作为阳性对照组;丙组:每天每只小鼠腹腔注射等量M溶液;另取80只生理状况相同的同周龄雌性健康的无移植瘤小鼠每天每只注射等量生理盐水,作为正常对照组,编号丁组;乙组和丙组的抑瘤率比甲组高,并且两组的小鼠抑瘤率相近,说明药物M对小鼠宫颈癌细胞具有抑制作用,且抑制效果与顺铂溶液相当。
      模板
      产生的多肽序列
      实验一
      多聚UC(…UCUCUCUCUCUC…)
      …Leu-Ser-Leu-Ser…
      实验二
      多聚UCU(…UCUUCUUCUUCU…)
      …Phe-Phe-Phe…
      …Ser-Ser-Ser…
      …Leu-Leu-Leu…
      杂交组合
      P
      F1





      星眼正常翅
      正常眼小翅
      星眼正常翅
      星眼正常翅

      正常眼小翅
      星眼正常翅
      星眼正常翅
      星眼小翅

      正常眼小翅
      正常眼正常翅
      正常眼正常翅
      正常眼小翅

      相关试卷 更多

      资料下载及使用帮助
      版权申诉
      • 1.电子资料成功下载后不支持退换,如发现资料有内容错误问题请联系客服,如若属实,我们会补偿您的损失
      • 2.压缩包下载后请先用软件解压,再使用对应软件打开;软件版本较低时请及时更新
      • 3.资料下载成功后可在60天以内免费重复下载
      版权申诉
      若您为此资料的原创作者,认为该资料内容侵犯了您的知识产权,请扫码添加我们的相关工作人员,我们尽可能的保护您的合法权益。
      入驻教习网,可获得资源免费推广曝光,还可获得多重现金奖励,申请 精品资源制作, 工作室入驻。
      版权申诉二维码
      欢迎来到教习网
      • 900万优选资源,让备课更轻松
      • 600万优选试题,支持自由组卷
      • 高质量可编辑,日均更新2000+
      • 百万教师选择,专业更值得信赖
      微信扫码注册
      手机号注册
      手机号码

      手机号格式错误

      手机验证码 获取验证码 获取验证码

      手机验证码已经成功发送,5分钟内有效

      设置密码

      6-20个字符,数字、字母或符号

      注册即视为同意教习网「注册协议」「隐私条款」
      QQ注册
      手机号注册
      微信注册

      注册成功

      返回
      顶部
      学业水平 高考一轮 高考二轮 高考真题 精选专题 初中月考 教师福利
      添加客服微信 获取1对1服务
      微信扫描添加客服
      Baidu
      map