


浙江省金砖联盟2024-2025学年高二下学期4月期中生物试题(原卷版+解析版)
展开 这是一份浙江省金砖联盟2024-2025学年高二下学期4月期中生物试题(原卷版+解析版),共37页。试卷主要包含了考试结束后,只需上交答题卷等内容,欢迎下载使用。
考生须知:
1.本卷满分100分,考试时间90分钟;
2.答题前,在答题卷指定区域填写班级、姓名、考场号、座位号及准考证号并填涂相应数字。
3.所有答案必须写在答题卷上,写在试卷上无效;
4.考试结束后,只需上交答题卷。
选择题部分
一、选择题(本大题共20小题,每小题2分,共40分。每小题列出的四个备选项中只有一个是符合题目要求的,不选、多选、错选均不得分)
1. 调查发现某重工业园区的土壤被某些重金属污染,可能要经过100-200年才能够恢复。下列关于土壤污染的相关叙述,错误的是( )
A. 土壤污染具有隐蔽性和滞后性
B. 生活污水的排放是造成土壤污染的主要原因
C. 垃圾分类和控制劣质农药使用可控制土壤污染
D. 检测微生物类型和数量可评价土壤性能恢复情况
2. 生物技术是把双刃剑,造福人类的同时也带来了安全性和伦理问题,人们必须高度重视。下列相关叙述正确的是( )
A. 将抗虫基因导入植物叶绿体中可以防止遗传漂变发生
B. 通过核移植和胚胎工程技术为不孕不育家庭带来福音
C. 生存和繁殖上有优势的转基因植物可能会破坏原有生态平衡
D. 多数国家不具备研制技术是因为生物武器研制门槛高
3. 北美加利福利亚草原原来由针茅和早熟禾等构成,由于放牧和烧荒,逐渐演替成由野燕麦和毛雀麦构成的草本植物群落。该群落周围生长的鼠尾草灌木和蒿的叶子能分泌抑制其他草本植物生长的物质,最终随着时间推移取代原来的草本植物。下列叙述错误的是( )
A. 自然干扰因子也会影响演替的方向
B. 演替是生物与外界环境相互作用的结果
C. 野燕麦和毛雀麦两个种群的消失导致群落发生演替
D. 鼠尾草分泌物质抑制其他草本植物生长,说明信息传递能影响演替
4. 人体内环境保持相对稳定以维持正常生命活动。下列反应不存在于内环境中的是( )
A. 抗体与病原体或毒素结合
B. 缓冲对H2CO3和NaHCO3调节血浆pH
C. 乙酰胆碱起作用后被相应酶分解
D. 巨噬细胞识别被感染的体细胞
5. 热带雨林群落约占地球现存森林面积的一半,是地球上最丰富的“生物基因库”。下列关于热带雨林群落及其生物的叙述,错误的是( )
A. 森林群落是地球上最重要的陆地群落
B. 生物种类极为丰富,垂直结构和时间结构最为明显
C. 叶往往大而薄,具有泌水组织,有的叶还具有滴水叶尖
D. 树懒弯曲锐利的勾爪能更好的适应攀缘生活
6. 研究人员在某一时刻测得某非极地海洋生态系统中各生物体内的重金属铅的平均浓度,其中甲—丁表示不同种类的生物。下列叙述错误的是( )
A. 甲和丁分别属于该生态系统的生产者和次级消费者
B. 极地生物体内也能检测到铅的存在,说明生物富集具有全球性
C. 甲可能通过体表直接吸收或根系吸收的方式吸收重金属铅
D. 生物富集的程度受生物特性、有害物质性质及环境因素的影响
7. 某小组想调查校园内生物种类等特征以绘制食物链和食物网。下列叙述错误的是( )
A. 可通过识别图鉴、网络查询和分析粪便成分等方式确认动物食性
B. 依据生物的食性不同,可确定各物种在食物链和食物网中的地位
C. 需根据生物的活动能力等特征来选择合适的种群密度调查方式
D. 根据食物链和食物网能分析出生态系统的功能之一是物质循环
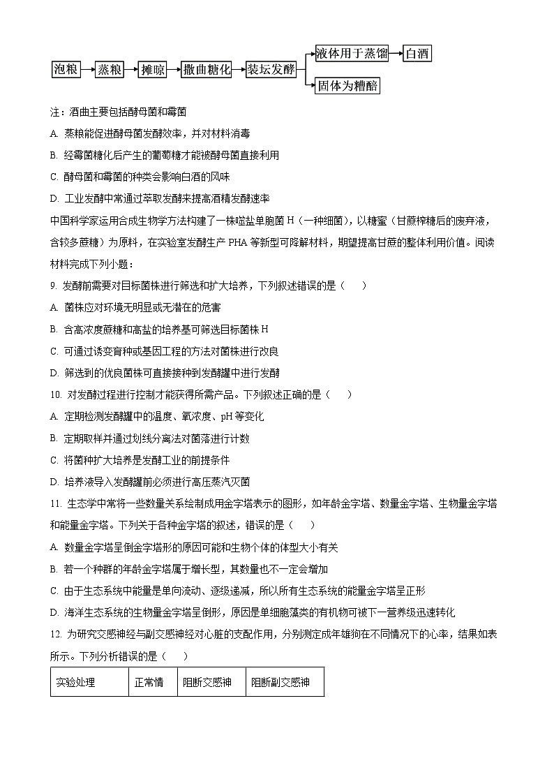
8. 我国酿酒技艺源远流长,酿酒主要利用的是酵母菌在无氧条件下利用葡萄糖发酵产生酒精。传统酿造工艺流程如图示,下列关于白酒酿造过程,叙述错误的是( )
注:酒曲主要包括酵母菌和霉菌
A. 蒸粮能促进酵母菌发酵效率,并对材料消毒
B. 经霉菌糖化后产生的葡萄糖才能被酵母菌直接利用
C. 酵母菌和霉菌的种类会影响白酒的风味
D. 工业发酵中常通过萃取发酵来提高酒精发酵速率
中国科学家运用合成生物学方法构建了一株噬盐单胞菌H(一种细菌),以糖蜜(甘蔗榨糖后的废弃液,含较多蔗糖)为原料,在实验室发酵生产PHA等新型可降解材料,期望提高甘蔗的整体利用价值。阅读材料完成下列小题:
9. 发酵前需要对目标菌株进行筛选和扩大培养,下列叙述错误的是( )
A. 菌株应对环境无明显或无潜在的危害
B. 含高浓度蔗糖和高盐的培养基可筛选目标菌株H
C. 可通过诱变育种或基因工程的方法对菌株进行改良
D. 筛选到的优良菌株可直接接种到发酵罐中进行发酵
10. 对发酵过程进行控制才能获得所需产品。下列叙述正确的是( )
A. 定期检测发酵罐中的温度、氧浓度、pH等变化
B. 定期取样并通过划线分离法对菌落进行计数
C. 将菌种扩大培养是发酵工业的前提条件
D. 培养液导入发酵罐前必须进行高压蒸汽灭菌
11. 生态学中常将一些数量关系绘制成用金字塔表示的图形,如年龄金字塔、数量金字塔、生物量金字塔和能量金字塔。下列关于各种金字塔的叙述,错误的是( )
A. 数量金字塔呈倒金字塔形的原因可能和生物个体的体型大小有关
B. 若一个种群的年龄金字塔属于增长型,其数量也不一定会增加
C. 由于生态系统中能量是单向流动、逐级递减,所以所有生态系统的能量金字塔呈正形
D. 海洋生态系统的生物量金字塔呈倒形,原因是单细胞藻类的有机物可被下一营养级迅速转化
12. 为研究交感神经与副交感神经对心脏的支配作用,分别测定成年雄狗在不同情况下的心率,结果如表所示。下列分析错误的是( )
A. 交感神经和副交感神经都是传出神经
B. 副交感神经兴奋时引起心脏搏动减慢
C. 以上两种神经对心率调节的作用是拮抗
D. 调节心率时,交感神经的活动占优势
13. 不同处理对某植物性别分化的影响见下表,下列叙述正确的是( )
A. 组②能说明根产生的细胞分裂素能促进雌株形成
B. 组④⑤能说明叶产生的赤霉素能促进雄株形成
C. 若对赤霉素受体缺失突变体施加赤霉素则雄株数量不会增多
D. 两种激素通过调节细胞内生化反应,协同作用于植物的性别分化
14. 我国生态学家马世骏在研究蝗虫防治工作时发现,蝗虫秋季产卵后死亡,以卵越冬。而大旱容易导致河流面积萎缩,松软湿润的河床会成为蝗虫卵的“天然温室”。下列叙述错误的是( )
A. 干旱是影响蝗虫种群数量增长的重要因素
B. 调查虫卵的密度可用于蝗灾的监控和预报
C. 可利用无毒的化学杀虫剂来彻底消灭蝗虫
D. 治理河流可一定程度上降低蝗虫种群密度
15. 植物生长发育受环境因素影响,如重力、光和温度等。下列叙述错误的是( )
A. 菊花叶片中的成花素能感受光周期变化,进而影响开花
B. 植物根感受重力的细胞和使根向下弯曲的细胞不在同一部位
C. 郁金香需经春化作用才能开花可能与体内赤霉素含量升高有关
D. 光敏色素能影响植物体的种子萌发和分枝形成等生理过程
16. 人们根据生态学的原理,用系统工程的方法和技术指导生产实践,如“蔬菜-鸡、猪-沼气”系统。该系统中的物质循环如图所示,下列叙述正确的是( )
A. 流经该生态系统的总能量为生产者固定的太阳能
B. 该生态系统需不断从外界补充物质和能量以维持稳态
C. 猪和鸡摄入饲料(由菜制成)过程,体现了物质循环和能量流动
D. 将粪便发酵成沼气并用于燃烧,实现了资源的多层次利用并提高了能量传递效率
17. 我国科学家首次在猪体内培养出人源中期肾脏,是世界范围内首例人源化功能器官异种体内培养,相关流程如图所示。下列相关叙述错误的是( )
A. 推测SIXI和SALLI两种基因是猪肾脏发育所必需的
B. 向提供卵母细胞的母猪注射促性腺激素以促进超数排卵
C. 该实验流程中涉及了体外受精、胚胎移植等技术
D. 利用人源诱导多能干细胞理论上可避免免疫排斥反应
18. 临床上多数甲亢是由弥漫性毒性甲状腺肿(Graves病)引起的,致病机理如图所示。医学上可向患者静脉注射一定剂量的促甲状腺激素释放激素(TRH),并通过检测促甲状腺激素(TSH)的浓度进行辅助诊断。下列叙述错误的是( )
A. 在较温暖的环境中,患者的汗液分泌量往往比正常人多
B. Graves病属于自身免疫病,患者甲状腺激素分泌会增多
C. 向患者注射一定剂量的TRH,血清中TSH浓度会明显升高
D. 可通过抑制该抗体X的合成与分泌来减轻病症
19. 神经元N直接接收来自2个独立神经末梢a和c的信号,神经末梢b通过突触与神经末梢a相连,如图甲。图乙表示神经元N接收到来自3个突触前末端的信号后所产生的各种突触后电位,其中不同神经末梢作用于同一个神经元引起的小电位可以累加。下列叙述正确的是( )
A. 同时刺激神经末梢a和c,神经元N可能会产生兴奋
B. 神经末梢a可接受来自b和N释放的信号分子
C. 神经末梢b释放的抑制型神经递质不会改变a处的离子通透性
D. 与单独刺激神经末梢c相比,同时刺激神经末梢b和c时,神经元N产生的兴奋性突触后电位数值下降
20. 镰刀形细胞贫血症由基因A和a控制,某家族的系谱图如图甲。为确定家系中某些个体的基因型,设计基因A和a的引物进行PCR,再用限制酶M对基因A和a分别进行切割,并电泳,电泳结果如图乙。下列叙述错误的是( )
A. 镰刀形细胞贫血症是常染色体隐性遗传病
B. 基因A内存在限制酶M的识别序列和切割位点
C. 6号的基因型为AA或Aa,杂合子概率为1/3
D. 6号与4号基因型概率相同概率是5/9
非选择题部分
二、非选择题(本大题共5小题,共60分)
21. 随着“萌兰”和“渝爱”等走红网络,国宝大熊猫日益受到更多人关注和喜爱。大熊猫出生后的一段时间依赖于母亲哺乳进食,待长至6个月左右会以冷箭竹为食。回答下列问题:
(1)维持大熊猫种群数量调查对保护工作的开展至关重要,如采用红外触发相机技术。相比标志重捕法,该方法的优点是________(写出1点)。通过观察发现,成年大熊猫常用尿液在树干上做标记,这体现了生态系统的________功能。为更好的研究野生大熊猫,科研人员可以从大熊猫的栖息地、天敌、________(写出1点)等方面去研究大熊猫在群落中的生态位。
(2)大熊猫经过数百万年的演化发展,从食肉动物转化为以特定竹类为主要食物来源的植食动物,是长期________的结果。经测算发现其粪便中的竹纤维比例高达80%,即大熊猫能实际利用的竹子的________少。从能量流动的角度分析,大熊猫摄食竹子的能量远多于其用于生长发育繁殖的能量,原因是大熊猫摄食竹子的能量一部分会_______,另一部分会用于________散失。
(3)建立自然保护区属于保护生物多样性措施中的________保护,该方式能够提高种群数量的原因是________。将圈养大熊猫放归栖息地和冷冻其精液都能增加________多样性,进而提高生物多样性。不少网友认为大熊猫的“吃播”为自身提供了情绪价值,这体现了生物多样性的________价值。
22. 长期处于焦虑紧张的状态会带来一定情绪压力。图甲为情绪压力下,相关腺体参与的应激反应模式图。其中,糖皮质激素参与机体应激反应,具有升高血糖浓度、直接阻止细胞因子合成和释放等功能。
回答下列问题:
(1)机体可通过________调控轴调控糖皮质激素分泌,以实现糖皮质激素的________调节过程。该激素能作用于________(填“细胞膜上”或“细胞内”)的相应受体,促进________,进而起到升高血糖浓度的效应。除胰高血糖素和糖皮质激素外,人体中还有________(激素名称)也具有升血糖的作用。
(2)研究发现长期情绪压力会使人体免疫力下降,原因可能是压力刺激促进糖皮质激素释放,使________含量下降,而该类物质在免疫调节中的具体作用是________(写出1点)。
(3)长期情绪压力还会引起胰岛素敏感性降低(即胰岛素抵抗),部分机理如图乙,其中CORT表示糖皮质激素,Ins表示胰岛素,InsR表示胰岛素受体。
由图乙可知,CORT与________结合,胰岛素敏感性下降,使细胞对葡萄糖的________能力减弱,进而使血糖浓度升高。机体为克服胰岛素抵抗,胰岛β细胞会________(填“增加”或“减少”)胰岛素的分泌,造成该细胞损伤,引发Ⅱ型糖尿病。
(4)结合上述结果可知,机体通过神经系统和________系统共同维持稳态。
23. 紫杉醇是从红豆杉中提取的一种高效抗癌的药物,但由于红豆杉野生资源匮乏等问题导致了紫杉醇的供应严重不足。因此,研究人员尝试将红豆杉与柴胡进行体细胞杂交,培育能产生紫杉醇的柴胡,过程如图甲所示。回答下列问题:
注:X射线处理能随机破坏染色体结构,使其发生断裂、易位、染色体消除等,使细胞不再持续分裂;碘乙酰胺处理使细胞质中的某些酶失活,抑制细胞分裂。
回答下列问题:
(1)研究人员往往选取幼茎作为获得愈伤组织的材料,原因是________。
(2)过程②中用酶液处理两种愈伤组织,离心后需多次洗涤沉淀物以获得原生质体。多次洗涤的目的是________。用不同方式处理两种原生质体,其中A处理为________。采用FDA法可测定原生质体活力。已知FDA本身无荧光,当其进入细胞后可被酯酶分解为具有荧光的物质,该荧光物质会留在细胞内。据此应选择________的原生质体用于融合。
(3)过程③常用化学试剂________诱导融合,影响融合效率因素有________(写1点)。经融合后,只有异源融合的原生质体可持续分裂成再生细胞团,从结构和功能角度分析,原因是________。
(4)过程④中,为使杂种细胞能再分化形成杂种植株,需要调整培养基中________。由异源细胞培育杂种植株的过程体现了________的原理。有研究发现,若直接将两种原生质体进行融合,得到的杂种细胞不仅未把双亲的优点结合起来,甚至失去了它们各自原有的有益特性。可能是因为原生质体融合过程发生了________。
(5)科研人员采用特异性引物对获得的杂种植株、红豆杉和柴胡基因组DNA进行PCR扩增,得到两亲本的差异性条带,可用于杂种植株的鉴定。双亲和再生植株1-4的PCR扩增结果如图乙所示。
1-4号再生植株中一定是杂种植株的是________,判断依据是________。
(6)此外,可利用基因工程的方法将紫杉醇合成基因导入柴胡的原生质体中以生产大量紫杉醇。选取原生质体作为受体细胞的原因是________。
24. 人干扰素是一种具有特定功能的蛋白质,可用于治疗病毒的感染和癌症。长期以来,人们利用相关病毒诱导白细胞产生干扰素再从血液中提取,但每升血只能提取0.05μg。1982年,我国科学家侯云德通过基因工程等技术研制出我国首个基因工程药物——重组人干扰素。图甲和图乙为质粒和人干扰素α-1b基因的结构图。
回答下列问题:
(1)目的基因的获取和扩增。从________细胞中提取________,经逆转录获取目的基因,再通过PCR技术扩增目的基因。PCR在延伸最后阶段需要设置10min的原因是________。
(2)表达载体的构建和筛选。应选取限制酶________切割图甲中质粒与图乙中的目的基因,以防止________。之后,用DNA连接酶连接并使用合适方法进行筛选。
(3)导入受体细胞。将大肠杆菌放于低温、低浓度的CaCl2溶液中,使之成为感受态细胞。再在低温条件下将感受态大肠杆菌与表达载体混合,然后进行短暂的________处理,使外源DNA转入大肠杆菌。随后,需先将大肠杆菌置于适宜条件下培养一段时间,再检测抗性,原因是________。
(4)检测目的基因及表达产物。可用含有适宜浓度的_________的培养基来筛选含有表达载体的大肠杆菌。若该物质浓度过低,可能会使检测结果出现假阴性。可采用________方法来进一步检测目的基因的存在。为检测是否产生干扰素,分子水平上可采用_________的方法进行检测。
(5)目标蛋白的优化。上述方法获得的干扰素虽然含量大,但多数蛋白质形成二聚体,抗病毒活性差,这是因为蛋白质的________是进化的结果。为解决上述问题,可利用蛋白质工程对________直接进行设计和改造。
25. 倒伏一直以来是水稻生产上的一个难题,往往会造成水稻减产。某研究小组为探究调环酸钙(一种植物生长调节剂)对水稻抗倒伏能力和增产效果的影响,根据以下材料和用具,完善实验思路,预测实验结果。
材料和用具:若干块生长状况相似的水稻大棚试验田、一定浓度的调环酸钙溶液、清水等(说明与要求:水稻抗倒伏能力和产量的具体测定方法不作要求;实验条件适宜)。
(1)完善实验思路:______。
(2)记录实验结果(设计一个表格来统计实验数据)______。
(3)植物激素类似物在植物体内的作用效果更持久,原因是________。研究发现调环酸钙对部分赤霉素合成有抑制作用,由此猜测调环酸钙能增强水稻抗倒伏能力的原因可能是________。
(4)使用矮壮素虽然能提高植物抗倒伏能力,但植物后期会出现早衰的不良现象。其中有活性的赤霉素含量会影响植物的早衰。由图中分析可知,使用调环酸钙不会造成植物早衰,判断依据是________。
(5)为保证食品安全,在上述研究时,还应考虑的因素是_________(写出1点)。
浙江省金砖联盟2024学年第二学期期中
高二年级生物学科试题
考生须知:
1.本卷满分100分,考试时间90分钟;
2.答题前,在答题卷指定区域填写班级、姓名、考场号、座位号及准考证号并填涂相应数字。
3.所有答案必须写在答题卷上,写在试卷上无效;
4.考试结束后,只需上交答题卷。
选择题部分
一、选择题(本大题共20小题,每小题2分,共40分。每小题列出的四个备选项中只有一个是符合题目要求的,不选、多选、错选均不得分)
1. 调查发现某重工业园区的土壤被某些重金属污染,可能要经过100-200年才能够恢复。下列关于土壤污染的相关叙述,错误的是( )
A. 土壤污染具有隐蔽性和滞后性
B. 生活污水的排放是造成土壤污染的主要原因
C. 垃圾分类和控制劣质农药使用可控制土壤污染
D. 检测微生物的类型和数量可评价土壤性能恢复情况
【答案】B
【解析】
【分析】土壤污染的污染源:农业生产上大量施用化肥、农药;固体废弃物如塑料薄膜;大气中的有害气体和有毒废气随雨水降落污染土壤;污水中的重金属或有毒有害物质污染土壤。按污染物来历的性质通常可分为四类:即有机污染物、重金属、放射性元素和病原微生物。土壤污染的危害:土壤污染导致严重的直接经济损失——农作物的污染、减产;土壤污染破坏土壤正常的生态平衡;土壤污染危害人体健康。
【详解】A、土壤污染通常不像大气污染、水污染那样直观易见,有害物质在土壤中逐渐积累,可能很长时间后才表现出危害,所以具有隐蔽性和滞后性,A正确;
B、造成土壤污染的主要原因包括工业生产排放的废渣、废水、废气,农业生产中化肥、农药的过度使用,以及固体废弃物的不合理处置等。生活污水虽然也含有一定污染物,但不是造成土壤污染的主要原,B错误;
C、垃圾分类可以减少进入土壤的有害物质,控制土壤污染;合理使用农药能降低农药对土壤的污染,都是控制土壤污染的有效措施,C正确;
D、土壤中的微生物对土壤的物质循环和能量转化起着重要作用,其类型和数量的变化能反映土壤生态系统的健康状况,可作为评价土壤性能恢复情况的指标,D正确。
故选B。
2. 生物技术是把双刃剑,造福人类的同时也带来了安全性和伦理问题,人们必须高度重视。下列相关叙述正确的是( )
A. 将抗虫基因导入植物叶绿体中可以防止遗传漂变发生
B. 通过核移植和胚胎工程技术为不孕不育家庭带来福音
C. 生存和繁殖上有优势的转基因植物可能会破坏原有生态平衡
D. 多数国家不具备研制技术是因为生物武器研制门槛高
【答案】C
【解析】
【分析】1、转基因生物的安全性问题:食物安全(滞后效应、过敏源、营养成分改变)、生物安全(对生物多样性的影响)、环境安全(对生态系统稳定性的影响)。
2、生物武器种类:包括致病菌、病毒、生化毒剂,以及经过基因重组的致病菌等。把这些病原体直接或者通过食物、生活必需品等散布到敌方,可以对军队和平民造成大规模杀伤后果。
【详解】A、遗传漂变是指由于群体较小和偶然事件而造成的基因频率随机波动,将抗虫基因导入植物叶绿体中主要是为了防止基因污染(因为叶绿体中的基因是母系遗传,不会通过花粉传播),而不是防止遗传漂变,A错误;
B、为不孕不育家庭带来福音的主要是试管婴儿技术(体外受精 - 胚胎移植技术),核移植技术目前主要应用于克隆等领域,并非直接为不孕不育家庭解决问题,B错误;
C、生存和繁殖上有优势的转基因植物可能会在与其他生物竞争中占据优势,大量繁殖,排挤本地物种,从而破坏原有生态平衡,C正确;
D、多数国家不进行生物武器研制主要是因为生物武器具有巨大的危害性,以及受到《禁止生物武器公约》等国际条约的限制,而不是因为研制门槛高,D错误。
故选C。
3. 北美加利福利亚草原原来由针茅和早熟禾等构成,由于放牧和烧荒,逐渐演替成由野燕麦和毛雀麦构成的草本植物群落。该群落周围生长的鼠尾草灌木和蒿的叶子能分泌抑制其他草本植物生长的物质,最终随着时间推移取代原来的草本植物。下列叙述错误的是( )
A. 自然干扰因子也会影响演替的方向
B. 演替是生物与外界环境相互作用的结果
C. 野燕麦和毛雀麦两个种群的消失导致群落发生演替
D. 鼠尾草分泌物质抑制其他草本植物生长,说明信息传递能影响演替
【答案】C
【解析】
【分析】生态系统的信息分为物理信息、化学信息和行为信息。生态系统的光、声、温度、湿度、磁力等,通过物理过程传递的信息,称为物理信息。生物在生命活动过程中,产生一些可以传递信息的化学物质,诸如植物的生物碱、有机酸等代谢产物,以及动物的性外激素等,这就是化学信息。动物的特殊行为,对于同种和异种也能够传递某种信息,即生物的行为特征可以体现为行为信息。
【详解】A、题干中提到“由于放牧和烧荒,逐渐演替成由野燕麦和毛雀麦构成的草本植物群落”,放牧和烧荒属于自然干扰因素,它们使得群落演替的方向发生了改变,所以自然干扰因素会影响演替的方向,A正确;
B、群落演替是生物与外界环境相互作用的结果。在群落演替过程中,生物会对环境产生影响,同时环境的变化也会影响生物的生存和发展,进而推动群落的演替,B正确;
C、群落演替是指随着时间的推移,一个群落被另一个群落代替的过程。这种替代是优势替代而不是完全替代,故野燕麦和毛雀麦两个种群只是不再是优势物种了,C错误;
D、鼠尾草分泌物质抑制其他草本植物生长,这属于化学信息传递。这种信息传递影响了不同植物之间的竞争关系,进而影响了群落的组成和结构,说明信息传递能影响演替,D正确。
故选C。
4. 人体内环境保持相对稳定以维持正常生命活动。下列反应不存在于内环境中的是( )
A. 抗体与病原体或毒素结合
B. 缓冲对H2CO3和NaHCO3调节血浆pH
C. 乙酰胆碱起作用后被相应酶分解
D. 巨噬细胞识别被感染的体细胞
【答案】D
【解析】
【分析】内环境主要包括血浆、组织液和淋巴。内环境是组织细胞与外界环境进行物质交换的媒介,内环境直接通过消化系统、循环系统、呼吸系统、泌尿系统以及皮肤等器官的参与外界之间进行物质和气体的交换,如呼吸系统吸入氧气,排出二氧化碳,消化系统吸收食物等营养物质,为机体提供营养,泌尿系统和皮肤及时排出代谢废物,另外还需要神经系统、内分泌系统和免疫系统的参与,神经和内分泌系统协调各个系统和器官的活动,免疫系统抵御病原体的侵入维持机体健康。
【详解】A、抗体分布在体液中,抗体与病原体或毒素结合发生在内环境中,A正确;
B、缓冲对H2CO3和NaHCO3调节血浆pH,如血液中的乳酸过多就与NaHCO3发生作用,生成乳酸钠和碳酸,碳酸是一种弱酸,可以分解成CO2和H2O,当血液中的CO2增多时,可刺激呼吸中枢,引起呼吸加快,从而将多余的CO2排出体外。当Na2CO3进入血液后,就与血液中的H2CO3发生作用,形成NaHCO3,过多的NaHCO3可由肾脏排出。这样,由于缓冲物质的调节,使血液的pH基本维持在7.35~7.45,变动幅度不大,B正确;
C、乙酰胆碱分布在组织液中,起作用后被相应酶分解发生在内环境中,C正确;
D、巨噬细胞识别被感染的体细胞是细胞与细胞之间的作用,而内环境是指细胞外面的液体环境,不包括细胞本身,D错误。
故选D。
5. 热带雨林群落约占地球现存森林面积的一半,是地球上最丰富的“生物基因库”。下列关于热带雨林群落及其生物的叙述,错误的是( )
A. 森林群落是地球上最重要的陆地群落
B. 生物种类极为丰富,垂直结构和时间结构最为明显
C. 叶往往大而薄,具有泌水组织,有的叶还具有滴水叶尖
D. 树懒弯曲锐利的勾爪能更好的适应攀缘生活
【答案】B
【解析】
【分析】群落的结构
(1)垂直结构:在垂直方向上大多数群落都具有明显的分层现象.意义:植物的垂直结构提高了群落利用阳光等环境资源能力;植物的垂直结构又为动物创造了多种多样的栖息空间和食物条件,所以动物也有分层现象(垂直结构)。
(2)水平结构:群落的水平结构主要表现特征是镶嵌分布.意义:水平结构由于地形的变化、土壤湿度和盐碱度的差异、光照强度的不同、生物自身生长特点的不同,它们呈镶嵌分布。
【详解】A、森林群落是地球上最重要的陆地群落,它在调节气候、保持水土、提供栖息地等方面有着不可替代的作用,A正确;
B、热带雨林生物种类极为丰富,垂直结构复杂,但时间结构并非最为明显,B错误;
C、热带雨林中的植物叶往往大而薄,具有泌水组织,有的叶还具有滴水叶尖,这是适应高温高湿环境的特征,C正确;
D、树懒弯曲锐利的勾爪能帮助它更好地攀缘在树上生活,这是其适应环境的形态结构特征,D正确。
故选B。
6. 研究人员在某一时刻测得某非极地海洋生态系统中各生物体内的重金属铅的平均浓度,其中甲—丁表示不同种类的生物。下列叙述错误的是( )
A. 甲和丁分别属于该生态系统的生产者和次级消费者
B. 极地生物体内也能检测到铅的存在,说明生物富集具有全球性
C. 甲可能通过体表直接吸收或根系吸收的方式吸收重金属铅
D. 生物富集的程度受生物特性、有害物质性质及环境因素的影响
【答案】A
【解析】
【分析】组成生物体的C、H、O、N、P、S等元素,都不断地进行着从无机环境到生物群落,又从生物群落到无机环境的循环过程。生物体从周围环境吸收、积蓄某种元素或难以降解的化合物,使其在机体内浓度超过环境浓度的现象,称作生物富集。营养级越高,富集的元素或化合物浓度越高。
【详解】A、生物富集现象是指有害物质沿着食物链积累,营养级越高,生物体内有害物质的浓度越高。从图中可以看出,甲体内重金属铅的平均浓度最低,丙体内重金属铅的平均浓度最高,所以甲处于较低营养级,丙处于较高营养级。但仅根据重金属铅的浓度不能直接确定甲是生产者,丁是次级消费者,因为生产者也可能通过其他途径吸收少量重金属铅,且不能仅依据重金属含量就明确各生物的具体营养级,A错误;
B、极地生物体内能检测到铅的存在,说明铅这种有害物质可以通过大气环流、水循环等途径扩散到极地地区,进而在极地生物体内积累,这充分体现了生物富集具有全球性,B正确;
C、对于一些水生植物等生物,可能通过体表直接吸收水中的重金属铅;而对于一些具有根系的生物,也可以通过根系从土壤或水底沉积物等环境中吸收重金属铅,C正确;
D、不同生物对有害物质的吸收、积累和代谢能力不同,这体现了生物特性对生物富集程度的影响;有害物质自身的化学性质、稳定性等也会影响其在生物体内的富集情况;环境因素如温度、酸碱度等会影响生物对有害物质的吸收和环境中有害物质的存在形式等,从而影响生物富集程度,D正确。
故选A。
7. 某小组想调查校园内生物种类等特征以绘制食物链和食物网。下列叙述错误的是( )
A. 可通过识别图鉴、网络查询和分析粪便成分等方式确认动物食性
B. 依据生物的食性不同,可确定各物种在食物链和食物网中的地位
C. 需根据生物的活动能力等特征来选择合适的种群密度调查方式
D. 根据食物链和食物网能分析出生态系统的功能之一是物质循环
【答案】D
【解析】
【分析】标记重捕法:在被调查种群的活动范围内,捕获一部分个体,做上标记后再放回原环境,经过一段时间后进行重捕,根据重捕到的动物中标记个体数占总个体数的比例,来估算种群密度。
【详解】A、在调查校园内生物种类特征以绘制食物链和食物网时,为了确认动物的食性,可以借助识别图鉴来了解动物的饮食习性相关信息,通过网络查询能获取更多关于该动物食性的资料,分析粪便成分也能得知动物吃过的食物种类等。所以可通过识别图鉴、网络查询和分析粪便成分等方式确认动物食性,A正确;
B、生物的食性不同,其在食物链和食物网中所处的位置就不同,比如草食性动物以植物为食,处于初级消费者的地位;肉食性动物以其他动物为食,处于更高营养级。所以依据生物的食性不同,可确定各物种在食物链和食物网中的地位,B正确;
C、在调查种群密度时,需要根据生物的特点,如活动能力、活动范围等特征来选择合适的调查方式。对于活动能力强、活动范围大的动物,一般采用标志重捕法;对于植物或活动能力弱、活动范围小的动物,通常采用样方法。所以需根据生物的活动能力等特征来选择合适的种群密度调查方式,C正确;
D、食物链和食物网是生态系统的营养结构,通过它们可以分析生态系统的功能之一是能量流动,能量沿着食物链和食物网单向流动、逐级递减;而物质循环是指组成生物体的C、H、O、N、P、S 等元素,都不断进行着从无机环境到生物群落,又从生物群落到无机环境的循环过程,食物网和食物链并不能直接分析出物质循环,D错误。
故选D。
8. 我国酿酒技艺源远流长,酿酒主要利用的是酵母菌在无氧条件下利用葡萄糖发酵产生酒精。传统酿造工艺流程如图示,下列关于白酒酿造过程,叙述错误的是( )
注:酒曲主要包括酵母菌和霉菌
A. 蒸粮能促进酵母菌发酵效率,并对材料消毒
B. 经霉菌糖化后产生的葡萄糖才能被酵母菌直接利用
C. 酵母菌和霉菌的种类会影响白酒的风味
D. 工业发酵中常通过萃取发酵来提高酒精发酵速率
【答案】D
【解析】
【分析】1、果酒的制作离不开酵母菌,酵母菌是兼性厌氧微生物,在有氧条件下,酵母菌进行有氧呼吸,大量繁殖,把糖分解成二氧化碳和水;在无氧条件下,酵母菌能进行酒精发酵。故果酒的制作原理是酵母菌无氧呼吸产生酒精,酵母菌最适宜生长繁殖的温度范围是18~30℃;生产中是否有酒精的产生,可用酸性重铬酸钾来检验,该物质与酒精反应呈现灰绿色。
2、果醋制作中起到主要作用的微生物是醋酸菌,醋酸菌是一种好氧细菌,只有当氧气充足时,才能进行旺盛的生理活动,其代谢类型属于异养需氧型。当氧气、糖源都充足时,醋酸菌将葡萄汁中的糖分解为醋酸;当缺少糖源时,醋酸菌将乙醇变为乙醛,再将乙醛变为醋酸。醋酸菌的最适生长温度为30~35℃。
【详解】A、蒸粮可以使粮食中的淀粉糊化,有利于后续霉菌和酵母菌对其分解利用,同时高温能杀死原料中的杂菌,起到消毒作用,从而促进酵母菌发酵效率,A正确;
B、酵母菌不能直接利用淀粉等多糖,经霉菌糖化后产生的葡萄糖才能被酵母菌直接利用进行无氧呼吸产生酒精,B正确;
C、不同种类的酵母菌和霉菌在发酵过程中产生的代谢产物不同,会影响白酒的风味,C正确;
D、工业发酵中常通过连续发酵来提高酒精发酵速率,而不是萃取发酵,萃取是一种分离混合物的方法,不能提高发酵速率,D错误。
故选D。
中国科学家运用合成生物学方法构建了一株噬盐单胞菌H(一种细菌),以糖蜜(甘蔗榨糖后的废弃液,含较多蔗糖)为原料,在实验室发酵生产PHA等新型可降解材料,期望提高甘蔗的整体利用价值。阅读材料完成下列小题:
9. 发酵前需要对目标菌株进行筛选和扩大培养,下列叙述错误的是( )
A. 菌株应对环境无明显或无潜在的危害
B. 含高浓度蔗糖和高盐的培养基可筛选目标菌株H
C. 可通过诱变育种或基因工程方法对菌株进行改良
D. 筛选到的优良菌株可直接接种到发酵罐中进行发酵
10. 对发酵过程进行控制才能获得所需产品。下列叙述正确的是( )
A. 定期检测发酵罐中的温度、氧浓度、pH等变化
B. 定期取样并通过划线分离法对菌落进行计数
C. 将菌种扩大培养是发酵工业的前提条件
D. 培养液导入发酵罐前必须进行高压蒸汽灭菌
【答案】9. D 10. ACD
【解析】
【分析】发酵工程,是指采用现代工程技术手段,利用微生物的某些特定功能,为人类生产有用的产品,或直接把微生物应用于工业生产过程的一种新技术。发酵工程的内容包括菌种的选育、培养基的配制、灭菌、扩大培养和接种、发酵过程和产品的分离提纯等方面。
【9题详解】
A、在筛选和利用菌株时,从环保和安全角度考虑,菌株应对环境无明显或无潜在的危害,A正确;
B、因为目标菌株H是耐盐单胞菌且以含较多蔗糖的糖蜜为原料发酵,所以含高浓度蔗糖和高盐的培养基可筛选目标菌株H,B正确;
C、诱变育种可通过诱导基因突变获得新性状,基因工程可定向改造生物性状,所以可通过诱变育种或基因工程的方法对菌株进行改良,C正确;
D、筛选到的优良菌株不能直接接种到发酵罐中进行发酵,需要先进行扩大培养,增加菌种数量,达到一定规模后再接种到发酵罐,D错误。
故选D。
【10题详解】
A、温度、氧浓度、pH等会影响发酵过程中微生物的生长和代谢,定期检测发酵罐中的温度、氧浓度、pH等变化,有利于及时调控发酵条件,获得所需产品,A正确;
B、划线分离法主要用于分离单菌落,而不是对菌落进行计数,对菌落计数常用稀释涂布平板法等,B错误;
C、将菌种扩大培养可以增加菌种数量,保证发酵过程中有足够数量的微生物参与发酵,是发酵工业的前提条件,C正确;
D、培养液导入发酵罐前必须进行高压蒸汽灭菌,以杀死杂菌,防止杂菌对发酵过程的干扰,保证发酵的顺利进行,D正确。
故选ACD。
11. 生态学中常将一些数量关系绘制成用金字塔表示的图形,如年龄金字塔、数量金字塔、生物量金字塔和能量金字塔。下列关于各种金字塔的叙述,错误的是( )
A. 数量金字塔呈倒金字塔形的原因可能和生物个体的体型大小有关
B. 若一个种群的年龄金字塔属于增长型,其数量也不一定会增加
C. 由于生态系统中能量是单向流动、逐级递减,所以所有生态系统的能量金字塔呈正形
D. 海洋生态系统的生物量金字塔呈倒形,原因是单细胞藻类的有机物可被下一营养级迅速转化
【答案】C
【解析】
【分析】生态金字塔是指各营养级之间的某种数量关系,可采用生物量单位、能量单位和个体数量单位。采用这些单位所构成的生态金字塔就可以分别称为生物量金字塔、能量金字塔和数量金字塔。
【详解】A、在生态系统中,当一些生物个体体型非常小,数量众多时,就可能使数量金字塔呈现倒金字塔形。例如一棵大树上可能生活着大量的昆虫等小型生物,所以数量金字塔呈倒金字塔形的原因可能和生物个体的体型大小有关,A正确;
B、一个种群的年龄金字塔属于增长型,只能说明种群中幼年个体多,老年个体少,其未来数量有增长的趋势。但种群数量的变化还受食物、天敌、气候等多种环境因素的制约。如果环境条件恶劣,即使是增长型种群,其数量也不一定会增加,B正确;
C、虽然生态系统中能量是单向流动、逐级递减的,但并不是所有生态系统的能量金字塔都呈正形。在一些人工生态系统中,可能会有额外的能量输入,例如在鱼塘生态系统中,人们会向鱼塘投放饲料,补充能量,这样就可能使能量金字塔出现特殊情况,并非绝对呈正形,C错误;
D、海洋生态系统中,单细胞藻类个体小、繁殖快,其有机物可被下一营养级迅速转化和利用,使得藻类生物量在某一时刻可能低于以其为食的下一营养级生物量,导致生物量金字塔呈倒形,D正确。
故选C。
12. 为研究交感神经与副交感神经对心脏的支配作用,分别测定成年雄狗在不同情况下的心率,结果如表所示。下列分析错误的是( )
A. 交感神经和副交感神经都是传出神经
B. 副交感神经兴奋时引起心脏搏动减慢
C. 以上两种神经对心率调节作用是拮抗
D. 调节心率时,交感神经的活动占优势
【答案】D
【解析】
【分析】表格分析,阻断副交感神经,心率大幅度提高,说明副交感神经对心脏搏动起抑制作用。阻断交感神经心率降低,说明交感神经对心脏搏动起促进作用;副交感神经与交感神经的作用相互拮抗。
【详解】A、自主神经系统包括交感神经和副交感神经,它们都是传出神经,A正确;
B、阻断副交感神经,心率大幅度提高,说明副交感神经对心脏搏动起抑制作用,即副交感神经兴奋引起心脏搏动减慢,B正确;
C、阻断副交感神经,心率大幅度提高,说明副交感神经对心脏搏动起抑制作用,阻断交感神经心率降低,说明交感神经对心脏搏动起促进作用,副交感神经与交感神经的作用相互拮抗,C正确;
D、根据表格数据可知,阻断副交感神经,心率大幅度提高,而阻断交感神经,心率降低不显著,说明调节心率时,副交感神经的活动占优势,D错误。
故选D。
13. 不同处理对某植物性别分化的影响见下表,下列叙述正确的是( )
A. 组②能说明根产生的细胞分裂素能促进雌株形成
B. 组④⑤能说明叶产生的赤霉素能促进雄株形成
C. 若对赤霉素受体缺失突变体施加赤霉素则雄株数量不会增多
D. 两种激素通过调节细胞内生化反应,协同作用于植物的性别分化
【答案】C
【解析】
【分析】分析表格数据可知,赤霉素促进雄株增多,生长素促进雌株增多。
【详解】A、组②(去部分根)的结果是雄株占多数, 说明根的缺失可能导致雌株减少或雄株增多,组③(去部分根+施用细胞分裂素)的结果是雌株占多数,说明细胞分裂素可能逆转了去根的影响,促进雌株形成,即单单靠组②不能说明根产生的细胞分裂素能促进雌株形成,A错误;
B、组④(去部分叶)的结果是雌株占多数, 说明叶的缺失可能导致雄株减少或雌株增多,组⑤(去部分叶+施用赤霉素)的结果是雄株占多数,说明赤霉素逆转了去叶的影响,促进雄株形成,但应该结合再结合①,即①④⑤才能得出叶产生的赤霉素能促进雄株形成,B错误;
C、赤霉素需要与受体结合才能发挥作用,若受体缺失,施加赤霉素无法发挥作用, 雄株数量不会增多,C正确;
D、细胞分裂素和赤霉素对性别分化的作用相反(细胞分裂素促进雌株,赤霉素促进雄株),D错误。
故选C。
14. 我国生态学家马世骏在研究蝗虫防治工作时发现,蝗虫秋季产卵后死亡,以卵越冬。而大旱容易导致河流面积萎缩,松软湿润的河床会成为蝗虫卵的“天然温室”。下列叙述错误的是( )
A. 干旱是影响蝗虫种群数量增长的重要因素
B. 调查虫卵的密度可用于蝗灾的监控和预报
C. 可利用无毒的化学杀虫剂来彻底消灭蝗虫
D. 治理河流可一定程度上降低蝗虫种群密度
【答案】C
【解析】
【分析】影响种群数量变化的因素分两类,一类是密度制约因素,即影响程度与种群密度有密切关系的因素,如食物、流行性传染病等;另一类是非密度制约因素,即影响程度与种群密度无关的因素,气候、季节、降水等的变化,影响程度与种群密度没有关系,属于非密度制约因素。
【详解】A、在干旱的年份,土壤变得坚实,地面植被稀疏,蝗虫产卵数大为增加,所以气候干旱是蝗虫数量爆发式增长的主要原因,A正确;
B、调查蝗虫卵的密度可以预测蝗灾的发生率,能及时监控和预报蝗灾,B正确;
C、由于蝗虫种群中存在多种变异,利用无毒的化学杀虫剂会使抗药性的个体存活下来,因此不能彻底消灭蝗虫,C错误;
D、大旱容易导致河流面积萎缩,松软湿润的河床成为蝗虫卵的“天然温室”,治理河流、加固堤坝等措施可影响蝗虫出生率降低种群密度,D正确。
故选C。
15. 植物生长发育受环境因素影响,如重力、光和温度等。下列叙述错误的是( )
A. 菊花叶片中的成花素能感受光周期变化,进而影响开花
B. 植物根感受重力的细胞和使根向下弯曲的细胞不在同一部位
C. 郁金香需经春化作用才能开花可能与体内赤霉素含量升高有关
D. 光敏色素能影响植物体的种子萌发和分枝形成等生理过程
【答案】A
【解析】
【分析】激素调节在植物的生长发育和对环境的适应过程中发挥着重要作用,但是,激素调节只是植物生命活动调节的一部分。植物的生长发育过程,在根本上是基因组在一定时间和空间上程序性表达的结果。光照、温度等环境因子的变化,会引起植物体内产生包括植物激素合成在内的多种变化,进而对基因组的表达进行调节。环境因素(光照、温度、重力等)对植物的生长发育有一定的影响。
【详解】A、光周期现象是指植物对光照和黑暗时间长短的反应,菊花叶片中的光敏色素能感受光周期变化,可能通过成花素传递到开花部位,影响开花,A错误;
B、感受重力的细胞位于根尖中柱细胞中的“平衡细胞”,使根向下弯曲的细胞则是根冠中的“伸长区”细胞,植物根感受重力的细胞和使根向下弯曲的细胞不在同一部位,B正确;
C、春化作用是某些植物在个体生育过程中要求必须通过一个低温周期,才能继续下一阶段的发育,即进行花芽分化,否则不能开花,一些植物经低温处理后,体内赤霉素含量较未处理的多,C正确;
D、光敏色素是一种光受体蛋白,主要感受红光和远红光信号,能影响植物体种子萌发和分枝形成等生理过程,D正确。
故选A。
16. 人们根据生态学的原理,用系统工程的方法和技术指导生产实践,如“蔬菜-鸡、猪-沼气”系统。该系统中的物质循环如图所示,下列叙述正确的是( )
A. 流经该生态系统的总能量为生产者固定的太阳能
B. 该生态系统需不断从外界补充物质和能量以维持稳态
C. 猪和鸡摄入饲料(由菜制成)的过程,体现了物质循环和能量流动
D. 将粪便发酵成沼气并用于燃烧,实现了资源的多层次利用并提高了能量传递效率
【答案】B
【解析】
【分析】分析题图:图为“蔬菜—鸡、猪—沼气”系统模式图,其中蔬菜等属于生产者,鸡、猪、农户等属于消费者,沼气池中的微生物属于分解者。
【详解】A、该生态系统为人工生态系统,输入的种子、饲料中也含有能量,因此流经该生态系统的总能量为生产者固定的太阳能和人工输入有机物中的能量,A错误;
B、该生态系统不断有农产品的输出,带走了物质和能量,因此该生态系统需不断从外界补充物质和能量以维持稳态,B正确;
C、猪和鸡摄入饲料(由菜制成)的过程,体现了物质在食物链的传递过程,没有体现物质循环过程,C错误;
D、把粪便发酵成沼气并用于燃烧,充分利用了粪便中的能量,从而提高了能量利用率,但不能提高能量的传递效率,D错误。
故选B。
17. 我国科学家首次在猪体内培养出人源中期肾脏,是世界范围内首例人源化功能器官异种体内培养,相关流程如图所示。下列相关叙述错误的是( )
A. 推测SIXI和SALLI两种基因是猪肾脏发育所必需的
B. 向提供卵母细胞的母猪注射促性腺激素以促进超数排卵
C. 该实验流程中涉及了体外受精、胚胎移植等技术
D. 利用人源诱导多能干细胞理论上可避免免疫排斥反应
【答案】C
【解析】
【分析】动物核移植是将动物的一个细胞的细胞核,移入一个已经去掉细胞核的卵母细胞中,使其重组并发育成一个新的胚胎,这个新的胚胎最终发育为克隆动物。
【详解】A、从图中可以看到,将猪的去核卵母细胞与敲除了 SIX1 和 SALL1 基因的猪成纤维细胞构建重组胚胎,再将人诱导多能干细胞注入到该早期胚胎中,最终得到人源化肾脏。这意味着敲除 SIX1 和 SALL1 基因后,猪自身肾脏发育相关进程被改变,从而为人源化肾脏的发育提供了条件,所以可以推测 SIX1 和 SALL1 两种基因是猪肾脏发育所必需的,A正确;
B、在胚胎工程中,向提供卵母细胞的母猪注射促性腺激素,目的是促使母猪超数排卵,这样可以获得更多的卵母细胞,为后续的实验操作提供充足的材料,B正确;
C、分析实验流程,整个过程中并没有涉及到精子和卵子在体外结合形成受精卵的体外受精过程,C错误;
D、人诱导多能干细胞是由人的体细胞诱导而来的,其遗传物质与人自身细胞相似,利用它来培养人源化肾脏,从理论上来说,免疫系统会将其识别为自身的细胞或组织,从而可避免免疫排斥反应,D正确。
故选C。
18. 临床上多数甲亢是由弥漫性毒性甲状腺肿(Graves病)引起的,致病机理如图所示。医学上可向患者静脉注射一定剂量的促甲状腺激素释放激素(TRH),并通过检测促甲状腺激素(TSH)的浓度进行辅助诊断。下列叙述错误的是( )
A. 在较温暖的环境中,患者的汗液分泌量往往比正常人多
B. Graves病属于自身免疫病,患者甲状腺激素分泌会增多
C. 向患者注射一定剂量的TRH,血清中TSH浓度会明显升高
D. 可通过抑制该抗体X的合成与分泌来减轻病症
【答案】C
【解析】
【分析】甲状腺激素的分级调节过程:寒冷时,下丘脑分泌促甲状腺激素释放激素(TRH)促进垂体分泌促甲状腺激素(TSH),从而促进甲状腺分泌甲状腺激素,甲状腺激素促进代谢增加产热。当甲状腺激素含量过多时,会反过来抑制下丘脑和垂体的分泌活动,这叫做负反馈调节。
【详解】A、甲亢患者由于甲状腺激素分泌过多,基础代谢率升高,产热增加,因此需要通过出汗等方式散热,故在温暖环境中,患者的汗液分泌量会比正常人多,A正确;
B、Graves病是自身免疫病,因为抗体 X(TSH受体抗体)会错误攻击自身组织 (甲状腺细胞),抗体X持续刺激甲状腺细胞,导致甲状腺激素分泌增多,B正确;
C、TRH(促甲状腺激素释放激素)正常情况下会刺激垂体分泌TSH,但甲亢患者由于甲状腺激素水平过高,会通过负反馈抑制垂体分泌TSH,即使注射TRH,TSH的分泌仍会被抑制, 因此TSH浓度不会明显升高,C错误;
D、 Graves病的直接原因是抗体X (TSH受体抗体)过度刺激甲状腺,抑制抗体X的合成与分泌可以直接减少对甲状腺的刺激,从而减轻病症,D正确。
故选C。
19. 神经元N直接接收来自2个独立神经末梢a和c的信号,神经末梢b通过突触与神经末梢a相连,如图甲。图乙表示神经元N接收到来自3个突触前末端的信号后所产生的各种突触后电位,其中不同神经末梢作用于同一个神经元引起的小电位可以累加。下列叙述正确的是( )
A. 同时刺激神经末梢a和c,神经元N可能会产生兴奋
B. 神经末梢a可接受来自b和N释放的信号分子
C. 神经末梢b释放的抑制型神经递质不会改变a处的离子通透性
D. 与单独刺激神经末梢c相比,同时刺激神经末梢b和c时,神经元N产生的兴奋性突触后电位数值下降
【答案】A
【解析】
【分析】1、兴奋在神经元之间的传递是通过突触完成的,当神经纤维兴奋以局部电流(电信号)的形式传导到突触小体,引起神经递质的释放,递质包括兴奋性递质和抑制性递质,递质通过突触前膜,以胞吐的方式释放到突触间隙,下一个神经元的树突(或细胞体)即突触后膜,上面的受体会与递质结合,从而引起下一个神经元电位的变化,使该神经元兴奋或抑制。
2、图示分析:左图神经元N直接与神经末端a和c形成突触,神经末梢b 和神经末端c形成突触。右图神经末端a和c可释放兴奋性递质,神经末梢b释放抑制性递质。
【详解】A、从图乙可知,不同神经末梢作用于同一个神经元引起的小电位可以累加。同时刺激神经末梢a和c,它们所产生的小电位可能累加,当累加后的电位达到或超过阈值时,神经元N就可能会产生兴奋,A正确;
B、神经末梢a与神经末梢b通过突触相连,神经末梢b可以释放信号分子作用于神经末梢a;而神经元N与神经末梢a是两个不同的神经元,神经末梢a不会接收来自神经元N释放的信号分子,因为信号分子是从突触前膜释放作用于突触后膜,神经末梢a是突触后膜,神经元N不是与神经末梢a形成突触的突触前神经元,B错误;
C、神经末梢b释放的抑制型神经递质会使突触后膜(这里可理解为神经末梢a)的离子通透性发生改变,比如引起阴离子内流,从而使膜电位更不容易兴奋,起到抑制作用,C错误;
D、结合图乙中不同神经末梢作用于同一个神经元引起的小电位可以累加这一信息,同时刺激神经末梢a和c时,产生的小电位会累加,相比于单独刺激神经末梢a,神经元N产生的兴奋性突触后电位数值应该是上升的,而不是下降,D错误。
故选A。
20. 镰刀形细胞贫血症由基因A和a控制,某家族的系谱图如图甲。为确定家系中某些个体的基因型,设计基因A和a的引物进行PCR,再用限制酶M对基因A和a分别进行切割,并电泳,电泳结果如图乙。下列叙述错误的是( )
A. 镰刀形细胞贫血症是常染色体隐性遗传病
B. 基因A内存在限制酶M的识别序列和切割位点
C. 6号的基因型为AA或Aa,杂合子概率为1/3
D. 6号与4号基因型概率相同的概率是5/9
【答案】D
【解析】
【分析】基因的分离定律的实质是:在杂合子的细胞中,位于一对同源染色体上的等位基因,具有一定的独立性;在减数分裂形成配子的过程中,等位基因会随同源染色体的分开而分离,分别进入两个配子中,独立地随配子遗传给后代。
【详解】A、根据系谱图,1号和2号正常,而他们的儿子3号患病,说明“无中生有”,可判断该病为隐性遗传病。3号(患病)只有一条带,1号正常,含有3条带,说明1号为杂合子,可确定镰刀形细胞贫血症是常染色体隐性遗传病,A正确;
B、3号(患病)只有一条带,1号正常,含有3条带,说明基因A经限制酶M切割后产生了两种片段,所以基因A内存在限制酶M识别序列和切割位点,B正确;
C、3号基因型为aa,1号和2号的基因型均为Aa。他们的后代基因型及比例为AA:Aa:aa = 1:2:1。4号表现正常,其基因型为1/3AA或2/3Aa。由电泳结果可知,5号基因型为AA,后代6号的基因型为AA:Aa=(1/3+2/3×1/2):(2/3×1/2)=2:1,故后代6号是杂合子的概率为1/3,C正确;
D、由C选项分析可知,4号基因型为1/3AA或2/3Aa,6号基因型为2/3AA或1/3Aa,故6号与4号基因型概率相同的概率是1/3×2/3+2/3×1/3=4/9,D错误。
故选D。
非选择题部分
二、非选择题(本大题共5小题,共60分)
21. 随着“萌兰”和“渝爱”等走红网络,国宝大熊猫日益受到更多人的关注和喜爱。大熊猫出生后的一段时间依赖于母亲哺乳进食,待长至6个月左右会以冷箭竹为食。回答下列问题:
(1)维持大熊猫种群数量调查对保护工作的开展至关重要,如采用红外触发相机技术。相比标志重捕法,该方法的优点是________(写出1点)。通过观察发现,成年大熊猫常用尿液在树干上做标记,这体现了生态系统的________功能。为更好的研究野生大熊猫,科研人员可以从大熊猫的栖息地、天敌、________(写出1点)等方面去研究大熊猫在群落中的生态位。
(2)大熊猫经过数百万年的演化发展,从食肉动物转化为以特定竹类为主要食物来源的植食动物,是长期________的结果。经测算发现其粪便中的竹纤维比例高达80%,即大熊猫能实际利用的竹子的________少。从能量流动的角度分析,大熊猫摄食竹子的能量远多于其用于生长发育繁殖的能量,原因是大熊猫摄食竹子的能量一部分会_______,另一部分会用于________散失。
(3)建立自然保护区属于保护生物多样性措施中的________保护,该方式能够提高种群数量的原因是________。将圈养大熊猫放归栖息地和冷冻其精液都能增加________多样性,进而提高生物多样性。不少网友认为大熊猫的“吃播”为自身提供了情绪价值,这体现了生物多样性的________价值。
【答案】(1) ①. 减少对野生大熊猫的干扰/对野外工作人员的要求低/可持续监测/简便快捷/能调查的动物范围更广泛 ②. 信息传递 ③. 大熊猫的食物/与其他物种的关系(种间关系)
(2) ①. 自然选择/进化 ②. 净初级生产量/生长(发育)繁殖的能量/生物量 ③. 随粪便流向分解者(写到分解者分解即可) ④. 呼吸作用以热能形式(写到热能散失即可)
(3) ①. 就地 ②. 改善大熊猫的栖息环境,提高环境容纳量(写到1点给1分,写全给2分) ③. 遗传 ④. 直接##直接使用
【解析】
【分析】能量流动的相关计算为:摄入的能量有两个去向:同化量+粪便量(粪便量属于上一个营养级流向分解者的能量)。同化的能量有两个去向:呼吸作用散失的能量+用于生长发育和繁殖的能量。用于生长发育和繁殖的能量有两个去向:传递给下一个营养级+流向分解者。能量传递效率=传递给下一营养级的能量÷该营养级所同化的能量。
【小问1详解】
相比标志重捕法,红外触发相机技术能够实现非侵入性的野生动物监测,它可以在不干扰动物自然行为的前提下,长时间持续记录动物的活动情况;成年大熊猫常用尿液在树干上做标记,尿液属于化学物质,这体现了生态系统的信息传递功能;生态位指一个物种在群落或生态系统中所占据的时空位置、功能角色及其与其他物种的相互关系,可以从大熊猫的栖息地、天敌、大熊猫的食物等方面去研究大熊猫在群落中的生态位。
【小问2详解】
经过长期的适应,大熊猫从食肉动物转变为以竹子为主要食物来源的动物,从食肉动物转化为以特定竹类为主要食物来源的植食动物,是长期进化的结果; 由于大熊猫摄食竹子的能量一部分随粪便流入分解者(大熊猫粪便中的能量未被同化),一部分通过呼吸作用以热能的形式散失,所以大熊猫摄食竹子的能量远多于其用于生长发育繁殖的能量。
【小问3详解】
建立自然保护区可以给大熊猫提供更宽广的生存空间,从而提高环境容纳量,这是是保护大熊猫的根本措施;建立自然保护区能够提高环境容纳量从而提高种群数量;将圈养大熊猫放归栖息地和冷冻其精液都能增加遗传多样性,能增加野外种群的基因多样性;情绪价值体现了生物多样性的直接价值,直接价值是对人类有食用、药用和工业原料等实用意义的,以及有旅游观赏、科学研究和文学艺术创作等非实用意义的价值。
22. 长期处于焦虑紧张的状态会带来一定情绪压力。图甲为情绪压力下,相关腺体参与的应激反应模式图。其中,糖皮质激素参与机体应激反应,具有升高血糖浓度、直接阻止细胞因子合成和释放等功能。
回答下列问题:
(1)机体可通过________调控轴调控糖皮质激素的分泌,以实现糖皮质激素的________调节过程。该激素能作用于________(填“细胞膜上”或“细胞内”)的相应受体,促进________,进而起到升高血糖浓度的效应。除胰高血糖素和糖皮质激素外,人体中还有________(激素名称)也具有升血糖的作用。
(2)研究发现长期情绪压力会使人体免疫力下降,原因可能是压力刺激促进糖皮质激素释放,使________含量下降,而该类物质在免疫调节中的具体作用是________(写出1点)。
(3)长期情绪压力还会引起胰岛素敏感性降低(即胰岛素抵抗),部分机理如图乙,其中CORT表示糖皮质激素,Ins表示胰岛素,InsR表示胰岛素受体。
由图乙可知,CORT与________结合,胰岛素敏感性下降,使细胞对葡萄糖的________能力减弱,进而使血糖浓度升高。机体为克服胰岛素抵抗,胰岛β细胞会________(填“增加”或“减少”)胰岛素的分泌,造成该细胞损伤,引发Ⅱ型糖尿病。
(4)结合上述结果可知,机体通过神经系统和________系统共同维持稳态。
【答案】(1) ①. 下丘脑 - 垂体轴 ②. 分级 ③. 细胞内 ④. 肝糖原分解(及非糖物质转化) ⑤. 肾上腺素
(2) ①. 细胞因子 ②. 促进B细胞增殖、分化为浆细胞和记忆细胞(或促进T细胞的增殖、分化等合理答案)
(3) ①. 胰岛素受体(InsR) ②. 摄取、利用和储存 ③. 增加 (4)内分泌系统、免疫
【解析】
【分析】血糖平衡调节:由胰岛α细胞分泌胰高血糖素(分布在胰岛外围)提高血糖浓度,促进血糖来源;由胰岛β细胞分泌胰岛素(分布在胰岛内)降低血糖浓度,促进血糖去路,减少血糖来源,两者激素间是拮抗关系。
【小问1详解】
机体通过下丘脑 - 垂体轴调控糖皮质激素的分泌,这属于分级调节过程。 糖皮质激素能作用于细胞内的相应受体,促进肝糖原分解(及非糖物质转化),从而升高血糖浓度。 除胰高血糖素和糖皮质激素外,肾上腺素也具有升血糖的作用。
【小问2详解】
长期情绪压力使免疫力下降,原因是压力刺激促进糖皮质激素释放,使细胞因子含量下降。 细胞因子在免疫调节中的作用是促进B细胞增殖、分化为浆细胞和记忆细胞(或促进T细胞的增殖、分化等合理作用)。
【小问3详解】
由图乙可知,CORT与胰岛素受体(InsR)结合,使胰岛素敏感性下降,细胞对葡萄糖的摄取、利用和储存能力减弱,血糖浓度升高。 机体为克服胰岛素抵抗,胰岛B细胞会增加胰岛素的分泌,造成该细胞损伤,引发II型糖尿病。
【小问4详解】
结合上述结果可知,机体通过神经系统和内分泌系统、免疫系统共同维持稳态。
23. 紫杉醇是从红豆杉中提取的一种高效抗癌的药物,但由于红豆杉野生资源匮乏等问题导致了紫杉醇的供应严重不足。因此,研究人员尝试将红豆杉与柴胡进行体细胞杂交,培育能产生紫杉醇的柴胡,过程如图甲所示。回答下列问题:
注:X射线处理能随机破坏染色体结构,使其发生断裂、易位、染色体消除等,使细胞不再持续分裂;碘乙酰胺处理使细胞质中的某些酶失活,抑制细胞分裂。
回答下列问题:
(1)研究人员往往选取幼茎作为获得愈伤组织的材料,原因是________。
(2)过程②中用酶液处理两种愈伤组织,离心后需多次洗涤沉淀物以获得原生质体。多次洗涤的目的是________。用不同方式处理两种原生质体,其中A处理为________。采用FDA法可测定原生质体活力。已知FDA本身无荧光,当其进入细胞后可被酯酶分解为具有荧光的物质,该荧光物质会留在细胞内。据此应选择________的原生质体用于融合。
(3)过程③常用化学试剂________诱导融合,影响融合效率因素有________(写1点)。经融合后,只有异源融合的原生质体可持续分裂成再生细胞团,从结构和功能角度分析,原因是________。
(4)过程④中,为使杂种细胞能再分化形成杂种植株,需要调整培养基中________。由异源细胞培育杂种植株的过程体现了________的原理。有研究发现,若直接将两种原生质体进行融合,得到的杂种细胞不仅未把双亲的优点结合起来,甚至失去了它们各自原有的有益特性。可能是因为原生质体融合过程发生了________。
(5)科研人员采用特异性引物对获得的杂种植株、红豆杉和柴胡基因组DNA进行PCR扩增,得到两亲本的差异性条带,可用于杂种植株的鉴定。双亲和再生植株1-4的PCR扩增结果如图乙所示。
1-4号再生植株中一定是杂种植株的是________,判断依据是________。
(6)此外,可利用基因工程的方法将紫杉醇合成基因导入柴胡的原生质体中以生产大量紫杉醇。选取原生质体作为受体细胞的原因是________。
【答案】(1)幼茎组织中的细胞分裂能力较强容易形成愈伤组织
(2) ①. 去除残留的酶液和细胞碎片 ②. X射线处理 ③. 具有荧光
(3) ①. 聚乙二醇(PEG) ②. 原生质体密度 ③. 杂种细胞由于融合后在细胞核和细胞质的功能上实现互补,使细胞恢复正常分裂
(4) ①. 植物激素的比例 ②. 细胞全能性 ③. 染色体丢失或结构异常
(5) ①. 1、2 、4 ②. 它们同时具有红豆杉和柴胡的差异性条带
(6)原生质体无细胞壁,易于外源基因的导入
【解析】
【分析】植物的体细胞杂交是将不同植物的细胞通过细胞融合技术形成杂种细胞,进而利用植物的组织培养将杂种细胞培育成多倍体的杂种植株。植物体细胞杂交依据的原理是细胞膜的流动性和植物细胞的全能性。
【小问1详解】
幼茎组织中的细胞分裂能力较强,细胞活性高,容易在适当的培养条件下诱导形成愈伤组织,故研究人员往往选取幼茎作为获得愈伤组织的材料。
【小问2详解】
为了去除原生质体上残留的酶液需要加入洗液多次洗涤后获得原生质体;根据题意可知,X射线处理能随机破坏染色体结构,使其发生断裂、易位、染色体消除等,使细胞不再持续分裂,碘乙酰胺处理使细胞质中的某些酶失活,抑制细胞分裂,要培育能产生紫杉醇的柴胡,红豆杉是供体需要X射线照射,柴胡是受体需要碘乙酰胺处理;FDA法通过检测细胞内荧光物质的生成来判断原生质体的活力,只有具有荧光的原生质体才是活的,适合用于融合。
【小问3详解】
聚乙二醇(PEG)是常用的化学融合剂,能够促进原生质体的融合;原生质体密度是影响融合效率的重要因素,密度过高或过低都会影响融合效果;由于杂种细胞融合后在细胞核和细胞质的功能上实现互补,使细胞恢复正常分裂,故只有异源融合的原生质体可持续分裂形成再生细胞团。
【小问4详解】
植物激素(如生长素和细胞分裂素)的比例对细胞的分化和植株的再生有重要影响,调整激素比例可以促进杂种细胞的分化;细胞全能性是植物细胞具有发育成完整植株的潜力,通过体细胞杂交可以体现这一原理;原生质体融合过程中可能出现染色体丢失或结构异常,导致杂种细胞失去双亲的有益特性。
【小问5详解】
通过PCR扩增,可以检测杂种植株是否同时具有红豆杉和柴胡的特定基因片段,据图可知,1、2、 4号再生植株同时具有两亲本的差异性条带,说明它们是杂种植株。
【小问6详解】
原生质体去除了细胞壁,外源基因更容易通过物理或化学方法导入,因此原生质体是基因工程中常用的受体细胞。
24. 人干扰素是一种具有特定功能的蛋白质,可用于治疗病毒的感染和癌症。长期以来,人们利用相关病毒诱导白细胞产生干扰素再从血液中提取,但每升血只能提取0.05μg。1982年,我国科学家侯云德通过基因工程等技术研制出我国首个基因工程药物——重组人干扰素。图甲和图乙为质粒和人干扰素α-1b基因的结构图。
回答下列问题:
(1)目的基因的获取和扩增。从________细胞中提取________,经逆转录获取目的基因,再通过PCR技术扩增目的基因。PCR在延伸最后阶段需要设置10min的原因是________。
(2)表达载体的构建和筛选。应选取限制酶________切割图甲中质粒与图乙中的目的基因,以防止________。之后,用DNA连接酶连接并使用合适方法进行筛选。
(3)导入受体细胞。将大肠杆菌放于低温、低浓度的CaCl2溶液中,使之成为感受态细胞。再在低温条件下将感受态大肠杆菌与表达载体混合,然后进行短暂的________处理,使外源DNA转入大肠杆菌。随后,需先将大肠杆菌置于适宜条件下培养一段时间,再检测抗性,原因是________。
(4)检测目的基因及表达产物。可用含有适宜浓度的_________的培养基来筛选含有表达载体的大肠杆菌。若该物质浓度过低,可能会使检测结果出现假阴性。可采用________方法来进一步检测目的基因的存在。为检测是否产生干扰素,分子水平上可采用_________的方法进行检测。
(5)目标蛋白的优化。上述方法获得的干扰素虽然含量大,但多数蛋白质形成二聚体,抗病毒活性差,这是因为蛋白质的________是进化的结果。为解决上述问题,可利用蛋白质工程对________直接进行设计和改造。
【答案】(1) ①. 人淋巴 ②. mRNA ③. 使所有 DNA 片段充分延伸
(2) ①. BamHⅠ和HindⅢ ②. 目的基因与质粒自身环化以及目的基因与质粒反向连接
(3) ①. 热刺激 ②. 使受体细胞经过培养后恢复正常的生理状态,并且使含有重组质粒的细胞能够表达出相应的抗性基因,以便后续筛选
(4) ①. 氨苄青霉素 ②. PCR 技术 ③. 抗原 - 抗体杂交
(5) ①. 结构 ②. 基因
【解析】
【分析】基因工程技术的基本步骤:(1)目的基因的获取:方法有从基因文库中获取、利用PCR技术扩增和人工合成。(2)基因表达载体的构建:是基因工程的核心步骤,基因表达载体包括目的基因、启动子、终止子和标记基因等。(3)将目的基因导入受体细胞:根据受体细胞不同,导入的方法也不一样。将目的基因导入植物细胞的方法有农杆菌转化法、基因枪法和花粉管通道法;将目的基因导入动物细胞最有效的方法是显微注射法;将目的基因导入微生物细胞的方法是感受态细胞法。(4)目的基因的检测与鉴定:分子水平上的检测:①检测转基因生物是否插入目的基因以及目的基因是否转录出了mRNA可用分子杂交技术进行检测;②检测目的基因是否翻译成蛋白质采用抗原-抗体杂交技术。个体水平上的鉴定:抗虫鉴定、抗病鉴定、活性鉴定等。
【小问1详解】
由于要获取人干扰素α-1b基因,人干扰素是由特定细胞产生的,所以可从人淋巴细胞中提取 mRNA,通过逆转录后获得所需的目的基因。PCR在延伸最后阶段需要设置10min,使所有 DNA 片段充分延伸,确保 PCR 产物完整,提高扩增效率。
【小问2详解】
为了防止目的基因与质粒自身环化以及目的基因与质粒反向连接,应选用限制酶 BamHⅠ和HindⅢ 切割图甲中质粒与图乙中的目的基因。因为使用两种不同的限制酶切割可以产生不同的黏性末端,避免上述情况发生。
【小问3详解】
将大肠杆菌放在低温、低浓度的 CaCl₂ 溶液中,使之成为感受态细胞。在低温条件下将感受态大肠杆菌与表达载体混合,然后进行短暂的热刺激处理,使外源DNA转入大肠杆菌。 随后,需先将大肠杆菌置于适宜条件下培养一段时间,检测抗性,原因是使受体细胞经过培养后恢复正常的生理状态,并且使含有重组质粒的细胞能够表达出相应的抗性基因,以便后续筛选。
【小问4详解】
可用含有适宜浓度的氨苄青霉素的培养基来筛选含有表达载体的大肠杆菌,因为图甲质粒中含有氨苄青霉素抗性基因。若该物质浓度过低,可能会使检测结果出现假阳性。 可采用 PCR 技术来进一步检测目的基因的存在。抗原 - 抗体杂交可以特异性地检测蛋白质是否存在, 为检测是否产生干扰素,分子水平上可采用抗原 - 抗体杂交的方法进行检测。
【小问5详解】
多数蛋白质形成二聚体,抗病毒活性差,这是因为蛋白质的结构是进化的结果。蛋白质工程通过改造基因实现对蛋白质的设计和改造。
25. 倒伏一直以来是水稻生产上的一个难题,往往会造成水稻减产。某研究小组为探究调环酸钙(一种植物生长调节剂)对水稻抗倒伏能力和增产效果的影响,根据以下材料和用具,完善实验思路,预测实验结果。
材料和用具:若干块生长状况相似水稻大棚试验田、一定浓度的调环酸钙溶液、清水等(说明与要求:水稻抗倒伏能力和产量的具体测定方法不作要求;实验条件适宜)。
(1)完善实验思路:______。
(2)记录实验结果(设计一个表格来统计实验数据)______。
(3)植物激素类似物在植物体内的作用效果更持久,原因是________。研究发现调环酸钙对部分赤霉素合成有抑制作用,由此猜测调环酸钙能增强水稻抗倒伏能力的原因可能是________。
(4)使用矮壮素虽然能提高植物抗倒伏能力,但植物后期会出现早衰的不良现象。其中有活性的赤霉素含量会影响植物的早衰。由图中分析可知,使用调环酸钙不会造成植物早衰,判断依据是________。
(5)为保证食品安全,在上述研究时,还应考虑的因素是_________(写出1点)。
【答案】(1)将若干块生长状况相似的水稻大棚试验田随机均分成两组,分别编号为A组、B组。A组喷洒适量的一定浓度的调环酸钙溶液,B组喷洒等量的清水。在相同且适宜的条件下种植水稻,待水稻成熟后,分别测定并记录A、B两组水稻的抗倒伏能力和产量。
(2) (3) ①. 植物体内缺乏分解植物激素类似物的酶 ②. 通过抑制赤霉素的合成,减少植物细胞的伸长,从而增强茎秆的机械强度
(4)调环酸钙处理组的水稻在后期仍保持较高的赤霉素活性,未出现早衰现象
(5)调环酸钙在水稻中的残留量及其对人体的潜在影响
【解析】
【分析】植物生长调节剂:人工合成的,对植物生长发育有调节作用的化学物质。
【小问1详解】
实验目的是研究小组为探究调环酸钙(一种植物生长调节剂)对水稻抗倒伏能力和增产效果的影响,自变量为调环酸钙的有无,因变量为水稻抗倒伏能力和增产效果,其它无关变量各组应相同且适宜,故实验思路为:将若干块生长状况相似的水稻大棚试验田随机分为两组,分别记为A组和B组,A组水稻喷洒一定浓度的调环酸钙溶液,B组水稻喷洒等量的清水。两组水稻在相同的环境条件下进行管理,包括光照、温度、水分等。定期观察并记录水稻的生长情况,特别是抗倒伏能力和产量。实验结束后,比较两组水稻的抗倒伏能力和产量,分析调环酸钙的效果。
【小问2详解】
实验结果记录表如下:
【小问3详解】
因为植物激素在植物体内发挥作用后会被相应的酶分解,从而调控其作用时间,而植物激素类似物由于结构与天然植物激素有差异,植物体内没有能分解它的酶,所以作用效果更持久。研究发现调环酸钙对部分赤霉素合成有抑制作用,由此猜测调环酸钙能增强水稻抗倒伏能力的原因可能是抑制赤霉素合成,使水稻植株茎秆伸长受抑制,植株变矮,从而增强抗倒伏能力 。赤霉素能促进细胞伸长,引起植株增高,调环酸钙抑制部分赤霉素合成,就会使得水稻茎秆不会过度伸长,降低重心,增强抗倒伏能力。
【小问4详解】
图中显示使用调环酸钙组有活性的赤霉素含量与正常生长组相近,高于矮壮素组,因为有活性的赤霉素含量会影响植物的早衰,所以使用调环酸钙不会造成植物早衰。
【小问5详解】
为保证食品安全,在上述研究时,还应考虑的因素是调环酸钙在水稻中的残留量及其对人体的潜在影响。
实验处理
正常情况
阻断交感神经
阻断副交感神经
心率(次/分)
90
70
180
组别
处理
结果
①
完整植株
雌、雄株各占一半
②
去部分根
雄株占多数
③
去部分根+施用细胞分裂素
雌株占多数
④
去部分叶
雌株占多数
⑤
去部分叶+施用赤霉素
雄株占多数
实验处理
正常情况
阻断交感神经
阻断副交感神经
心率(次/分)
90
70
180
组别
处理
结果
①
完整植株
雌、雄株各占一半
②
去部分根
雄株占多数
③
去部分根+施用细胞分裂素
雌株占多数
④
去部分叶
雌株占多数
⑤
去部分叶+施用赤霉素
雄株占多数
相关试卷 更多
- 1.电子资料成功下载后不支持退换,如发现资料有内容错误问题请联系客服,如若属实,我们会补偿您的损失
- 2.压缩包下载后请先用软件解压,再使用对应软件打开;软件版本较低时请及时更新
- 3.资料下载成功后可在60天以内免费重复下载
免费领取教师福利 
.png)




