搜索
      上传资料 赚现金
      点击图片退出全屏预览

      语文(无锡卷)-【试题猜想】2025年中考考前最后一卷(考试版+解析版)

      • 1.2 MB
      • 2025-06-04 22:43:51
      • 73
      • 0
      • 教习网2373707
      加入资料篮
      立即下载
      查看完整配套(共6份)
      包含资料(6份) 收起列表
      练习
      语文(无锡卷)(全解全析).docx
      预览
      练习
      语文(无锡卷)(考试版A4).docx
      预览
      练习
      语文(无锡卷)(考试版A3).docx
      预览
      练习
      语文(无锡卷)(参考答案).docx
      预览
      练习
      语文(无锡卷)(答题卡).docx
      预览
      练习
      语文(无锡卷)(答题卡).pdf
      预览
      正在预览:语文(无锡卷)(全解全析).docx
      语文(无锡卷)(全解全析)第1页
      点击全屏预览
      1/21
      语文(无锡卷)(全解全析)第2页
      点击全屏预览
      2/21
      语文(无锡卷)(全解全析)第3页
      点击全屏预览
      3/21
      语文(无锡卷)(考试版A4)第1页
      点击全屏预览
      1/9
      语文(无锡卷)(考试版A4)第2页
      点击全屏预览
      2/9
      语文(无锡卷)(考试版A4)第3页
      点击全屏预览
      3/9
      语文(无锡卷)(考试版A3)第1页
      点击全屏预览
      1/4
      语文(无锡卷)(考试版A3)第2页
      点击全屏预览
      2/4
      语文(无锡卷)(参考答案)第1页
      点击全屏预览
      1/3
      语文(无锡卷)(答题卡)第1页
      点击全屏预览
      1/2
      语文(无锡卷)(答题卡)第1页
      点击全屏预览
      1/2
      还剩18页未读, 继续阅读

      语文(无锡卷)-【试题猜想】2025年中考考前最后一卷(考试版+解析版)

      展开

      这是一份语文(无锡卷)-【试题猜想】2025年中考考前最后一卷(考试版+解析版),文件包含语文无锡卷全解全析docx、语文无锡卷考试版A4docx、语文无锡卷考试版A3docx、语文无锡卷参考答案docx、语文无锡卷答题卡docx、语文无锡卷答题卡pdf等6份试卷配套教学资源,其中试卷共41页, 欢迎下载使用。

      一、积累与运用(共27分)
      1.(8分)
      ① ②
      ③ ④
      ⑤ ⑥
      ⑦ ⑧
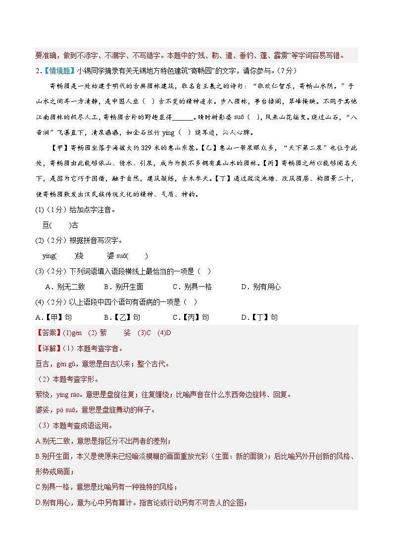
      2.⑴(1分) 亘( )古
      ⑵(2分) yíng( )绕 婆suō( )
      ⑶(2分) [ A ] [ B ] [ C ] [ D ]
      ⑷(2分) [ A ] [ B ] [ C ] [ D ]
      3.(3分) [ A ] [ B ] [ C ] [ D ]
      4.⑴(2分)

      ⑵(3分)


      ⑶(4分)



      请在各题目的答题区域内作答,超出黑色矩形边框限定区域的答案无效!
      二、阅读与鉴赏(63分)
      5.(4分)


      6.(4分)


      7.(2分) [ A ] [ B ] [ C ] [ D ]
      8.(2分) 而 太 湖 汪 洋 三 万 六 千 顷 七 十 二 峰 沉 浸其 间 则 海 内 之 奇 观 矣
      9.⑴(2分)

      ⑵(2分)

      10.(4分)


      11.(3分) [ A ] [ B ] [ C ] [ D ]
      12.(3分)



      13.(3分)



      14.(5分)



      请在各题目的答题区域内作答,超出黑色矩形边框限定区域的答案无效!
      请在各题目的答题区域内作答,超出黑色矩形边框限定区域的答案无效!
      15.(4分)



      16.⑴(3分)


      ⑵(3分)


      17.(5分)




      18.(5分)




      19.⑴(2分)A: B:
      ⑵①(2分)

      ②(2分)

      ③(3分)


      请在各题目的答题区域内作答,超出黑色矩形边框限定区域的答案无效!
      请在各题目的答题区域内作答,超出黑色矩形边框限定区域的答案无效!
      请在各题目的答题区域内作答,超出黑色矩形边框限定区域的答案无效!
      三、表达与交流(60分)
      题目:


      请在各题目的答题区域内作答,超出黑色矩形边框限定区域的答案无效!
      请在各题目的答题区域内作答,超出黑色矩形边框限定区域的答案无效!

      600
      600
      请在各题目的答题区域内作答,超出黑色矩形边框限定区域的答案无效!
      请在各题目的答题区域内作答,超出黑色矩形边框限定区域的答案无效!
      800

      请在各题目的答题区域内作答,超出黑色矩形边框限定区域的答案无效!
      请在各题目的答题区域内作答,超出黑色矩形边框限定区域的答案无效!

      相关试卷 更多

      资料下载及使用帮助
      版权申诉
      • 1.电子资料成功下载后不支持退换,如发现资料有内容错误问题请联系客服,如若属实,我们会补偿您的损失
      • 2.压缩包下载后请先用软件解压,再使用对应软件打开;软件版本较低时请及时更新
      • 3.资料下载成功后可在60天以内免费重复下载
      版权申诉
      若您为此资料的原创作者,认为该资料内容侵犯了您的知识产权,请扫码添加我们的相关工作人员,我们尽可能的保护您的合法权益。
      入驻教习网,可获得资源免费推广曝光,还可获得多重现金奖励,申请 精品资源制作, 工作室入驻。
      版权申诉二维码
      欢迎来到教习网
      • 900万优选资源,让备课更轻松
      • 600万优选试题,支持自由组卷
      • 高质量可编辑,日均更新2000+
      • 百万教师选择,专业更值得信赖
      微信扫码注册
      手机号注册
      手机号码

      手机号格式错误

      手机验证码 获取验证码 获取验证码

      手机验证码已经成功发送,5分钟内有效

      设置密码

      6-20个字符,数字、字母或符号

      注册即视为同意教习网「注册协议」「隐私条款」
      QQ注册
      手机号注册
      微信注册

      注册成功

      返回
      顶部
      添加客服微信 获取1对1服务
      微信扫描添加客服
      Baidu
      map