所属成套资源:江苏省镇江市丹阳市、南通市2024-2025学年高一下学期期中考试各学科试题及答案
江苏省镇江市丹阳市、南通市2024-2025学年高一下学期期中考试生物试题(Word版附答案)
展开
这是一份江苏省镇江市丹阳市、南通市2024-2025学年高一下学期期中考试生物试题(Word版附答案),共11页。试卷主要包含了单选题,多选题,解答题,非选择题等内容,欢迎下载使用。
一、单选题
1.下列有关孟德尔研究过程的叙述,错误的是( )
A.孟德尔选择多种植物进行研究,其中豌豆的杂交实验非常成功
B.“提出问题”建立在豌豆纯合亲本杂交和F1自交遗传实验的基础上
C.为验证作出的假说是否正确,孟德尔设计并完成了正、反交实验
D.孟德尔运用假说一演绎法进行研究,并创造性地应用符号体系表达概念
2.下列有关分离和自由组合定律的叙述,错误的是( )
A.自由组合定律是以分离定律为基础的
B.非等位基因之间必然会发生自由组合
C.基因分离和自由组合均发生在减数第一次分裂后期
D.肺炎链球菌等原核生物的遗传不遵循孟德尔遗传定律
3.某植物的花色(红色和白色)由等位基因B、b控制,含B基因的花粉不能正常进行受精作用。现有基因型为Bb的植物自交得到F1,F1自由交配得到F2.相关叙述正确的是( )
A.F1代植株基因型有3种,且比例为1:2:1
B.F1代植株花色有2种,且比例为3:1
C.F2代植株基因型有2种,且比例为1:3
D.F2代植株花色有2种,且比例为7:9
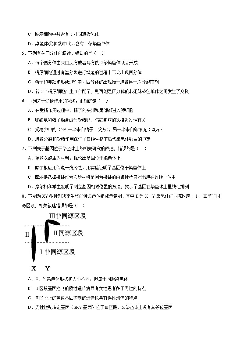
4.下图为某动物体内正在进行分裂的细胞模式图,该动物正常体细胞中染色体数为10条。若不考虑变异的发生,相关叙述正确的是( )
A.图示细胞处于减数第二次分裂后期
B.据图可判断该动物的性别为雄性
C.图示细胞中共含有5对同源染色体
D.染色体①和②中均只含有1条染色单体
5.下列有关四分体的叙述,错误的是( )
A.每个四分体由来自父方或者母方的2条染色体联会形成
B.精原细胞通过有丝分裂进行增殖的过程中不会出现四分体
C.精子和卵细胞形成过程中,四分体的出现始于减数第一次分裂前期
D.若1个精原细胞产生4种配子,则可能是四分体的非姐妹染色单体之间发生了交换
6.下列关于受精作用的叙述,正确的是( )
A.在受精作用过程中,精子的头部和尾部都进入卵细胞
B.卵细胞和精子融合成为受精卵,与细胞膜的选择透过性有关
C.受精卵中的DNA一半来自精子(父方),另一半来自卵细胞(母方)
D.减数分裂和受精作用保证了每种生物前后代染色体数目的恒定
7.下列关于基因位于染色体上的相关研究的叙述,错误的是( )
A.萨顿以蝗虫为材料,推论出基因位于染色体上
B.摩尔根运用假说一演绎法,用实验证明了基因位于染色体上
C.摩尔根选择果蝇作为实验材料是因为果蝇的白眼性状只能出现在雄性个体中
D.摩尔根和学生发明了测定基因相对位置的方法,揭示了基因在染色体上呈线性排列
8.下图为XY型性别决定生物的性染色体组成示意图,其中II为X、Y染色体的同源区段,Ⅰ、Ⅲ是非同源区段,相关叙述错误的是( )
A.X、Y染色体形状和大小不同,但属于同源染色体
B.Ⅰ区段基因控制的隐性遗传病具有女性患者多于男性的特点
C.Ⅱ区段上的等位基因控制的遗传也具有伴性遗传的特点
D.男性性别决定基因(SRY基因)位于Ⅲ区段,X染色体上没有其等位基因
9.鸡属于ZW型性别决定生物,雏鸡羽毛有金色和银色两种。研究人员让银羽母鸡与金羽公鸡杂交,发现F1的公雏均为银羽,母雏均为金羽。相关叙述错误的是( )
A.控制雏鸡羽毛颜色的基因位于Z染色体上
B.雏鸡羽毛的金色和银色这对相对性状中,金色为显性性状
C.若F1个体间自由交配,F2中两种羽色雏鸡的雌雄比为1:1
D.该研究能把早期雏鸡的雌性和雄性区分开,从而做到多养母鸡,多得鸡蛋
10.下列关于探索DNA是遗传物质实验的相关叙述,错误的是( )
A.格里菲思根据体内转化实验,推断加热致死的S型细菌含有转化因子
B.艾弗里进行了体外转化实验,检测指标是观察培养基上菌落的类型
C.噬菌体侵染细菌的实验中,搅拌和离心是为了把噬菌体的蛋白质和DNA分开
D.烟草花叶病毒侵染烟草的实验,其实验思路与赫尔希、蔡斯的实验相似
11.基因通常是有遗传效应的DNA片段。下列不能作为支持该论点的论据是( )
A.DNA由脱氧核苷酸组成,其结构具有多样性
B.构成人类基因的碱基数占DNA碱基总数的比例不超过2%
C.有些病毒的遗传物质是RNA,细胞生物和一些病毒的遗传物质是DNA
D.导入了水母绿色荧光蛋白基因的转基因鼠,在紫外线的照射下也能像水母一样发光
12.下图为细胞中的基因表达过程示意图,相关叙述错误的是( )
A.该过程需要核糖核苷酸和氨基酸作为原料
B.RNA聚合酶a比RNA聚合酶b更早催化转录过程
C.核糖体1早于核糖体2与mRNA结合并进行翻译
D.图示过程为边转录边翻译,可以提高基因表达的效率
13.下列有关中心法则、基因表达与性状的关系的叙述,错误的是( )
A.细菌的一个基因转录时,DNA的两条链不可以同时作为模板
B.HIV感染机体后,其遗传物质会发生复制、逆转录、转录和翻译过程
C.细胞分化的本质是基因选择性表达,胰岛素基因只在某类细胞中特异性表达
D.在大多数情况下,基因与性状之间并不是简单的一一对应的关系
14.表观遗传导致表型的改变可能通过多种机制,包括DNA的甲基化、遗传印记、X染色质失活和非编码RNA调控等。相关叙述错误的是( )
A.表观遗传不会改变基因的碱基序列,但基因的表达和表型发生可遗传变化
B.表观遗传现象普遍存在于生物体的生长、发育和衰老的整个生命活动过程中
C.一个蜂群中的蜂王和工蜂在形态结构、生理和行为等方面截然不同与表观遗传有关
D.DNA的甲基化引起的表现遗传主要是通过影响遗传信息的翻译过程实现的
15.解密基因的化学本质、解析DNA的优美螺旋和验证DNA的精巧复制等科学研究中传颂着合作探究的典范。相关叙述错误的是( )
A.赫尔希和蔡斯利用放射性同位素标记技术,证明了DNA是T2噬菌体的遗传物质
B.格里菲思和艾弗里利用肺炎链球菌进行实验,对自变量的控制遵循了“加法原理”
C.沃森和克里克依据威尔金斯等人提供的DNA衍射图谱,推算出DNA呈螺旋结构
D.梅塞尔森和斯塔尔利用大肠杆菌为实验材料,证明了DNA的半保留复制
16.下列关于遗传规律研究的叙述,正确的是( )
A.自然状态下豌豆自花传粉进行自交,玉米等异花传粉植物可进行自由交配
B.杂合高茎豌豆进行自交,子代中出现两种性状且分离比为3∶1,可验证分离定律
C.基因型为YyRr的豌豆产生的雌雄配子随机结合,能体现自由组合定律的实质
D.性状分离比的模拟实验中,每个桶内颜色不同的两种彩球大小相同,数量可不相等
二、多选题
17.图1为孟买型血型家系图,该血型的形成过程如图2所示。已知I1和I2分别是O型血和B型血,II1为O型血,III1和III2分别为AB型血和O型血。相关叙述正确的是( )
A.II5的基因型为HHIAi或HhIAi
B.亲本再生一个O型血的概率为1/2
C.II3产生含有i基因的配子概率为3/4
D.II4和II6基因型相同的概率是1/2
18.下图为DNA结构和复制过程的模式图。相关叙述正确的是( )
A.脱氧核糖和磷酸交替连接构成DNA的基本骨架
B.若DNA一条链G+C占47%,则另一条链的A+T也占47%
C.图中字母a代表解旋酶,b代表DNA聚合酶
D.图中①~④中代表DNA单链5'端的是①和④
19.核糖体由大、小两个亚基组成,其上有A、P、E三个位点。A位点是新进入的tRNA结合位点,P位点是肽链延伸过程中的tRNA结合位点,E位点是空载的tRNA释放位点。相关叙述错误的是( )
A.tRNA分子由于存在碱基互补配对,其上的嘌呤数等于嘧啶数
B.图中P位点结合的tRNA上的反密码子是5'-GUC-3'
C.每个tRNA经过的位点顺序是A位点→P位点→E位点
D.反密码子与终止密码子的碱基互补配对使得肽链的延伸终止
三、解答题
20.加拿大一枝黄花是一种双子叶多年生草本植物,曾作为观赏植物引入我国,但对生物多样性造成了不小的危害。下图1为加拿大一枝黄花的光合作用和有氧呼吸的部分过程示意图,其中字母代表有关物质,数字代表代谢过程。请回答下列问题。
(1)参与过程③的两类色素为 ,可依据色素中Mg元素的量计算出叶绿素含量,其原因是 。
(2)过程④是暗反应阶段的 (过程),物质E是 。
(3)过程②进行的场所是 ,物质C是 。
(4)为研究高温对加拿大一枝黄花盛花期光合速率的影响,研究者测定了在30℃环境中的A、B、C三个品系植株的净光合速率,如图2。然后将A、B、C三个品系的植株从30℃环境移入40℃环境中培养一段时间后,测得光合速率等相关数据如图3。
①根据图3分析,在40℃环境下,A、B、C三个品系植株的净光合速率均下降,分析可能的原因有:40℃高温破坏 ,使其光能捕获效率下降,光反应受到抑制; ,暗反应受到抑制。
②根据图2、3,有人认为:最有利于B品系植株生长的条件是30℃、约1250μml·m-2·s-1光照强度条件。你是否认同这一观点,并阐述理由 。
21.衰老是众多人类疾病发生的重要诱因,血管内皮细胞的衰老常常促进心肌梗死等血管疾病的发展。科研人员用人脐静脉内皮细胞进行检测,结果发现PHGDH的含量与细胞衰老程度呈负相关。进一步研究发现,某P蛋白(参与糖代谢的酶)可在不同酶的催化下发生不同位点的乙酰化,而PHGDH可与P蛋白结合,从而参与P蛋白乙酰化过程的调控,进而影响细胞的衰老进程,机理如下图。请回答下列问题。
(1)催化过程①的酶是 ,形成的化学键是 。与过程②相比,过程①特有的碱基互补配对方式是 。
(2)过程②开始和终止分别与mRNA上的 有关。除了图示物质和结构外,过程②还需要的条件有 。核糖体在该mRNA上的移动方向是 (选填“3'→5'”或“5'→3'”)。一个mRNA上结合多个核糖体的意义是 。
(3)科研人员发现,PHGDH能和酶1竞争与P蛋白的结合位点,且与PHGDH结合的P蛋白更容易被酶2催化。结合图示可推测,PHGDH缺乏的细胞,P蛋白更容易被乙酰化为 ;同时,由于P-ac2能影响S基因的表达,此类细胞中P-ac1的去乙酰化过程将 (选填“加强”或“减弱”),从而进一步影响P蛋白的含量。
(4)细胞自噬是由 (结构)对胞内物质或结构分解的过程。根据图文信息可推测,P蛋白乙酰化为P-acl后被自噬降解,将 细胞衰老。
22.某XY型性别决定昆虫的卷翅与平翅(野生型),灰眼与黑眼(野生型)分别由等位基因A/a、B/b控制,且两对基因均不位于Y染色体上。用射线处理一批纯合野生型的受精卵,在孵化的后代中出现了一只灰眼平翅雌性突变体。科研人员以该突变体昆虫为材料,与一只纯合野生型雄性进行杂交实验,如下图。请回答下列问题。
(1)由实验可知,眼色基因位于 染色体上,判断依据是 。控制卷翅与平翅的基因位于 染色体上,其中隐性性状为 。
(2)F1中黑眼平翅(♀)的基因型为 ,其中杂合子所占的比例为 。对F1黑眼平翅(♀)进行测交,则后代雄性个体的表型及比例为 。
(3)综上分析,控制该昆虫翅型和眼色的基因遵循 定律。若同时考虑这两对相对性状,则F2雌性群体中野生型性状所占的比例为 。
23.某两性花二倍体植物的花色由3对等位基因控制,其中基因A和a、B和b控制花色的机理如图1所示,基因a没有控制色素合成的功能,基因B对b完全显性。基因I不影响上述2对基因的功能,但i纯合的个体为白色花。所有基因型的植株都能正常生长和繁殖。甲(靛蓝色花)、乙(红色花)、丙(白色花)是该种植物的3个不同纯种品系,科研人员利用这3个纯种品系进行杂交实验,结果如下图2(不考虑突变)。请回答下列问题。
(1)根据图1可以看出,基因可通过控制 ,进而控制生物体的性状。
(2)基因I不影响基因A和a、B和b的功能,但i纯合的个体为白色花。推测i纯合的个体为白色花的原因可能是i基因抑制 的形成;i基因可能影响其他基因的表达,导致花色素无法合成。根据图1、2分析,甲、乙、丙的基因型分别为 、 、 。
(3)杂交组合一的F2紫红花中纯合子所占比例为 。若F2靛蓝色花植株自交,则后代花色的表型及比例为 。
(4)杂交组合二的F2白花植株共有 种基因型,能否通过测交实验来检验F2白花植株是否为纯合子?简要说明理由 。
(5)若将乙品系与丙品系杂交所得的F1自交,则F2花色表型及比例为 。
四、非选择题
24.研究人员以大蒜(2n=16,雌雄同体)为材料,利用HU-APM法诱导细胞分裂同步化,通过观察有丝分裂图像进行核型分析。HU(羟基脲)能抑制DNA的复制,使细胞同步于分裂间期;APM(甲酰胺草磷)能影响纺锤体的功能,使细胞同步于分裂中期。主要实验步骤如下图,请回答下列问题。
(1)步骤3取根尖制片过程中使用的染色剂是 ,步骤4中漂洗的目的是 。
(2)与只用APM诱导相比,HU-APM法诱导同步化的优点是 。
(3)图1是步骤 的拍照结果。
(4)研究人员为探究不同温度处理对大蒜花粉母细胞减数分裂进程的影响,选取大蒜花蕾期的花药制作装片进行观察。下图2是在常温培养条件下,在显微镜下观察到的减数分裂不同时期图像。
(i)实验材料取大蒜花蕾期花药而非盛花期的花药,主要原因是 。
(ii)将图示的7个图像按细胞分裂顺序排序:②→ →①→ →⑦(用箭头和序号表示)。
(iii)图中没有姐妹染色单体的细胞是 (填序号)。图②所示细胞中染色体的主要行为特征为 ,图 所示细胞中发生非等位基因自由组合。
(iv)图⑤所示细胞中染色体、核DNA和染色单体的数目分别是 。
20.(1) 叶绿素和类胡萝卜素 Mg在叶绿素中含量稳定,且类胡萝卜素不含Mg
(2) C3的还原 ATP和NADPH
(3) 细胞质基质 [H]/NADH
(4) 类囊体(膜)的结构(光合色素) 高温下气孔开放度下降,使叶片吸收的CO2减少 认同(不认同) ;在图2中,30℃、约1250μml·m-2·s-1光照强度时,该品系植株光合速率最高,因此最有利于该植株生长。(图2中只测定了30℃下的光合速率,无法判断30℃是否是最适温度或图2中只测定了30℃时,光照强度在0~2000μml·m-2·s-1范围内,光合速率最高时的光照强度约是1250μml·m-2·s-1,但最适光照强度是否一定是1250μml·m-2·s-1须通过进一步实验来确定。)
21.(1) RNA聚合酶 磷酸二酯键 T - A
(2) 起始密码子和终止密码子 能量(ATP)、酶、氨基酸、tRNA 5’→3’ 同时进行多个翻译过程,从而提高蛋白质合成的效率
(3) P-ac1 减弱
(4) 溶酶体 加速(促进/加强)
22.(1) X 眼色性状在F1的表现中与性别相关联 常 卷翅
(2) AAXBXb、AaXBXb #100%/1# 黑眼平翅∶灰眼平翅∶黑眼卷翅∶灰眼卷翅=3∶3∶1∶1
(3) 自由组合 15/32
23.(1)酶的合成
(2) 花色素 AAbbII aaBBII AABBii
(3) 1/9 靛蓝色∶蓝色=5∶1
(4) 3/三 不能;无论是纯合子还是杂合子,测交后都是白花
(5)紫红色:白色:红色=9∶4∶3或红色∶紫红色∶白色=1∶2∶1.
24.(1) 龙胆紫溶液(或醋酸洋红溶液) 洗去HU,解除HU对DNA复制的抑制,使细胞恢复分裂能力
(2)提高分裂中期细胞的比例
(3)5题号
1
2
3
4
5
6
7
8
9
10
答案
C
B
C
A
A
D
C
B
B
C
题号
11
12
13
14
15
16
17
18
19
答案
A
C
B
D
B
AB
ACD
AC
ABD
相关试卷
这是一份江苏省镇江市丹阳市、南通市2024-2025学年高一下学期期中考试生物试卷+答案,共13页。
这是一份江苏省镇江市丹阳市南通市2024_2025学年高一生物下学期期中测试,共11页。试卷主要包含了单选题,多选题,解答题,非选择题等内容,欢迎下载使用。
这是一份江苏省镇江市丹阳市2024-2025学年高一下学期6月期末考试生物试题(PDF版附解析),共12页。
相关试卷 更多
- 1.电子资料成功下载后不支持退换,如发现资料有内容错误问题请联系客服,如若属实,我们会补偿您的损失
- 2.压缩包下载后请先用软件解压,再使用对应软件打开;软件版本较低时请及时更新
- 3.资料下载成功后可在60天以内免费重复下载
免费领取教师福利

