所属成套资源:2025年中考英语专项复习讲义合辑
2025年中考英语专项复习讲义专题15 冠词(清单+专练)(解析版)
展开
这是一份2025年中考英语专项复习讲义专题15 冠词(清单+专练)(解析版),共37页。试卷主要包含了不定冠词a 与an 的区别,确定使用零冠词的情况,根据固定搭配和习惯用法判断等内容,欢迎下载使用。
TOC \ "1-1" \h \u \l "_Tc6900" ★知识点1 冠词的概念 PAGEREF _Tc6900 \h 2
\l "_Tc25730" ★知识点2 冠词的分类 PAGEREF _Tc25730 \h 2
\l "_Tc14021" ★知识点3 不定冠词a、an PAGEREF _Tc14021 \h 2
\l "_Tc2020" ★知识点4 不定冠词的用法 PAGEREF _Tc2020 \h 3
\l "_Tc32449" ★知识点5定冠词the PAGEREF _Tc32449 \h 4
\l "_Tc21936" ★知识点6 零冠词 PAGEREF _Tc21936 \h 6
\l "_Tc28608" ★知识点7 有无冠词的意义区别 PAGEREF _Tc28608 \h 8
\l "_Tc4260" 考点1 不定冠词、定冠词、零冠词辨析 PAGEREF _Tc4260 \h 9
\l "_Tc15791" 考点2 不定冠词、定冠词填空 PAGEREF _Tc15791 \h 10
\l "_Tc12437" 专项过关训练题 PAGEREF _Tc12437 \h 11
★知识点1 冠词的概念
冠词是置于名词之前,说明名词所表示的人或事物的一种虚词。冠词不能脱离名词独立存在,不能单独作句子成分,在句子中一般不重读。
★知识点2 冠词的分类
冠词分为不定冠词 a/an、定冠词the和零冠词三种。不定冠词表示泛指,定冠词表示特指。
口诀助记:
冠词的用法:名词是秃子,常要戴帽子。可数名词单,须用a或an。辅音前用a,an 在元音前。如果为特指,则须用定冠。复数不可数,泛指the不见。碰到代词时,冠词均不见。
★知识点3 不定冠词a、an
1.不定冠词a 与an 的区别
★知识点4 不定冠词的用法
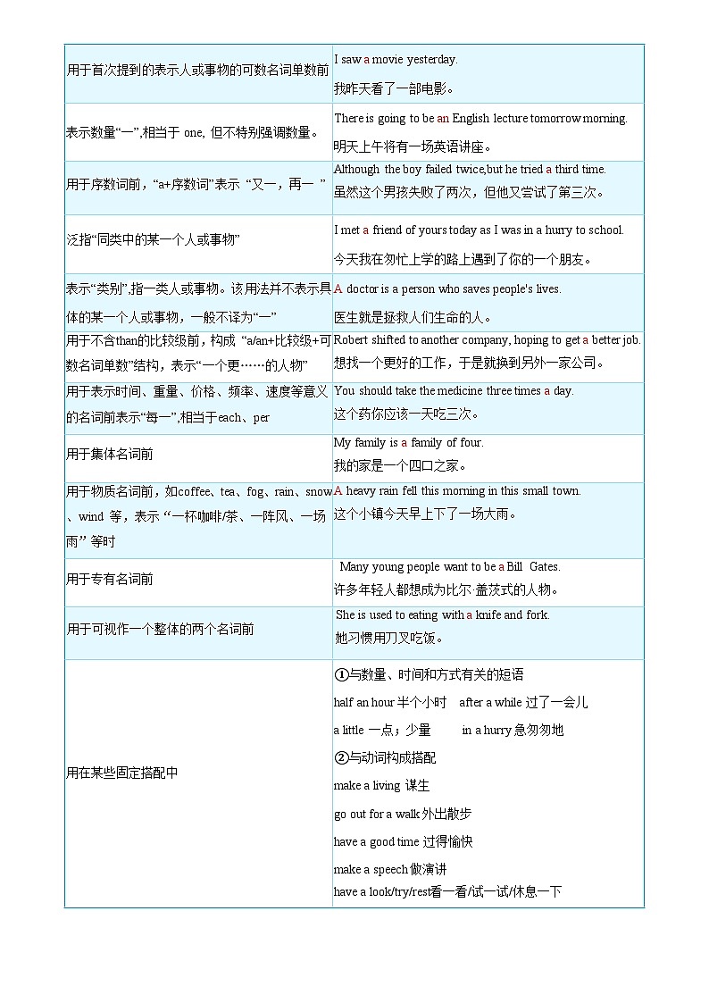
不定冠词只能与单数可数名词结合,基本含义有“该类中的一例”、“只有一个”、“每一个”等。其主要用法如下:
口诀助记:
不定冠词的用法
泛指、类指、数量一,每一、同一或某个。
序数词前表“再、又”, mst前表“很、非常”。
用在物质名词前,量化一场或一阵。
用在抽象名词前,具体一位或一件。
表示像某人一样,也可用在人名前。
★知识点5定冠词the
定冠词the通常有明确的所指,即以说话人和听话人已知的人或事物为前提,可与单数可数名词、复数可数名词或不可数名词放在一起使用。其主要用法如下:
Tips:
一、指独一无二的事物
①用法中所说的“独一无二的事物”,主要是指各种天体及世界上比较有影响的物体,例如:
the sun太阳、the earth 地球、the mn月亮、the wrld世界、the Mars火星、the Suth Ple南极、the slar system太阳系、the trpics 热带地区。
②这类词前有形容词修饰时,也可用不定冠词:
A full mn一轮满月,a red sun 一轮红日
二、the用于形容词或分词前表一类人作主语
“定冠词the+形容词或分词”,表示某一类人,作主语时,谓语动词用复数;表示某一个人,作主语时,谓语动词用单数。例如:
①The yung are mstly ambitius.年轻人多半有雄心。
②Yesterday an accident happened n the rad and a persn was injured. The injured was rushed t hspital.
昨天路上发生了一起事故,一个人受伤了。伤者很快被送到医院。
注意:
有个别的“the+形容词”结构既表示单数意义,也表示复数意义,若用作主语,谓语动词用单数还是复数需视情况而定。如:the gd指“好人”时表复数意义,指“善”时表单数意义;the accused指一名被告时表单数意义,指多名被告时表复数意义。
比较:The beautiful is nt always the gd, and the gd is nt always the true.美未必是善,善未必是真。
The accused was acquitted f the charge.被告被宣告无罪。(指一人)
The accused were acquitted f the charge.被告均被宣告无罪。(指多人)
三、演奏的西方乐器名称前,只是提及乐器不演奏
如果不是从演奏的角度考虑,而只是提及乐器这类器具, 则不一定用定冠词。例如:
He bught a pian fr his sn. 他为他的儿子买了一架钢琴。
口诀助记:
特指、重提和唯一,岛屿、海峡和海湾;
海洋、党派、最高级,沙漠、河流与群山
方位、顺序和乐器,组织、条约与报刊;
姓氏复数、国全名,请你记住用定冠。
★知识点6 零冠词
零冠词即不使用冠词。一般来说,在可数名词复数、不可数名词或专有名词前不使用冠词。其主要用法如下:
口诀助记:
下列情况应免冠,代词限定名词前;
专有名词不可数,学科球类三餐饭。
复数名词表泛指,两节星期月份前。
颜色语种和国名,称呼习语及头衔。
★知识点7 有无冠词的意义区别
有些短语中,有无冠词的意义截然不同。有冠词时,一般表示名词本身的意义;无冠词时,意义往往会延伸。如:
考点1 不定冠词、定冠词、零冠词辨析
考查题型 单项选择、完形填空
1 . Panda Ya Ya will spend ________ rest f her life in her hmetwn, China.
A.a B.an C.the D./
【答案】C
【解析】句意:熊猫丫丫将在她的家乡中国度过余生。考查冠词用法。a一个,不定冠词,表泛指,常用于以辅音音素开头的字母或单词前;an一个,不定冠词,表泛指,常用于以元音音素开头的字母或单词前;the这个,定冠词,表特指;/不填。根据“ f he life”可知,此处指度过余生,the rest f ne's life“余生”。故选C。
方法:
1.确定使用定冠词或不定冠词
步骤一:判断题目应该用特指还是泛指。定冠词the表特指,意思为“这/那个,这/那些”;不定冠词a/an表泛指,意思为“一,一个”。
步骤二:如果应该用不定冠词,根据使用规则a (辅音音素开头)或an (元音音素开头),根据空后的词判断用哪一个不定冠词。
2.确定使用零冠词的情况
步骤一:
当被修饰词为物质名词、抽象名词、专有名词、星期、月份、节日、三餐、球类、棋类、运动、游戏、学科、语言等名词时,应该使用零冠词。
3.根据固定搭配和习惯用法判断
根据冠词的固定搭配和习惯用法,判断正确的答案。
考点2 不定冠词、定冠词填空
考查题型 语篇填空
Harbin is a gd place fr winter travel.The land is cvered with snw,and 1.______huge snwman is ready t welcme stands n the bank f the Snghua River.Peple can make different kinds f snwmen f their wn. It is 3.______interesting activity fr all wh g there.
【答案】1.a 2.The 3.an
【解析】
1.根据空后的“huge snwman”可知,此处指一个巨大的雪人,且huge为辅音音素开头。故填a。
2.根据上句的“snwman"可知,此处特指上文提到过的雪人。故填The。
3.根据空后的“interesting activity”可知,此处指一次有趣的活动,为可数名词单数,且interesting为元音音素开头。故填an。
方法:
1.判断使用定冠词或不定冠词
步骤一:阅读语篇,找到空格所在句子,判断句子的空格是特指还是泛指。掌握定冠词和不定冠词的判断规则:定冠词the表特指,意思为“这/那个,这/那些”;不定冠词a/an表泛指,意思为“一,一个”,写出正确的答案。
步骤二:如果判断空格处应该使用不定冠词,则根据规则进行判断,判断规则:a (辅音音素开头)或an (元音音素开头),根据空后的词判断用哪一个不定冠词,写出正确答案。
2.确定使用零冠词的情况
步骤一:
掌握零冠词使用规则,使用规则:当被修饰词为物质名词、抽象名词、专有名词、星期、月份、节日、三餐、球类、棋类、运动、游戏、学科、语言等名词时,应该使用零冠词。
3.根据固定搭配和习惯用法判断
根据冠词的固定搭配和习惯用法,写出正确的答案。
专项过关训练题
题型一 单项选择
一、不定冠词
(一)a/an的区别;a、an、the;不定冠词表泛指
1.(2025·上海浦东新·一模)Members in the hiking grup decided t crss the river—tw at _______ time fr safety.
A.aB.anC.theD./
【答案】A
【解析】句意:徒步旅行小组的成员们为了安全决定一次两人过河。考查冠词的用法。a用于以辅音音素开头的单词前;an用于以元音音素开头的单词前;the是定冠词表特指;/ 表示零冠词。根据空前“Members in the hiking grup decided t crss the river—tw”以及空后“fr safety”可知,此处表示每次两人过河来保障安全,time“次数”,作可数名词,time以辅音音素开头,不定冠词用a。故选A。
2.(2025·上海青浦·一模)Culd yu please d me ________ favur and pass this message t Jhn?
A.aB.anC.theD./
【答案】A
【解析】句意:请帮我一个忙,把这个信息传达给约翰好吗?考查冠词。a用于以辅音音素开头的单词前;an用于以元音音素开头的单词前;the为特指。由于favur是以辅音音素开头的可数名词,此处泛指一个忙,用不定冠词a。故选A。
3.(2025·上海普陀·一模)Giving ________ example is a great way t explain a new idea.
A.aB.anC./D.the
【答案】B
【解析】句意:举个例子是解释一个新想法的好方法。考查冠词。a一,后接以辅音音素开头的单词;an一,后接以元音音素开头的单词;/零冠词;the这,定冠词。根据“ is a great way t explain a new idea.”可知,此处表示举一个例子,表泛指的“一”,且example以元音音素开头,故应用an。故选B。
4.(2024·上海奉贤·一模)______ great APP that Kitty designed fr the elderly t call a taxi!
A.What anB.What aC.WhatD.Hw
【答案】B
【解析】句意:凯蒂为老人设计的一款打车应用程序是多么的棒啊!考查感叹句。分析句子可知,本句的中心词是单数名词APP,所以用what引导感叹句,结构是“What+a/an+形容词+单数名词(+主谓)!”,空后great首字母发辅音音素,所以不定冠词用a。故选B。
5.(2024·江苏宿迁·中考真题)I want t be _______ scientist like Qian Xuesen when I grw up.
A.aB.anC.theD./
【答案】A
【解析】句意:我长大后想成为像钱学森一样的科学家。考查冠词的用法。此处泛指一位科学家,“scientist”首字母发辅音音素,故选A。
6.(2024·山东滨州·中考真题)—The final exam is cming. Hw is it ging?
—Nt bad, thanks. I just treat it as _________ usual ne. I think I can make it.
A.aB.anC.theD./
【答案】A
【解析】句意:——期末考试就要来了。最近怎么样?——还不错,谢谢。我只是把它当作平常的一场考试。我想我能做到。考查冠词。a一个,用于辅音音素开头的单词前;an一个,用于元音音素开头的单词前;the表特指;/不填。此处表示泛指,当作一场平常的考试,usual是以辅音音素开头的,故选A。
(二)不定冠词表示每一
1.—Wuld yu like t g t the cncert? It’ll start in __________ hur and a half.
—Of curse. I’d lve t.
A.aB.theC.an
【答案】C
【解析】句意:——你想要去音乐会吗?它将在一个半小时后开始。——当然。我想要。考查冠词辨析。a不定冠词,表泛指,意为“一”,用在辅音音素开头的单词前;the定冠词,表特指;an不定冠词,表泛指,意为“一”,用在元音音素开头的单词前。根据“hur”可知此处表示一个小时,而hur为元音音素开头的单词,故选C。
2.(2023·上海嘉定·二模)Julia feels very tired these days because she wrked six days ________ week last mnth.
A./B.aC.anD.the
【答案】B
【解析】句意:朱莉娅这几天感觉很累,因为她上个月每周工作六天。考查冠词。此处表示“一周六天”,用不定冠词,week以辅音音素开头,用不定冠词a。故选B。
(三)不定冠词用在序数词前
1.(2024·江苏扬州·一模)— Wuld yu like t see ________ film YOLO with me tnight?
— Srry, I have seen it befre. S I am nt ging t see it ________ secnd time.
A.a; theB.the; theC./; aD.the; a
【答案】D
【解析】句意:——今晚你想和我一起看电影《热辣滚烫》吗?——对不起,我以前看过。所以我不会再看第二次了。考查冠词辨析。根据空后“film YOLO”可知此处是特指,应填定冠词the;根据“secnd time”可知已经看过了,不会再看一次,用不定冠词+序数词,表示“又一次,再一次”。故选D。
2.(2024·黑龙江哈尔滨·一模)In rder t find ________ better jb, she planned t learn ________ secnd language.
A.a; theB.a; aC.the; the
【答案】B
【解析】句意:为了找到一份更好的工作,她计划再学一门语言。考查冠词用法。第一空泛指“一份更好的工作”,better是以辅音音素开头,应用不定冠词a;根据“she planned t learn ... secnd language”可知此处表示“又一,再一”,secnd是以辅音音素开头,应用不定冠词a。故选B。
3.(2024·黑龙江哈尔滨·一模)YOLO is such ________ mving mvie that I want t see it ________ secnd time.
A.an; aB.a; /C.a; a
【答案】C
【解析】句意:《热辣滚烫》是一部如此感人的电影,我想再看一遍。考查冠词。第一空泛指“一部感人的电影”,mving以辅音音素开头,其前用a;“不定冠词+序数词”,表示“又一,再一”,secnd以辅音音素开头,其前用a。故选C。
4.(2024·黑龙江双鸭山·二模)Beijing is s amazing and I have been there twice. If pssible, I still want t g there __________ third time.
A.aB./C.the
【答案】A
【解析】句意:北京太神奇了,我去过那里两次。如果可能的话,我还是想再去那里一次。考查冠词。根据“I still want t g time”可知,是还想再去一次,用“不定冠词+序数词”,表示 “再一……,又一……”。故选A。
5.(2024·黑龙江哈尔滨·一模)—Hw was yur trip t Harbin?
—It was great fun. I want t g there ________ secnd time this summer.
A.aB.anC.the
【答案】A
【解析】句意:——你的哈尔滨之行怎么样?——非常好玩。今年夏天我想再去一次。考查冠词。根据“I want t g there ... secnd time this summer.”可知此处用“不定冠词+序数词”表示“再一、又一”,secnd以辅音音素开头,其前用不定冠词a。故选A。
6.(2024·黑龙江齐齐哈尔·一模)I can speak Chinese, English and French. I want t learn ________ ne.
A.a furthB.the furthC.a fur
【答案】A
【解析】句意:我会说中文、英语和法语。我想再学一门语言。考查序数词和冠词用法。根据“I can speak Chinese, English and French. I want t learn…ne.”可知,已经会说三种语言了,此处是说想再学一种语言,即第四种,应用序数词furth表示,通常序数词前加定冠词the,但此处应用不定冠词a,表示“再一个,另一个”。故选A。
(四)不定冠词用在固定搭配中
1.(2024·上海杨浦·三模)The teenagers had _______ gd time during the winter camp in their sister schl.
A.aB.anC.theD./
【答案】A
【解析】句意:青少年们在他们的姐妹学校的冬令营里玩得很开心。考查冠词辨析。a是不定冠词,修饰单数名词表泛指,用于以辅音音素开头的单词前面;an是不定冠词,修饰单数名词表泛指,用于以元音音素开头的单词前面;the是定冠词,表特指;/表示零冠词。gd以辅音音素开头,have a gd time“玩得愉快”,是固定短语,故选A。
2.(2024·上海黄浦·二模)Summer is here! Let’s g fr ________ swim!
A.aB.anC.theD./·
【答案】A
【解析】句意:夏天来了!我们去游泳吧!考查冠词。fr是介词,其后跟名词或动名词作宾语,所以空后的swim应是名词,g fr a swim“游个泳”,固定搭配,故选A。
3.(2024·天津河西·二模)—Jenny, why nt g fr ________ picnic this Saturday?
—Sunds great.
A.aB.anC.theD./
【答案】A
【解析】句意:——珍妮,这个星期六为什么不去野餐呢?——听起来不错。考查冠词的用法。根据“Jenny, why nt g fr ... picnic this Saturday?”可知,g fr a picnic“去野餐”,固定短语。故选A。
4.(2024·天津和平·二模)Cambridge is n ________ River Cam and has ________ ppulatin f abut 120, 000.
A.the; aB.a; aC.the; theD.a; /
【答案】A
【解析】句意:剑桥位于凯姆河畔,人口约12万。考查冠词的用法。第一空由普通名词构成的专有名词前加定冠词the,第二空固定用法,have a ppulatin f…“有……人口”。故选A。
5.(2024·江苏扬州·三模)ChatGPT, an AI chatbt tl, has great influence n ur dally lives.
A.aB./C.theD.an
【答案】A
【解析】句意:ChatGPT,一个AI聊天机器人工具,对我们的日常生活产生了很大的影响。考查冠词。a一个,用以辅音音素开头的单词;the表特指;an一个,用以元音音素开头的单词。have a great influence n“对……有巨大影响”,故选A。
6.(2024·江苏宿迁·三模)—Did yu have ________ gd time in Siyang?
—Yes. It was ________ enjyable trip. It is very lucky fr peple t live here.
A.a, anB.an, aC.the, anD./, an
【答案】A
【解析】句意:——你在泗阳玩得开心吗?——是的。这是一次愉快的旅行。人们住在这里是非常幸运的。
考查冠词。第一空是固定短语have a gd time,表示“玩得愉快”,第二空需填不定冠词表示泛指,且enjyable首字母发音为元音音素,其前需用不定冠词an修饰。故选A。
(四)专有名词普通化
1.—Can yu remember when Mrs. Li left the twn?
—Srry, I can’t. I nly remember it was ________ Sunday.
A.anB.аC.theD./
【答案】B
【解析】句意:——你还记得李太太什么时候离开这个镇的吗? ——对不起,我不记得了。我只记得那是个星期天。考查冠词。根据语境可知,此空应填不定冠词将专有名词“Sunday”普通化,意为“一个星期天”。因为“Sunday”是以辅音音素开头的单词,所以此空应填a。故选B。
2.I have heard f_______ Michael Jacksn, but nt_______ famus ne.
A./, aB.a, theC./; theD.the; a
【答案】B
【解析】句意:我听说过迈克尔·杰克逊,但不是那位著名的。考查冠词。前者表示泛指,指某类事物中的“一个”,用不定冠词a,后者表示人人都知道的那一位,特指,用定冠词the,所以选B。
(五)抽象名词具体化
1.(2022·江苏南通·模拟预测)T achieve ________ great success, there must be ________ balance between the challenge f the task and yur skill level.
A.a; /B./;aC./; /D.a;a
【答案】D
【解析】句意:为了获得巨大的成功,任务的挑战性和你的技能水平之间必须有一个平衡。考查冠词。/ 零冠词;a是不定冠词,表示“一个”,用于辅音音素开头的单词前。根据题干可知,首空表示抽象名词具体化,“一件成功的事情”;第二空意为“一个平衡”;great和balance的发音都是以辅音因素开头的。故选D。
2.______ great prgress he has made! I really think it’s ______ great success.
A.What a; 不填B.Hw; aC.What; aD.What; 不填
【答案】C
【解析】句意:他取得了多么大的进步!我真的认为这是一个巨大的成功。考查冠词和感叹句。感叹句的中心词是不可数名词prgress,用感叹句结构what adj. n.+主谓,排除AB;第二个空泛指“一个成功的事”,故此处success是可数名词,用不定冠词。故选C。
3.—Dn’t yu think Huawei cmpany is ________ success?
—Yes, I d. Huawei smartphnes are ppular amng ________ public in China.
A.the; aB.a; theC.a; aD./; a
【答案】B
【解析】——你不认为华为公司是一个成功的公司吗?——是的,我认为是。华为智能手机在中国很受大众欢迎。考查冠词。a不定冠词,表泛指,用于以辅音音素开头的单词或字母前;an不定冠词,表泛指,用于以元音音素开头的单词或字母前;the定冠词,表特指。泛指“成功”时,success前不用冠词,但当 success 指“一个成功的人,一件成功的事” 时,前多用不定冠词,此处空一处表“一个成功的公司”,应该用不定冠词,success是以辅音音素开头,所以用a;the public是固定搭配,意为“公众”。故选B。
4.The visitrs here are greatly impressed by the fact that ___________ peple frm all walks f life (各行各业) are wrking hard fr _______ new Jiangsu.
A./; aB./; theC.the; aD.the; the
【答案】A
【解析】句意:各行各业的人都在为新江苏而努力工作,这给这里的游客留下了深刻的印象。考查冠词。a一个,不定冠词,表泛指;the定冠词,表特指;根据句意理解可知,第一个空修饰 “人们” ,表示来自社会各阶层的人,不特指,所以不用冠词;而第二空表达 “一个……样的……”,表示“一个”要用不定冠词,所以第二个空a new Jiangsu表示 “一个崭新的江苏”,故选A。
二、定冠词
(一)特指某人或某物
1.(2024·上海嘉定·二模)On my way t schl, I always pass by ________ ld library that was built in the 1920s.
A./B.anC.theD.a
【答案】C
【解析】句意:在上学的路上,我总是路过那个建于20世纪20年代的旧图书馆。考查冠词。/零冠词;an不定冠词,用于以元音音素开头的单词前;the定冠词,表特指;a不定冠词,用于以辅音音素开头的单词前。根据“ld library that was built in the 1920s.”可知该处表示特指关系,故选C。
2.(2024·上海杨浦·一模)The sup is tasteless. Pass me ________ salt ver there, please!
A.aB.anC.theD./
【答案】C
【解析】句意:这汤没有味道。请把那边的盐递给我!考查冠词的用法。a “一个”,不定冠词表泛指,用于辅音音素开头的单词前;an “一个”,不定冠词表泛指,用于元音音素开头的单词前;the “这个、那个”,定冠词表特指;/ 表示不填冠词。根据“salt ver there”可知,此处表示特指,因此用定冠词the。故选C。
3.(2024·广东汕头·一模)—What d yu think f ________ film Fast and Furius 8?
—It’s ________ exciting film.
A.the; theB.a; theC.the; anD.a; an
【答案】C
【解析】句意:——你觉得《速度与激情8》怎么样?——它是一部令人兴奋的电影。考查冠词的用法。第一空特指《速度与激情8》这部电影,第一空应填the。第二空表示泛指,且exciting是以元音音素开头的,第二空填an,故选C。
4.(2024·江苏连云港·二模)— Have yu heard f ________ film Yl《热辣滚烫》?
— Of curse, it has been a ht tpic since it was first shwn n 10th February, 2024.
A.theB.aC.anD./
【答案】A
【解析】句意:——听说过电影《热辣滚烫》吗?——当然,自2024年2月10日首次亮相以来,它一直是一个热门话题。考查冠词辨析。根据“film Yl”可知,此处特指《热辣滚烫》这部电影,需要定冠词,故选A。
5.(2024·四川·三模)—Did yu see ________ film Speed and Passin Ten last weekend?
—Yes, it’s ________ exciting film!
A.a; theB.a; anC.the; anD.the; the
【答案】C
【解析】句意:——上周末你看电影《速度和激情10》了吗?——看了,这是一部激动人心的电影!考查冠词辨析。a一,用于辅音音素开头的单词前;the特指;an一,用于元音音素开头的单词之前。“Speed and Passin Ten”为电影名,所以用the film特指这部电影;第二个设空处泛指它是一部激动人心的电影,且exciting是以元音音素开头,因此填an。故选C。
6.(2024·四川·中考真题)Can yu lend me ________ bk that yu bught yesterday?
A.anB.theC.aD.不填
【答案】B
【解析】句意:你能把你昨天买的书借给我吗?考查冠词。根据“bk that yu bught yesterday”可知此处特指昨天买的书,用定冠词the。故选B。
(二)指前文提到的人或物
1.(2024·山东菏泽·中考真题)—What________ interesting bk!
—Yes, ________bk is really amazing.
A.a; anB.an; theC.an; a
【答案】B
【解析】句意:——多有趣的书啊!——是的,这本书真的很棒。考查冠词。第一空是泛指一本有趣的书,interesting以元音音素开头,应用an;第二空是特指上文提到的那本书,应用定冠词the。故选B。
2.— Have yu read a bk called The Merchant f Venice?
— Yes. ________ bk is very interesting.
A.AnB.AC.TheD./
【答案】C
【解析】句意:——你读过一本叫《威尼斯商人》的书吗?——是的,这本书有趣。考查冠词用法。an不定冠词,表示泛指,用在元音音素开头的单词前;a不定冠词,表示泛指,用在辅音音素开头的单词前;the定冠词,表示特指。答语中提到的书是强调上文所指的书,表示特指,应用定冠词the,故选C。
3.(2024·山东菏泽·三模)—My brther bught a new mdel plane yesterday.
—Really? What clr is ________ mdel plane?
A.aB.anC.the
【答案】C
【解析】句意:——我哥哥昨天买了一架新模型飞机。——真正吗?模型飞机是什么颜色的?考查冠词。a不定冠词,表泛指,用于以辅音音素开头的单词前;an不定冠词,表泛指,用于以元音音素开头的单词前;the定冠词,表特指。根据“My brther bught a new mdel plane yesterday.”可知,此处表示上文中提到的模型飞机,应用定冠词。故选C。
4.(2024·山东菏泽·二模)—Hi, Tny. I like yur new AI rbt.
—Me t. ________ rbt is cl and it can d lts f things fr me.
A.TheB.AC.An
【答案】A
【解析】句意:——嗨,托尼。我喜欢你的新人工智能机器人。——我也喜欢。这个机器人很酷,它可以为我做很多事情。考查冠词用法。The定冠词,表特指;A不定冠词,表泛指,用在辅音音素开头的单词前;An不定冠词,表泛指,用在元音音素开头的单词前。此处是指前文提到的rbt,表特指,应用定冠词the ,故选A。
5.(2024·湖南怀化·一模)The Adventures f Tm Sawyer is ________ great bk. My favrite part f ________ bk is when Tm and Huck start their adventures n the island.
A.a; aB.a; theC.the; the
【答案】B
【解析】】句意:《汤姆索亚历险记》是一本伟大的小说。这本书我最喜欢的部分是当汤姆和胡克在岛上开始他们的冒险。本题考查冠词。第一空处指“它是一本伟大的书”,用不定冠词a,排除C;第二空处特指《汤姆索亚历险记》这本书,用定冠词the,故选B。
6.(2022·四川成都·二模)Italy is ________ Eurpean cuntry and ________ cuntry will hst the 2026 Winter Olympic Games.
A.an; theB.a; theC.the; a
【答案】B
【解析】句意:意大利是一个欧洲国家,该国将主办2026年冬季奥运会。考查冠词用法。第一空表示泛指“一个”,Eurpean开头发音为辅音音素,应用a修饰;第二空后再一次提到这个国家,应定冠词特指,故选B。
(三)指双方都知道的人或物
1.(2023·山东菏泽·一模)—Why nt give ________ girl smething t eat? I think she is hungry.
—OK. I’ll buy her sme fd and water right nw.
A.aB.anC.the
【答案】C
【解析】句意:——为什么不给女孩吃点东西呢?我想她饿了。——好的。我现在就给她买些食物和水。考查冠词。a不定冠词,用于辅音音素开头前;an不定冠词,用于元音音素开头前; the定冠词,表特指。此处用于双方都知道的那个女孩,为特指,故选C。
2.—What d yu think f ________ hnest by I talked abut yesterday?
—Persnally speaking, as ________ university student, he needs t be energetic.
A.an, aB.an, theC.the, aD.the, an
【答案】C
【解析】句意:——你觉得我昨天谈论的那个诚实的男孩怎么样?——就我个人而言,作为一名大学生,他需要精力充沛。考查冠词用法。根据“... hnest by I talked abut yesterday”可知此处特指昨天提到过的那个诚实的男孩,用定冠词the;第二空泛指一名大学生,university以辅音音素开头,其前用不定冠词a。故选C。
3.(24-25八年级上·吉林四平·期末)—Lk at ________ by ver there. He lks excited.
—Yeah, he has wn ________ first prize in the schl English Reading and Writing Cmpetitin.
A.a; theB.the; aC.the; the
【答案】C
【解析】句意:——看那边那个男孩,他看起来很兴奋。——是的,他在学校英语阅读和写作比赛中得了第一名。考查冠词。根据“Lk ver there.”和“he has prize”可知,第一个空特指那边的那个男孩,应用定冠词the;第二个空用在序数词前,应用定冠词the。故选C。
4.(22-23九年级上·浙江金华·期末)—Hw abut ________ Christmas evening party?
—I shuld say it was successful.
A.aB.theC.anD./
【答案】B
【解析】句意:——圣诞晚会怎么样?——我应该说它是成功的。考查冠词用法。a一个,不定冠词表泛指,用于辅音音素开头的单词前;the定冠词表特指;an一个,不定冠词表泛指,用于元音音素开头的单词前。根据“I shuld say it was successful.”可知,问句中提到的圣诞晚会是双方都知道的那场晚会,表特指。故选B。
(四)指独一无二的事物
1.(24-25九年级上·四川成都·期中)— D yu ften use ________ Internet fr shpping?
— Yes! I just bught a cup nline.
A.aB.anC.the
【答案】C
【解析】句意:——你经常使用互联网购物吗?——是的,我刚才在网上买了一个杯子。考查冠词辨析。the表示特指;a不定冠词,表泛指,用于辅音音素开头的单词前;an不定冠词,表泛指,用于元音音素开头的单词前。分析句子,Internet“互联网”是独一无二的事物,空格处应用定冠词the。故选C。
2.(2024·天津·一模)Jerry is eating _______ ice cream in _______ sun.
A.an; theB.an; /C.a; theD.a; a
【答案】A
【解析】句意:杰瑞正在阳光下吃一个冰激凌。考查冠词。the定冠词,表特指;a不定冠词表泛指,用于辅音音素开头的词前;an不定冠词表泛指,用于元音音素开头的词前。分析第一处可知,此处表泛指“一个冰激凌”,又因为ice首字母发元音,所以用an;结合句意,分析第二处可知,考查in the sun“在阳光下”,所以用the。故选A。
3.(2024·甘肃武威·三模)As we all knw, ________ sun rises in the east.
A.aB.anC.theD./
【答案】C
【解析】句意:众所周知,太阳从东方升起。考查冠词。空后“sun”是世界上独一无二的事物,需用定冠词the。故选C。
4.(23-24九年级上·云南昆明·期末)She is reading ________ article abut hw t save ________ earth.
A.a; theB.an; aC.an; theD.a; an
【答案】C
【解析】句意:她正在阅读一篇关于如何拯救地球的文章。考查冠词辨析。a一个,用于辅音音素开头的单词前;an一个,用于元音音素开头的单词前;the定冠词,表特指。分析句子可知,article以元音音素开头,应用不定冠词an修饰;地球是独一无二的事物,用定冠词the来修饰。故选C。
(五)用在序数词或最高级前
1.(2024·江苏连云港·一模)On March 8, a baby giant panda named Katyusha met the public fr ________ first time at Mscw Z.
A.anB.aC.theD./
【答案】C
【解析】句意:3月8日,一只名叫“喀秋莎”的大熊猫宝宝在莫斯科动物园首次与公众见面。考查冠词辨析。an一个,不定冠词,表泛指,用于元音音素开头的词之前;a一个,不定冠词,表泛指,用于辅音音素开头的词之前;the表特指,定冠词;/不填。根据“first time”可知,序数词前需用定冠词the表示次数,first是序数词,表示“第一”。故选C。
2.(2024·江苏扬州·一模)—D yu knw 2024 is the year f ________ Dragn?
—Sure. The dragn is ________ fifth sign in the Chinese zdiac cycle (生肖).
A.a; theB./; theC.the; theD.the; /
【答案】C
【解析】句意:——你知道2024年是龙年吗?——当然。龙是中国十二生肖中的第五个。考查冠词辨析。a不定冠词,表泛指,用于以辅音音素开头的单词前;the定冠词,表特指;/零冠词。the year f the Dragn“龙年”,固定词组;根据第二个空空后的序数词“fifth”可知,此处应用定冠词the。故选C。
3.(2024·四川成都·三模)Flssie, a cat frm the UK, which was brn n December 29, 1995, hlds the title f ________ ldest living cat.
A.aB.anC.the
【答案】C
【解析】句意:1995年12月29日出生的英国猫“弗洛西”是世界上最长寿的猫。考查冠词。根据“Flssie, a cat”和“ldest living cat”可知,这只猫是世界上最长寿的猫,形容词最高级前用定冠词the。故选C。
(六)用在某些专有名词前
1.(2024·天津和平·二模)Cambridge is n ________ River Cam and has ________ ppulatin f abut 120, 000.
A.the; aB.a; aC.the; theD.a; /
【答案】A
【解析】句意:剑桥位于凯姆河畔,人口约12万。考查冠词的用法。第一空由普通名词构成的专有名词前加定冠词the,第二空固定用法,have a ppulatin f…“有……人口”。故选A。
2.(2024·江苏宿迁·二模)—Why are yu s happy?
—It’s said that we’ll have _________ 8-day hliday fr _________ Spring Festival f this year.
A.a; anB.an; /C.an; theD.a; the
【答案】C
【解析】句意:——你为什么这么高兴?——据说今年春节我们将会有8天假期。考查冠词。第一空泛指“一个8天的假期”,且8-day是以元音音素开头,应用不定冠词an;第二空应用定冠词the,the Spring Festival表示“春节”。故选C。
3.(2024·四川成都·三模)There is a famus Chinese saying—ne is nt ________ true man unless he climbs up ________ Great Wall.
A.a; aB.the; theC.a; the
【答案】C
【解析】句意:中国有句名言:不到长城非好汉。考查冠词。第一个空泛指“一个好汉”,true以辅音音素开头,用不定冠词a;the Great Wall特指“长城”。故选C。
4.(2024·黑龙江齐齐哈尔·一模)On March 4th, 2024, the “tw sessins” (两会) were held at ________ Great Hall f ________ Peple in Beijing.
A.a, theB.the, theC.the, a
【答案】B
【解析】句意:2024年3月4日,“两会”在北京人民大会堂举行。考查冠词的用法。不定冠词a,意为“一”,表示泛指,用于辅音音素前;定冠词the,意为“这个,那个”,表示特指。根据题干可知,此处指“人民大会堂”,英文表达是the Great Hall f the Peple,“人民大会堂”是专有名词,所以其前要用定冠词the;其中Peple特指中国人民,所以Peple前也要加the。故选B。
(七)用在乐器名称前
1.(2024·上海徐汇·二模)My brther lves music and enjys playing vilin in his free time.
A.AB.anC.theD./
【答案】C
【解析】句意:我哥哥热爱音乐,空闲时间喜欢拉小提琴。考查冠词用法。a一个,用于以辅音音素开头的单词;an一个,用于以元音音素开头的单词;the这个,一般指特指;/指不填。乐器前需加定冠词the。故选C。
2.(2024·云南昆明·二模)Thugh Jack is nly ________ eleven-year-ld by, he can play ________ vilin really well.
A.an; /B.a; theC.a; /D.an; the
【答案】D
【解析】句意:虽然杰克只是一个11岁的男孩,但他小提琴拉得很好。考查冠词。an一个,不定冠词,表泛指,用于以元音音素开头的单词前;/零冠词;a一个,不定冠词,表泛指,用于以辅音音素开头的单词前;the这/那个,定冠词,表特指。第一空表示泛指,且空后“eleven”以元音音素开头,所以用不定冠词an;第二空考查“play+the+西洋乐器”的用法。故选D。
3.(2024·甘肃平凉·一模)Rse is ________ beautiful girl, and she likes playing ________ pian.
A./; theB.a; /C.a; theD.a; an
【答案】C
【解析】句意:罗斯是个漂亮的女孩,她喜欢弹钢琴。考查冠词。第一个空泛指“一个漂亮的女孩”,beautiful以辅音音素开头,用不定冠词a;play the pian“弹钢琴”。故选C。
(八)用在姓氏复数前
1.(24-25九年级上·江苏南京·期中)Althugh ________ Smiths have visited Nanjing Museum three times befre, they still want t g there ________ furth time.
A.the; theB./; theC./; aD.the; a
【答案】D
【解析】句意:虽然史密斯一家以前已经参观南京博物院三次,但他们仍想再去第一次。考查冠词。根据“Smiths”可知,此处是“the+姓氏复数”表示“……夫妇/一家人”;根据“furth time”可知,空二处是“a+序数词”表示“又一,再一”。故选D。
2.(24-25九年级上·天津和平·期中)________ Smiths are ging t visit sme friends in ________ Shandng Prvince.
A.The; theB.The; /C./; theD./; /
【答案】B
【解析】句意:史密斯一家打算去山东拜访一些朋友。考查冠词用法。第一空,the+姓氏复数表示“某某一家人”,是固定搭配;第二空根据“Shandng Prvince”可知,地名属于专有名词,前面不用冠词。故选B。
(九)“the+名词单数”表示一类人或物
1.(23-24九年级上·吉林长春·开学考试)—When was ________ umbrella invented?
—It is said that it was invented in ________11th century B.C. in China.
A.a; anB.an; anC.a; theD.the; the
【答案】D
【解析】句意:——雨伞是什么时候被发明的?——据说是在公元前11世纪在中国发明的。考查冠词的用法。根据“When was…umbrella invented”可知此处表示“一类东西”,用结构“定冠词+可数名词单数”,所以第一空用定冠词the。第二空中,century前有序数词,序数词前用定冠词the。故选D。
2.(2022·山东济南·一模)—When was ________ umbrella invented?
—It was invented in 18th century, I think.
A.aB.anC.theD./
【答案】C
【解析】句意:——雨伞是什么时候被发明的?——我认为是在18世纪发明的。考查冠词辨析。根据“When invented”可知此处表示“一类东西”,用结构“定冠词+可数名词单数”。故选C。
(十)“the+形容词”表示一类人或物
1.(2025·上海宝山·一模)Vlunteers are travelling t the disaster area t take care f ________ hmeless.
A.aB.anC.theD./
【答案】C
【解析】句意:志愿者们正前往灾区照顾无家可归者。考查冠词。根据“hmeless”可知此处指无家可归者,用结构“the+形容词”表示一类人。故选C。
2.(2025·上海杨浦·一模)Many apps tday are designed t assist ________ blind with daily tasks.
A.aB.anC.theD./
【答案】C
【解析】句意:如今许多应用程序是为了帮助盲人完成日常任务而设计的。考查冠词。a“一个”,后接以辅音音素开头发音的名词单数;an“一个”,后接以元音音素开头发音的名词单数;the“这”,定冠词,表示特指。根据“Many apps tday are designed t with daily tasks.”可知,如今许多应用程序是为了帮助盲人完成日常任务而设计的。the blind“盲人”,指一类人。故选C。
3.(2024·上海闵行·二模)The gvernment has built several factries fr ________ disabled t wrk in the twn.
A.theB.aC.anD./
【答案】A
【解析】句意:政府在镇上为残疾人建了几家工厂。考查冠词辨析。the这,那,定冠词;a一个,不定冠词,修饰发音以元音因素开头的单词;an一个,不定冠词,修饰发音以辅音因素开头的单词。结合语境可知,此处应用定冠词the修饰disabled,“the+形容词”表示同类事物,意为“残疾人”。故选A。
4.(2024·四川自贡·二模)In Jurney t the West, Mnkey King keeps ________ t help ________ weak.
A.t fight; aB.fighting; theC.fighting; that
【答案】B
【解析】句意:在《西游记》中,孙悟空一直在战斗以帮助弱者。考查非谓语动词和定冠词的用法。keep ding“一直做某事”,排除A;“定冠词+形容词”表示一类人,the weak“弱者”。故选B。
5.(2024·四川泸州·二模)We Chinese have the traditin f respecting ______ ld.
A.theB./C.anD.a
【答案】A
【解析】考查冠词。此处是指尊敬老人,应用the+形容词,表示“一类人”。the ld“老人”,故选A。
(十一)用在固定搭配中
1.(24-25九年级上·上海闵行·期末)Panda Ya Ya will spend ________ rest f her life in her hmetwn, China.
A.aB.anC.theD./
【答案】C
【解析】句意:熊猫丫丫将在她的家乡中国度过余生。考查冠词用法。a一个,不定冠词,表泛指,常用于以辅音音素开头的字母或单词前;an一个,不定冠词,表泛指,常用于以元音音素开头的字母或单词前;the这个,定冠词,表特指;/不填。根据“spend…rest f her life”可知,此处指度过余生,the rest f ne’s life“余生”。故选C。
2.(2025·上海静安·一模)Yung peple are shwing interest in Gufeng culture fr ________ time being.
A.aB.anC.theD./
【答案】C
【解析】句意:目前,年轻人对国风文化表现出兴趣。考查冠词。a一个,不定冠词,表泛指,常用于以辅音音素开头的字母或单词前;an一个,不定冠词,表泛指,常用于以元音音素开头的字母或单词前;the这个,定冠词。fr the time being“目前”,固定搭配,此处应用the。故选C。
3.(2024·天津红桥·二模)Stnehenge is _________ ancient circle f stnes in _________ suth f England.
A.an; theB.an; 不填C.a; theD.a; a
【答案】A
【解析】句意:巨石阵是英格兰南部的一个古老的石头圈。考查冠词的用法。根据“Stnehenge is…ancient circle f stnes”可知,此处表示泛指,应该填一个不定冠词,ancient以元音音素开头,不定冠词an符合题意。in the suth f“在……的南部”,固定短语。故选A。
4.(2024·上海宝山·二模)Rddy ften helps his mther lay ________ table and he sets a gd example fr his yunger brther.
A.aB.anC.theD./
【答案】C
【解析】句意:罗迪经常帮助他的母亲摆放餐具,他为弟弟树立了一个好榜样。考查冠词。lay the table“摆放餐具”,是固定搭配。故选C。
5.(2024·江苏宿迁·三模)—Can yu see ________ ne-eyed mnkey in ________ tree?
—Yes, here it is.
A.a, theB.an, theC./, theD.a, a
【答案】A
【解析】句意:——你能看到树上有一只独眼猴子吗?——是的,在这儿。考查冠词辨析。空一泛指“一只独眼猴子”,且“ne”是以辅音音素开头,需用不定冠词a;in the tree表示“在树上”。故选A。
(十二)不定冠词的其他用法
1.(24-25九年级上·上海崇明·期中)We’d better nt thrw things away fr ________ time being. They’ll be useful later.
A.aB.anC.theD./
【答案】C
【解析】句意:我们最好暂时不要把东西扔掉。它们以后会有用的。考查冠词用法。a一个,用于辅音音素开头的单词;an一个,用于以元音音素开头的单词;the这个,表特指;/指不填。fr the time being意为“暂时”,固定短语。故选C。
2.(24-25九年级上·四川成都·期中)Britain is ______ Eurpean cuntry. It lies in ______ suthwest f Eurpe.
A.an; aB.a; theC.an; the
【答案】B
【解析】句意:英国是一个欧洲国家。它位于欧洲的西南部。考查冠词。第一空泛指一个欧洲国家,Eurpean以辅音音素开头,用不定冠词a;第二个空后是方位,用定冠词the,lie in the suthwest f“位于……的西南部”。故选B。
3.(2024·黑龙江齐齐哈尔·二模)Qiqihar is in ________ nrtheast f China and it has ________ ppulatin f abut 1 millin.
A.the; theB.a; theC.the; a
【答案】C
【解析】句意:齐齐哈尔位于中国东北部,人口约100万。考查冠词辨析。a一,泛指,用于辅音音素开头的单词前;the特指。根据“nrtheast”可知,应用定冠词修饰方位词,in the nrtheast f“在东北部”;have a ppulatin f“有多少人口”为固定表达。故选C。
三、零冠词
(一)名词前有其他的修饰词
1.(2024·上海浦东新·一模)The bys are ging t take part in the City Games ________ this cming Sunday.
A.aB.anC./D.the
【答案】C
【解析】句意:男孩们将在这个星期天参加城市运动会。考查零冠词。Sunday前已有限定词“this”,无需再用冠词。故选C。
2.(2024·山东青岛·二模)“Germany has been China’s _____ largest trading partner in Eurpe fr many years,” said _____ President Xi Jinping when meeting with German guests.
A.the; theB./; /C.a; theD.the; a
【答案】B
【解析】句意:“多年来,德国一直是中国在欧洲最大的贸易伙伴,”习近平主席在会见德国客人时说。考查冠词。第一个空后是最高级,空前有名词所有格,故第一个空不使用定冠词;第二个空后是职位,不用冠词。故选B。
3.(23-24九年级下·甘肃武威·开学考试)In a way it was ne f ________.
A.the ur biggest mistakesB.ur bigger mistake
C.ur biggest mistakesD.the bigger mistake
【答案】C
【解析】句意:在某种程度上,这是我们最大的错误之一。考查最高级。根据“ne f...”可知是我们最大的错误之一,此处应用最高级,排除BD;形容词性物主代词ur前不加冠词,排除A。故选C。
4.(2023·江苏扬州·一模)T my surprise, after raising the first child with s many difficulties, Jenifer is expecting her ________ secnd in May.
A./B.aC.theD.an
【答案】A
【解析】句意:令我惊讶的是,在艰难地抚养了第一个孩子之后,杰尼弗将在五月迎来第二个孩子。考查冠词的用法。当序数词前有形容词性物主代词或名词所有格修饰时,序数词前不用 the,此空前有形容词性物主代词her,故此处不用the。故选A。
5.(22-23九年级上·江苏扬州·期末)The principal annunced that ur ________ 24th schl sprts meeting began, and finally ________ sprts meeting was ________ great success.
A./; the; aB.the; the; aC./. the; /D./; a. /
【答案】A
【解析】句意:校长宣布我们第24届校运动会开始,最后运动会取得圆满成功。考查冠词。根据“ur ... 24th”可知,序数词前有形容词性物主代词ur,空一处不用任何冠词;根据“24th schl sprts meeting began, and finally ... sprts meeting”可知,空二处是特指第24届校运动会,用定冠词the;根据“great success.”可知,空三处表示一次巨大的成功,用不定冠词。故选A。
(二)复数名词表示类别
1.(2023·浙江·模拟预测)Many turists are still in ________ habit f writing silly things in ________ public places.
A.the; theB.a; theC.the; /D./; the
【答案】C
【解析】】句意:许多游客仍然有在公共场所写愚蠢的东西的习惯。考查冠词。根据“f writing silly things”可知此处特指这种习惯,用定冠词the;根据“public places”可知此处泛指公共场所,名词复数前不加冠词。故选C。
2.Bys and girls, take a deep breath and be cnfident. I’m sure all f yu will get ________ excellent results.
A.anB.aC./
【答案】C
【解析】句意:男孩女孩们,深呼吸,保持自信。我相信你们所有人都会取得优异的成绩。考查冠词。a不定冠词,表泛指;an不定冠词,表泛指;/不填。空格后results是复数,故空格处不填冠词。故选C。
3.(22-23九年级上·山东青岛·期末)Tday many tls are made f ________ plastic. And ________ plastic tls are very useful.
A.a; theB.\; theC.the; anD.\; \
【答案】D
【解析】句意:当今许多工具是用塑料制成的。塑料工具非常有用。考查冠词辨析。a一个,用于辅音音素开头的单词前;the特指某物;an一个,用于元音音素开头的单词前。plastic为不可数名词,是泛指的塑料,因此前面不加冠词;第二个设空处后的tls为复数名词,泛指工具,前面不加冠词。故选D。
(三)星期/月份/季节/西方节日前
1.(2024·上海长宁·二模)I usually buy a bunch f flwers fr my mm n ________ Mthers’ Day.
A.theB./C.aD.an
【答案】B
【解析】句意:我通常在母亲节给妈妈买一束花。考查冠词。the特指;/零冠词;a一个,用于辅音音素开头的单词之前;an用于元音音素开头的单词之前。由“Mthers’ Day”可知,在西方节日前不用冠词。故选B。
2.(2024·天津南开·二模)________ best time t visit New England in a year is in _______ September.
A./; theB.A; /C.A; theD.The; /
【答案】D
【解析】句意:一年中参观新英格兰最好的时候是在九月。考查冠词。the这个,特指;a一个,泛指。根据“best time”可知,是最好的时间,形容词最高级前加定冠词the;根据“in… September”可知,是在9月,月份前不加任何冠词。故选D。
3.(2024·江苏扬州·二模)On ________ Children’s Day, Jack received a prize fr being ________ hnest by.
A.a; theB./; theC./; anD.the; a
【答案】C
【解析】句意:儿童节那天,杰克因为做一个诚实的男孩而得到了奖品。考查冠词的用法。以“Day”结尾的节日前不加冠词,故排除AD;后半句泛指一个男孩,hnest以元音音素开头,所以不定冠词用an。故选C。
4.(2024·山东菏泽·二模)China’s panda YaYa finished ________ 30-day stay in Shanghai after landing in China and then was sent t Beijing Z in ________ May.
A.a; aB.a; theC.a; /
【答案】C
【解析】句意:中国熊猫丫丫在抵达中国后,在上海待了30天,然后于5月被送往北京动物园。考查冠词的用法。根据“ stay”可知,此处泛指“一段30天的停留”,故第一空应该填不定冠词,30-day以辅音音素开头,此空应用不定冠词a;May是月份,它的前面不用冠词。故选C。
5.(2024·云南丽江·二模)________ Father’s Day is cming. I plan t buy a new camera fr him.
A.AB.AnC.TheD./
【答案】D
【解析】句意:父亲节快到了。我计划给他买一架新相机。考查冠词的用法。不定冠词a/an,意为“一”,表示泛指,a用于辅音音素前,an用于元音音素前;定冠词the,意为“这个,那个”,表示特指;/表示不填,零冠词。Father’s Day是西方的节日,西方的节日前用零冠词。故选D。
(四)学科/语言的名词前
1.(23-24九年级上·山东青岛·期末)Jhn is a Eurpean and he desn’t knw ________ English at all.
A.aB.anC.theD./
【答案】D
【解析】句意:约翰是欧洲人,他一点也不懂英语。考查冠词用法。根据“English”可知,在学科或语言前要用零冠词。故选D。
2.(22-23九年级上·湖南邵阳·期末)— D yu like ________ chemistry, Ben?
— Yes, it’s ________ useful subject.
A.a;theB.the;aC./;a
【答案】C
【解析】句意:——你喜欢化学吗,本?——是的,这是一门有用的学科。考查冠词。在学科前面一般不用冠词,由此可知,第一个空格处不用冠词;第二句表示泛指,使用不定冠词,useful是以辅音音素开头,应用a,故选C。
3.(23-24九年级上·浙江宁波·开学考试)Thugh I am nt interested in ________ histry, I am really excited abut ________ histry f Tang Dynasty.
A.the; /B./; aC./; theD.the; a
【答案】C
【解析】句意:虽然我对历史不感兴趣,但我对唐朝的历史很感兴趣。考查冠词的用法。根据“Thugh I am nt interested in…histry,”可知,第一空学科前不用冠词;根据“…histry f Tang Dynasty”可知,第二空特指唐朝历史,用定冠词the。故选C。
4.(2022·天津南开·二模)—What shuld I buy fr Tny’s birthday?
—What abut ________ English dictinary? He is learning ________ English.
A.an; 不填B.an; theC.不填; theD.a; 不填
【答案】A
【解析】句意:——托尼的生日我应该买什么?——一本英语词典怎么样?他正在学习英语。考查冠词辨析。a一个,后接以辅音音标开头的可数名词单数;an一个,后接以元音音标开头的可数名词单数;the这个,表特指。根据情境和“English dictinary”可知此处泛指“一本字典”,且以元音开头可知,第一空应该使用“an”;根据“learn English”意为“学英语”可知,第二空应该不填。故选A。
(五)球类/三餐/棋类名词前
1.(2024·天津武清·三模)We can have ________ lunch in the dining hall and then have ________ break.
A.the; aB./; aC./; theD.a; the
【答案】B
【解析】句意:我们可以在餐厅吃午饭,然后休息一下。考查冠词。have lunch“吃午饭”,have a break“休息”,固定用法。故选B。
2.(2024·江苏宿迁·一模)Nancy’s grandfather is ______ 85-year-ld man, but he can still play ______ table tennis nw.
A.a, aB.a, theC.an, /D.an, the
【答案】C
【解析】句意:南希的爷爷已经85岁了,但他现在还会打乒乓球。考查冠词辨析。a一,后接以辅音音素开头的单词;an一,后接以元音音素开头的单词;the这,定冠词;/零冠词。根据“Nancy’s grandfather man”可知,南希的爷爷是一名85岁的男性,第一空表泛指,且85的英语表达以元音音素开头,故第一空应用an。根据“ tennis”可知,球类前不加冠词,即应用零冠词。故选C。
3.(2024·江苏淮安·二模)—What d yu usually d n weekends?
—I play ________ basketball.
A.theB.aC./D.an
【答案】C
【解析】句意:——你周末通常做什么?——我打篮球。考查冠词。根据“play ... basketball.”可知,动词play后跟球类名词,名词前不用冠词,即play basketball“打篮球”。故选C。
4.(2023·江苏淮安·中考真题)I usually have ________ lunch with my classmates at schl.
A./B.aC.anD.the
【答案】A
【解析】句意:我通常在学校和同学们一起吃午饭。考查冠词。表示一日三餐前不加冠词,have lunch“吃午饭”。故选A。
(六)专有名词前
1.(2024·云南·一模)It is ________ unusual experience fr him t live in ________ Eurpe fr a mnth.
A.a; anB.a; /C.an; aD.an; /
【答案】D
【解析】句意:在欧洲生活一个月对他来说是一次不寻常的经历。考查冠词用法。第一空泛指一次经历,且unusual以元音音素开头,用不定冠词an;Eurpe“欧洲”属于专有名词,前面一般不加冠词,in Eurpe“在欧洲”。故选D。
2.(2024·山东青岛·一模)In recent days, the small “ptates” in ________ suthern China have ccupied (占领) Harbin which is ________ capital city f Heilngjiang Prvince.
A.the; aB.a; /C.a; theD./; the
【答案】D
【解析】句意:最近几天,中国南方的小“土豆”占领了黑龙江省省会城市哈尔滨。考查冠词用法。根据“suthern China”可知专有名词前不需加冠词,由“capital city f Heilngjiang Prvince”可知此处特指是黑龙江省会,需加冠词the。故选D。
3.(2024·青海海东·一模)It is ________ unusual experience fr him t live in ________ Eurpe fr a mnth.
A.a; anB.an; /C.an; aD.a; /
【答案】B
【解析】句意:对他来说,在欧洲生活一个月是一次不同寻常的经历。考查冠词。第一空泛指一次经历,且unusual以元音音素开头,用不定冠词an;Eurpe“欧洲”属于专有名词,前面一般不加冠词,in Eurpe“在欧洲”。故选B。
4.(2024·黑龙江哈尔滨·二模)—It’s amazing that ______ 15-year-ld Candy wn the first prize.
—She is such an excellent girl.
A.aB.theC./
【答案】C
【解析】句意:——15岁的坎迪获得了一等奖,真是太神奇了。——她是一个如此优秀的女孩。考查冠词的用法。不定冠词a,意为“一”,表示泛指,用于辅音音素前;定冠词the,意为“这个,那个”,表示特指;/表示不填,零冠词。Candy是专有名词,专有名词通常使用零冠词。故选C。
(七)某些固定搭配中
1.(24-25九年级上·天津南开·期末)This is ________ shpping bag. It was made f ________ plastic.
A.不填; theB.a; 不填C.an; theD.the; a
【答案】B
【解析】句意:这是一个购物袋。是由塑料制成的。考查冠词。不定冠词“a”、“an”用于泛指某类人或事物中的一个,“a”用于以辅音音素开头的单词前,“an”用于以元音音素开头的单词前;定冠词“the”表示特定的、双方都知道的或上文已提到的人或事物;零冠词表示不需要使用冠词的情况。第一个空填冠词修饰可数名词单数“shpping bag”,泛指一个购物袋,应用不定冠词“a”;第二个空填冠词修饰“plastic”是材料名词,泛指用作材料的塑料,因此使用零冠词即不填冠词。故选B。
2.(2024·江苏泰州·二模)—Lily, have yu been t the Zheng Banqia Memrial?
—Yes. I ________ there the ther day. Zhen Banqia is a famus painter and writer in ________ histry.
A.went, theB.have been, theC.went, /D.have been, /
【答案】C
【解析】句意:——莉莉,你去过郑板桥纪念馆吗?——是的。前几天我去了那里。郑板桥是我国历史上著名的画家、作家。考查时态和冠词。根据“the ther day”可知动作发生在过去,用一般过去时,动词用过去式;in histry“在历史上”,固定用法。故选C。
3.(2024·吉林松原·二模)Bb likes t g ________ bating.
A.aB.anC.theD./
【答案】D
【解析】句意:鲍勃喜欢划船。考查冠词的用法。根据“Bb likes t g ... bating.”可知,g bating“划船”,固定短语。故选D。
4.(2024·黑龙江鸡西·二模)Being ________ hnest, friendly, kind and generus t yur classmates is necessary.
A.aB.anC./
【答案】C
【解析】句意:对你的同学诚实、友好、善良、慷慨是必要的。考查零冠词。“hnest, friendly, kind and generus”后无名词,是形容词作表语,所以空处不用冠词,故选C。
5.(2024·海南省直辖县级单位·三模)After ________ schl, I bught ________ present fr my mther.
A./; aB.a; /C.a; the
【答案】A
【解析】句意:放学后,我给妈妈买了一份礼物。考查冠词辨析。/不填;a一个,表泛指;the表特指。根据“After…schl”可知,此处表示“放学后”,中间不加冠词,固定用法;再由“present”可知,此处表示泛指,应该用a。故选A。
(八)不可数名词&可数名词复数前
1.(2024·天津滨海新·一模)Fangfang enjys playing ________ pian and listening t ________ music as well.
A./; theB./; /C.the; /D.the; the
【答案】C
【解析】句意:芳芳喜欢弹钢琴,也喜欢听音乐。考查冠词的用法。the这个,定冠词,表特指;/零冠词。根据“”和“listening ”可知,play与乐器类名词连用时,乐器类名词前要加定冠词the,pian“钢琴”为乐器,play the pian表示“弹钢琴”,排除A和B,music为不可数名词,此处是芳芳喜欢听音乐,为泛指,其前不用冠词。故选C。
2.(2024·江苏宿迁·二模)—When ht weather arrives during summer, the sun shines brightly in Siyang. S yu’d better take ________ umbrella when yu g ut.
—OK. It’s________ useful advice. Thank yu.
A.a; anB.a; theC.an; /D.an; a
【答案】C
【解析】句意:——夏天,当炎热的天气来临时,泗阳阳光灿烂。所以你出去的时候最好带把伞。——好的,这是有用的建议。非常感谢。考查冠词。不定冠词a和an用于可数名词单数形式前,泛指“一个”。a用于辅音音素开头的单词前;an用于元音音素开头的单词前。umbrella是可数名词单数形式,且发音以元音音素开头,故用an;advice是不可数名词,故不能用不定冠词。故选C。
3.(2024·江苏宿迁·一模)—What ________ unusual advice Suzy has given us!
—Yes, Indeed. I think it will be f great help t ur study.
A.aB.anC.theD./
【答案】D
【解析】句意:——苏西给我们的建议真是不寻常!——是的,的确是这样。我认为这对我们的研究有很大帮助。考查冠词的用法。a/an不定冠词,常表示泛指,a用在以辅音音素开头的词前,an用在以元音音素开头的词前;the定冠词,常表示特指;/不填。advice是不可数名词,前面不能用不定冠词a/an修饰,故排除A、B;此处不表示特指,故排除C;故选D。
4.(2024·四川泸州·一模)Hejiang is unfrgettable city full f histry, culture and muth-watering fd.
A.the; aB.a; aC.an; theD.an; /
【答案】D
【解析】句意:合江是一座令人难忘的城市,充满了历史、文化和令人垂涎的美食。考查冠词辨析。根据“unfrgettable city”可知,这里泛指一座城市,unfrgettable是元音音素开头,故填an;histry“历史”,不可数名词,不需要冠词,故选D。
5.(2024·甘肃陇南·二模)Tianshui is ________ city full f _________ muthwatering fd, especially Spicy Ht Pt (麻辣烫).
A.the; aB.a; aC.the; theD.a; /
【答案】D
【解析】句意:天水是一个充满了令人垂涎的食物的城市,尤其是麻辣烫。考查冠词。空一泛指“一个充满了令人垂涎的食物的城市”,且“city”以辅音音素开头,用冠词a,可排除AC选项;不可数名词“fd”前不用加冠词。故选D。
(九)by+零冠词+交通工具
1.(2024·天津和平·一模)We tk ________ tur by ________ cach t the Summer Palace.
A.the; theB.the; /C.a; theD.a; /
【答案】D
【解析】句意:我们乘长途汽车去颐和园旅游。考查冠词。a不定冠词,表泛指,用于辅音音素开头的单词前;the定冠词,表特指;/零冠词。根据句意可知,第一个空表泛指,且空后的“tur”是以辅音音素开头的单词,所以此处应用不定冠词a;by cach“乘长途汽车”,固定词组。故选D。
2.(22-23八年级上·天津津南·期中)—Des yur father g t wrk by ________ car every day?
—N, he smetimes takes ________ bus.
A.a; theB.the; aC./; aD.a ; /
【答案】C
【解析】句意:——你父亲每天开车上班吗?——不,他有时坐公共汽车。考查冠词的用法。by+交通工具,交通工具前不加任何冠词,by car“乘小汽车”,可排除选项AB;take+the/a/an+交通工具表示“乘坐……”,take a bus“乘公共汽车”。故选C。
3.—Tm, there is ________ undergrund parking lt in the theater and we can drive there.
—Oh n, let’s g there by ________ undergrund.
A.a; 不填B.a; theC.an; 不填D.an; the
【答案】C
【解析】句意:——Tm,剧院里有一个地下停车场,我们可以开车去那里。——哦,不,我们乘地铁去吧。考查冠词辨析。a表泛指,用在辅音音素开头的单词前;an表泛指,用在元音音素开头的单词前;the表特指。第一空为泛指,而undergrund为元音音素开头,所以前面填an;第二空后的undergrund为交通工具,by后直接加交通工具,by undergrund“乘地铁”。故选C。
4.It takes us ____ hur r mre t g t my hmetwn by ____ train.
A.an; aB.a; anC.an; /D.a; /
【答案】C
【解析】句意:乘坐火车去我的家乡花费了我们一个多小时。hur“小时”,是元音音素开头,故用不定冠词an修饰。by+交通工具,中间不加任何冠词,且交通工具为单数,by train“乘坐火车”,故选C。
(十)短语中有无冠词意义的区分
1.(24-25九年级上·吉林长春·开学考试)—What did the dctr say?
—He said that I had ________ bad cld and had t stay in ________ bed fr tw days.
A.a; /B.a; theC.the; /D.the; the
【答案】A
【解析】句意:——医生怎么说?——他说我得了重感冒,要在床上躺两天。考查冠词用法。根据句意可知“得重感冒”的表达是“have a bad cld”,“待在床上”的表达是“stay in bed”。故选A。
2.Sam used t be in ________ prisn fr three years because he caused a bad accident.
A.aB.theC.anD./
【答案】D
【解析】句意:山姆过去曾在监狱里待过三年,因为他制造了一场严重的事故。考查冠词。in a prisn在一个监狱里;in the prisn在监狱里;prisn以辅音音素开头,所以其前不能用冠词an;in prisn坐牢。根据“because he caused a bad accident”可知,山姆曾经坐过牢。故选D。
3.Mr. Li gt hurt in a traffic accident ________ ther day. Nw he has been in ________ hspital fr a week.
A.the; /B.the; theC./; /D./; the
【答案】A
【解析】句意:李先生前几天在一次交通事故中受伤了。现在他已经住院一个星期了。考查介词辨析和介词短语。the那个,定冠词,表特指;/零冠词。根据题干可知,the ther day表示“不久前某一天”,又因前句表示李先生出了交通事故,可推测后句应为已经住院一个星期了,in hspital表示“住院”。故填A。
题型二 短文填空
一、选词填空(节选、改编)
(一)
I think Micky will becme 1 excellent dctr. He’s patient and understanding, and he cares abut peple a lt. He has helped at a car accident and dne sme small peratins(手术). I admire him very much. I can’t stand the sight f bld, s I culd never d what he des!
Micky says he wants t wrk in hspital where he can help peple with different illnesses . Thugh he knws dctrs in hspital wrk very lng hurs, he desn’t mind. In my pinin, it’s wnderful if yu can have a jb that yu really enjy and Micky has fund ne. I just hpe he isn’t s busy that the rest f us have t make an appintment(预约) t say hell.
【答案】1.an
【解析】本文是一篇记叙文。主要讲述我有一个学医的弟弟,我们家人都以他为荣的故事。
1.句意:我认为米奇会成为一名优秀的医生。根据“excellent dctr”可知,excellent是以元音音素开头的单词。故填an。
(二)
据短文内容,选择适当的单词填空,使短文意思完整。每个选项只用一次,有两项剩余。
Dear Tm,
My name is Liu Yun. I’m a 12-year-ld girl. I’m the nly(唯一的) child in my family. My birthday is in 1 . It’s the first day f the tenth mnth. It’s als Natinal Day. My parents have a party fr me n that day. My friends cme t the party. They bring me lts f birthday presents(礼物), and they sing(唱) Happy Birthday t me. We eat sme fruits: strawberries, ranges and bananas. My favrite fruit is bananas. We eat ndles and cakes fr dinner. We als play the 2 and dance. My friend Jim is gd at dancing . We have a happy time!When is yur birthday? Can yu let me knw?
Yurs,
Liu Yun
【答案】
1.Octber 2.pian
【解析】刘云的生日在国庆节,本文是刘云写给汤姆的信,主要介绍了刘云生日这天是怎么庆祝的。
1.句意:我的生日在十月。
Octber名词,翻译为“十月”。分析句子可知,此处构成“in+月份”结构,表示“在几月”,零冠词用在乐器名称前、星期/月份/季节/西方节日前。故填Octber。
2.句意:我们也弹钢琴和跳舞。
pian名词,翻译为“钢琴”。分析句子可知,此处构成“play the pian”短语,翻译为“弹钢琴”,用于句中作宾语。故填pian。
二、短文填空
1.( 2023·浙江温州·中考节选)Tina is a thirteen-year-ld middle schl student.Last year,she went t summer schl in France and stayed with a lcal family,the Truffauts.
【答案】a
【解析】由此处语境可知,此处泛指一所暑期学校,空处用不定冠词,summer以辅音音素开头,故填a。
2.(2023·山东日照·中考节选)The advice sunded simple, but it really changed my idea abut traveling. He helped me realize that travel is abut learning cultures.It's far t easy t g int new cuntry and believe yur ways are better.
【答案】a
【解析】cuntry为可数名词单数形式,此处泛指一个新的国家,用不定冠词;new以辅音音素开头,故填a。
3.(2022·浙江湖州·中考节选)Matt is a primary schl student wh lves playing with little animals. One day, when he was n his way t schl, he saw a hmeless cat sitting in a bx. It was a black-and-white cat with bright eyes. The cat was s cute that Matt culdn't help playing with it.
The lnger Matt played with _______cat,the mre he liked it. The little cat fllwed him as he left fr schl. Matt then decided t take the cat t schl with him. He put the cat in his schlbag and went t schl happily.
【答案】the
【解析】解析句意:Matt和这只猫玩得越久,就越喜欢它。此处特指前文中提到的那只猫,故填定冠词the.分类
形式
基本用法
示例
不定冠词
a,an
用于单数可数名词前,表示泛指
a bk一本书
an egg一个鸡蛋
定冠词
the
用于单、复数可数名词或不可数名词前,表示特指
the pen这支钢笔
the buses这些公共汽车
the water in the bttle瓶子里的水
零冠词
—
名词前不加冠词的情况
by train乘火车
不定冠词
用法
示例
注意
a
用在以辅音音素开头的字母或单词前
a dg一只狗
a fish一条鱼
有些单词虽然以元音字母开头,但发音以辅音音素开始,也应使用a,如:
a university一所大学
a cat一只猫
an
用在以元音音素开头的字母或单词前
an apple一个苹果
an idea一个想法
以辅音字母开头,发音却是以元音音 素开头的词前面也用an,如:
an hnur一项荣誉
an hur 一小时
an hnest man诚实的人
用法
示例
用于首次提到的表示人或事物的可数名词单数前
I saw a mvie yesterday.
我昨天看了一部电影。
表示数量“一”,相当于ne, 但不特别强调数量。
There is ging t be an English lecture tmrrw mrning.
明天上午将有一场英语讲座。
用于序数词前,“a+序数词”表示 “又一,再一 ”
Althugh the by failed twice,but he tried a third time.
虽然这个男孩失败了两次,但他又尝试了第三次。
泛指“同类中的某一个人或事物”
I met a friend f yurs tday as I was in a hurry t schl.
今天我在匆忙上学的路上遇到了你的一个朋友。
表示“类别”,指一类人或事物。该用法并不表示具体的某一个人或事物,一般不译为“一”
A dctr is a persn wh saves peple's lives.
医生就是拯救人们生命的人。
用于不含than的比较级前,构成 “a/an+比较级+可数名词单数”结构,表示“一个更……的人物”
Rbert shifted t anther cmpany, hping t get a better jb.
想找一个更好的工作,于是就换到另外一家公司。
用于表示时间、重量、价格、频率、速度等意义的名词前表示“每一”,相当于each、per
Yu shuld take the medicine three times a day.
这个药你应该一天吃三次。
用于集体名词前
My family is a family f fur.
我的家是一个四口之家。
用于物质名词前,如cffee、tea、fg、rain、snw、wind 等,表示“一杯咖啡/茶、一阵风、一场雨”等时
A heavy rain fell this mrning in this small twn.
这个小镇今天早上下了一场大雨。
用于专有名词前
Many yung peple want t be a Bill Gates.
许多年轻人都想成为比尔·盖茨式的人物。
用于可视作一个整体的两个名词前
She is used t eating with a knife and frk.
她习惯用刀叉吃饭。
用在某些固定搭配中
①与数量、时间和方式有关的短语
half an hur半个小时 after a while过了一会儿
a little一点;少量 in a hurry急匆匆地
②与动词构成搭配
make a living谋生
g ut fr a walk外出散步
have a gd time过得愉快
make a speech做演讲
have a lk/try/rest看一看/试一试/休息一下
用法
示例
特指某(些)人或某(些)物
The wman in blue is my mther.
穿蓝色衣服的这位女士是我的妈妈。
指前文提到过的人或物
There is a by by the windw.The by is a student.
窗边有个男孩。这男孩是个学生。
指谈话双方都知道的人或物
Please hand me the pen n the desk.
请把桌子上的那支钢笔递给我。
用于序数词以及形容词的最高级之前
Smetimes laughter is the best medicine fr reducing stress.
有时候笑是减轻压力的最佳良药。
用在表示时间、年代、地点、方位、方式等名词前
In the nrth f China,it is very cld and dry in winter.
在中国的北方,冬天非常寒冷和干燥。
用于指世界上独一无二的事物
The earth is a planet and it ges arund the sun.
地球是一个行星,它绕着太阳转。
用于江河、海洋、山脉等地理名词前及由普通名词构成的专有名词前
The Great Wall and the Terractta Warrirs are famus all arund the wrld.
长城和兵马俑在全世界都很有名。
用于表示方位的名词前
Shanghai is in the east f China.
上海位于中国的东部。
用于表示演奏的西方乐器名称前
She can play the vilin.
她会拉小提琴。
用于某些形容词前,表示一类人或物
The ld are well treated in China.
老人在中国受到善待。
用于姓氏复数形式前,表示“一家人”或“夫妇两人”
The Smiths are all teachers.
史密斯一家都是老师。
用于以Festival结尾的节日或被其他限定词修饰的月份、季节前
It is cmmn fr the Chinese t get tgether at the Spring Festival.中国人在春节聚会是很常见的。
用于固定结构“动词+sb.+介词+the+身体的某一部位”中
A flying stne hit me n the head while I was passing by.
我路过时, 一块飞石击中了我的头部。
用在某些固定搭配中
in the end最后 by the way 顺便说一下
n the right 在右边 at the mment 此刻
all the same 尽管如此 t tell the truth说实话
arund the wrld世界各地 at the age f在……岁时
all the year rund全年 all the time一直
with the help f...在……的帮助下
at the beginning f在……开始时
用法
例句
物质名词、抽象名词、专有名词前不加冠词
Failure is the mther f success.
失败是成功之母。
不可数名词或表泛指的可数名词复数前不用冠词
We can ask ur friends,parents r teachers fr help.
我们可以向我们的朋友,父母或老师寻求帮助。
在表示星期、月份和节日等的名词前不用冠词
Mther’s Day is all mthers’ festival.
母亲节是所有的母亲节的节日。
在表示三餐、球类、棋类、运动、游戏等的名词前不用冠词
D yu like playing ftball r basketball?
你喜欢踢足球还是打篮球?
I had beef fr breakfast.
我早餐吃了牛肉。
Jack’s hbby is t play chess.
杰克的业余爱好是下棋。
Mr Smith usually walks after supper.
史密斯先生通常在晚饭后散步。
在表示学科、语言的名词前不用冠词
I like math thugh it is a little difficult.
我喜欢数学,虽然它有点困难。
He can speak English,Italian and a little French.
他会说英语、意大利语和一点点法语。
在表示三餐的名词前不用冠词
He eats breakfast at seven ’clck.
他在七点吃早餐。
by直接用在表示交通工具的名词前
不用冠词
by car乘汽车 by bat乘船
by bike骑自行车 by plane乘飞机
Nw many peple want t travel by plane.
现在很多人想坐飞机旅行。
在表示独一无二的职位、头衔、称呼语、身份的名词前不用冠词
Dctr Lee advised my brther t eat less candy t prtect his teeth.
李医生建议我弟弟少吃糖果以保护牙齿。
一个人兼多个身份时,只在第一个名词前加冠词,其他的名词前不加冠词
a wrker and writer一个工人兼作家(一个人)
名词前已有指示代词、形容词性物主代词、不定代词、疑问代词或名词所有格时,不用冠词
Which bk wuld yu like?
你想要哪本书?
I brrwed Jane's cmputer.
我借了简的电脑。
and连接两个或两个以上的名词指代同一个人或事物时,只有第一个名词前用冠词;有形容词修饰时,冠词位于形容词之前
Cnfucius was a great thinker and educatr in ancient China.
孔子是中国古代伟大的思想家和教育家。
某些固定短语中不用冠词
用在某些固定搭配中
①介词短语
at night在夜晚 in truble陷入困境 n ft步行
at breakfast早餐时 at first起初 n business出差
②动词短语
pay attentin t注意 watch TV看电视
ask fr advice征求建议 catch fire着火
③副词短语
at schl在学校 in surprise惊讶地 n time准时
face t face面对面 by hand手工 in fact事实上
take part in参加 day by day一天天地 day and night日日夜夜
情况
常考固定搭配
不定冠词
与零冠词
in a wrd总之,简言之 in a hspital在医院(泛指)
in wrd口头 in hspital生病住院
定冠词与零冠词
g t the schl到学校去 g t the bed去床上
g t schl去上学 g t bed去睡觉
at the table在桌子旁 the next year第二年
at table在吃饭 next year明年
g t the bed向床边走去 in sight f能看见
g t bed上床睡觉 in the sight f在……看来
in charge f掌管 by sea乘船
in the charge f在……掌管之中 by the sea在海边
in place f 取代 in the frnt f...在……(内部的)前面
in the place f在……的位置上 in frnt f...在……(外部的)前面
ill an abut help I real s study luck care
fr, child, when, favrite, Octber, pian, Nvember, happy, mnth, first, dancing, year, party, ftball
相关试卷
这是一份2025年中考英语专项复习讲义专题15 冠词(清单+专练)(原卷版),共22页。试卷主要包含了不定冠词a 与an 的区别,确定使用零冠词的情况,根据固定搭配和习惯用法判断等内容,欢迎下载使用。
这是一份2025年中考英语专项复习讲义专题14 动词(清单+专练)(解析版),共75页。试卷主要包含了实义动词,三人称用,允诺,助动词,情态动词,使役动词,动词短语等内容,欢迎下载使用。
这是一份2025年中考英语专项复习讲义专题14 动词(清单+专练)(原卷版),共45页。试卷主要包含了实义动词,三人称用,允诺,助动词,情态动词,使役动词,动词短语等内容,欢迎下载使用。
相关试卷 更多
- 1.电子资料成功下载后不支持退换,如发现资料有内容错误问题请联系客服,如若属实,我们会补偿您的损失
- 2.压缩包下载后请先用软件解压,再使用对应软件打开;软件版本较低时请及时更新
- 3.资料下载成功后可在60天以内免费重复下载
免费领取教师福利

