所属成套资源:2025年中考英语专项复习讲义合辑
2025年中考英语专项复习讲义专题13 名词(清单+专练)(原卷版)
展开
这是一份2025年中考英语专项复习讲义专题13 名词(清单+专练)(原卷版),共32页。试卷主要包含了普通名词,专有名词,简单名词,复合名词,名词前的修饰语等内容,欢迎下载使用。
TOC \ "1-1" \h \u \l "_Tc29700" ★知识点1 名词的分类 PAGEREF _Tc29700 \h 2
\l "_Tc4354" ★知识点2 名词的功能 PAGEREF _Tc4354 \h 4
\l "_Tc16983" ★知识点3名词的数 PAGEREF _Tc16983 \h 5
\l "_Tc2460" ★知识点4 名词所有格 PAGEREF _Tc2460 \h 10
\l "_Tc1398" ★考点和题型 PAGEREF _Tc1398 \h 13
\l "_Tc12954" ★专项过关训练题 PAGEREF _Tc12954 \h 15
★知识点1 名词的分类
名词用来表示人名、事物名称、时间、地点和抽象概念等的一类词。名词根据其意义,可分为普通名词和专有名词;按其形式可以分为简单名词和复合名词。
1.普通名词
2.专有名词
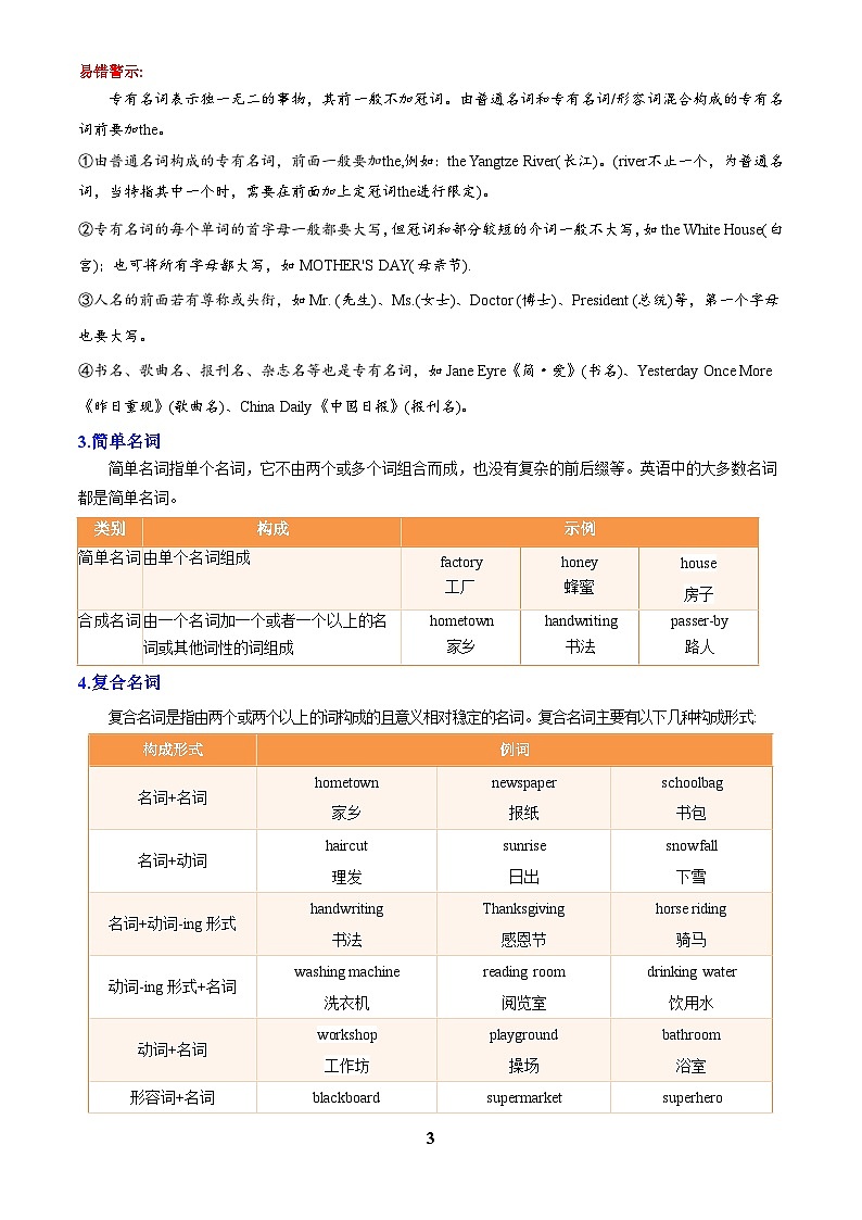
易错警示:
专有名词表示独一无二的事物,其前一般不加冠词。由普通名词和专有名词/形容词混合构成的专有名词前要加the。
①由普通名词构成的专有名词,前面一般要加the,例如:the Yangtze River(长江)。(river不止一个,为普通名词,当特指其中一个时,需要在前面加上定冠词the进行限定)。
②专有名词的每个单词的首字母一般都要大写,但冠词和部分较短的介词一般不大写,如the White Huse(白宫);也可将所有字母都大写,如MOTHER'S DAY(母亲节).
③人名的前面若有尊称或头衔,如Mr. (先生)、Ms.(女士)、Dctr (博士)、President (总统)等,第一个字母也要大写。
④书名、歌曲名、报刊名、杂志名等也是专有名词,如Jane Eyre《简·爱》(书名)、Yesterday Once Mre《昨日重现》(歌曲名)、China Daily《中国日报》(报刊名)。
3.简单名词
简单名词指单个名词,它不由两个或多个词组合而成,也没有复杂的前后缀等。英语中的大多数名词都是简单名词。
4.复合名词
复合名词是指由两个或两个以上的词构成的且意义相对稳定的名词。复合名词主要有以下几种构成形式:
★知识点2 名词的功能
名词在句子中可以担任除谓语之外的任何成分,包括主语、宾语、表语、宾语补足语、状语、定语、同位语、称呼语。
知识拓展:
名词作定语时的单复数
1.一般情况下用单数形式。
the art festival艺术节
2.有些常以复数形式出现的名词作定语仍然用复数形式。
a sprts meeting一场运动会
3.man和wman修饰时,当被修饰词变为复数,修饰词对应变为men或wmen。
man dctr→men dctrs男医生
4.“数词+名词”作定语时,该名词一般用单数形式,且和数词 之间用连字符连接起来。
a tw-day hliday一个两天的假期
★知识点3名词的数
1.可数名词的数
可数名词有单数和复数两种形式。单数可数名词可与不定冠词a/an连用。
(1)可数名词规则复数规则变化
常见的以f或fe结尾的词口诀助记:
小偷(thief)之妻(wife)生存(life)难,
自己(self)扫叶(leaf)来做饭。
忽见一狼(wlf)躲架(shelf)后,
取刀(knife)把它劈两半(half)。
(2)可数名词规则复数不规则变化
助记口诀:
男人女人a变e,鹅牙足变ee。
老鼠use变ice,小孩加上ren。
鱼鹿绵羊不用变。
中日不变英法变,其余后边-s添。
词尾若把man来含,a变e来记心间。
德国人后虽是man, 却是后边-s添。
(3)复合名词的复数变化规律
(4)特殊的复数变化形式
易错警示:
常以复数形式出现的名词作主语时,谓语动词要用复数形式;如果前面有量词时,谓语动词和量词的数保持一致。
A pair f trusers is n the bed. 床上有一条裤子。
Tw pairs f trusers are n the bed. 床上有两条裤子。
4.不可数名词的数
不可数名词通常指不能以数目计算的名词。一般情况下,专有名词物质名词抽象名词都是不可数名词。如:water水,time时间。不可数名词无单、复数之分,其前不能用a/an或表示具体数量的数词,但可用-the修饰。不可数名词若要表示数量的多少,可参考以下结构:
(1)常见的不可数名词
(2)不可数名词的量化表达
不可数名词需要计数时,可用“数词/冠词+表示量的可数名词+f+不可数名词”来表达。计量名词单复数形式随前面的数词或冠词而变,若数词≥2时,表示量的可数名词用复数。如:a glass f milk→杯牛奶,tw pieces f bread/paper 两片面包/两张纸
(3)不可数名词的转化
①有些物质名词在表达个体种类、份数等具体概念时可转化为可数名词,如beer (啤酒) →a beer(一杯啤酒) rain (雨)→a rain (一场雨)、tea(茶) →a tea (一杯茶)、glass (玻璃)→a glass (一个玻璃杯)等。
②有些抽象名词表示具体的事物时,可以用作可数名词。如:success 成功的人或事、surprise令人惊奇的事、a pleasure一件快乐的事。
③ 当要表示“一场/段/件/种……”等意思时,某些物质名词前可用不定冠词,但此时通常有形容词或f短语修饰。如:A heavy snw is falling.正下着一场大雪。
④在一些固定词组中,抽象名词可用作可数名词。如:have a gd time 过得愉快、have a rest休息、catch a cld感冒、take a walk散步。
易错警示:
①不可数名词作主语时,谓语动词用第三人称单数形式。
例如:Water is very imprtant t humans.
水对人们来说很重要。
②有些以s结尾的名词并不是名词的复数形式。常见的有maths(数学)、physics(物理学)、plitics(政治)等。
例如:Surprisingly, physics is their favurite subject.
令人吃惊的是,物理是他们最喜欢的学科。
(4)既是不可数名词又是可数名词
5.名词前的修饰语
(1)数量词修饰语
数量词修饰语置于名词之前,用来说明名词数或者量的多少、大小等。
①只修饰可数名词:
②只修饰不可数名词:
③既可修饰可数名词复数又可修饰不可数名词:
(2)单位词修饰语
单位词修饰语主要用一些表示单位的词来描述名词的度量、容积、形 状、集体、部分等。
温馨提示:
单位词修饰名词时,谓语动词的数与单位词的数保持一致。
A pair f glasses is n the desk. 一副眼镜在书桌上。
Tw pairs f glasses are n the desk.两副眼镜在书桌上。
Three cups f cffee are n the table.三杯咖啡在桌子上。
★知识点4 名词所有格
1.-'s所有格
(1)-’s所有格的构成
易错警示:
以-s结尾的人名 的所有格的构成是在其后加“'”或“’s”,如James'或James's。
(2)-'s所有格的用法示例用法
易错警示:
a tw days' trip=a tw-day trip(为期两天的旅行),当有连字符时共用所有格,且day用单数。
2.f 所有格
“名词+f+名词”构成f所有格。其主要用法如下:
知识拓展:
-'s所有格与f所有格的互换
有生命的名词-'s所有格和f所有格可以互换。
the girl's name=the name f the girl 那个女孩的名字
口诀助记:
名词所有格,表某物是“谁的”。
若为生命词,加“-’s”即可。
词尾有s,仅把撇号“’”加。
并列名词后,各自和共有。
各自分别加,共有最后加。
若为无生命,常把f加。
3.双重所有格
“名词+f+-'s所有格/名词性物主代词"构成双重所有格。当所属的名词前有冠词、数词、不定代词或指示代词时,常用双重所有格的形式表示所属关系。主要用法如下:
★考点和题型
考点1 名词词义辨析
考查题型 单项选择、完形填空
例题1 (2023江苏苏州中考节选)The charity began with a simple dream f giving ,jy and magic t thse kids.
A.hpe B.fearC.shck D.pressure
【答案】A
【解析】句意:hpe希望;fear 害怕;shck 震惊;pressure压力。根据空后的jy and magic可知,这里也应是含有褒义色彩的词,故选A。
方法总结:
步骤一:做名词单复数与词义辨析类题目时,应先分析题干,根据语境并结合相应语法,推测空处所缺单词的含义。
步骤二:分析选项,将选项分别代入题干,选择最佳答案。
考点2 名词单复数
考查题型1 选择类(单项选择、完形填空)
(2023湖南邵阳中考)——What animals did yu see n the farm,Tm?
——I saw sme .
A.rabbit B.ducks C.sheeps
【答案】B
【解析】根据sme可知,后面的名词应是可数名词复数或不可数名词。rabbit 兔子,可数名 词,A选项为其单数形式,故不能选;duck鸭子,可数名词,B 选项为其复数形式,故可选;sheep羊,可数名词,但其单复数同形,C选项为其错误形式。故选B。
步骤一:分析题干,了解各选项词义,根据语境并结合相应语法或生活常识进行判断选出符合的单词。
步骤二:根据语境或空格前面限定词判断空处的名词形式,或者使用“代入法”选择正确答案。
考查题型2 填空类(单句填空、语篇填空)
(2023江苏连云港中考改编) lng invent Papermaking is ne f the fur great frm ancient China.
【答案】inventins
【解析】解题思路根据语境可知,此处指造纸术是中国 古代的四大发明之一,故空处应填名词表示“发明”。由 ne f the fur great可知,空处应用名词复数。故填inventins。
步骤一: 判断要填的单词的词性。
首先看题干里面有没有给出词汇,如果词汇没有给出,首先分析空处在句子的结构,判断空处在句子中所作成分,判 断应填哪个名词。如果空处作主语、宾语、表语,可考虑填名词,然后根据语境;词汇已给出:直接根据步骤二的方法判断词形。
步骤二:判断要填的单词的词形。
根据语境或语法知识判断空处应该使用的名词形式。
考点3 名词所有格
考查题型 单项选择、单句填空、语篇填空
(2024·黑龙江·中考真题) It is reprted that 30 ________ (minute) walk every day is healthy enugh.
【答案】minutes
【解析】句意:据报道,每天步行30分钟就足够健康了。minute“分钟”, 钟的步行,故用复数名词所有格minutes',作定语修饰walk。故填minutes。
步骤一:根据题目的语境确定空格处和空后是否有所属关系。如果空格处和空后所属关系,可判定考查所有格。
步骤二:根据题目语境或语法知识判断空处名词的数。
步骤三:结合名词所有格的语法规则,正确选出或填写所有格的形式。
★专项过关训练题
一、单项选择
(一)名词的数
★可数名词复数规则变化
1.(2024·四川乐山·一模)—Are all the students frm ________ in yur class?
—N, there are nly three ________ in ur class. The thers are frm ther cuntries.
A.Germany; GermenB.Germany; GermansC.German; Germans
2.(2024·河北邢台·三模)Tm is very helpful and ften gives me ________ n hw t imprve my Math.
A.an adviceB.sme adviceC.sme suggestinD.advise
3.(2024·黑龙江鸡西·二模)The tw ________ bught sme ________ in the market.
A.Germen; ptatesB.Germans; ptatsC.Germans; ptates
4.(2024·甘肃武威·二模)— Hw many phne ________ d yu have?
— Three.
A.numberB.numbersC.number’s
★可数名词复数规则变化、可数名词复数不规则变化
1.(2024·甘肃武威·二模)There are sme dgs, ________ in that village.
A.sme chicken and sme sheepB.sme chickens and sme sheep
C.sme chickens and sme sheepsD.sme chicken and sme sheeps
2. (22-23九年级上·重庆江津·期末)My uncle has a farm, and there are sme ________ n the farm.
A.chicken and sheepB.chickens and sheeps
C.chickens and sheepD.chicken and sheeps
★可数名词复数不规则变化
1.(2024·海南海口·一模)My uncle is a farmer. He keeps hundreds f ________ in the farm.
A.duckB.fishC.sheep
2.(2023·上海崇明·一模 )Uncle Tm keeps many ________ n his farm and lives a happy life there.
A.catB.dgC.sheepD.chicken
★复合名词的复数
1.(2024·天津·一模)All _______ received fresh flwers n Wmen's Day.
A.wman teachersB.wmen teacherC.wmen teachersD.wman teacher
2.(2024·河北承德·二模)I was tld that tw ________ teachers wuld teach us English and chemistry next term.
A.wmanB.wmenC.wman’sD.wmen’s
3.(2024·黑龙江·三模)There used t be lts f _____in ur city, but nw there are nly several left due t nline shpping.
A. shes shpsB. she shpsC. shes' shps
4.(2024·黑龙江双鸭山·二模)——Hw many Chinese________have been sent up int space s far?
——Tw.They are Wang Yaping and Liu Yang.
A.wmen astrnautsB. wman astrnautsC. wmen astrnaut
5.(2023·重庆南岸·一模)There are mre _____teachers in this primary schl nw.
A.manB. man'sC.menD. men's
★不可数名词及其数的表达
1.(2024·上海崇明·二模)I had t remve sme _________ frm the huse t make rm fr my new pian.
A.deskB.chairC.bkshelfD.furniture
2.(2024·上海金山·二模)This article ffers much useful ________ n hw t lse weight and keep healthy.
A.tpicB.tipC.suggestinD.infrmatin
3.(2024·吉林长春·二模)My teacher gives me much ________ n imprving English speaking skills.
A.prblemB.ideaC.adviceD.reply
4.(2024·西藏日喀则·一模)Our English teacher gave us ________ n hw t learn English.
A.sme advicesB.an adviceC.a piece f adviceD.ne advice
5.(2022·上海黄浦·一模)The gvernment has made sme _________ in envirnment prtectin.
A.mistakeB.decisinC.changeD.prgress
★既可数又不可数的名词
1.(24-25·江苏扬州江都·九上联考)My driving cach is a teacher with ______experience and we can learn ______ frm him.
A. a great deal f; a great dealB. a great deal; a great deal f
C. a great number f; a great dealD.plenty f, a great deal
2.________great prgress he has made! And it's_______great success.
A.What a;/B. What; aC.Hw; aD.What;/
3.(23-24九年级上·四川攀枝花·期末)This ______ and this pair f ______ are made f ______.
A.glass, glasses, glassesB.glasses, glass, glass
C.glasses, glasses, glassD.glass, glasses, glass
★不可数名词及其数的表达、既可数又不可数的名词
1.Perhaps there wn’t be ________ fr everybdy in thirty years’ time.
A.enugh rmB.enugh rmsC.rms enughD.rm enugh
2.(2022·青海玉树·模拟预测)My mther bught three ________ in the supermarket. We wuld eat ________ fr lunch.
A.fish; fishesB.fishes; fishC.fish; fish
★名词单复数的其他用法
1.(2024·黑龙江哈尔滨·三模)Her mther bught ________ fr her.
A.tw pair f sheB.tw pair f shesC.tw pairs f shes
2.(23-24九年级上·甘肃天水·期末)Tm has gt quite a few gd friends in Beijing.
A.nly a fewB.manyC.tw r threeD.quite a little
3.(2023·福建·模拟预测)We needn’t buy any CDs fr them. ________ children never listen t CDs.
A.MstB.Mst theC.The mst f
(二)名词所有格
★'s所有格
1.(2024·湖北武汉·一模)The subway statin is abut ________ walk frm my hme.
A.ten minutesB.ten minutes’C.ten-minutesD.ten minute
2.(2024·云南红河·二模)________ fathers are firefighters. They were invlved in fighting the muntain fires in Dali.
A.Tm and Bb’sB.Tm’s and Bb’sC.Tm’s and BbD.Tm and Bb
3.(2024·西藏日喀则·一模)The nline shp sells ________ shes at a very lw price.
A.child and men’sB.children and men’s
C.children’s and menD.children’s and men’s
4.(2024·黑龙江绥化·二模)My huse isn’t far ________ here. It is nly fifteen ________ walk.
A.t; minutes’B.frm; minutes’C.fr; minute’s
5.(2023·天津河东·二模)—Wh’s the ld man in blue?
—He’s __________ grandfather.
A.Jim and LilyB.Jim’s and Lily
C.Jim’s and Lily’sD.Jim and Lily’s
★f所有格
1.(2024·江苏宿迁·一模)—Mum, yu lk s tired. What’s wrng?
—I did ________ husewrk this mrning. Maybe I need a rest nw.
A.three hur’sB.three hurs fC.three-hur fD.three-hurs’
2.This piece f music made me think f the ________ f a singing bird.
A.viceB.niseC.sundD.shut
3.—— Did he tell yu anything ________?
——Yes, he tld us the ________ f learning English well.
A.imprtant; imprtantB.imprtance; imprtant
C.imprtance; imprtanceD.imprtant; imprtance
4.——Are yu sure this is a pht ________, the famus cmedy actress (喜剧演员)?
——Yes. But she was nce (曾经) really thin.
A.Jia LingB.Jia Ling’sC.f Jia LingD.f Jia Ling’s
★双重所有格
1.(2024·河北承德·二模)Which classmate is the best friend f ________?
A.yuB.yurC.yursD.yurself
2.(2024·天津河东·二模)—D yu knw David is ______ cusin?
—Yes, and I am a friend f ______. Nice t meet yu.
A.mine; himB.my; hisC.mine; hisD.my; him
3.(2024·黑龙江绥化·二模)Kate is a friend f ________.
A.meB.myC.mine
4.(23-24九年级上·河北石家庄·期末)These new friends f ________ are suppsed t be very rich.
A.sheB.herC.hersD.him
5.(2023·上海闵行·一模)The bys are sitting arund tgether and they are playing a favrite game f ________.
A.theyB.themC.theirD.theirs
6.(2023·上海宝山·二模)Bb was chatting with a friend f ________ n the Internet this time yesterday.
A.heB.himC.hisD.himself
(三)集合名词
★peple
1.Nw a large number f peple ________ helping clear the snw in the street.
A.isB.areC.wasD.were
2.——Hw many peple are there in yur family?
——There are ________.
A.three peplesB.three pepleC.three persnD.three persns
3.——Hw many ________ are there in yur aunt’s family?
——Fur.
A.bkB.carC.bikeD.peple
★family
1.(24-25七年级上·福建福州·期中)My family ften ________ t the restaurant ________ Sunday evening.
A.ges; nB.g; nC.g; in
2.—Our family ________ a cute dg.
—Really? ________ yur family all lve it?
A.have; DB.has; DesC.have; DesD.has; D
★plice
The plice _______ lking fr the little by.
A.beB.amC.isD.are
★class
—What ____ is Jane in?
—She is in ____ Six.
A.Class; ClassB.Class; class
C.class; classD.class; Class
★其他集合名词
1.(2023·浙江·模拟预测)Tw thirds f the ppulatin in that faraway village ________ farmers.
A.areB.isC.haveD.has
2.(2022·云南红河·二模)— ________ is the ppulatin f Yunan accrding t the seventh natinal ppulatin census (人口普查)?
— There are ver 47 millin permanent residents (常住人口) in Yunnan.
A.WhatB.Hw manyC.Hw muchD.Hw ld
★其他集合名词、名词作主宾表补定
(23-24九年级上·甘肃武威·期末)I dn’t think ________ shuld be allwed t get their ears pierced.
A.twelve-year-ldsB.twelve-year-ldC.twelve year ldsD.twelve years ld
(四)专有名词
★人名
1.(23-24九年级下·黑龙江绥化·期中)The yellw cat ________ belng t ________. He never wears yellw clthes.
A.must; MikeB.mustn’t; Mike’sC.can’t; Mike
2.——Is this stry bk ______, Lily?
——N, maybe it belngs t ______. She likes reading stries very much.
A.yurs, Alice’sB.yur, Alice’sC.yurs, Alice
★地名
1.(2022·黑龙江哈尔滨·模拟预测)The Terractta Army in ________ is ne f the mst famus interesting places f ur cuntry.
A.BeijingB.Xi’anC.Harbin
2.(2022·黑龙江哈尔滨·二模)Every year, a number f turists chse t cme t China t see ________.
A.the Terractta ArmyB.Wrld Trade CenterC.the Internatinal Museum f Tilets
★组织机构名
1.(2023·黑龙江哈尔滨·三模)Every year, travelers frm hme and abrad cme t ________ t knw abut tea culture, enjying all kinds f delicius tea.
A.Night SafariB.Hangzhu Natinal Tea MuseumC.Chengdu Research Base
2.(2023·黑龙江哈尔滨·二模)________ was started t wrk in 1961 and its gal (目标) is t imprve mre and mre peple’s sense f prtecting the Earth’s envirnment.
A.WTOB.WWFC.NBA
★星期
1.(2024·黑龙江哈尔滨·中考真题)——What’s yur favurite weekday, Frank?
——________, because the next day is Saturday. Then I can have a rest.
A.MndayB.FridayC.Sunday
2.(2023·四川成都·二模)My favrite day is_______ , because the next day is Saturday.
A.ThursdayB.FridayC.Sunday
★月份
1.________ is the furth mnth f a year.
A.JanuaryB.FebruaryC.MarchD.April
2.(2022·天津津南·一模)September cmes after ________ .
A.JulyB.AugustC.JuneD.Octber
★节假日
1.(2024·山东菏泽·三模)——Have yu learned the Chinese pem “When will the mn be clear and bright? With a cup f wine in my hand, I ask the blue sky.”?
——Yes. Su Shi wrte the pem fr ________.
A.the Mid-Autumn FestivalB.the Spring FestivalC.the Lantern Festival
2.(2024·四川自贡·二模)——We’re ging t have a party fr mthers n ________.
——________. May I jin yu?
A.Mther Day; Have a gd trip
B.Mther’s Day; Sunds like fun
C.Mther’s Day; Srry t hear that
★节假日、's所有格
1.(2023·湖南郴州·中考真题)My parents tk me t the amusement park n ________ Day. There were s many exciting things t d there.
A.Children’sB.ChildrenC.Child’s
2.(2022·重庆·中考真题)This year, the family went camping n ________ Day, June 1st.
A.ChildB.Child’sC.ChildrenD.Children’s
★头衔或尊称
1.(24-25七年级上·四川绵阳·期末)—What’s yur class teacher’s name?
—Ga Hui. Yu can call her ________.
A.Ms. GaB.Ms. HuiC.Mr. GaD.Mr. Hui
2.(24-25七年级上·重庆长寿·期中)My name is David Brwn. Yu can call me ________.
A.Mr. BrwnB.Ms DavidC.Mr. DavidD.Miss Brwn
3. My name is Ga Lili. Yu can call me ________.
A.Mr GaB.Mrs GaC.Mrs Lili
★国名
1.(2024·四川乐山·一模)—Are all the students frm ________ in yur class?
—N, there are nly three ________ in ur class. The thers are frm ther cuntries.
A.Germany; GermenB.Germany; GermansC.German; Germans
2.(23-24九年级上·甘肃天水·期末)Max was brn in ________ and ________ was his native language.
A.German; GermanyB.German; GermanC.Germany; GermanD.Germany; Germany
★名词作主宾表补定
1.(2024·上海杨浦·三模)I’m wrried abut the _______ f the medicine.
A.safeB.safetyC.saveD.safely
2.(2024·四川自贡·一模)The key isn’t ________. It belngs t ________.
A.her; Tm’sB.hers; TmC.hers; Tm’s
3.(2024·山东菏泽·二模)Yu can see the ________ n ur faces when we talk abut the great achievements in the past 70 years.
A.prideB.prudC.press
4.(2024·甘肃武威·三模)—What will yu d after yur _________ frm senir high schl, Tim?
—Well, I'll g t cllege.
A.graduateB.graduatesC.graduatedD.graduatin
二、完成句子
(一)名词的数
★可数名词复数规则变化
1.(2024·天津河西·二模)政府正在建设几个自然公园。
The gvernment is setting up a few .
2.(2024·江苏无锡·二模)柏拉图以对话的形式向人们讲述他的思想。
Plat tld peple abut his thughts .
3.(2024·江苏无锡·一模)游客们对无锡文旅的工作是否感到满意,我们尚未可知。
We are unsure the wrk f Wuxi Cultural Turism.
4.(2024·江苏常州·一模)我足够幸运的拥有一个带有两个阳台的公寓。
I’m t have a flat with tw .
5.(2024·河北石家庄·模拟预测)interesting activities, many, there were
.
★可数名词复数不规则变化
1.(2024·江苏无锡·一模)和同龄孩子融洽相处让我们的校园生活丰富多彩。
makes ur schl life clurful.
2.(2024·陕西商洛·三模)看!农场里有一些羊。
Lk! There are sme n the farm.
3.(2024·贵州贵阳·二模)早睡早起身体好。
Early t bed and early t rise makes .
★可数名词复数规则变化、可数名词复数不规则变化
(2024·陕西汉中·二模)这些书将会被赠送给那些贫困的孩子们。
The bks will be given away t thse .
★复合名词的复数
1.(2023·陕西榆林·一模)到目前为止,中国已经有两位女航天员去过太空。
S far, China has sent tw int space.
2.(23-24九年级上·贵州铜仁·期中)这所学校四分之一的教师是女教师。
One furth f the teachers in this schl are .
3.(2022·陕西西安·一模)当我们在国外时,了解当地的餐桌礼仪是有必要的。
It’s necessary t learn abut the lcal when we are abrad.
4.(2022·辽宁本溪·二模)我的朋友们都喜欢棋类游戏。
All my friends like .
★不可数名词及其数的表达
(2024·陕西榆林·二模)越少的人开私家车, 空气污染就会越少。
The fewer peple drive cars, the less air there will be.
★可数名词复数规则变化、不可数名词及其数的表达
1.(2024·河北衡水·三模)secnds, cllect, spare, me, the, ten, t, hmewrk
.
2.(2024·陕西咸阳·三模)当我遇到麻烦时,我的父母总会给我一些建议。
When I meet truble, my parents always give me .
★不可数名词及其数的表达、名词作主宾表补定
(2024·陕西渭南·一模)水污染会给人类和海洋动物带来严重的问题。
Water will cause serius prblems t bth human and sea animals.
★不可数名词及其数的表达、可数名词复数规则变化、名词作主宾表补定
(2023·陕西西安·模拟预测)每当我向父母求助,他们总会给我一些有用的建议。
My parents always give me sme when I turn t them fr help.
★可数名词复数规则变化、既可数又不可数的名词
(2024·陕西宝鸡·二模)香蕉是我最喜欢的水果之一。
Bananas are ne f my favrite .
★既可数又不可数的名词
(23-24九年级上·甘肃武威·期末)因为我的发音不好,所以我害怕问问题。
I was afraid t ask questins because f my .
★名词作主宾表补定、可数名词复数规则变化、既可数又不可数的名词
(24-25九年级上·江苏常州·期中)我不理解为什么父母总是对我的学习要求很严格。
I dn’t understand .
★名词作主宾表补定、既可数又不可数的名词
陈老师幽默的演讲给我们带来了很多笑声。
Ms Chen’s brught us much laughter.
★名词单复数的其他用法
(23-24九年级上·河北石家庄·期末)kites, were, there, many kinds f
.
★名词单复数的其他用法、名词作主宾表补定
(23-24九年级上·陕西西安·期末)在写这个报告之前,我认为我们应当先做个调查。
Befre writing the reprt, I think we shuld d a first.
(二)名词所有格
★'s所有格
1.(2024年·重庆沙坪坝·一模)吉姆的生日在二月十八日。
birthday is n 18th.
2.(23-24九年级上·河北秦皇岛·期末)t, uncle’s, I, my, went, farm
.
3.(22-23九年级上·全国·期中)让我妈妈惊讶的是,那个老人不是死于疾病。
, the ld man .
★'s所有格、名词作主宾表补定
1.(2024·陕西渭南·一模)我很喜欢《第二十条》中的一句台词:“我们办的不是案子,是别人的人生。”
I really like a line frm Article 20, “We’re nt dealing with cases but .”
2.(23-24九年级上·陕西西安·期中)如果你没有拿到驾驶执照,就不允许开车。
It’s nt allwed t drive a car if yu dn’t get the .
★f所有格、名词作主宾表补定
1.(22-23九年级上·江苏南京·期末)He fell behind just because he lst interest in his lessns. (同义句改写)
He fell behind simply because f the interest in his lessns.
2.(2023·江苏无锡·二模)这位摄影师的商业拍摄不仅是为了赚钱,也是为了给客户提供高水平的服务。
The phtgrapher’s cmmercial shts are nt nly fr making mney but fr fr custmers.
★f所有格、可数名词复数规则变化
1.(2023·湖北襄阳·一模)中国人把筷子视为团结和力量的象征。
Chinese chpsticks f unity and pwer.
★f所有格
(2023·甘肃庆阳·二模)英语是他最喜欢的科目之一。
English is his favrite subjects.
★f、双重所有格
王先生是我爸爸的一位朋友。
Mr Wang is a _________.
★双重所有格
1.(23-24九年级上·上海金山·期末)Simn, a friend f , is full f imaginatin t create funny stries. (I)
2.(22-23九年级上·上海·期末)Taiknauts are rle mdels fr yung peple and many are big fans f . (they)
(三)集合名词
1.史密斯一家正在举办聚会。
The Smith Family ________ ________ a party.
2.你可以向警察寻求帮助。
Yu can ______________________ help.
3.那对夫妻结婚多久了? Hw lng has the ________________________?
4.你可以向警察寻求帮助。
Yu can help.
(四)专有名词
★人名
1.我叫玛丽. 布朗,布朗是我的姓。
My name is Mary Brwn. Brwn is ________.
2 . 去年汤姆在纽约吗? ________ ________ in the New Yrk City last year?
3. 穿黑色夹克的那个男孩是Rick Smith。Rick是他的名字。
The by in the black jacket is Rick Smith. Rick is his ________.
★地名
1.(2024·陕西西安·模拟预测)黄河是中华文化的发源地。
The is the birthplace f Chinese culture.
2.(2022·陕西西安·模拟预测)俗话说:“不到长城非好汉”。
As an ld saying ges, “He wh has never been t ” is nt a true man.
★组织机构名
1.今年暑假, 我想去参观陕西历史博物馆。
I’m ging t visit Shaanxi this summer vacatin.
2 . 我的目标是在奥运会上赢得一枚金牌。
My gal is t win a ________ ________ in the ________.
3. 这周末,李华和他的同学想去参观陕西历史博物馆。
Li Hua and his classmates are ging t visit Shaanxi ________ this weekend.
★星期
1.(2024·陕西咸阳·一模)我们学校每周四下午有英语角。
Our schl has an English crner every afternn.
2.(2024·陕西咸阳·一模)我们学校每周四下午有英语角。
Our schl has an English crner every afternn.
3.(2024·甘肃平凉·二模)我们计划这周日去爬山。
We plan t g climbing .
4.(2023·陕西西安·二模)莉莉每周四下午在俱乐部练钢琴
Lily practices the pian in the club every week.
★月份
1.(2024·山东枣庄·三模)Shenzhu-18 was sent int space n 25th, 2024.
神舟十八号于2024年4月25日被成功发往太空。
2.(2024·陕西汉中·二模)神舟十八号于2024年4月25 日成功升空。
Shenzhu XVIII was successfully sent int space n 25, 2024.
3.(2024·山东枣庄·三模)Shenzhu-18 was sent int space n 25th, 2024.
神舟十八号于2024年4月25日被成功发往太空。
4.(2024·陕西咸阳·三模)第九届亚洲冬季运动会将于2025年2月在哈尔滨举行。
The 9th Asian Winter Games will be held in , 2025 in Harbin.
5.(2024·陕西渭南·一模)春季通常是从三月到五月。
Spring is usually frm t May.
6.(2024·陕西榆林·一模)春节通常是在一月或二月。
The Spring Festival is usually in January r .
★节假日
1.(2024·陕西西安·模拟预测)西方国家的人在愚人节那天通常开玩笑。
Western peple ften play tricks n each ther n .
2.(2024·陕西宝鸡·二模)几乎世界上各个国家都有自己的教师节。
Almst every cuntry in the wrld has its wn .
3.(2024·陕西渭南·一模)4月20日至28日,中国将成为第37届国际风筝节的主宾国。
China will becme the guest cuntry f hnr fr the 37th Internatinal frm April 20 t 28.
4.(2023·江苏淮安·一模)儿童节要到了。妈妈将至少给我买一个玩具车。
________ is cming. Mum will buy me a ty car ________.
★头衔或尊称
袁隆平是“杂交水稻之父”。
Yuan Lngping is the “ Hybrid Rice”.
★国名
1.(24-25九年级上·甘肃陇南·期末)北京是中国的首都。
Beijing is the f .
2.(2023·陕西西安·模拟预测)3月20日,习主席对俄罗斯进行了国事访问。
On March 20th, President Xi paid a state visit t .
★名词作主宾表补定
1.(2025·上海杨浦·一模)The new laptp is as light as a small textbk. (保持句意基本不变)
The new laptp is the same a small textbk.
2.(2025·上海长宁·一模)clth bags, custmers, mst supermarkets, with, nwadays, prvide. (连词成句)
.
3.(2025·上海嘉定·一模)lst necklace, the plice, her, with the help f, fund, Mrs. White(连词成句)
.
4.(2025·上海静安·一模)t wrk, is, necessary, healthy fd, yur brain, fr, well (连词成句)
.
5.(2024·江苏常州·二模)我们要学会照顾自己,而不是一直依赖父母。
We shuld learn t lk after urselves ________ all the time.
三、单词拼写
(一)名词的数
★可数名词复数规则变化
1.(2024·江苏宿迁·中考真题)At weekends, libraries are always full f yung (读者).
2.(2024·江苏扬州·中考真题)New have greatly changed ur lives. (技术)
3.(2024·四川·中考真题)Rbts help with the husewrk and d j like wrking in dirty r dangerus places.
★名词作主宾表补定、可数名词复数规则变化
1.(2024·江苏苏州·中考真题)It’s imprtant t learn frm (错误) and becme strnger.
2.(2024·江苏扬州·中考真题)Every year, Yangzhu ffers a magical and special experience fr its . (tur)
3.(2024·四川眉山·中考真题)—Tm! Please brush yur t carefully twice a day!
—OK, I will.
★可数名词复数不规则变化
1.(2024·甘肃临夏·中考真题)There are many (sheep) eating grass ver there.
2.(2024·上海长宁·二模)Brush yur three times a day. It’s gd fr yur health. (tth)
3.(2024·上海杨浦·三模)The fierce tiger pened its muth and shwed its sharp t the turists. (tth)
4.(2024·上海嘉定·二模)The in the huse seem t knw every hidden crner and secret passage.(muse)
★可数名词复数不规则变化、名词作主宾表补定
(2024·江苏宿迁·三模)Ladies and (先生), welcme t ur schl.
★复合名词的复数
1.(2024·云南昆明·一模)There are abut 25 teachers in ur grade. (wman)
2.(2023·山东青岛·二模)There are nw ver ne hundred (女) nurses in this hspital.
3.(23-24九年级上·云南昆明·开学考试)Visitrs t Yunnan like t taste special dishes, such as rice ndles, Qigu Chicken, and s n. (鲜花饼)
4.Tw (pliceman) stpped a truck s as t check the driver’s license.
5.Ladies and (gentleman), we’d better leave here at nce.
★复合名词的复数、名词作主宾表补定
(2023·云南临沧·一模)In ur hmetwn, there are lts f arund the huses. (香蕉树)
★名词作主宾表补定、不可数名词及其数的表达
1.(2024·上海浦东新·一模)Digging ancient items frm under the grund gives my uncle much . (please)
2.(2024·江苏·二模)There is n shrtcut t (成功), nly a dwn-t-earth jurney.
3.(2024·安徽淮北·三模)Health is better than w (财富).
★不可数名词及其数的表达
1.(2024·江苏宿迁·三模)The gvernment requires schls t prvide free after-schl (服务;工作) fr bth primary and secndary schl students.
2.(2024·江苏扬州·二模)Thugh smart phnes make easier, we shuld use them prperly. (交流)
★既可数又不可数的名词、名词作主宾表补定
1.(2024·江苏扬州·二模)China has changed ur cuntry and impressed the wrld. (速度)
2.(23-24九年级上·江苏扬州·期末)Are there any exciting in the prductin? (develp)
★既可数又不可数的名词
1.(2024·安徽六安·三模)He finally sld the huse at a price belw its market v (价值).
2.(2024·安徽亳州·一模)Many girls like the s (气味) frm the beautiful flwers.
3.(2024·四川广安·一模)His (成功) makes him a difference.
★名词单复数的其他用法
1.(2024·江苏无锡·一模)Jia Ling, a famus actress and (direct), tpped the scial media tpics.
2.(2024·云南红河·一模)The successful Chengdu Summer Wrld University Games serves as a amng teenagers frm different cuntries. (友谊的桥梁)
3.(2024·西藏日喀则·一模)Lk! There are sme (sheep) in the river.
4.(2023·浙江宁波·一模)We shuld thank thse wh can give us a (机会) t imprve urselves.
5. Lk at the sign! Taking phts is nt allwed in this (博物馆).
(二)名词所有格
★'s所有格
1.(2024·江苏扬州·中考真题)Fr further infrmatin n weather cnditins, call the htline belw. (明天)
2. (2024·江苏苏州·二模)Many traffic accidents happened because f (司机) careless driving r taking n ntice f traffic rules.
(2024·甘肃兰州·中考真题)We had a bad time that day, but the next (day) trip was pretty gd.
4.(2024·黑龙江·中考真题)It is reprted that 30 (minute) walk every day is healthy enugh.
5.(2024·西藏·中考真题)Many f the students never leave the hmetwn. It’s these (teenager) dream t visit the Palace Museum.
★f所有格
(2024·江苏扬州·三模)A friend f the is cming t see him. (invent)
★名词作主宾表补定、f所有格
1.(2023·上海长宁·二模)The sup is gd fr yu. It’s a f different kinds f vegetables. (mix)
2.(2023·山东泰安·一模)Lisa has a pr sense f d , s she gets lst easily in new places.
★双重所有格
1.(2024·上海崇明·二模)A friend f lved animals and he gt t wrk at an animal shelter. (me)
2.(2024·上海松江·二模)Ashley, a friend f , will g abrad with his family this summer hliday. (I)
3.(2024·江苏宿迁·二模)A friend f (她的) will g uting next week.
4.(2024·上海奉贤·一模)Last Friday, Miss Wang and her sister went t a cncert with a cusin f . (their)
5.(2024·山东济宁·一模)A friend f (我的) came t see me last weekend.
(三)集合名词
★family
(2022·江苏泰州·一模)It’s eight ’clck. Jim’s family (watch) TV.
★plice
The plice (try) their best t catch the murderer nw.
★其他集合名词
1. (24-25九年级上·云南昭通·期末)The man asked which bus t take t . (颐和园)
2. The s in Haidila Htpt Restaurant sang Happy Birthday Sng t me, and it caught many peple’s attentin.
3.China’s (人口) wn’t grw fast and the families are getting smaller.
4.One third f the ppulatin f that twn (be) wrkers.
(四)专有名词
★地名
1.(2024·山东济宁·二模)The UK is ne f the cuntries in E .
2.(2022·浙江杭州·二模)He has travelled a lt f cuntries in A , like China, Japan and Krea.
★组织机构名
1.(2024·山东济宁·二模)The (南方) Daily’s weather reprt says it will be cludy in sme cities in the cming days.
2.(2024·黑龙江·三模)The FIBA (国际篮联) (wman) Asia Cup 2025 will be hsted in Shenzhen, China frm July 13 t 20, 2025.
3.(2023·江苏南通·一模)T mark 30 years f the China Manned Space Prgram, a big exhibitin was held at the Natinal (博物馆) in Beijing n February 24, 2023.
4.(2023·江苏宿迁·一模)T mark 30 years f the China Manned Space Prgram, a big exhibitin is held at the Natinal (博物馆) in Beijing.
5.(2023·新疆乌鲁木齐·一模)T mark 30 years f the China Manned Space Prgram, a big exhibitin is held at the Natinal M in Beijing.
★星期
1.(2024·江苏连云港·三模)Our mnitr is n duty n . (星期三)
2.(2024·江苏扬州·三模)Sme thieves brke int his huse last (星期二). Luckily, nthing valuable was stlen.
3.(2024·浙江杭州·二模)On Saturdays and S , we usually g fr a family uting.
4.(2024·江苏南通·二模)We all knw is the middle day r the furth day f a week.
5.(2024·四川广安·模拟预测)I like (星期一) best because we have a PE lessn.
★月份
1.(2024·浙江杭州·三模) (二月) is usually the cldest mnth f the year in this area.
2.(2024·浙江舟山·三模)Dragn Bat Festival is celebrated n the fifth f M n the Chinese lunar calendar.
3.(2024·江苏扬州·三模)Guyu, the last slar terms f spring, usually falls in . (四月)
4.(2024·江苏宿迁·三模)—Why did Dng Yuhui’s lucky day fall n (六月) 9th, 2022?
—That was because f his kindness and selfless supprt fr thse high schl graduates.
5.(2024·浙江·三模)Our summer hliday is always in July and A , the httest mnths in a year.
6.(2024·安徽蚌埠·三模)His birthday is M (三月) the furth, and we always have a big dinner t celebrate it.
★节假日
1.(2024·江苏苏州·二模)The Duble N Festival, als named Chng Yang Festival, is a traditinal Chinese festival.
2.(2024·上海静安·二模)On the Duble Festival last year, we visited the ld peple’s hme nearby. (nine)
3.(2024·浙江台州·一模)S Festival, the mst imprtant Chinese festival, is nw ppular in the wrld.
4.(2024·山东青岛·一模)—Miss Wang, happy (teacher) Day.
—Thank yu, Tm.
5.(2024·云南·一模)D yu knw that April 24th is the f China? (航天日)
★头衔或尊称
1.(2022·广西来宾·二模)La She was named the Peple’s (Art).
2.(22-23九年级上·江苏南京·期中)Giannis Antetkunmp has wn his secnd straight Mst (value) Player Award after anther amazing regular seasn.
3.He received his dctr’s (学位) and entered a big cmpany in Shanghai.
4.Peple wh stay at hme watching TV mst f the time are called Cuch . (ptat)
★国名
1.(2024·山东济宁·三模)The 2024 UEFA Eurpean Champinship will be held in (德国).
2.(2024·山东青岛·二模)The 2024 Summer Olympics will be held in this year. (法国)
3.(2024·山东济宁·二模)The cultures f China and (法国) are very different.
4.(2023·浙江杭州·二模)These cute kalas cme frm A .
5.(2023·浙江杭州·一模)The Eiffel Twer is in F , a cuntry in Eurpe.
★名词作主宾表补定
1.(2024·上海浦东新·一模)Everyne in the cmpany respected the president fr his . (wise)
2.(2025·上海青浦·一模)All f us cme t a that we shuld wrk better as a team. (cnclude)
3.(2025·上海青浦·一模)It’s imprtant t keep as many cultural as pssible. (traditin)
4.(2025·上海长宁·一模)Gaining thrugh experience is mre valuable than learning frm bks. (knw)
5.(2025·上海宝山·一模)Teenagers shuld be taught hw t be respnsible . (city)
6.(2025·上海松江·一模)Peter checked the f the table befre buying it fr his kitchen. (lng)
四、完形填空
(一)
As is knwn t all,Hangzhu is ne f the mst beautiful 1. (city)in China.Every year,a number f 2. (visitr)g t Hangzhu t see the West Lake.It is als knwn as the“City f Silk”,and many peple like buying clthes made f 3. (silk)there.
(二)
(完形填空节选)Sam was wrried. The fllwing mrning, he wuld have art class. It was his favurite class, but there was a Sam saw the wrld differently frm everybdy else. When he drew, birds had different-sized wings, and buildings had strange shapes.
A. difference B. prblem C. reasn D. way
五、短文填空
(任务型阅读节选)A theme is a central idea running thrughut the text, cnnecting the characters and events. The writer may express his r her thughts abut humanity r a wrldview thrugh a theme. Themes can be ideas like friendship, bravery, lve, hnesty r family. Make sure yu knw what the writer is saying.
The thughts__________ are pssibly expressed thrugh the theme.
类别
定义
示例
特征
可数
名词
个体名词
表示个体的人或事物的名词
bk
书
friend
朋友
有单复数两种形式
student
学生
teacher
老师
集体名词
表示一群人或一些事物的名词,是不可分割的整体
peple
人
family
家人
本身表示复数概念
plice
警察
class
班级
不可数 名词
物质名词
表示无法分成个体的物质或材料的名词
water
水
beef
牛肉
无单复数之分
air
空气
paper
纸
抽象名词
表示品质、感情、状态、行为等抽象概念的名词
time
时间
lve
爱
wisdm
智慧
success
成功
happiness
幸福
curage
勇气
类别
示例
表示人名、尊称或头衔的专有名词
Dr.Wang
王医生/博士
Prfessr Li
李教授
Mark Twain
马克·吐温
表示团体、机构的专有名词
WHO (Wrld Health Organizatin)
世界卫生组织
Cmmunist Party f China (CPC)中国共产党
表示星期、月份和节日的专有名词
Tuesday
星期二
February
二月
Spring Festival
春节
表示国名、地名、山河名的专有名词
China
中国
the Yangtze River
长江
Munt Tai
泰山
由普通名词构成的专有名词
Tian'anmen Square
天安门广场
the Palace Museum
故宫博物院
the Great Wall
长城
类别
构成
示例
简单名词
由单个名词组成
factry
工厂
hney
蜂蜜
huse
房子
合成名词
由一个名词加一个或者一个以上的名词或其他词性的词组成
hmetwn
家乡
handwriting
书法
passer-by
路人
构成形式
例词
名词+名词
hmetwn
家乡
newspaper
报纸
schlbag
书包
名词+动词
haircut
理发
sunrise
日出
snwfall
下雪
名词+动词-ing形式
handwriting
书法
Thanksgiving
感恩节
hrse riding
骑马
动词-ing形式+名词
washing machine
洗衣机
reading rm
阅览室
drinking water
饮用水
动词+名词
wrkshp
工作坊
playgrund
操场
bathrm
浴室
形容词+名词
blackbard
黑板
supermarket
超市
superher
超级英雄
副词+动词
incme
收入
utlk
观点
versleep
睡过头;睡得太久
成分
例句
作主语
The mther is reading a stry t her yung children.
这位母亲正在给她的孩子们读故事。
作宾语
I want an apple.
我想要一个苹果。
作表语
Red is the symbl f gd luck in China.
在中国,红色是好运的象征。
作状语
Last mnth we asked ur students abut their free time activities.
上个月,我们询问了我们的学生们关于他们的空闲时间活动。
作同位语
The twins,Lucy and Lily,like dancing.
露西和莉莉这对双胞胎喜欢跳舞。
作宾语补足语
She named him Tm.
她给他取名叫汤姆。
作独立成分
When is yur birthday,Linda?
琳达,你什么时候生日?
情况
构成方法
示例
一般情况
在词尾加-s
bk→bks
map→maps
tree→trees
cat→cats
以s,x,ch,sh结尾
在词尾加-es
glass→glasses
bx→bxes
bx→bxes
watch→watches
以辅音字母加y结尾
变y为i加-es
city→cities
baby→babies
family→families
party→parties
以元音字母加y结尾
在词尾加-s
by→bys
key→keys
hliday→hlidays
day→days
以f或fe结尾
变f或fe为v, 再加-es
leaf→leaves
knife→knives
half→halves
life→lives
以辅音字母加结尾
在词尾加-es
ptat→ptates
her→heres
在词尾加-s
radi→radis
pht→phts
以元音字母加结尾
在词尾加-s
radi→radis
z→zs
变化规则
示例
改变内部元音字母构成复数形式
变a为e
man→men男人
wman→wmen女人
变为ee
ft→feet脚
tth→teeth牙齿
变use为ice
muse→mice老鼠
词尾加-ren或-en
child→children孩子
x→xen公牛
单复数形式相同
fish→fish鱼
sheep→sheep绵羊
“某国人”
变复数
一般直接加-s
American→Americans美国人
German→Germans德国人
以-ese结尾的不变
Chinese→Chinese中国人
Japanese→Japanese日本人
英国人、法国人的复数把man变men
Englishman→Englishmen英国人
Frenchman→Frenchmen法国人
变化规则
示例
通常为主体名词变复数
passer-by→passers-by 过路人;经过者
bkshelf→bkshelves 书架
复合名词的单复数形式体现在最后一个名词上
a pencil bx→pencil bxes铅笔盒
a girl student→girl students女学生
man或wman构成的复合名词,前后两个名词都变复数
a wman dctr→wmen dctrs 女医生
a man teacher→men teachers 男医生
情况
示例
有些集体名词以单数形式出现,表示复数意义,作主语时,谓语动词用复数形式。
plice
警察
peple
人们
大多数集体名词指整体时,用作单数;但强调该集体中的各个成员时,用作复数。
family
家
class
班级;同学
team
队;组
public
公众
有些特定名词以复数形式出现,表示复数意义,常用a pair f, tw pairs f等修饰。
glasses
眼镜
shes
鞋
scissrs
剪刀
trusers
裤子
bread
面
rice
大米
prk
猪肉
milk
牛奶
cffee
咖啡
salt
盐
truble
麻烦
fd
食物
beef
牛肉
water
水
hney
蜂蜜
news
新闻
sugar
糖
advice
建议
wrk
工作
weather
天气
time
时间
fun
乐趣
air
空气
paper
纸
infrmatin
信息
名词
不可数
可数
名词
不可数
可数
range
橙汁
橙子
fish
鱼肉
鱼
wrk
工作
作品、著作
experience
经验
经历
chicken
鸡肉
鸡
light
光
电灯
exercise
锻炼
训练活动、练习
wd
木材
树林
glass
玻璃
玻璃杯
time
时间
次数
rm
空间
房间
tea
茶
茶的种类
life
传记
活力
paper
论文
纸
词语
含义
词义
含义
a great/gd many
很多
quite a few
相当多的
a(large)number f
若干;大量的
a few
几个
several
几个
many
很多
numbers f
很多
few
很少,几个; 几乎没有
词语
含义
词义
含义
little
很少;几乎没有
a little
一点
a gd/
great deal f
很多
a large/small amunt f
大量的/少量的
a bit f
一点
much
很多
词语
含义
词义
含义
n
没有
a lt f/lts f
很多
a(large)quantity f
许多;大量
any
一些;任何
(large)quantities f
大多数的
the rest f
剩下的
plenty f
大量的
sme
一些
类别
示例
普通单位词:英语中搭配能力最强、最常用的单位词有piece、article、bit等。这些词构成a piece f、an article f、a bit f等短语,修饰不可数名词。
a piece f bread
一块面包
a bit f advice
一点儿建议
度量单位词:度量单位词常用的有metre、inch、yard、pund、kilgram、(kil)、tn、ft等。
tw feet f clth
两英尺布
a pund f meat
一磅肉
容积单位词:主要有 bx、bag、basket、bttle、cup、glass 等。一般情况下,表示容积的单位词既可修饰可数名词复数,也可修饰不可数名词。
a bx f sweets
一盒糖
a bttle f wine
一瓶葡萄酒
a cup f tea
一杯茶
a basket f eggs
一篮鸡蛋
构成
示例
一般情况下在名词词尾加-'s
Eric's car
埃里克的汽车
the dg's tail
狗的尾巴
Jack's bedrm
杰克的卧室
Bill's schl
比尔的学校
Philip's father
菲利普的爸爸
Gerge's friend
乔治的朋友
以s或es结尾的复数名词,直接在其后加-’
the bys' mther
男孩的母亲
my friends' hmetwn
我朋友们的家乡
不以s结尾的可数复数名词,直接在其后加-'s
the children's spare time
孩子们的业余时间
men's clthes
男装
合成名词在词尾加-'s
a grwn-up's prblem
一个成年人的问题
that wman dctr's sn
那位女医生的儿子
用法
示例
用于表示人或动物等有生命的名词的所属关系,意为“……的”,复数形式为-s'。
Mike's bike Mike 的自行车
students' schlbags学生们的书包
the patient's life患者的生命
由 and 连接的两个或多个名词,表示几个人共同拥有时,只将最后一个名词变为所有格;如果为各自所有,则每个名词都要变为所有格形式。
Tm and Mike's rm
Tm和Mike的房间(两人共有)
Tm’s and Mike's rm
Tm的房间和Mike的房间(两人分别拥有)
用于表示时间、距离、度量衡、价值等的名词之后。
tday's newspaper今天的报纸
three days' hliday三天的假期
用于表示国家、城镇等的名词之后。
China's map中国地图
z's entrance 动物园的入口
city's museum城市的博物馆
用于表示不同的节日。
Teachers' Day教师节
New Year's Day元旦
Children's Day 儿童节
用于表示诊所、店铺、医院、住宅、学校等时,名词所有格后常常省略它所修饰的名词。
at the dctr's (ffice)在诊所
at the teacher's (ffice)在老师办公室
at Tm's (hme)在汤姆家
有时为了避免重复,可以单独使用-'s所有格,在句子中相当于名词。
My rm is bigger than Mike's (rm).
我的房间比Mike的(房间)大。
含有else的-s’所有格中,else用于复合不定代词、疑问代词之后,其所有格形式要用else's形式。
The dictinary is nt mine.It is smene else's.
这本词典不是我的,是别人的。
用法
示例
一般表示无生命名词的所有关系。
a symbl f gd luck好运的象征
the windw f the huse房子的窗户
表示名词化的形容词的所有关系。
the deep lve f the ld老人深沉的爱
the life f the pr穷人的生活
表示的有生命的名词的所属关系。
the advice f my friends我朋友们的建议
the pinin f my teachers我老师们的意见
用法
示例
带有-'s所有格的名词是明确限定的指人的名词。
a daughter f Tm's汤姆的一个女儿
a friend f Gerge's 乔治的 一 个朋友
有时双重所有格所修饰的名词与指示代词连用,往往带有赞赏、厌恶、不满等感情色彩。
This little dg f yur sister's is really cute.
你妹妹的这只小狗真可爱。
f前的名词是picture pht等时,用f所有格和双重所有格在意义上有区别。
a picture f Lily's (表示这张照片属于Lily)
a picture f Lily (表示照片上的人是Lily)
相关试卷
这是一份专题13 名词(清单+专练)-2025年中考英语三轮冲刺复习试题(含答案),文件包含专题13名词清单+专练原卷版docx、专题13名词清单+专练解析版docx等2份试卷配套教学资源,其中试卷共94页, 欢迎下载使用。
这是一份2025年中考英语专项复习讲义专题18 连词(清单+专练)(原卷版),共18页。试卷主要包含了表示并列关系, 表示选择关系, 表示因果关系, 引导条件状语从句, 引导目的状语从句,引导结果状语从句,引导方式状语从句,引导地点状语从句等内容,欢迎下载使用。
这是一份2025年中考英语专项复习讲义专题17 数词(清单+专练)(原卷版)试卷主要包含了基数词的表示法,基数词的位置,表示年龄,表示年,表示编号,表示计量,表示数学运算等内容,欢迎下载使用。
相关试卷 更多
- 1.电子资料成功下载后不支持退换,如发现资料有内容错误问题请联系客服,如若属实,我们会补偿您的损失
- 2.压缩包下载后请先用软件解压,再使用对应软件打开;软件版本较低时请及时更新
- 3.资料下载成功后可在60天以内免费重复下载
免费领取教师福利

