搜索
      上传资料 赚现金

      [精] 2025年中考第三次模拟考试:化学(河北卷)(解析版)

      • 2.48 MB
      • 2025-06-03 15:15:01
      • 408
      • 0
      加入资料篮
      立即下载
      2025年中考第三次模拟考试:化学(河北卷)(解析版)第1页
      高清全屏预览
      1/12
      2025年中考第三次模拟考试:化学(河北卷)(解析版)第2页
      高清全屏预览
      2/12
      2025年中考第三次模拟考试:化学(河北卷)(解析版)第3页
      高清全屏预览
      3/12
      还剩9页未读, 继续阅读

      2025年中考第三次模拟考试:化学(河北卷)(解析版)

      展开

      这是一份2025年中考第三次模拟考试:化学(河北卷)(解析版),共12页。试卷主要包含了选择题,非选择题等内容,欢迎下载使用。
      一、选择题:本题共10个小题,每小题2分,共20分。在每小题给出的四个选项中,只有一项是符合题目要求的。
      1.“建设生态河北,守护美丽家园”是河北省实现绿色可持续发展的重要目标。下列措施不利于保护家乡环境的是
      A.完善污水处理系统
      B.使用可降解塑料袋
      C.推广新能源公交车
      D.废旧电池深埋处理
      【答案】D
      【详解】A、完善污水处理系统,可有效处理污水,防止水污染,有利于保护家乡环境,不符合题意;
      B、使用可降解塑料袋,可减少白色污染,有利于保护家乡环境,不符合题意;
      C、推广新能源公交车,可降低化石燃料使用,减少空气污染,有利于保护家乡环境,不符合题意;
      D、废旧电池含重金属(如汞、铅),深埋会导致有害物质渗入土壤和地下水,污染环境,不利于保护家乡环境,符合题意;
      故选D。
      2.下列家务劳动过程中包含化学变化的是
      A.垃圾分类B.点火煮饭C.晾晒衣服D.整理书架
      【答案】B
      【详解】A、垃圾分类只是将垃圾按照不同类别进行整理归类,没有新物质生成,不属于化学变化;
      B、点火煮饭过程中,燃料燃烧会生成二氧化碳等新物质,食物在加热过程中也会发生一系列复杂的化学变化,有新物质生成,属于化学变化;
      C、晾晒衣服是让衣服中的水分蒸发,只是水的状态由液态变为气态,没有新物质生成,不属于化学变化;
      D、整理书架只是改变了书籍等物品的摆放位置,没有新物质生成,不属于化学变化。
      故选B。
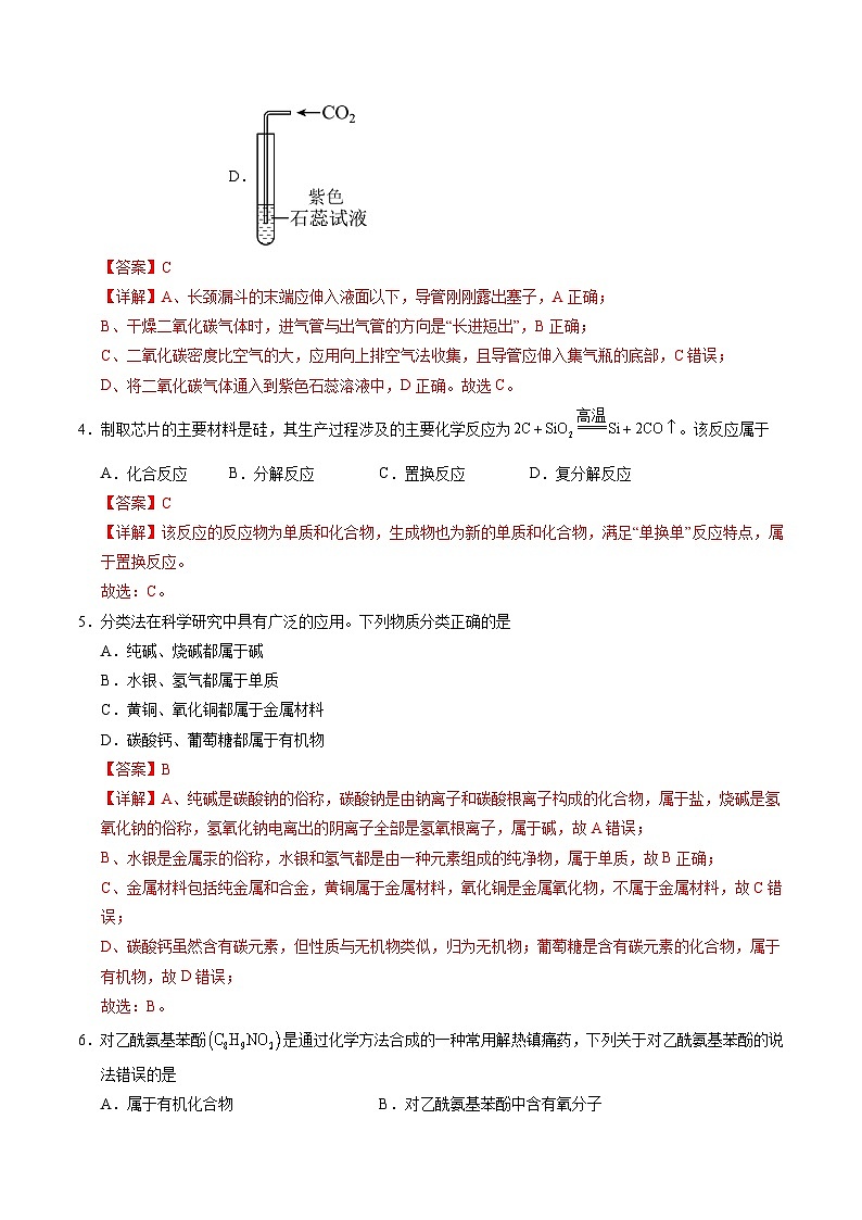
      3.如图分别为二氧化碳的制取、干燥、收集和性质检验的装置图。其中错误的是( )
      A.B.C.D.
      【答案】C
      【详解】A、长颈漏斗的末端应伸入液面以下,导管刚刚露出塞子,A正确;
      B、干燥二氧化碳气体时,进气管与出气管的方向是“长进短出”,B正确;
      C、二氧化碳密度比空气的大,应用向上排空气法收集,且导管应伸入集气瓶的底部,C错误;
      D、将二氧化碳气体通入到紫色石蕊溶液中,D正确。故选C。
      4.制取芯片的主要材料是硅,其生产过程涉及的主要化学反应为。该反应属于
      A.化合反应B.分解反应C.置换反应D.复分解反应
      【答案】C
      【详解】该反应的反应物为单质和化合物,生成物也为新的单质和化合物,满足“单换单”反应特点,属于置换反应。
      故选:C。
      5.分类法在科学研究中具有广泛的应用。下列物质分类正确的是
      A.纯碱、烧碱都属于碱
      B.水银、氢气都属于单质
      C.黄铜、氧化铜都属于金属材料
      D.碳酸钙、葡萄糖都属于有机物
      【答案】B
      【详解】A、纯碱是碳酸钠的俗称,碳酸钠是由钠离子和碳酸根离子构成的化合物,属于盐,烧碱是氢氧化钠的俗称,氢氧化钠电离出的阴离子全部是氢氧根离子,属于碱,故A错误;
      B、水银是金属汞的俗称,水银和氢气都是由一种元素组成的纯净物,属于单质,故B正确;
      C、金属材料包括纯金属和合金,黄铜属于金属材料,氧化铜是金属氧化物,不属于金属材料,故C错误;
      D、碳酸钙虽然含有碳元素,但性质与无机物类似,归为无机物;葡萄糖是含有碳元素的化合物,属于有机物,故D错误;
      故选:B。
      6.对乙酰氨基苯酚是通过化学方法合成的一种常用解热镇痛药,下列关于对乙酰氨基苯酚的说法错误的是
      A.属于有机化合物B.对乙酰氨基苯酚中含有氧分子
      C.1个分子中含20个原子D.4种组成元素中碳元素的质量分数最大
      【答案】B
      【详解】A、对乙酰氨基苯酚由碳、氢、氧、氮组成,含有碳元素,属于有机化合物,故选项说法正确;
      B、1个对乙酰氨基苯酚分子由8个碳原子、9个氢原子、1个氮原子和2个氧原子构成,不含有氧分子,故选项说法错误;
      C、1个对乙酰氨基苯酚分子由8个碳原子、9个氢原子、1个氮原子和2个氧原子构成,含有20个原子,故选项说法正确;
      D、乙酰氨基苯酚中碳、氢、氮、氧元素的质量比为(12×8):(1×9):14:(16×2)=96:9:14:32,碳元素的质量分数最大,故选项说法正确。
      故选:B。
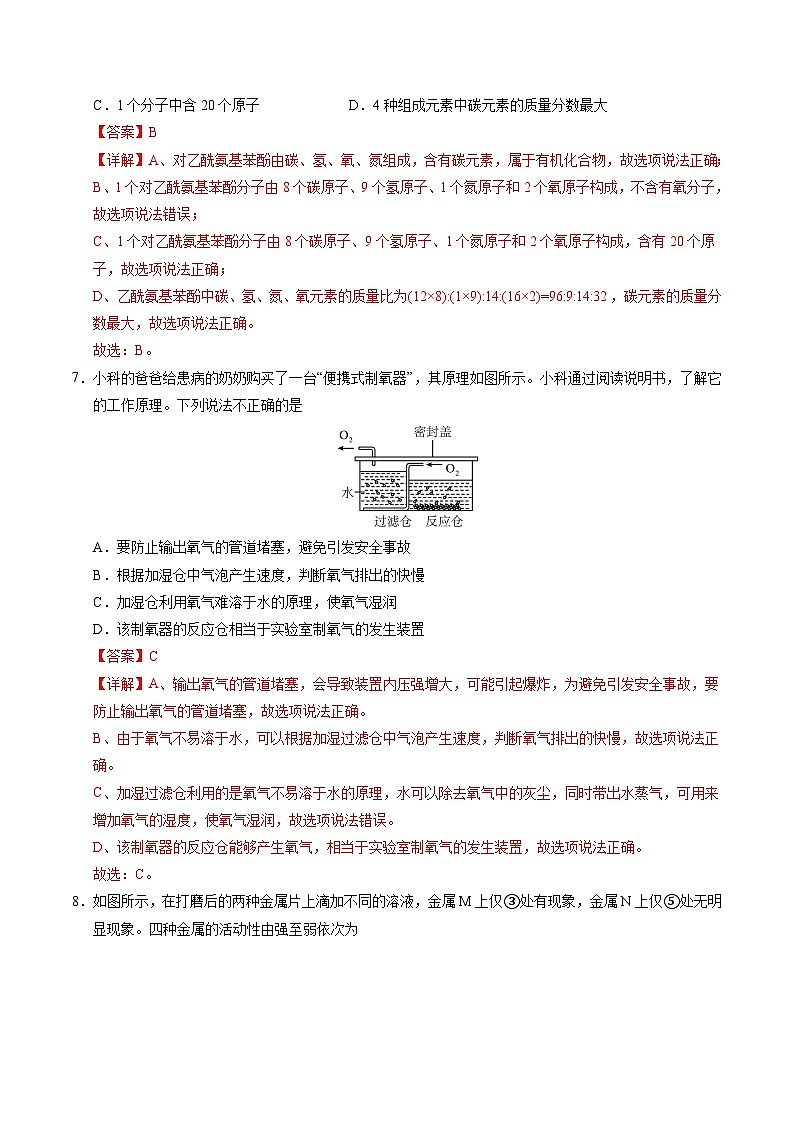
      7.小科的爸爸给患病的奶奶购买了一台“便携式制氧器”,其原理如图所示。小科通过阅读说明书,了解它的工作原理。下列说法不正确的是
      A.要防止输出氧气的管道堵塞,避免引发安全事故
      B.根据加湿仓中气泡产生速度,判断氧气排出的快慢
      C.加湿仓利用氧气难溶于水的原理,使氧气湿润
      D.该制氧器的反应仓相当于实验室制氧气的发生装置
      【答案】C
      【详解】A、输出氧气的管道堵塞,会导致装置内压强增大,可能引起爆炸,为避免引发安全事故,要防止输出氧气的管道堵塞,故选项说法正确。
      B、由于氧气不易溶于水,可以根据加湿过滤仓中气泡产生速度,判断氧气排出的快慢,故选项说法正确。
      C、加湿过滤仓利用的是氧气不易溶于水的原理,水可以除去氧气中的灰尘,同时带出水蒸气,可用来增加氧气的湿度,使氧气湿润,故选项说法错误。
      D、该制氧器的反应仓能够产生氧气,相当于实验室制氧气的发生装置,故选项说法正确。
      故选:C。
      8.如图所示,在打磨后的两种金属片上滴加不同的溶液,金属M上仅③处有现象,金属N上仅⑤处无明显现象。四种金属的活动性由强至弱依次为
      A.铁、M、银、N
      B.N、铁、M、银
      C.铁、N、M、银
      D.M、铁、N、银
      【答案】C
      【详解】由题意可知,在2种打磨后的金属片上滴加不同的溶液,金属M上仅③处有现象,说明了M金属位于氢的后面,比银活泼;金属N上仅⑤处无明显现象,说明了N的活动性比铁弱,位于氢的前边,由此可得出金属的活动性由强至弱依次为:Fe、N、M、Ag。
      故选:C。
      9.下列各组物质的鉴别方法、现象及结论均正确的是
      A.AB.BC.CD.D
      【答案】D
      【详解】A、一氧化碳和二氧化碳都是无色无味的气体。不能用闻气味方法鉴别,鉴别方法、现象及结论均不正确。A不符合题意;
      B、食盐水和蒸馏水的pH都等于7。不能用测pH方法鉴别,鉴别方法、现象及结论均不正确。B不符合题意;
      C、浅绿色溶液为硫酸亚铁溶液,黄色溶液为硫酸铁溶液。可用观察颜色方法鉴别,鉴别方法正确,现象及结论不正确。C不符合题意;
      D、碳酸氢钠受热分解生成碳酸钠、水和二氧化碳,二氧化碳使澄清石灰水变浑浊;碳酸钠受热不分解。鉴别方法、现象及结论均正确。D符合题意。
      综上所述:选择D。
      10.如图所示是氢氧化钠溶液和稀盐酸反应的实验及反应过程中pH随加入溶液的体积变化的曲线。下列分析正确的是
      A.胶头滴管中的溶液是稀盐酸
      B.向a点对应的溶液中加入少量铁锈,铁锈溶解消失,溶液变为黄色
      C.取某点对应的溶液,加入硫酸铜溶液,没有产生蓝色沉淀,该点一定是b点
      D.a→c过程中生成的氯化钠不断增加
      【答案】B
      【详解】A、由图像可知,pH开始时小于7,逐渐增加到7,然后大于7,可知原溶液显酸性,然后不断的加入碱性溶液,使pH增大,说明是把氢氧化钠溶液滴加到稀盐酸中,胶头滴管中的溶液为氢氧化钠,故选项说法不正确;
      B、由图像可知,a点时pH小于7,溶液显酸性,说明盐酸过量,向a点对应的溶液中加入少量铁锈(主要成分是氧化铁),氧化铁与盐酸反应生成氯化铁和水,可观察到铁锈溶解消失,溶液变为黄色,故选项说法正确;
      C、取某点对应的溶液,加入硫酸铜溶液,没有产生蓝色沉淀,说明溶液中没有氢氧化钠,此时溶液呈中性或呈酸性,不一定是b点,故选项说法不正确;
      D、氢氧化钠和稀盐酸反应生成氯化钠和水,至b点时溶液的pH=7,显中性,此时恰好完全反应,之后不再产生氯化钠,即b点之前氯化钠质量不断增加,b点之后氯化钠质量保持不变,故选项说法不正确。
      故选B。
      第II卷(非选择题 共40分)
      二、非选择题(每空1分,共40分)
      11.(3分)我国汽车行业迅猛发展,车用燃料也日趋节能环保(如图所示)。
      (1)电动汽车与燃油汽车相比,可以减少一氧化碳、二氧化氮等有害气体的排放。标出二氧化氮中氮元素的化合价: 。
      (2)天然气的主要成分是 (用化学式表示)。
      (3)氢气是最理想的清洁燃料,氢气在空气中燃烧的化学方程式为 。
      【答案】(1)
      (2)CH4
      (3)
      【详解】(1)二氧化氮中氮元素的化合价显+4价;由化合价的表示方法,在该元素符号的正上方用正负号和数字表示,正负号在前,数字在后,故二氧化氮中氮元素的化合价显+4价可表示为:;
      (2)天然气的主要成分是甲烷,其化学式是CH4;
      (3)氢气在空气中燃烧生成水,反应的化学方程式为:。
      12.(5分)中华文化博大精深,蕴含了丰富的化学知识。
      (1)唐代陆羽《茶经》中记载:“风炉以铜铁铸之……底一窗以为通飚漏烬之所……风能兴火,火能熟水。”“漉水囊……其格以生铜铸之。”“铜铁”属于 (填“金属”或“合成”)材料。“飚”(即风)提供燃烧所需的 。
      (2)我国治铜文明源远流长,凝聚了劳动人民的智慧。用孔雀石冶铜过程中存在木炭将CuO转化为Cu的反应,该反应中碳元素化合价 (选填“升高”、“降低”或“不变”)。
      (3)李商隐“春蚕到死丝方尽”中的“蚕丝”属于 纤维(选填“天然”或“合成”)。
      (4)侯德榜发明的侯氏制碱法为中国民族化学工业赢得了声誉。侯氏制碱的主要产品是Na2CO3,其俗名是 。
      【答案】(1)金属 氧气/O2/空气
      (2)升高
      (3)天然
      (4)纯碱/苏打/纯碱、苏打
      【详解】(1)金属材料包括纯金属和合金,因此铜铁属于金属材料,故填写:金属;
      风能加速空气流通,为燃烧提供所需的氧气(O2)或空气,故填写:氧气或O2或空气。
      (2)木炭将CuO转化为Cu,同时,生成二氧化碳,根据单质的化合价为零原则可知,木炭中碳元素的化合价为零,二氧化碳中氧元素的化合价为-2,根据化合物中正负化合价代数和为零原则,碳元素的化合价为+4,因此,该反应中碳元素化合价升高,故填写:升高。
      (3)“蚕丝”是蚕吐丝形成的,是自然界中原本就存在的纤维,并非通过人工化学合成的方法制得,所以“蚕丝”属于天然纤维,故填写:天然。
      (4)侯氏制碱的主要产品是Na2CO3,其俗名是纯碱、苏打,故填写:纯碱或苏打或纯碱、苏打。
      13.(6分)溶液在生活中有重要意义,图是和的溶解度曲线,回答下列问题。
      (1)生理盐水的溶质是 。
      (2)20℃时,将固体加入水中,充分溶解后所得溶液为 (填“饱和”或“不饱和”)溶液。
      (3)从含有少量的样品中提纯,采用 (填“降温”或“蒸发”)结晶法。
      (4)t℃时,等质量的、饱和溶液中溶剂的质量 (填“相等”或“不相等”)。
      (5)某同学进行图实验操作。②中溶液的质量为 g,④中析出的固体质量为 g。
      【答案】(1)NaCl/氯化钠
      (2)饱和
      (3)降温
      (4)相等
      (5) 263.2 45.1
      【详解】(1)生理盐水是0.9%的氯化钠溶液,生理盐水的溶质是氯化钠;
      (2)20℃时,氯化钠的溶解度为36.0g,即该温度下,100g水中最多可溶解36.0g氯化钠,则该温度下,将20g氯化钠固体加入50g水中,只能溶解18g,所得溶液为饱和溶液;
      (3)由图可知,硝酸钾、氯化钠的溶解度均随温度的升高而增加,硝酸钾的溶解度受温度影响较大,氯化钠的溶解度受温度影响较小,故从含有少量氯化钠的硝酸钾样品中提纯硝酸钾,采用降温结晶法;
      (4)t℃时,硝酸钾和氯化钠的溶解度相等,则该温度下,硝酸钾和氯化钠饱和溶液的溶质质量分数相等,等质量的硝酸钾和氯化钠饱和溶液中溶质质量相等,溶剂质量相等;
      (5)20℃时,硝酸钾的溶解度为31.6g,即该温度下,100g水中最多可溶解31.6g硝酸钾,则20℃时,向200g水中加入66g硝酸钾,只能溶解63.2g,则②中溶液的质量为:200g+63.2g=263.2g;
      升温至50℃并蒸发100g水,然后降温至10℃,10℃时,硝酸钾的溶解度为20.9g,即该温度下,100g水中最多可溶解20.9g硝酸钾,则④中析出的固体质量为:66g-20.9g=45.1g。
      14.(5分)的捕集与资源化利用是助力“碳中和”的有效途径。图所示为一定条件下和在表面发生反应生成的原理。
      (1)整个转化过程中的作用为 。
      (2)生成的化学反应方程式为 。
      (3)若反应生成,则能消耗 。
      (4)若通过电解水的方法获得另一种反应物氢气,则电解水生成的氢气分子和氧气分子的个数比为 。
      (5)请写出一种用于捕集的化学试剂 。
      【答案】(1)催化作用
      (2)
      (3)44
      (4)2:1
      (5)NaOH溶液
      【详解】(1)由CO2和H2在Ni/CaO表面发生反应生成CH4的原理示意图可知,该反应过程中,Ni不参与反应,而CaO虽然参与反应,但是反应后又生成,说明Ni/CaO应是催化剂,起到催化作用;
      (2)根据图示可知,二氧化碳和氢气在做催化剂的作用下生成甲烷和水,化学方程式为:;
      (3)根据质量关系可知:,若反应生成,则能消耗44g二氧化碳;
      (4)水电解生成氢气和氧气,化学方程式为:,电解水生成的氢气分子和氧气分子的个数比为2:1;
      (5)氢氧化钠和二氧化碳能反应生成碳酸钠和水,可用于捕集二氧化碳。
      15.(5分)硫酸钡是白色固体,医疗上常用作透视肠胃的内服剂。以毒重石(主要成分是碳酸钡,还含有少量氧化铁和二氧化硅)为原料生产硫酸钡的工艺流程如图所示。请回答下列问题。
      (1)加稀盐酸前,先把毒重石研磨粉碎的目的是 。
      (2)步骤①中发生反应的基本反应类型均为 。
      (3)写出气体a的一种用途 。
      (4)溶液B中的金属阳离子是 。
      (5)写出步骤③发生反应的化学方程式 。
      【答案】(1)增大反应物的接触面积,使反应更快、更充分
      (2)复分解反应
      (3)用于灭火
      (4)
      (5)
      【详解】(1)加稀盐酸前,先把毒重石研磨粉碎的目的是增大反应物的接触面积,使反应更快、更充分;
      (2)毒重石主要成分是碳酸钡,还含有少量氧化铁和二氧化硅,步骤①加入过量稀盐酸,碳酸钡与稀盐酸反应生成氯化钡、二氧化碳和水,氧化铁与稀盐酸反应生成氯化铁和水,二氧化硅不溶于水也不与酸反应,以上反应均符合两种化合物互相交换成分生成气体、沉淀或水,均属于基本反应类型中的复分解反应;
      (3)毒重石主要成分是碳酸钡,还含有少量氧化铁和二氧化硅,步骤①加入过量稀盐酸,碳酸钡与稀盐酸反应生成氯化钡、二氧化碳和水,氧化铁与稀盐酸反应生成氯化铁和水,二氧化硅不溶于水也不与酸反应,则气体a为二氧化碳,二氧化碳不能燃烧且不支持燃烧,可用于灭火;
      (4)毒重石主要成分是碳酸钡,还含有少量氧化铁和二氧化硅,步骤①加入过量稀盐酸,碳酸钡与稀盐酸反应生成氯化钡、二氧化碳和水,氧化铁与稀盐酸反应生成氯化铁和水,二氧化硅不溶于水也不与酸反应,则充分反应后过滤得到的溶液A中含有氯化钡、氯化铁和盐酸;步骤②向溶液A中加入过量氢氧化钠溶液,氢氧化钠与盐酸反应生成氯化钠和水,氢氧化钠与氯化铁反应生成氢氧化铁沉淀和氯化钠,则充分反应后过滤得到的溶液B中含有氯化钡、氯化钠和氢氧化钠,则溶液B中的金属阳离子为;
      (5)由第(4)小问分析可知,溶液B中含有氯化钡、氯化钠和氢氧化钠,步骤③向溶液B中加入过量硫酸钠溶液,硫酸钠与氯化钡反应生成硫酸钡沉淀和氯化钠,化学方程式为。
      16.(4分)如图是实验室制取气体的常用装置。请根据要求回答问题。
      (1)仪器①的名称为 。
      (2)实验室制取氧气,若发生装置选用A,则选用的试剂为 。
      (3)实验室用大理石和稀盐酸反应制取,应选用的发生装置是 (选填字母)。
      (4)实验室制取和均不能选用的收集装置是 (选填字母)。
      【答案】(1)水槽
      (2)KMnO4
      (3)B
      (4)D
      【详解】(1)仪器①的名称为水槽;
      (2)A装置为固体加热型发生装置,则实验室选用A装置制取氧气选用的试剂为KMnO4;
      (3)实验室用大理石和稀盐酸反应制取,该反应中反应物为固体和液体,反应条件为常温,应选择固液常温型发生装置,即装置B;
      (4)氧气密度比空气略大、不易溶于水且不与水反应,可采用向上排空气法或排水法收集;二氧化碳密度比空气大、能溶于水且与水反应,应采用向上排空气法收集,故实验室制取和均不能采用向下排空气法收集,即装置D。
      17.(7分)炉具清洁剂(主要成分是氢氧化钠)是厨房中常用的一种清洁用品,兴趣小组同学对一瓶长期放置的炉具清洁剂进行了探究。
      【查阅资料】炉具清洁剂的去污原理是:氢氧化钠能与油污发生化学反应,生成可溶于水的物质,随水流走。
      【分析讨论】
      (1)生活中用洗涤剂除油污与炉具清洁剂除油污的原理 (选填“相同”或“不相同”)。
      【提出问题】该瓶炉具清洁剂的成分是什么?
      【知识联想】
      (2)氢氧化钠置于空气易变质,变质原因是 (用化学方程式表示)。
      【做出猜想】兴趣小组结合氢氧化钠的变质对该瓶炉具清洁剂的成分提出以下猜想:
      猜想一:氢氧化钠;
      猜想二:碳酸钠;
      猜想三:氢氧化钠和碳酸钠。
      【进行实验】
      (3)完成下列问题。

      Ⅰ.按如图所示组装实验装置,并 。
      Ⅱ.将一定量该瓶炉具清洁剂加入锥形瓶中,注射器中吸入30 mL稀盐酸。
      Ⅲ.将注射器中的稀盐酸平均分6次推入锥形瓶中:每次推入稀盐酸,待不再产生气泡后记录收集气体的总体积(炉具清洁剂中的其他成分不与盐酸反应,忽略其他因素对测量结果造成的影响)如下表:
      表中的数据x= 。
      【得出结论】
      (4)分析表中数据得出猜想 正确。
      【反思交流】
      (5)装置B中植物油的作用是 。
      【拓展应用】
      (6)为确保人身安全和使用效果,使用炉具清洁剂应注意的问题是 。
      【答案】(1)不相同
      (2)CO2+2NaOH =Na2CO3+H2O
      (3)检查装置气密性 480
      (4)三
      (5)防止二氧化碳溶于水,影响实验结果
      (6)避免产品接触皮肤和眼睛(或不能与酸性物质混合使用等)
      【详解】(1)洗涤剂除油污利用洗涤剂的乳化作用,炉具清洁剂除油污是氢氧化钠能与油污发生化学反应,生成可溶于水的物质,随水流走,故生活中用洗涤剂除油污与炉具清洁剂除油污的原理不相同;
      (2)氢氧化钠置于空气易变质是氢氧化钠与空气中的二氧化碳反应生成碳酸钠和水,化学方程式为;
      (3)组装好实验装置后,需要检查装置的气密性;根据表中数据可知x=480;
      (4)分析表中数据得出猜想该瓶炉具清洁剂的成分为碳酸钠和氢氧化钠的混合物,故猜想三正确;
      (5)由于二氧化碳能溶于水且能与水反应,故装置B中植物油的作用是防止二氧化碳溶于水,影响实验结果;
      (6)炉具清洁剂中含有氢氧化钠,氢氧化钠具有腐蚀性,故为确保人身安全和使用效果,使用炉具清洁剂应注意的问题是避免产品接触皮肤和眼睛。
      18.(5分)为测定某工厂废水中硫酸铜的含量,兴趣小组取废水样品200g于烧杯中,进行了如图所示的实验(其他杂质不参加反应)。请计算∶

      (1)a的值是 。
      (2)废水中硫酸铜的质量分数(要求有必要的化学方程式和计算步骤)。
      【答案】(1)9.8
      (2)解:设参加反应的硫酸铜的质量为x
      x==16g
      废水中硫酸铜的质量分数为:×100%=8%
      答:废水中硫酸铜的质量分数为8%。
      【详解】(1)根据质量守恒定律,化学反应前后物质的总质量不变,则生成沉淀的质量为:200g+125g-315.2g=9.8g,即a的值是9.8;
      (2)见答案。
      选项
      物质
      鉴别方法
      现象及结论
      A
      一氧化碳和二氧化碳
      闻气味
      有刺激性气味的气体为一氧化碳,无味的气体为二氧化碳
      B
      食盐水和蒸馏水

      的液体为食盐水,的液体为蒸馏水
      C
      硫酸铁溶液和硫酸亚铁溶液
      观察颜色
      浅绿色溶液为硫酸铁溶液,黄色溶液为硫酸亚铁溶液
      D
      碳酸氢钠和碳酸钠
      充分加热
      产生使澄清石灰水变浑浊的气体的物质为碳酸氢钠,无明显现象的物质为碳酸钠
      次数
      第1次
      第2次
      第3次
      第4次
      第5次
      第6次
      收集气体的总体积/mL
      0
      80
      280
      x
      540
      545

      相关试卷 更多

      资料下载及使用帮助
      版权申诉
      • 1.电子资料成功下载后不支持退换,如发现资料有内容错误问题请联系客服,如若属实,我们会补偿您的损失
      • 2.压缩包下载后请先用软件解压,再使用对应软件打开;软件版本较低时请及时更新
      • 3.资料下载成功后可在60天以内免费重复下载
      版权申诉
      若您为此资料的原创作者,认为该资料内容侵犯了您的知识产权,请扫码添加我们的相关工作人员,我们尽可能的保护您的合法权益。
      入驻教习网,可获得资源免费推广曝光,还可获得多重现金奖励,申请 精品资源制作, 工作室入驻。
      版权申诉二维码
      欢迎来到教习网
      • 900万优选资源,让备课更轻松
      • 600万优选试题,支持自由组卷
      • 高质量可编辑,日均更新2000+
      • 百万教师选择,专业更值得信赖
      微信扫码注册
      手机号注册
      手机号码

      手机号格式错误

      手机验证码 获取验证码 获取验证码

      手机验证码已经成功发送,5分钟内有效

      设置密码

      6-20个字符,数字、字母或符号

      注册即视为同意教习网「注册协议」「隐私条款」
      QQ注册
      手机号注册
      微信注册

      注册成功

      返回
      顶部
      中考一轮 精选专题 初中月考 教师福利
      添加客服微信 获取1对1服务
      微信扫描添加客服
      Baidu
      map