搜索
      上传资料 赚现金

      广州市第二中学南沙天元学校2024-2025学年高一上学期10月月考物理试卷

      • 2.43 MB
      • 2025-06-03 07:51:36
      • 59
      • 0
      • 随风入秋
      加入资料篮
      立即下载
      查看完整配套(共2份)
      包含资料(2份) 收起列表
      解析
      2024-2025学年10月广东广州南沙区南沙天元高一上学期月考物理试卷(解析版).docx
      预览
      原卷
      2024-2025学年10月广东广州南沙区南沙天元高一上学期月考物理试卷(题目版).docx
      预览
      正在预览:2024-2025学年10月广东广州南沙区南沙天元高一上学期月考物理试卷(解析版).docx
      2024-2025学年10月广东广州南沙区南沙天元高一上学期月考物理试卷(解析版)第1页
      高清全屏预览
      1/11
      2024-2025学年10月广东广州南沙区南沙天元高一上学期月考物理试卷(解析版)第2页
      高清全屏预览
      2/11
      2024-2025学年10月广东广州南沙区南沙天元高一上学期月考物理试卷(解析版)第3页
      高清全屏预览
      3/11
      2024-2025学年10月广东广州南沙区南沙天元高一上学期月考物理试卷(题目版)第1页
      高清全屏预览
      1/6
      2024-2025学年10月广东广州南沙区南沙天元高一上学期月考物理试卷(题目版)第2页
      高清全屏预览
      2/6
      2024-2025学年10月广东广州南沙区南沙天元高一上学期月考物理试卷(题目版)第3页
      高清全屏预览
      3/6
      还剩8页未读, 继续阅读

      广州市第二中学南沙天元学校2024-2025学年高一上学期10月月考物理试卷

      展开

      这是一份广州市第二中学南沙天元学校2024-2025学年高一上学期10月月考物理试卷,文件包含2024-2025学年10月广东广州南沙区南沙天元高一上学期月考物理试卷解析版docx、2024-2025学年10月广东广州南沙区南沙天元高一上学期月考物理试卷题目版docx等2份试卷配套教学资源,其中试卷共17页, 欢迎下载使用。
      第I部分(选择题 共46分)
      一、单项选择题:本题包括7小题,每小题4分,共28分。每小题给出的四个选项中,只有一个选项符合题目要求。多选、错选均不得分。
      1.共享单车具有低碳、环保、方便、舒适等特点,骑行时还可以有氧健身,既能节约资源,减少污染,又有益于健康。如图所示,单车的车锁内集成了嵌入式芯片、模块和卡等,便于监控单车的具体位置。用户仅需用手机上的客户端软件扫描二维码,即可自动开锁,骑行时手机上的能实时了解单车的位置,骑行结束关锁后,就显示计时、计价、里程等信息,根据以上信息,下列说法正确的是( )
      A.监控单车在路上的具体位置时,可以把单车看作质点
      B.自行车无打滑行走时,气门芯随半径的轮胎从最高点转至最低点的位移大小为
      C.由手机上显示的信息,可求出骑行的平均速度
      D.单车骑行结束关锁后,显示的骑行总用时为时刻
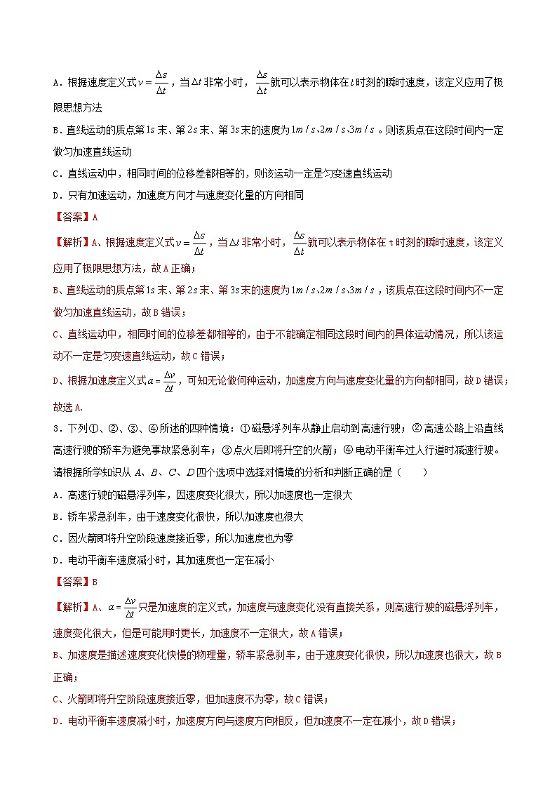
      2.下列说法正确的是( )
      A.根据速度定义式,当非常小时,就可以表示物体在时刻的瞬时速度,该定义应用了极限思想方法
      B.直线运动的质点第末、第末、第末的速度为。则该质点在这段时间内一定做匀加速直线运动
      C.直线运动中,相同时间的位移差都相等的,则该运动一定是匀变速直线运动
      D.只有加速运动,加速度方向才与速度变化量的方向相同
      3.下列所述的四种情境:磁悬浮列车从静止启动到高速行驶;高速公路上沿直线高速行驶的轿车为避免事故紧急刹车;点火后即将升空的火箭;电动平衡车过人行道时减速行驶。请根据所学知识从四个选项中选择对情境的分析和判断正确的是( )
      A.高速行驶的磁悬浮列车,因速度变化很大,所以加速度也一定很大
      B.轿车紧急刹车,由于速度变化很快,所以加速度也很大
      C.因火箭即将升空阶段速度接近零,所以加速度也为零
      D.电动平衡车速度减小时,其加速度也一定在减小
      4.某乘客用手表估测火车的加速度,他先观测,发现火车前进了,隔后又观测,发现火车前进了,若火车在这内及以后均做匀加速直线运动,则这列火车加速度大小为( )
      A.B.C.D.
      5.可视作质点的汽车沿轴做直线运动的位置坐标与时间的关系为(各物理量均采用国际单位制单位),则该汽车( )
      A.该质点的初始位置坐标为B.该汽车的加速度为
      C.前的平均速度是D.前的位移为
      6.潜艇从高密度海水突然进入低密度海水时,浮力会快速减少,使得潜艇急剧下沉,这种现象称为“掉深”。某潜艇在沿水平方向缓慢行驶时,突然出现“掉深”现象。以此时为时刻,测得后续过程中潜艇竖直方向速度与时间的图像如图所示,则下列说法正确的是( )
      A.该图像是以竖直向上为正方向绘制的
      B.内潜艇的竖直方向加速度保持不变
      C.内潜艇的竖直方向平均速度大于
      D.潜艇在时刻回到其“掉深”之前的高度
      7.从固定斜面上的点每隔由静止释放一个同样的小球,释放后小球做匀加速直线运动。某一时刻,拍下小球在斜面上滚动的照片,如图所示,测得小球相邻位置间的距离、。已知点距离斜面底端的长度,由以上数据可以得出( )
      A.小球的加速度大小为
      B.小球在点的速度大小为
      C.小球在点时的速度大小为
      D.该照片是位于位置的小球释放后拍摄的
      二、多项选择题(本题共3小题,每小题6分,共18分。在每小题给出的四个选项中,有两个或以上正确选项,全选对的得6分,漏选得3分,多选、错选得0分)
      8.方程式赛车因其速度快、惊险刺激、科技含量高成为闻名世界的体育赛事。如图所示为某赛车赛道简图,赛车从点出发,每隔相同时间依次记录一个位置,即。已知最大距离,最小距离。下列说法正确的( )
      A.段与段的位移相同
      B.段的平均速度是段的倍
      C.段与段的平均速率可能相等
      D.点的瞬时速度可能等于点的瞬时速度
      9.甲、乙两人沿同一直线运动,其图像如图所示,下列说法正确的是( )
      A.时刻两人相遇B.时刻两人的速度相同
      C.甲的运动速度一直增大D.乙的速度一直增大
      10.如图所示,和为粗糙程度均匀的水平面和斜面,点有微小的圆弧与两个面相切过渡。一物体(可看作质点)从点以某一速度出发做匀减速运动并冲上斜面再作匀减速运动直到速度为零,以出发点为计时起点,各时间点的速度大小如表所述。下列说法正确的是( )
      A.在段做匀减速直线运动的加速度大小为
      B.在段做匀减速直线运动的加速度大小为
      C.在段做匀减速直线运动的时间为
      D.物体到达点速度为
      第II部分(非选择题 共54分)
      三、实验题:本题共2小题,共19分。答案或图必须听写在答题卡上。
      11.在高中阶段,我们学习了多种测量物体速度或加速度的方法。
      (1)通过打点计时器,可以测量小车的加速度。实验装置如图所示。通过实验得到了一条点迹清晰的纸带,找一个合适的点当作计时起点(),然后每隔选取一个计数点,如图中 所示。某同学测量了相邻两计数点间的距离:,在误差允许的范围内,小车在连续相邻相等时间内的位移之差_____________(选填“相等”或“不相等”);小球的运动性质属于________________直线运动。该小车的加速度(保留两位有效数字)。
      (2)通过光电门,同样可以测量物体的加速度。如图,滑块上安装了宽度为的遮光条,滑块在牵引力作用下先后通过两个光电门,配套的数字计时器记录了遮光条通过第一光电门的时间,通过第二个光电门的时间,遮光条从开始遮住第一个光电门到开始遮住第二个光电门的时间,试估算滑块的加速度(保留两位有效数字)
      (3)如图所示为高速摄影机拍摄到的子弹穿过苹果瞬间的两幅照片。已知子弹的长度约为,该两幅照片拍摄的时间间隔为,由此判断子弹的飞行速度约为_________________。
      12.(1)打点计时器是记录做直线运动物体的_____________和_____________的仪器。电火花计时器是其中的一种,其工作电压是。
      (2)以下是测量匀变速直线运动的加速度部分实验步骤,其中错误的操作是________________。
      A.把打点计时器固定在桌子上,把墨粉纸盘套在纸盘轴上,让纸带穿过限位孔
      B.将小车远离打点计时器,在小车前端系上细绳,细绳、纸带和木板平行,且细绳、纸带、限位孔要在一条直线上
      C.先释放小车拉动纸带,然后启动电源
      D.关闭电源,取下纸带,舍弃开始点迹密集的一段,找到合适的点作为计时起点。
      (3)某小组在规范操作下得到一条点迹清晰的纸带如图所示,在纸带上依次选出个计数点,分别标上和,每相邻的两个计数点间还有四个点未画出,打点计时器所用电源的频率是。
      ①每相邻两计数点的时间间隔为,如果测得两点间距,两点间距,打点时小车的速度(结果小数点后均保留三位)。
      ②该同学分别算出其他各点的速度: 。请在如图所示的坐标系中作出该运动物体的图像(以为计时起点)。并说明该物体速度变化的规律_______________________________________________________________________。
      四、计算题:本题共3小题,共35分。要求写出必要的文字说明、方程式和重要演算步骤,只写出最后答案的不能得分。有数值计算的题,答案中应明确写出数值和单位,答案或图必须填写在答题卡上指定区域的指定位置。
      13.(10分)利用图像这种形象的数学语言工具,来表达各种现象的过程和规律,这种方法称为图像法。下图的三幅图像分别为直线运动的物体的位移时间图像()、速度时间图像()、加速度时间图像()。求:
      (1)图像中第初到第末的平均速度以及前内的平均速率;
      (2)图像中前内的加速度大小及第末的速度大小;
      (3)图像中若时刻的速度大小为,求第末的速度。
      14.(10分)一辆玩具车从点静止出发做匀加速直线运动,用了的时间通过一座长的平桥,过桥后的速度大小为,求:
      (1)它通过的平均速度大小;
      (2)它刚开上桥头处的速度大小和运动过程的加速度大小;
      (3)它快到点前的位移大小。
      15.(15分)某路段事故发生地离医院。为简化计算,假设救护车全程做直线运动。若救护车接警后先以的加速度匀加速启动,达到最大速度后匀速行驶,到达事故发生地附近再以的加速度匀减速直至停下。
      (1)求救护车运动的总时间;
      (2)事故现场有热心市民建议直接驾车送伤者去医院,但也有市民反对。若普通轿车的加速和减速加速度大小分别为和,道路限速。途中共经历个红绿灯,每个红绿灯均停车等待。不计驾驶员反应时间和转移伤者所用时间,请通过计算说明那种方式更节约时间?能节约多少时间?

      相关试卷

      广州市第二中学南沙天元学校2024-2025学年高一上学期10月月考物理试卷:

      这是一份广州市第二中学南沙天元学校2024-2025学年高一上学期10月月考物理试卷,文件包含2024-2025学年10月广东广州南沙区南沙天元高一上学期月考物理试卷解析版docx、2024-2025学年10月广东广州南沙区南沙天元高一上学期月考物理试卷题目版docx等2份试卷配套教学资源,其中试卷共17页, 欢迎下载使用。

      广东省广州市第二中学2024-2025学年高一上学期10月月考物理试卷:

      这是一份广东省广州市第二中学2024-2025学年高一上学期10月月考物理试卷,共9页。试卷主要包含了单项选择题,多项选择题,实验题,计算题等内容,欢迎下载使用。

      2024~2025学年广东省广州市第二中学高二上(一)月考(10月)物理试卷:

      这是一份2024~2025学年广东省广州市第二中学高二上(一)月考(10月)物理试卷,共38页。

      资料下载及使用帮助
      版权申诉
      • 1.电子资料成功下载后不支持退换,如发现资料有内容错误问题请联系客服,如若属实,我们会补偿您的损失
      • 2.压缩包下载后请先用软件解压,再使用对应软件打开;软件版本较低时请及时更新
      • 3.资料下载成功后可在60天以内免费重复下载
      版权申诉
      若您为此资料的原创作者,认为该资料内容侵犯了您的知识产权,请扫码添加我们的相关工作人员,我们尽可能的保护您的合法权益。
      入驻教习网,可获得资源免费推广曝光,还可获得多重现金奖励,申请 精品资源制作, 工作室入驻。
      版权申诉二维码
      欢迎来到教习网
      • 900万优选资源,让备课更轻松
      • 600万优选试题,支持自由组卷
      • 高质量可编辑,日均更新2000+
      • 百万教师选择,专业更值得信赖
      微信扫码注册
      手机号注册
      手机号码

      手机号格式错误

      手机验证码 获取验证码 获取验证码

      手机验证码已经成功发送,5分钟内有效

      设置密码

      6-20个字符,数字、字母或符号

      注册即视为同意教习网「注册协议」「隐私条款」
      QQ注册
      手机号注册
      微信注册

      注册成功

      返回
      顶部
      学业水平 高考一轮 高考二轮 高考真题 精选专题 初中月考 教师福利
      添加客服微信 获取1对1服务
      微信扫描添加客服
      Baidu
      map