搜索
      上传资料 赚现金
      点击图片退出全屏预览

      2025年云南省大理州中考模拟测试生物试卷(解析版)

      • 486.62 KB
      • 2025-06-03 07:13:42
      • 138
      • 0
      •  
      加入资料篮
      立即下载
      2025年云南省大理州中考模拟测试生物试卷(解析版)第1页
      点击全屏预览
      1/26
      2025年云南省大理州中考模拟测试生物试卷(解析版)第2页
      点击全屏预览
      2/26
      2025年云南省大理州中考模拟测试生物试卷(解析版)第3页
      点击全屏预览
      3/26
      还剩23页未读, 继续阅读

      2025年云南省大理州中考模拟测试生物试卷(解析版)

      展开

      这是一份2025年云南省大理州中考模拟测试生物试卷(解析版),共26页。试卷主要包含了本卷为试题卷等内容,欢迎下载使用。
      注意事项:
      1.本卷为试题卷。考生必须在答题卡上解题作答。答案应书写在答题卡的相应位置上,在试题卷、草稿纸上作答无效。
      2.考试结束后,请将试题卷和答题卡一并交回。
      第Ⅰ卷(选择题,共60分)
      一、选择题(本大题共30小题,每小题2分,共60分。在每小题给出的四个选项中,只有一项是符合题目要求的)
      1. 诗句“更无柳絮因风起,惟有葵花向日倾”反映的生命现象是( )
      A. 生物能够遗传和变异B. 生物能够由小长大
      C. 生物能够对刺激作出反应D. 生物能够适应环境
      【答案】C
      【分析】生物的特征:①生物的生活需要营养;②生物能进行呼吸;③生物能排出身体内产生的废物;④生物能对外界刺激作出反应;⑤生物能生长和繁殖;⑥生物都有遗传和变异的特性;⑦除病毒以外,生物都是由细胞构成的等。
      【详解】A.“更无柳絮因风起,惟有葵花向日倾”,未体现遗传或变异的内容,A错误。
      B.“更无柳絮因风起,惟有葵花向日倾”,未提及生物的生长过程,B错误。
      C.“更无柳絮因风起,惟有葵花向日倾”,向日葵总是向着太阳是植物向光性的表现,体现了生物能对外界刺激作出反应,C正确。
      D.“更无柳絮因风起,惟有葵花向日倾”,体现了向日葵对光刺激的反应,而不能体现生物适应环境,D错误。
      故选C。
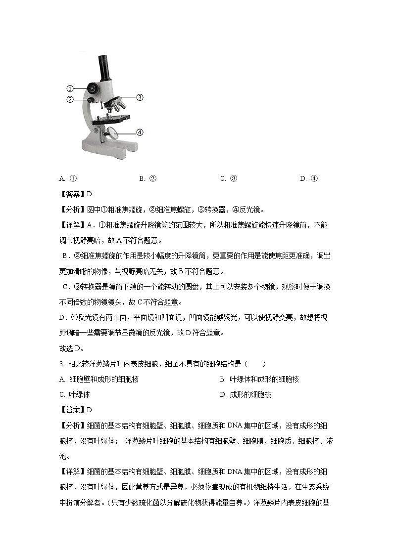
      2. 小军在显微镜下观察到清晰的草履虫物像,但因视野过亮,难以观察纤毛结构,他尝试将视野调暗一些,在不改变放大倍数的前提下,可调节显微镜的( )
      A. ①B. ②C. ③D. ④
      【答案】D
      【分析】图中①粗准焦螺旋,②细准焦螺旋,③转换器,④反光镜。
      【详解】A.①粗准焦螺旋升降镜筒的范围较大,所以粗准焦螺旋能快速升降镜筒,不能调节视野亮暗,故A不符合题意。
      B.②细准焦螺旋的作用是较小幅度的升降镜筒,更重要的作用是能使焦距更准确,调出更加清晰的物像,与视野亮暗无关,故B不符合题意。
      C.③转换器是镜筒下端的一个能转动的圆盘,其上可以安装多个物镜,观察时便于调换不同倍数的物镜镜头,故C不符合题意。
      D.④反光镜有两个面,平面镜和凹面镜,凹面镜能够聚光,可以使视野变亮,故想将视野调暗一些需要调节显微镜的反光镜,故D符合题意。
      故选D。
      3. 相比较洋葱鳞片叶内表皮细胞,细菌不具有的细胞结构是( )
      A. 细胞壁和成形的细胞核B. 叶绿体和成形的细胞核
      C. 叶绿体D. 成形的细胞核
      【答案】D
      【分析】细菌的基本结构有细胞壁、细胞膜、细胞质和DNA集中的区域,没有成形的细胞核,没有叶绿体; 洋葱鳞片叶细胞的基本结构有细胞壁、细胞膜、细胞质、细胞核、液泡。
      【详解】细菌的基本结构有细胞壁、细胞膜、细胞质和DNA集中的区域,没有成形的细胞核,没有叶绿体,因此营养方式是异养,必须依靠现成的有机物维持生活,在生态系统中扮演分解者。(只有少数硫化菌以分解硫化物获得能量自养。)洋葱鳞片内表皮细胞的基本结构有细胞壁、细胞膜、细胞质、细胞核、液泡。因此细菌与洋葱鳞片叶内表皮细胞的主要区别是细胞内没有成形的细胞核。故D正确,ABC错误。
      故选D。
      4. 大理百合是祥云县的特色经济作物,大理百合植株的结构层次不包括( )
      A. 细胞B. 组织C. 器官D. 系统
      【答案】D
      【分析】植物体的结构层次从微观到宏观依次是细胞→组织→器官→植物体。
      【详解】植物体结构和功能的基本单位是细胞,由细胞再组成组织,构成植物体的主要组织有:保护组织、营养组织、输导组织、机械组织和分生组织。不同的组织再组成器官,绿色开花植物有六大器官:根、茎、叶、花、果实和种子,由这六大器官直接构成整个绿色开花植物体,可见植物体的结构层次从微观到宏观依次是细胞→组织→器官→植物体,植物体无系统这一结构层次。大理百合属于植物,结构层次不包括系统,D符合题意,ABC不符合题意。
      故选D。
      5. 墨脱报春是我国科研人员发现的植物新物种。它在5月至6月开花,7月结出果实。据此推断,墨脱报春应收录于( )
      A. 《藻类学》B. 《蕨类植物学》
      C. 《中国裸子植物志》D. 《中国植物志·被子植物门》
      【答案】D
      【分析】藻类是一类能够进行光合作用的结构简单的生物,没有根、茎、叶的分化。
      蕨类植物有了根、茎、叶的分化,体内有输导组织。
      裸子植物有根、茎、叶和种子,没有花和果实。
      被子植物又叫绿色开花植物。它是植物界进化程度最高等的植物类群,它的胚珠外面有子房壁包被,种子外有果皮包被,形成果实。
      【详解】A.藻类无根、茎、叶分化,不开花结果(如海带),墨脱报春能够开花、结果,不属于藻类,不应收录于《藻类学》,A错误。
      B.蕨类植物通过孢子繁殖,不开花结果(如蕨菜),墨脱报春能够开花、结果,不属于蕨类植物,不应收录于《蕨类植物学》,B错误。
      C.裸子植物无真正的花和果实(如松柏),墨脱报春能够开花、结果,不属于裸子植物,不应收录于《中国裸子植物志》,C错误。
      D.墨脱报春在5月至6月开花,7月结出果实,种子外有果皮包被。这些特征表明它具有开花和结果的能力,并且种子外有果皮包被,这是被子植物的典型特征。因此,墨脱报春属于被子植物,应收录于《中国植物志·被子植物门》,D正确。
      故选D。
      6. 迄今为止,地球仍是人类和其他生物唯一的家园,我们应该倍加珍惜和爱护。地球上最大的生态系统是( )
      A. 生物圈B. 森林生态系统
      C. 草原生态系统D. 海洋生态系统
      【答案】A
      【分析】生物圈就是生物与环境构成的一个统一的整体,它包括了地球上所有的生物及其生存的全部环境,因此生物圈是一个生态系统,而且是最大的生态系统。
      【详解】地球上所有的生物与其环境的总和就叫生物圈。生物圈的范围:以海平面为标准来划分,生物圈向上可到达约10千米的高度,向下可深入10千米左右的深处,厚度约为20千米左右的圈层,包括大气圈的底部、水圈的大部和岩石圈的表面。生物圈是地球上所有生物与其生存的环境形成的一个统一整体,包括森林生态系统、海洋生态系统、农田生态系统、草原生态系统、淡水生态系统、湿地生态系统、城市生态系统等等,生物圈是一个统一的整体,是地球上最大的生态系统,是所有生物共同的家园。故A正确,BCD错误。
      故选A
      7. 如图所示,4粒去皮的蚕豆种子放在相同且适宜条件下培养,不能萌发的是( )
      A. B.
      C. D.
      【答案】D
      【分析】种子萌发的环境条件为一定的水分、适宜的温度和充足的空气,自身条件是有完整而有活力的胚及胚发育所需的营养物质,种子不在休眠期。
      【详解】A.种子萌发的自身条件是有完整而有活力的胚及胚发育所需的营养物质,胚包含胚轴、胚芽、胚根和子叶,蚕豆种子的两片子叶储存营养物质,图中种子子叶有虫眼,小部分子叶被破坏,仍然可以萌发,故A不符合题意。
      BC.种子萌发的自身条件是有完整而有活力的胚及胚发育所需的营养物质,胚包含胚轴、胚芽、胚根和子叶,胚是完整的,将来可以发育为新植株,蚕豆种子的两片子叶储存营养物质,子叶只有一部分、只有一片,仍然可以提供营养物质供萌发时种子所需,种子能够萌发,故BC不符合题意。
      D.胚包含胚轴、胚芽、胚根和子叶,胚是新植株的幼体,将来发育为新植株个体,图中种子只有一片子叶,没有胚,无法萌发长成新个体,故D符合题意。
      故选D。
      8. 根尖是根中生命活动最活跃的部分,它吸收水分和无机盐主要依靠( )
      A. 根冠B. 分生区C. 伸长区D. 成熟区
      【答案】D
      【分析】根尖的结构从顶端向上,一般可以划分为四个部分:根冠、分生区、伸长区和成熟区。
      【详解】A.根冠位于根的顶端,属于保护组织,像一顶帽子似的套在外面,具有保护作用,A不符合题意。
      B.分生区被根冠包围着,属于分生组织,具有很强的分裂能力,能够不断分裂产生新细胞,B不符合题意。
      C.伸长区在分生区上部,细胞逐渐停止分裂,开始迅速伸长,是根伸长最快的部位,C不符合题意。
      D.成熟区表皮细胞向外突出形成根毛,根毛扩大了吸收的表面积,因此,成熟区是吸收水和无机盐的主要部位,D符合题意。
      故选D。
      9. 香果树是我国特有的濒危珍稀植物,自然条件下成苗率低。为促进香果树繁育,科研人员研究不同遮阴程度对幼苗光合速率的影响,结果如图。下列相关叙述错误的是( )

      A. 四组幼苗应置于相同环境温度下B. 光合速率受光照强度的影响
      C. 轻度遮阴时幼苗释放的氧气多D. 重度遮阴条件最适宜培育幼苗
      【答案】D
      【分析】绿色植物通过叶绿体利用光能,把二氧化碳和水转化成储存能量的有机物(如淀粉),并且释放出氧气的过程,叫做光合作用。光合作用受光照强度的影响,一般来说,光照强度越强,光合作用速率越强。对照实验是在研究一种条件对研究对象的影响时,所进行的除了这种条件不同外,其他条件都相同的实验,这个不同的条件,就是唯一变量。一般的对实验变量进行处理的,就是实验组,没有对实验变量进行处理的就是对照组。该实验为了研究不同遮阴程度对幼苗光合速率的影响,设置了四组个组。从实验结果可知在轻度遮阴时幼苗光合作用强度最强。
      【详解】A.该对照实验中只能有一个变量(遮阴程度),其它条件应相同。这样便于排除其他条件干扰实验。因此四组幼苗应置于相同环境温度下,A正确。
      B.遮阴程度影响了光照强度,从实验结果可知幼苗的光合速率受光照强度的影响,B正确。
      C.从实验结果可知,轻度遮阴时幼苗光合速率最强,释放的氧气最多,C正确。
      D.重度遮阴条件下,幼苗的光合速率最低,产生的有机物过少,不利于幼苗的生长,D错误。
      故选D
      10. 雪桃是风味独特,营养价值高的水果。在雪桃开花、形成果实和种子的过程中,下列说法正确的是( )
      A. 子房壁发育成果实B. 珠被发育为果皮
      C. 受精卵发育成胚D. 子房发育成种子
      【答案】C
      【分析】当一朵花完成传粉与受精后,子房发育为果实,子房壁发育为果皮,胚珠发育为种子,珠被发育为种皮,受精卵发育为胚,受精极核发育为胚乳。
      【详解】A.在果实和种子形成过程中,子房壁发育成果皮,而不是果实,果实是由子房发育而来的,A错误。
      B.珠被发育成种皮,子房壁发育成果皮,B错误。
      C.传粉受精后,受精卵发育成胚,胚是新植物的幼体,C正确。
      D.子房发育成果实,胚珠发育成种子,D错误。
      故选C。
      11. 习近平总书记指出,“绿水青山就是金山银山,保护生态环境就是保护生产力,改善生态环境就是发展生产力。”下面不符合此理念的是( )
      A. 节能减排,绿色出行B. 垃圾分类,变废为宝
      C. 围湖造田,扩大耕地D. 发展生态农业,资源高效利用
      【答案】C
      【分析】我国提出“绿水青山就是金山银山”,强调了保护生态环境、保护生物圈,实现人与自然和谐发展在经济建设中的重要性,这是因为生物圈为生物提供了维持生命所需的空气、阳光、水等条件,生物圈是地球上的所有生物与其生存的环境形成的一个统一整体,是地球上所有生物的共同家园。
      【详解】A.节能减排,绿色出行,有利于空气保护,A不符合题意。
      B.垃圾分类,变废为宝,利于资源的再利用,可以减少对环境的污染,节省资源,B不符合题意。
      C.围湖造田,扩展用地,破坏生态系统,不利于保护环境,C符合题意。
      D.发展生态农业,循环利用,能够合理的利用自然资源,实现能量多级利用,增加物质财富和经济效益;提高太阳能的利用率,污染小或无污染,可以改善农村生态环境质量;从而有利于实现农业的可持续发展,D不符合题意。
      故选C。
      12. 人类的进化历程悠久漫长,下列关于人类起源和进化的叙述错误的是( )
      A. 埃及发现的古猿头骨化石被认为是人猿同祖的证据之—
      B. 人类进化发展大约分为南方古猿、能人、直立人、智人
      C. 能人是最早用火、开始狩猎、按照自己的愿望制造石器的古猿
      D. 在人类进化过程中发生的最显著变化是脑容量增加
      【答案】C
      【分析】人类进化历程大约分为南方古猿、能人、直立人、智人四个阶段。
      【详解】A.埃及发现的古猿头骨化石被认为是人猿同祖的证据之一。许多化石证据表明,人类和现代类人猿有着共同的祖先,埃及古猿头骨化石在形态结构等方面兼具猿和人的一些特征,为人类和类人猿有共同祖先这一观点提供了有力的证据,故A正确。
      B.人类进化发展大约分为南方古猿、能人、直立人、智人四个阶段。这是目前被广泛接受的人类进化阶段划分,每个阶段在体质特征、工具使用等方面都有不同的特点和进步,故B正确。
      C.直立人是最早用火、开始狩猎、按照自己的愿望制造石器的古猿,而能人虽然能够制造简单的工具,但还没有达到会用火和有组织地狩猎的阶段,故C错误。
      D.在人类进化过程中发生的最显著变化是脑容量增加。从南方古猿到智人,脑容量是不断增加的,脑容量的增加使得人类能够更好地进行思维、学习和创造,是人类进化的一个重要标志,故D正确。
      故选C。
      13. 如图是小延肺容量变化示意图。下列分析正确的是( )
      A. a~b段,胸廓缩小B. b~c段,膈肌舒张
      C. 呼吸加深,b点下移D. 呼吸加快,c点右移
      【答案】B
      【分析】ab段表示肺的容积扩大,代表吸气;bc段肺的容积缩小,代表呼气。
      【详解】A.a~b段,肺容量增加,胸廓扩大,表示吸气,A错误。
      B.b~c段,肺容量缩小,表示呼气,此时膈肌舒张,B正确。
      C.呼吸加深,肺容量变化幅度变大,b点上升,C错误。
      D.呼吸加快,呼吸频率加快,c点左移,D错误。
      故选C。
      14. 小军做了一份丰盛的午餐:米饭、蒸鸡蛋、红烧肉和麻婆豆腐。为使营养搭配更合理,应再增加的菜品是( )
      A. 鸡蛋羹B. 小米粥C. 清蒸鲈鱼D. 爆炒青菜
      【答案】D
      【分析】食物中含有六大类营养物质:蛋白质、糖类、脂肪、维生素、水和无机盐,每一类营养物质都是人体所必需的。
      【详解】小军设计的这份中餐食谱中,米饭中富含淀粉,蒸鸡蛋和麻婆豆腐中富含蛋白质,红烧肉中富含脂肪,可见小军的午餐中含有淀粉、蛋白质、脂肪等营养物质较多,而维生素和无机盐的含量偏少,蔬菜中含有丰富的维生素,因此添加爆炒青菜会使该食谱的营养更合理;而鸡蛋羹、清蒸鲈鱼中都含有丰富的蛋白质,小米粥中含有丰富的淀粉,添加之后营养搭配仍不合理,故D符合题意,ABC不符合题意。
      故选D。
      15. 胶囊内镜是用于诊断消化道疾病的吞咽式小型设备,该设备不适宜用于检查( )
      A. 胃B. 气管C. 食道D. 大肠
      【答案】B
      【分析】人体的消化道从上到下,依次是:口腔→咽→食道→胃→小肠→大肠→肛门。
      【详解】由分析可知,人体的消化道从上到下,依次是:口腔→咽→食道→胃→小肠→大肠→肛门。所以显微胶囊可依次经过口腔→咽→食道→胃→小肠→大肠→肛门,检测胃肠疾病。气管属于呼吸器官,该设备不适宜用于检查气管。故B符合题意,ACD不符合题意。
      故选B。
      16. 下图是小军观察“小鱼尾鳍内血液流动”后绘制的血液流动模式图,下列说法错误的是( )
      A. 应选用尾鳍颜色浅一些的鲜活小鱼
      B. 用湿纱布包裹小鱼,只露出尾部
      C. ①②③中血流速度最快的是①
      D. ②内红细胞只能单行通过
      【答案】C
      【分析】用显微镜观察小鱼尾鳍时,判断动脉、静脉和毛细血管的依据是:血液从较粗的主干流向较细的分支的血管是动脉,血液由较细的分支汇集而成的较粗的血管是静脉,红细胞单行通过的是毛细血管。其中毛细血管的特点是:管腔最细,只允许红细胞单行通过;管壁最薄,只由一层上皮细胞构成;血流速度最慢;这些特点都有利于血液与组织细胞间进行物质交换。图中的①是静脉,②是毛细血管,③是动脉。
      【详解】A.用显微镜观察小鱼尾鳍内的血流情况时,为了便于观察,应选取尾鳍色素少的活鱼,若尾鳍的色素较深时,不易观察到红细胞单行通过的情况,故A正确。
      B.小鱼生活在水中,用鳃呼吸,获得水中的溶解氧。因此应该用湿棉絮包裹在小鱼头部的鳃盖和躯干部,并且在实验观察过程中,应时常往棉絮上滴加清水,这样做的目的是保证小鱼正常呼吸,故B正确。
      C.血管包括动脉、静脉和毛细血管,通常动脉内血液流动速度最快,毛细血管内血液流动速度最慢,静脉内血液流动速度较慢。结合分析可知,图中的①是静脉,②是毛细血管,③是动脉,所以①②③中血流速度最快的是③动脉血管,故C错误。
      D.②毛细血管,毛细血管的管腔最细,只允许红细胞单行通过,这是毛细血管的一个重要特点。所以②毛细血管内红细胞只能单行通过,故D正确。
      故选C。
      17. 2024年我国科学家将基因编辑猪的肾脏移植到一位患有终期肾衰的病人体内,猪肾在人体内很快就正常工作。“正常工作”主要是指( )
      A. 形成尿液B. 输送尿液C. 储存尿液D. 排出尿液
      【答案】A
      【分析】肾脏是泌尿系统的主要器官,其主要功能包括:过滤血液,形成尿液:肾脏通过肾小球和肾小管的滤过、重吸收等过程,将血液中的废物和多余水分形成尿液。维持酸碱平衡:肾脏可以排出体内的酸性物质,维持体内酸碱平衡。
      【详解】A.形成尿液是肾脏的主要功能之一,也是移植后猪肾在人体内“正常工作”的主要表现,A符合题意。
      BCD.尿液的输送主要由输尿管完成,尿液的储存主要在膀胱中进行,尿液的排出主要通过尿道完成,这些与肾脏的功能不直接相关,BCD不符合题意。
      故选A。
      18. 在学习了眼球结构后,赵老师制作了如下的“可调节眼球成像模型”,其中的气球B相当于眼球的( )

      A. 角膜B. 晶状体C. 玻璃体D. 视网膜
      【答案】C
      【分析】眼球的结构:眼球由眼球壁和内容物组成,眼球壁包括外膜、中膜和内膜,外膜由无色透明的角膜和白色坚韧的巩膜组成;中膜由虹膜、睫状体和脉络膜组成;内膜是含有感光细胞的视网膜;内容物由房水、晶状体、玻璃体组成。
      视觉形成的正确顺序是:物体反射的光线→角膜→瞳孔→晶状体→玻璃体→视网膜→视神经→视觉中枢→视觉。
      图中光盘模拟瞳孔,光线进入的通道;玻璃模拟的是角膜;气球A模拟的是晶状体;气球B模拟的是玻璃体;蓝色塑料板模拟视网膜;黑色塑料板模拟的是脉络膜,白色塑料板模拟的是巩膜。
      【详解】A.角膜是由图中玻璃模拟的,角膜无色透明,能够透过并折射光线,不是气球B模拟的,故A不符合题意。
      B.晶状体是由图中气球A模拟的,晶状体透明、能折射光线,不是气球B模拟的结构,故B不符合题意。
      C.玻璃体紧挨着眼球壁和晶状体,是由图中气球B模拟的,能够支撑眼球壁,折射光线。眼球壁包括外膜、中膜和内膜,外膜由无色透明的角膜和白色坚韧的巩膜组成;中膜由虹膜、睫状体和脉络膜组成;内膜是含有感光细胞的视网膜,故C符合题意。
      D.视网膜是图中的蓝色塑料板模拟的,能够感受光线刺激,形成物像,不是气球B模拟的结构,故D不符合题意。
      故选C。
      19. 珍爱生命,文明出行,人人有责。下列与“行人看到红灯主动停下”的反射类型不同的是( )
      A. 听到铃声进教室B. 看电视感动得热泪盈眶
      C. 吃到山楂流唾液D. 盲人通过触摸识别文字
      【答案】C
      【分析】反射一般可以分为两大类:非条件反射和条件反射。非条件反射是指人生来就有的先天性反射,是一种比较低级的神经活动,由大脑皮层以下的神经中枢(如脑干、脊髓)参与即可完成;条件反射是人出生以后在生活过程中逐渐形成的后天性反射,是在非条件反射的基础上,在大脑皮层参与下完成的,是高级神经活动的基本方式,解答即可。
      【详解】看到红灯要停步,属于条件反射。
      A.听到上课铃响尽快进教室,是在大脑皮层参与下完成的,属于条件反射,A不符合题意。
      B.看电视感动得热泪盈眶,是人类特有的反射活动,属于条件反射,B不符合题意。
      C.吃到山楂流唾液是生来就有的先天性反射活动,属于非条件反射,与“行人看到红灯主动停下”的反射类型不同,C符合题意。
      D.盲人通过触摸识别文字,是人类特有的对语言文字的反射活动,属于条件反射,D不符合题意。
      故选C。
      20. 爆炒麻辣小龙虾是很受欢迎的美食,鲜美好吃。吃小龙虾时取下的“壳”是它的( )
      A. 贝壳B. 外骨骼C. 鳞片D. 角质层
      【答案】B
      【分析】节肢动物:体表有坚韧的外骨骼,身体和附肢都分节,代表动物有:各种昆虫、小龙虾、蜘蛛、蜈蚣等。
      【详解】小龙虾属于节肢动物,身体和附肢都分节,体表有坚韧的外骨骼,起到保护身体的作用,因此吃小龙虾时取下的“壳”是它们的外骨骼,B正确,ACD错误。
      故选B。
      21. 小华制作了仿生飞行器(如图),下列叙述不合理的是( )

      A. 仿生体形特点,机体呈流线型
      B. 仿生骨骼特点,材料坚硬厚重
      C. 仿生视觉特点,摄像头高清
      D 仿生翅膀特点,机翼轻盈可折叠
      【答案】B
      【分析】仿生是指科学家通过对生物的认真观察和研究,模仿生物的某些结构和功能来发明创造各种仪器设备。
      【详解】A.仿生飞行器的机体呈流线型,利于飞行,A不符合题意。
      B.鸟类骨骼轻、薄,有的骨中空,可以减轻体重。仿生飞行器的材料坚硬厚重,不利于飞行,B符合题意。
      C.鸟类视觉敏锐,仿生飞行器摄像头高清,仿生鸟类的视觉特点,C不符合题意。
      D.鸟类前肢变成翼,可扇动产生飞行的动力,仿生飞行器的机翼轻盈可折叠利于飞行,D不符合题意。
      故选B。
      22. 人们观察到被蜂蜇伤的蜘蛛会用芋梗摩擦伤口消肿后,也开始使用芋梗治疗蜂蜇的伤口。关于人这种行为的说法,正确的是( )
      A. 是生来就有的B. 由积累生活经验和学习获得
      C. 不利于适应环境D. 是先天性行为的基础
      【答案】B
      【分析】动物生来就有,由遗传物质决定的行为称为先天性行为;经过学习才能形成的行为,称为学习行为。
      【详解】A.人的这种行为是观察到蜘蛛行为后才有的,不是生来就有的,故A不符合题意。
      B.人的这种行为是发现蜘蛛会用芋梗摩擦伤口消肿后才学会的,因此是积累生活经验和学习获得,故B符合题意。
      C.人的这种行为可以治疗蜂哲的伤口,有利于人类的生存,故C不符合题意。
      D.人的这种行为是经过学习才形成的学习行为,是建立在先天性行为的基础之上的,而不是先天性行为的基础,故D不符合题意。
      故选 B。
      23. 2024年末,支原体肺炎在我国部分地区持续高发。肺炎支原体是一种结构简单的微生物,多数呈球形,没有细胞壁及成形的细胞核。根据所学知识,你认为支原体属于( )
      A. 细菌B. 病毒C. 真菌D. 原核生物
      【答案】D
      【分析】细菌的基本结构有细胞壁、细胞膜、细胞质和DNA,无成形的细胞核,无叶绿体,属于原核生物。
      真菌的结构有细胞壁、细胞膜、细胞质、细胞核,无叶绿体。属于真核生物。
      病毒没有细胞结构,仅由遗传物质和蛋白质组成,必须寄生在活细胞内才能进行生命活动。
      【详解】A.细菌具有完整的细胞结构,包括细胞壁、细胞膜、细胞质以及DNA,支原体不符合细菌的特征,A错误。
      B.病毒没有细胞结构,仅由遗传物质和蛋白质组成,必须寄生在活细胞内才能进行生命活动,支原体不符合病毒的特征,B错误。
      C.真菌具有真正的细胞核,也有细胞壁和细胞膜,它们能够产生孢子进行繁殖,并在生态系统中扮演着重要的角色,支原体无成形的细胞核,不符合真菌的特征,C错误。
      D.原核生物没有成形的细胞核,支原体无成形的细胞核,符合原核生物的特征,因此D正确。
      故选D。
      24. 康康尝试在家自制酸奶,将容器高温消毒后,依次加入1000mL鲜牛奶、适量白糖、100mL酸奶,搅拌均匀,密封发酵。下列相关分析错误的是( )
      A. 鲜牛奶可为发酵提供有机物
      B. 加入白糖可以调节酸奶口味
      C. 加酸奶的目的是接种醋酸菌
      D. 密封的目的是提供无氧环境
      【答案】C
      【分析】培养细菌、真菌的一般方法:制作培养基、高温灭菌、冷却、接种、培养。
      【详解】A.鲜牛奶中含有蛋白质等营养物质,可以为发酵提供有机物,故A正确。
      B.加入白糖可以调节酸奶的口味,提高酸奶的甜度,故B正确。
      C.加酸奶的目的是接种乳酸菌,故C错误。
      D.乳酸菌在无氧条件下能使牛奶变成酸奶,故D正确。
      故选C。
      25. 飘飞的杨絮来自杨的雌株。用杨的雄株枝条扦插繁育新植株,逐渐替换雌株,是解决杨絮飘飞的一种方法。下列实例中,与杨的扦插不属于同一种生殖方式的是( )
      A. 小麦杂交育种B. 铁皮石斛组织培养
      C. 山茶花的嫁接D. 体细胞克隆猪
      【答案】A
      【分析】(1)有性生殖是指经过两性生殖细胞(例如精子和卵细胞)的结合成为受精卵,再由受精卵发育成为新的个体的生殖方式。
      (2)无性生殖的关键在于没有两性生殖细胞的结合,由母体直接产生新个体的方式,如嫁接、扦插、压条、克隆、组织培养等。
      【详解】A.小麦杂交育种是通过不同基因型的个体进行杂交,利用基因重组的原理培育新品种的方法,属于有性生殖,与杨的扦插不属于同一种生殖方式,A符合题意。
      B.铁皮石斛组织培养是利用植物的组织或细胞,在无菌条件下,通过人工培养在培养基上获得新植株的方法,属于无性生殖,与杨的扦插属于同一种生殖方式,B不符合题意。
      C.山茶花的嫁接是将一株植物体的芽或带芽的枝接到另一株植物体的茎或根上,使它们愈合成一株完整的植物体,属于无性生殖,与杨的扦插属于同一种生殖方式,C不符合题意。
      D.体细胞克隆猪是利用动物的一个体细胞,通过体外培养使其发育成胚胎,再将胚胎移植到雌性动物子宫内发育成新个体的繁殖方式,属于无性生殖,与杨的扦插属于同一种生殖方式,D不符合题意。
      故选A。
      26. 松鼠(Sciurus vulgaris),属于啮齿目松鼠科动物。下列描述错误的是( )
      A. 松鼠身体被毛,属于哺乳动物
      B. 松鼠学名中Sciurus是其属名
      C. 啮齿目所含生物种类比松鼠科少
      D. 胎生和哺乳可提高后代成活率
      【答案】C
      【分析】(1)哺乳动物一般具有胎生哺乳,体表被毛,有保温作用,体腔内有膈,牙齿分为门齿、臼齿、犬齿,心脏四腔,用肺呼吸,体温恒定等特征。哺乳动物中只有鸭嘴兽是卵生。
      (2)生物按照形态结构和生理功能可以分成七个等级,由大到小依次是:界、门、纲、目、科、属、种。
      【详解】A.松鼠属于哺乳动物,体表被毛,有利于保温,故A正确。
      B.双名法:是指每一物种均应有1个学名,该学名由2个拉丁字或拉丁化的文字组成,其中第1个字代表属名,第1个字母大写;第2个字为种本名,第1个字母不大写。松鼠学名中Sciurus是其属名,故B正确。
      C.动物的分类等级越大,动物的数量越多,分类等级越小,动物数量越少,目比科的等级大,生物种类比科多,故C错误。
      D.胎生、哺乳大大提高了后代的成活率,增强了对陆上生活的适应能力,故D正确。
      故选C。
      27. 蝇子草有雌株和雄株之分,其性别决定方式与人类相同。蝇子草体细胞中含有22条常染色体和2条性染色体。正常情况下,蝇子草卵细胞中染色体组成是( )
      A. 11条常染色体+X染色体
      B. 11条常染色体+Y染色体
      C. 22条常染色体+X染色体
      D. 22条常染色体+Y染色体
      【答案】A
      【分析】蝇子草的性别决定方式与人类相同,即XY型性别决定方式。在这种性别决定方式中,雌性的性染色体组成为XX,而雄性的性染色体组成为XY。
      【详解】A.蝇子草雌性个体的体细胞中含有22条常染色体和两条X染色体。在分裂过程中,卵细胞会获得一半的染色体,即11条常染色体和1条X染色体,A符合题意。
      B.蝇子草雌性个体的体细胞中不含有Y染色体,因此其卵细胞也不可能含有Y染色体,B不符合题意。
      C.卵细胞的染色体数量应该是体细胞的一半,蝇子草雌性个体的卵细胞不可能含有22条常染色体,C不符合题意。
      D.蝇子草雌性个体的体细胞中不含有Y染色体,其次,卵细胞的染色体数量是体细胞的一半,不可能含有22条常染色体,D不符合题意。
      故选A。
      28. 同种生物的一种遗传性状的不同表现类型叫做相对性状。下列选项中属于相对性状的是( )
      A. 狗的长毛和兔的短毛B. 豌豆的黄粒和圆粒
      C. 水稻的糯性和非糯性D. 人的身高和体重
      【答案】C
      【分析】相对性状是指同种生物同一性状的不同表现类型。判断生物的性状是否属于相对性状需要扣住关键词“同种生物”和“同一性状”答题。
      【详解】A.狗的长毛和兔的短毛不符合“同种生物”一词,不属于相对性状,A错误。
      B.豌豆的黄粒和圆粒不符合“同一性状”一词,不属于相对性状,B错误。
      C.水稻的糯性和非糯性符合相对性状的概念,属于一对相对性状,C正确。
      D.人的身高和体重不符合“同一性状”,不属于相对性状,D错误.
      故选C。
      29. 小明在假期帮助爸爸用除草剂处理果园中的杂草,开始使用时效果比较好,长时间使用后,效果越来越差,出现这种现象最可能的原因是( )
      A. 除草剂产品质量不稳定
      B. 杂草通过努力适应了有除草剂的环境
      C. 除草剂诱发杂草基因产生抗药性变化
      D. 能抵抗除草剂的杂草存活下来并大量生长
      【答案】D
      【分析】自然界中的生物,通过激烈的生存斗争,适应者生存下来,不适应者被淘汰,这就是自然选择。自然选择的主要内容是:过度繁殖、生存斗争、遗传和变异、适者生存。
      【详解】A.除草剂通常是化学合成的,化学性质稳定,使用时效果较好;如果除草剂质量不稳定,可能会导致效果时好时坏,但题干中描述的是效果逐渐变差,这与质量不稳定的情况不完全吻合,A不符合题意。
      B.生物的变异是不定向的,而且变异不是生物的自主选择,因此杂草不能经过长期努力,来适应了有该除草剂的环境,B不符合题意。
      C.杂草的抗药性是原来就存在的,并不是因为除草剂的长期作用才产生的;除草剂对杂草起到了自然选择的作用,选择了具有抗药性的杂草,淘汰了没有抗药性的杂草,C不符合题意。
      D.遗传变异是生物进化基础,首先杂草的抗药性存在着变异。有的抗药性强,有的抗药性弱。使用除草剂时,把抗药性弱的杂草杀死,这叫不适者被淘汰;抗药性强的杂草活下来,这叫适者生存。活下来的抗药性强的杂草,繁殖的后代有的抗药性强,有的抗药性弱,在使用除草剂时,又把抗药性弱的杂草杀死,抗药性强的杂草活下来。这样经过若干代的反复选择。最终活下来的杂草大多是抗药性强的。在使用同等剂量的除草剂时,就不能起到很好的除草作用,导致除草剂的除草效果越来越差,D符合题意。
      故选D。
      30. 学会急救知识,关键时刻不仅能自救,也能帮助别人。下列有关做法错误的是( )
      A. 人工呼吸前要保证气道畅通
      B. 发生骨折时,立即抱起伤者去医院
      C. 发生心脏骤停时,及时进行胸外心脏按压
      D. 动脉出血可以采用压迫伤口的近心端止血
      【答案】B
      【分析】当人出现意外事故时,我们首先应拨打“120”急救电话,同时正确的实施一定的急救措施。如果人突然停止呼吸,但心跳存在时,我们一般应对其进行人工呼吸进行施救;当人体能自主呼吸,但心跳停止时,我们应该对其进行胸外心脏挤压来帮助其恢复心跳;当人即停止呼吸,同时心跳也停止时,我们应该紧急实施人工呼吸的同时实施胸外心脏挤压。
      【详解】A.在进行人工呼吸之前,需要确保伤者的气道畅通。这通常包括清理口腔内的异物、调整伤者的姿势(如仰头抬颏法)等,以确保空气能够顺利进入肺部,故A正确。
      B.骨折时,随意移动伤者(如抱起)可能会导致骨折部位进一步移位,加重损伤,甚至可能损伤神经和血管。正确的做法是先固定骨折部位,避免移动,必要时拨打急救电话(如120),故B错误。
      C.心脏骤停时,时间就是生命。立即进行胸外心脏按压(CPR)是急救的关键步骤,可以为心脏和大脑提供必要的血液循环,直到专业急救人员到达,故C正确。
      D.动脉出血是非常严重的情况,需要立即拨打急救电话(120)。同时,在等待急救人员到来的过程中,可以采取一些初步措施,如压迫伤口的近心端止血、抬高受伤部位等,以减少出血,故D正确。
      故选B。
      第Ⅱ卷(非选择题,共30分)
      二、简答题(除特殊标注外,每空1分,共30分)
      31. “读万卷书,行万里路。”萌芽社同学在云南无量山国家级自然保护区观察岩鹰时,了解到的捕食关系如下表。请据表回答下列问题。
      (1)表中生物若要构成一个完整的生态系统,还需要补充的生物成分是______。
      (2)表中生物构成的食物网含有______条食物链,其中蝮蛇和岩鹰之间的关系是______。
      (3)据调查,该保护区内分布有高等植物1867种,野生动物606种,国家级、省级保护动物73种,这直观体现了______多样性。
      (4)查阅资料后,同学发现消费者含有的总能量一定比生产者含有的总能量少得多,原因是______。
      【答案】(1)分解者 (2)①. 3##三 ②. 捕食和竞争
      (3)生物种类##物种
      (4)能量在沿着食物链传递过程中是逐级递减的
      【分析】(1)生态系统的生物成分包括生产者、消费者和分解者。表中的油松是生产者,天牛幼虫、黄鹂、蝮蛇、岩鹰属于消费者,所以若要构成完整生态系统,还需补充分解者。
      (2)根据表中捕食关系,可写出3条食物链:油松→天牛幼虫→黄鹂→蝮蛇→岩鹰;油松→天牛幼虫→黄鹂→岩鹰;油松→天牛幼虫→蝮蛇→岩鹰。
      岩鹰捕食蝮蛇,存在捕食关系;同时岩鹰和蝮蛇都以黄鹂为食,存在竞争关系。
      (3)生物多样性包括生物种类(物种)多样性、基因多样性和生态系统多样性。该保护区内分布多种高等植物、野生动物及保护动物,直观体现了生物种类(物种)多样性。
      (4)能量在生态系统中流动时是逐级递减的,在食物链各营养级间传递效率一般为10%~20% ,大部分能量在流动过程中因呼吸作用等散失。
      32. 番茄秧苗培育简便,生长周期短,是大棚种植常选的果蔬作物,小军利用自家大棚开展栽培番茄实践活动,请根据所学知识回答下列问题。
      活动一:育苗
      (1)播种后,小军适量浇水,以保持土壤的湿润,是因为番茄种子萌发需要______。
      活动二:田间管理
      (2)小军选择在阴天的傍晚移栽番茄苗,目的是降低番茄的______作用,从而提高移栽的成活率。
      (3)番茄开花后,小军爸爸会在大棚内放养熊蜂帮助番茄植株完成______过程。
      活动三:采摘管理
      (4)番茄收获后,为延长保鲜时间,存储室应适当______(填“升高”或“降低”)温度。
      活动四:栽培反思
      (5)温室大棚可以满足反季番茄的栽培。从有利于番茄生长的角度考虑,在设计并建造温室大棚时,可以采取的措施有______(答出一条即可)。
      【答案】(1)适量的水分
      (2)蒸腾 (3)传粉
      (4)降低 (5)设置保温层,以提高温室的保温性能;使用透光率高的覆盖材料;设置通风口等
      【分析】种子萌发的外界条件为:充足的空气、适宜的温度、适量的水分;自身条件为胚是完整的并是活的度过休眠期的。
      水从活的植物体表面以水蒸气状态散失到大气中的过程,叫作蒸腾作用。
      番茄是虫媒花,自然条件下依赖昆虫传粉。
      环境温度对植物的呼吸作用有显著影响‌。在一定温度范围内,呼吸作用强度随着温度的升高而增强。
      光是光合作用的条件,二氧化碳是光合作用的原料。
      (1)种子萌发需要适量的水分、适宜的温度和充足的空气。浇水是为了提供种子萌发所需的水分,使种子吸水膨胀,打破休眠状态,启动萌发过程。因此播种后,小军适量浇水,以保持土壤的湿润,是因为番茄种子萌发需要适量的水分。
      (2)移栽时选择阴天傍晚是为了降低蒸腾作用。此时光照弱、温度低,蒸腾作用减弱,能减少水分流失,提高移栽成活率。因此小军选择在阴天的傍晚移栽番茄苗,目的是降低番茄的蒸腾作用,从而提高移栽的成活率。
      (3)熊蜂是番茄花的传粉媒介,能帮助番茄完成传粉过程,促进果实发育。番茄是虫媒花,自然条件下依赖昆虫传粉,大棚内人工放蜂可帮助番茄植株完成传粉过程。
      (4)在一定范围内,温度越低,呼吸作用越弱。夏季番茄收获后,为抑制细胞的呼吸作用,延长保鲜时间,同学们在储存番茄时应适当降低温度。
      (5)光是光合作用的条件,二氧化碳是光合作用的原料,种子萌发需要适宜的温度。因此从有利于番茄生长的角度考虑,在设计并建造温室大棚时,可采取的措施有设置保温层,以提高温室的保温性能(有利于种子的萌发,植株的生长);使用透光率高的覆盖材料(有利于进行光合作用);设置通风口(有利于提高光合作用的效率)等。
      33. 《药食同源与治未病》一书中“药食同源”指某些食物不仅可以提供必要营养,还能治疗疾病;“治未病”指未病先防,为防止疾病发生,可以通过太极拳、八段锦锻炼身体,增强心肺功能,提升身体素质。回答下列问题。
      (1)山药含丰富的维生素C和矿物质,是药食同源的典型代表,其中富含的淀粉在口腔初步分解为______,最终在______内被分解为葡萄糖。
      (2)练习太极拳、八段锦一方面可使心脏肌肉组织更发达,每次泵出的血量增加,血液从左心室经如图中的______(填序号)血管泵至全身各处;另一方面能使肺中参与气体交换的______数量增多,增大肺活量。
      (3)为改善便秘,小军大量食用红肉火龙果后尿液变红,原因是火龙果中的甜菜红素难以分解,随尿液排出。甜菜红素排出的过程中,不经过下图模型中______(填序号)表示的结构。
      (4)板蓝根颗粒是家中常备的中成药,服用该药前,应认真阅读药品说明书上的信息有______(写出一点即可)。
      【答案】(1)①. 麦芽糖 ②. 小肠
      (2)①. ① ②. 肺泡
      (3)⑥ (4)用法用量##主要成分##功能主治##不良反应##注意事项
      【分析】图中:①是主动脉、②是肺动脉、③肾小球、④肾小囊、⑤肾小管、⑥肾小管周围的毛细血管网。
      (1)淀粉的消化从口腔开始,口腔中的唾液淀粉酶能将部分淀粉分解为麦芽糖;而小肠中有胰液和肠液,其中含有多种消化酶,能将淀粉和麦芽糖彻底分解为葡萄糖,所以淀粉最终在小肠内被分解为葡萄糖。
      (2)左心室收缩时,血液经①主动脉泵至全身各处。主动脉是体循环的起始部位,负责将富含氧气的血液输送到全身组织细胞。经常练习太极拳、八段锦能使肺中参与气体交换的肺泡数量增多,增大肺活量。肺泡是肺进行气体交换的主要部位。
      (3)图中③是肾小球,④是肾小囊,⑤是肾小管,⑥是肾小管周围的毛细血管网。甜菜红素随尿液排出的过程,主要经过肾小球和肾小囊内壁的滤过作用,但不经过肾小管的重吸收作用。因此不会经过⑥是肾小管周围的毛细血管网。
      (4)服用中成药前,应仔细阅读药品说明书,了解用法用量,可确保用药剂量合适,避免过量或少量服用;了解主要成分能知晓药物成分是否过敏;功能主治能明确药物适用病症;不良反应可提前知晓可能出现的不适;注意事项能避免错误用药等,这些信息对安全用药都很重要。
      34. 人的ABO血型也是由基因决定的一种遗传性状。下表1为基因IA、IB、i控制四种血型的组合方式,表2是血型鉴定结果表。请据图分析作答。
      表1
      表2
      (1)小军一家三口的血型互不相同。经过检测,小军为O型血,若他的父亲是A型血,则据表1推断他母亲的基因组成为______,原因是______。
      (2)小军的朋友因受伤大量失血,需要输血。在输血前的血型鉴定中,他的血与A型标准血清及B型标准血清均会发生凝集反应,则据表2推测此人的血型为______。
      【答案】(1)①. IBi ②. 小军的基因型为ii,必须从父母双方各继承一个i基因,父亲为IA i,母亲必须携带i基因,且血型与父亲和小军不同,因此母亲的基因型为IB i。 (2)AB型
      【分析】ABO血型系统包括A型血、B型血、O型血、AB型血。
      输血时血型不合,受血者体内红细胞会凝聚阻碍血液循环而引起严重后果,但有些不同的血型结合也不会产生凝聚反应,具体如:A型、B型都能接受O型血,而AB型都能接受A型、B型、O型血,此情况可用血清来检验。
      显性基因控制显性性状,用大写的英文字母表示,隐性基因控制隐性性状,用小写的英文字母表示。
      (1)小军的血型为O型,根据表1,O型血的基因组成是ii。因此,小军的基因组成为ii。 父亲的血型为A型,根据表1,A型血的基因组成可以是IAIA或IA i。由于小军的基因型为ii,他必须从父母双方各继承一个i基因。因此,父亲必须携带一个i基因,即父亲的基因型为IA i。母亲的血型与父亲和小军不同,且母亲必须携带一个i基因(因为小军继承了i基因)。根据表1,母亲的血型只能是B型或AB型, 如果母亲是B型血,她的基因型可以是IB IB或IB i。但为了小军继承i基因,母亲的基因型必须是IB i; 如果母亲是AB型血,她的基因型为IA IB,这不符合小军继承i基因的条件。 因此,母亲的基因型为IB i,血型为B型。 可见小军母亲的基因组成为IB i , 原因是:小军的基因型为ii,必须从父母双方各继承一个i基因,父亲为IA i,母亲必须携带i基因,且血型与父亲和小军不同,因此母亲的基因型为IB i。
      (2)已知小军的朋友的血与A型标准血清和B型标准血清均发生凝集反应,根据表2,与A型标准血清发生凝集反应的血型为B型或AB型;与B型标准血清发生凝集反应的血型为A型或AB型。 同时满足这两个条件的血型只有AB型。因此推测此人的血型为AB型。
      35. 甲型流感(简称“甲流”)是由甲型流感病毒引发的急性呼吸道传染病。下图1是甲型流感病毒结构图,图2漫画表示人体受到甲型流感病毒感染时发生的免疫反应过程,请据图回答问题。
      (1)从传染病的角度分析,甲型流感病毒是引起甲流的______。该病毒不能独立生活,只能寄生在活细胞里,靠______(填图1中字母)中的遗传信息,利用细胞内的物质进行增殖。
      (2)注射甲流疫苗能获得抵抗甲流的免疫力,疫苗的作用相当于图2中的______(填序号),该免疫过程属于______(填“特异性”或“非特异性”)免疫。
      (3)确诊的甲流患者应及早服用奥司他韦治疗,该药不能从药店自行购买,原因是______。
      【答案】(1)①. 病原体 ②. a
      (2)①. ① ②. 特异性
      (3)奥司他韦是处方药,需在医生指导下使用
      【分析】(1)传染病是由病原体引起的能够在人与人之间和人与动物之间传播的疾病,病原体包括细菌、真菌、病毒和寄生虫等。甲型流感(简称“甲流”)是由甲型流感病毒引发的急性呼吸道传染病。因此从传染病的角度分析,甲型流感病毒是引起甲流的病原体。
      该病毒没有细胞结构,不能独立生活,只能寄生在活细胞里,靠a遗传物质中的遗传信息,利用细胞内的物质进行增殖。
      (2)抗原包括病原体、疫苗、异体组织、异体器官、药物等。抗原能够刺激淋巴细胞产生抗体,抗原和抗体结合,被吞噬细胞吞噬。疫苗是将病原微生物及其代谢产物,经过人工减毒、灭活或利用基因工程等方法制成的用于预防传染病的制剂;即疫苗是灭活的病原体,已不具有致病性,但能够刺激淋巴细胞产生抗体,即疫苗属于抗原,因此接种疫苗后,能刺激人体内的淋巴细胞产生相应的抗体,属于特异性免疫。因此注射甲流疫苗能获得抵抗甲流的免疫力,疫苗的作用相当于图2中的①抗原,该免疫过程属于特异性免疫。
      (3)奥司他韦是处方药,用于治疗甲型流感。由于它具有一定的副作用和适应症,因此需要在医生的指导下使用,不能自行购买,以确保用药的安全性和有效性。因此确诊的甲流患者应及早服用奥司他韦治疗,该药不能从药店自行购买,原因是奥司他韦是处方药,需在医生指导下使用。
      36. 未经处理且富含氮、磷的污水大量排放,会污染河流等水域,给人们的生产、生活带来较大影响。目前,生态治理技术已成为河流水体生态修复的关键技术。请回答下列问题。
      (1)富含氮、磷的污水大量排放,会引起河流中的藻类过度繁殖,引发水华现象。从本质上看,发生该现象是因为人为污染超过了河流生态系统的______。
      (2)环保部门怀疑某工厂是污染源之一,并对其排污口进行了检测。检验员沿河顺流每隔100m取水样一次,依次编号为①~⑨(已知⑤号水样正对工厂排水口),对各水样进行了如下处理:首先,检测水样中的蓝藻数量(A组);然后,滤除水样中全部蓝藻后,每份水样分为三等份,编号B、C、D,其中B、C组分别添加适量的氮(N)和磷(P),D组不添加;再在各组中加入等量的蓝藻,放置在阳光下若干天,最后检测水样中蓝藻数量,统计数据如表所示(蓝藻数量单位:百万细胞/mm3)。
      ①分析表中A组数据,可以确定该工厂是污染源,理由是_______。
      ②进行B、C、D分组实验时,对照组是______组,从实验结果可以得出的结论是工厂排出的污染物主要是______(填“氮”或“磷”)含量超标。
      (3)环保部门通常引入当地常见的香蒲、芦苇、睡莲等挺水植物来抑制“水华”的发生,实现生态治理,这么做的科学依据是______。
      【答案】(1)自动调节能力##自我调节能力
      (2)①. ⑤号水样(正对工厂排水口)中蓝藻数量明显多于其他水样 ②. D ③. 磷
      (3)挺水植物与藻类竞争阳光、营养物质等,从而抑制藻类生长繁殖
      【分析】(1)生态系统具有一定的自动调节能力,但这种调节能力是有一定限度的。当人为污染(富含氮、磷的污水大量排放)超过河流生态系统的自动调节能力时,就会引起藻类过度繁殖,引发水华现象。
      (2)从A组原始水样数据看,⑤号水样(对应工厂排水口)的蓝藻数量(10百万细胞/mm³ )远高于其他水样,说明工厂排水可能导致了水中蓝藻数量异常增多,可确定该工厂是污染源。
      在B、C、D分组实验中,D组不添加N和P,其他条件与B、C组相同,起对照作用,所以对照组是D组。
      对比B组(添加N)和C组(添加P)与D组(无添加)数据,C组添加磷后,水样中蓝藻数量增加更为明显,说明工厂排出的污染物主要是磷含量超标。
      (3)香蒲、芦苇、睡莲等挺水植物和藻类都需要阳光、水中的氮、磷等营养物质,它们之间存在竞争关系,引入挺水植物能竞争资源,抑制藻类过度繁殖,进而抑制“水华”发生。
      捕食者
      天牛幼虫
      黄鹂、蝮蛇
      蝮蛇、岩鹰
      岩鹰
      被捕食者
      油松
      天牛幼虫
      黄鹂
      蝮蛇
      血型
      基因组成
      A型
      IAIA、IAi
      B型
      IBIB、IBi
      AB型
      IAIB
      O型
      ii
      项目
      A型血
      B型血
      O型血
      AB型血
      A型标准血清
      无凝集现象
      有凝集现象
      无凝集现象
      有凝集现象
      B型标准血清
      有凝集现象
      无凝集现象
      无凝集现象
      有凝集现象
      水样编号









      A组(原始水样)
      0.2
      0.3
      0.3
      1
      10
      10
      7
      7
      6.5
      B组(添加N)
      1
      1.5
      2
      2.5
      20
      19
      18
      17
      18
      C组(添加P)
      8
      9
      9.5
      10
      11
      9.5
      7.5
      7.5
      7
      D组(无添加)
      0.2
      0.2
      0.3
      1
      10
      9
      7
      7
      6.5

      相关试卷

      2025年云南省大理州中考模拟测试生物试卷(解析版):

      这是一份2025年云南省大理州中考模拟测试生物试卷(解析版),共26页。试卷主要包含了本卷为试题卷等内容,欢迎下载使用。

      2025年云南省大理州初中学业水平考试模拟测试生物试卷(中考模拟 ):

      这是一份2025年云南省大理州初中学业水平考试模拟测试生物试卷(中考模拟 ),文件包含2025年云南省大理州初中学业水平考试模拟测试生物试卷pdf、参考答案docx等2份试卷配套教学资源,其中试卷共5页, 欢迎下载使用。

      2025年云南省大理白族自治州中考二模生物试题(中考模拟 ):

      这是一份2025年云南省大理白族自治州中考二模生物试题(中考模拟 ),文件包含2025年云南省大理白族自治州中考二模生物试题docx、参考答案docx等2份试卷配套教学资源,其中试卷共9页, 欢迎下载使用。

      资料下载及使用帮助
      版权申诉
      • 1.电子资料成功下载后不支持退换,如发现资料有内容错误问题请联系客服,如若属实,我们会补偿您的损失
      • 2.压缩包下载后请先用软件解压,再使用对应软件打开;软件版本较低时请及时更新
      • 3.资料下载成功后可在60天以内免费重复下载
      版权申诉
      若您为此资料的原创作者,认为该资料内容侵犯了您的知识产权,请扫码添加我们的相关工作人员,我们尽可能的保护您的合法权益。
      入驻教习网,可获得资源免费推广曝光,还可获得多重现金奖励,申请 精品资源制作, 工作室入驻。
      版权申诉二维码
      欢迎来到教习网
      • 900万优选资源,让备课更轻松
      • 600万优选试题,支持自由组卷
      • 高质量可编辑,日均更新2000+
      • 百万教师选择,专业更值得信赖
      微信扫码注册
      手机号注册
      手机号码

      手机号格式错误

      手机验证码 获取验证码 获取验证码

      手机验证码已经成功发送,5分钟内有效

      设置密码

      6-20个字符,数字、字母或符号

      注册即视为同意教习网「注册协议」「隐私条款」
      QQ注册
      手机号注册
      微信注册

      注册成功

      返回
      顶部
      添加客服微信 获取1对1服务
      微信扫描添加客服
      Baidu
      map