搜索
      上传资料 赚现金
      点击图片退出全屏预览

      2025年中考物理专题复习讲义专题01 机械运动(方法与技巧)(原卷版)

      • 133.55 KB
      • 2025-06-02 16:46:52
      • 69
      • 0
      • 教习网4922643
      加入资料篮
      立即下载
      2025年中考物理专题复习讲义专题01 机械运动(方法与技巧)(原卷版)第1页
      点击全屏预览
      1/4
      2025年中考物理专题复习讲义专题01 机械运动(方法与技巧)(原卷版)第2页
      点击全屏预览
      2/4
      还剩2页未读, 继续阅读

      2025年中考物理专题复习讲义专题01 机械运动(方法与技巧)(原卷版)

      展开

      这是一份2025年中考物理专题复习讲义专题01 机械运动(方法与技巧)(原卷版),共4页。
      【方法技巧】首先明确停表里面小圈的指针是分针,读数是多少min,外面大圈的指针是秒针,秒针转一圈就是一分钟,读数是多少s。读数时首先弄清大表盘、小表盘每大格、每小格表示的数值是多少才能准确无误读数。如在图1中,小表盘每一格表示0.5min;大表盘每一小格表示0.1s;小表盘的指针在3min到4min之间,读作3min;大表盘的指针在38s和38.5s之间,读作38.3s。因此,停表读数为3min38.3s。

      图1
      【典例剖析】如图所示的停表示数为______s。
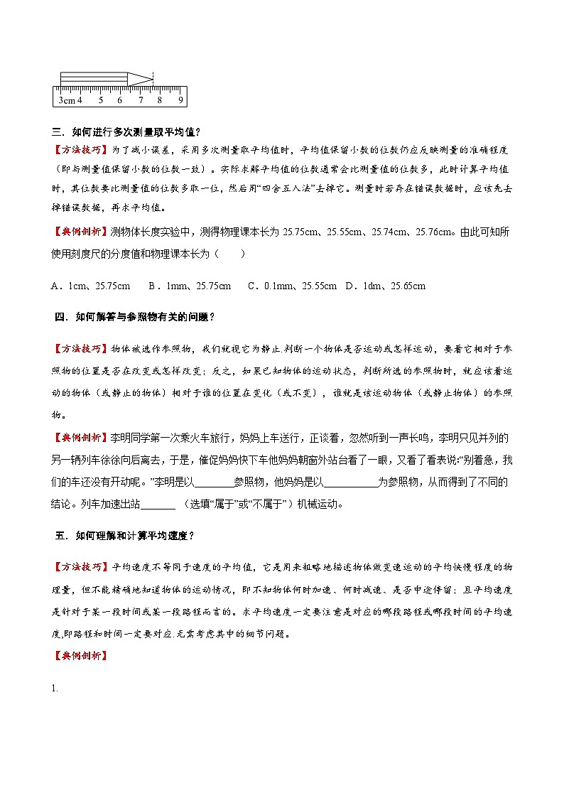
      二.刻度尺测长度时如何正确读数?
      【方法技巧】关键点有两个:①估读到分度值的下一位;②起始刻度不为零,读数时应减去前面的刻度。
      【典例剖析】如图所示,测得铅笔的长度为______cm。
      三.如何进行多次测量取平均值?
      【方法技巧】为了减小误差,采用多次测量取平均值时,平均值保留小数的位数仍应反映测量的准确程度(即与测量值保留小数的位数一致)。实际求解平均值的位数通常会比测量值的位数多,此时计算平均值时,其位数要比测量值的位数多取一位,然后用“四舍五入法”去掉它。测量时若存在错误数据时,应该先去掉错误数据,再求平均值。
      【典例剖析】测物体长度实验中,测得物理课本长为25.75cm、25.55cm、25.74cm、25.76cm。由此可知所使用刻度尺的分度值和物理课本长为( )
      A.1cm、25.75cmB.1mm、25.75cmC.0.1mm、25.55cmD.1dm、25.65cm
      四.如何解答与参照物有关的问题?
      【方法技巧】物体被选作参照物,我们就视它为静止.判断一个物体是否运动或怎样运动,要看它相对于参照物的位置是否在改变或怎样改变;反之,如果已知物体的运动状态,判断所选的参照物时,就应该看运动的物体(或静止的物体)相对于谁的位置在变化(或不变),谁就是该运动物体(或静止物体)的参照物。
      【典例剖析】李明同学第一次乘火车旅行,妈妈上车送行,正谈着,忽然听到一声长鸣,李明只见并列的另一辆列车徐徐向后离去,于是,催促妈妈快下车他妈妈朝窗外站台看了一眼,又看了看表说∶“别着急,我们的车还没有开动呢。”李明是以________参照物,他妈妈是以___________为参照物,从而得到了不同的结论。列车加速出站_______ (选填“属于”或“不属于”)机械运动。
      五.如何理解和计算平均速度?
      【方法技巧】平均速度不等同于速度的平均值,它是用来粗略地描述物体做变速运动的平均快慢程度的物理量,但不能精确地知道物体的运动情况,即不知物体何时加速、何时减速、是否中途停留;且平均速度是针对于某一段时间或某一段路程而言的。求平均速度一定要注意是对应的哪段路程或哪段时间的平均速度,即路程和时间一定要对应.无需考虑其中的细节问题。
      【典例剖析】
      1.为积极践行“绿色•共享”的理念,市民们越来越多的选择“共享单车”出行。小明某次扫码后骑行,以骑车的小明为参照物,单车是______(选填“运动”或“静止”);骑行结束,归还单车之后,系统会自动向小明的手机发送一条如图所示的短信,据此可以算出小明骑行的平均速度为______m/s。假如小明与一个跑步者在平直路面上运动,他们通过的路程随时间变化的图象如图所示,可知小明的速度更快,你是通过______得出结论的。
      2.(双选题)下图是小明用频闪照相机(每隔0.2s闪拍一次)拍摄到的同一小球从A点沿直线运动到F点的频闪照片。小明对照片进行了分析:他从A点起始,用刻度尺依次测量小球运动到各点时到A点的距离s,并记录在图下方的表格中。
      小明得出的以下四个结论中,正确的是( )A.小球从A点到F点是做匀速直线运动
      B.小球从B点运动到E点,通过的路程是7.2cm
      C.小球从A点运动到F点的平均速度是10cm/s
      D.小球在E、F两点间运动的平均速度最小
      六.如何解答运动图像问题?
      【方法技巧】首先弄清两个坐标轴所代表的物理量及相应单位;其次根据图像信息分析一个量随着另一个量如何变化;最后选取已知数值的坐标点,利用速度公式或变形公式求解。位置
      A点
      B点
      C点
      D点
      E点
      F点
      s/cm
      0
      4.4
      7.8
      10.2
      11.6
      12.0
      若是在s-t图像的同一坐标轴内包含两个物体的运动图像,若定性比较两个物体的速度大小时,通过向时间轴(或路程轴)做垂线,利用控制变量法选取两个图像时间(或路程)相同时比较路程(或时间)大小求解。
      【典例剖析】某物体从地面上某一点出发沿直线运动,其路程随时间变化的图像(s—t图像)如图所示对物体的运动情况进行分析,得出结论正确的是( )
      A.物体在这6s内做匀速直线运动
      B.无论以什么物体为参照物,物体在中间2s内都是静止
      C.物体在0~2s内和4~6s内的速度相等
      D.物体在0~6s内的平均速度为5m/s

      相关试卷 更多

      资料下载及使用帮助
      版权申诉
      • 1.电子资料成功下载后不支持退换,如发现资料有内容错误问题请联系客服,如若属实,我们会补偿您的损失
      • 2.压缩包下载后请先用软件解压,再使用对应软件打开;软件版本较低时请及时更新
      • 3.资料下载成功后可在60天以内免费重复下载
      版权申诉
      若您为此资料的原创作者,认为该资料内容侵犯了您的知识产权,请扫码添加我们的相关工作人员,我们尽可能的保护您的合法权益。
      入驻教习网,可获得资源免费推广曝光,还可获得多重现金奖励,申请 精品资源制作, 工作室入驻。
      版权申诉二维码
      欢迎来到教习网
      • 900万优选资源,让备课更轻松
      • 600万优选试题,支持自由组卷
      • 高质量可编辑,日均更新2000+
      • 百万教师选择,专业更值得信赖
      微信扫码注册
      手机号注册
      手机号码

      手机号格式错误

      手机验证码 获取验证码 获取验证码

      手机验证码已经成功发送,5分钟内有效

      设置密码

      6-20个字符,数字、字母或符号

      注册即视为同意教习网「注册协议」「隐私条款」
      QQ注册
      手机号注册
      微信注册

      注册成功

      返回
      顶部
      添加客服微信 获取1对1服务
      微信扫描添加客服
      Baidu
      map