若您为此资料的原创作者,认为该资料内容侵犯了您的知识产权,请扫码添加我们的相关工作人员,我们尽可能的保护您的合法权益。
还剩3页未读,
继续阅读
所属成套资源:山西省思而行2025届高三下学期5月押题卷各学科试题及答案
成套系列资料,整套一键下载
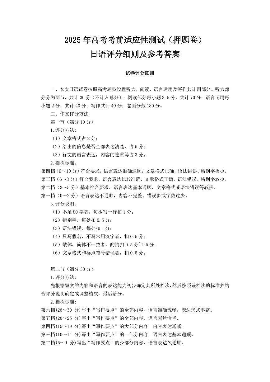
山西省思而行2025届高三下学期5月押题卷日语试题(PDF版附答案)
展开
这是一份山西省思而行2025届高三下学期5月押题卷日语试题(PDF版附答案),文件包含2025年高考考前适应性测试押题卷日语答案pdf、2025年高考考前适应性测试押题卷日语pdf等2份试卷配套教学资源,其中试卷共11页, 欢迎下载使用。
相关试卷
山西省思而行2025届高三下学期5月押题卷 日语 PDF版含答案:
这是一份山西省思而行2025届高三下学期5月押题卷 日语 PDF版含答案,文件包含2025年高考考前适应性测试押题卷日语答案pdf、2025年高考考前适应性测试押题卷日语pdf等2份试卷配套教学资源,其中试卷共11页, 欢迎下载使用。
山西省2025届高三下学期5月三模试题(押题卷)日语 PDF版含答案:
这是一份山西省2025届高三下学期5月三模试题(押题卷)日语 PDF版含答案,文件包含2025年山西高考省三模押题卷日语试题pdf、2025年山西高考省三模押题卷日语听力原文及参考答案pdf等2份试卷配套教学资源,其中试卷共11页, 欢迎下载使用。
日语丨山西省2025届高三下学期5月三模大联考(思而行押题卷)试卷及答案:
这是一份日语丨山西省2025届高三下学期5月三模大联考(思而行押题卷)试卷及答案,共11页。
相关试卷 更多
资料下载及使用帮助
版权申诉
- 1.电子资料成功下载后不支持退换,如发现资料有内容错误问题请联系客服,如若属实,我们会补偿您的损失
- 2.压缩包下载后请先用软件解压,再使用对应软件打开;软件版本较低时请及时更新
- 3.资料下载成功后可在60天以内免费重复下载
版权申诉
免费领取教师福利

