若您为此资料的原创作者,认为该资料内容侵犯了您的知识产权,请扫码添加我们的相关工作人员,我们尽可能的保护您的合法权益。
还剩2页未读,
继续阅读
所属成套资源:山西省思而行2025届高三下学期5月押题卷各学科试题及答案
成套系列资料,整套一键下载
山西省思而行2025届高三下学期5月押题卷地理试题(PDF版附解析)
展开
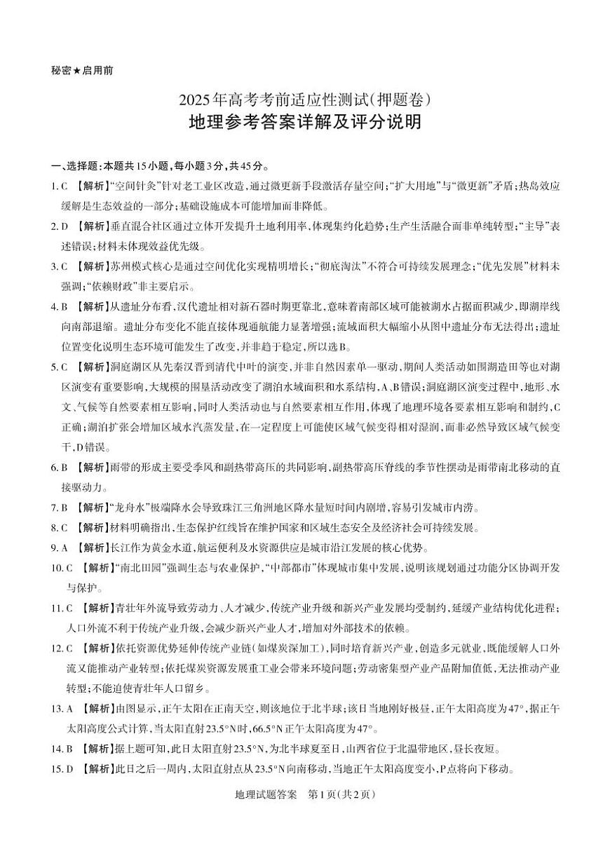
这是一份山西省思而行2025届高三下学期5月押题卷地理试题(PDF版附解析),文件包含2025年高考考前适应性测试押题卷地理pdf、2025年高考考前适应性测试押题卷地理答案pdf等2份试卷配套教学资源,其中试卷共6页, 欢迎下载使用。
相关试卷
山西省思而行2025届高三下学期5月押题卷 地理 PDF版含解析:
这是一份山西省思而行2025届高三下学期5月押题卷 地理 PDF版含解析,文件包含2025年高考考前适应性测试押题卷地理pdf、2025年高考考前适应性测试押题卷地理答案pdf等2份试卷配套教学资源,其中试卷共6页, 欢迎下载使用。
山西省太原市2025届高三5月押题考试(太原三模)地理试题(PDF版附解析):
这是一份山西省太原市2025届高三5月押题考试(太原三模)地理试题(PDF版附解析),文件包含2025年太原市高三年级模拟考试三地理pdf、2025年太原市高三年级模拟考试三地理答案pdf等2份试卷配套教学资源,其中试卷共8页, 欢迎下载使用。
山西省思而行2025届高三高考模拟考前适应押题卷-地理试题+答案:
这是一份山西省思而行2025届高三高考模拟考前适应押题卷-地理试题+答案,共6页。
相关试卷 更多
资料下载及使用帮助
版权申诉
- 1.电子资料成功下载后不支持退换,如发现资料有内容错误问题请联系客服,如若属实,我们会补偿您的损失
- 2.压缩包下载后请先用软件解压,再使用对应软件打开;软件版本较低时请及时更新
- 3.资料下载成功后可在60天以内免费重复下载
版权申诉
免费领取教师福利

