搜索
      上传资料 赚现金
      点击图片退出全屏预览

      9.4 比较做功的快慢 - 初中物理八年级下册 知识点梳理+练习(北师大版2024)

      加入资料篮
      立即下载
      查看完整配套(共2份)
      包含资料(2份) 收起列表
      练习
      9.4 比较做功的快慢(含答案解析).docx
      预览
      练习
      9.4 比较做功的快慢.docx
      预览
      正在预览:9.4 比较做功的快慢(含答案解析).docx
      9.4 比较做功的快慢(含答案解析)第1页
      点击全屏预览
      1/29
      9.4 比较做功的快慢(含答案解析)第2页
      点击全屏预览
      2/29
      9.4 比较做功的快慢(含答案解析)第3页
      点击全屏预览
      3/29
      9.4 比较做功的快慢第1页
      点击全屏预览
      1/15
      9.4 比较做功的快慢第2页
      点击全屏预览
      2/15
      9.4 比较做功的快慢第3页
      点击全屏预览
      3/15
      还剩26页未读, 继续阅读

      初中物理北师大版(2024)八年级下册(2024)比较做功的快慢精品测试题

      展开

      这是一份初中物理北师大版(2024)八年级下册(2024)比较做功的快慢精品测试题,文件包含94比较做功的快慢含答案解析docx、94比较做功的快慢docx等2份试卷配套教学资源,其中试卷共44页, 欢迎下载使用。

      02
      思维导图
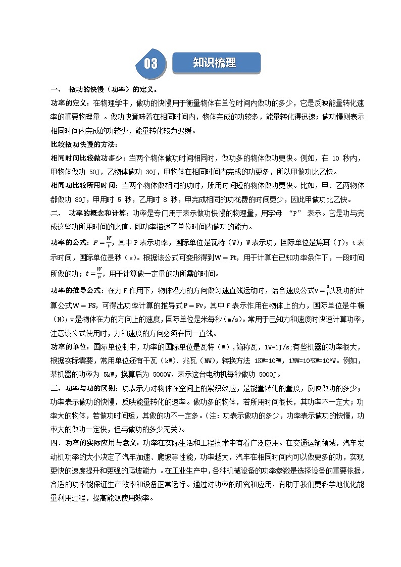
      03
      知识梳理
      做功的快慢(功率)的定义。
      功率的定义:在物理学中,做功的快慢用于衡量物体在单位时间内做功的多少,它是反映能量转化速率的重要物理量 。做功快意味着在相同时间内,物体完成的功较多,能量转化得迅速;做功慢则表示相同时间内完成的功较少,能量转化较为迟缓。
      比较做功快慢的方法:
      相同时间比较做功多少:当两个物体做功时间相同时,做功多的物体做功更快。例如,在 10 秒内,甲物体做功 50J,乙物体做功 30J,甲物体在相同时间内完成的功更多,所以甲做功比乙快。
      相同功比较所用时间:当两个物体做相同的功时,所用时间短的物体做功更快。比如,甲、乙两物体都做功 80J,甲用时 5 秒,乙用时 8 秒,甲完成相同的功花费的时间更少,因此甲做功比乙快。
      二、 功率的概念和计算:功率是专门用于表示做功快慢的物理量,用字母 “P” 表示。它是功与完成这些功所用时间的比值,即功率描述了单位时间内做功的能力。
      功率的公式:P=Wt,其中P表示功率,国际单位是瓦特(W);W表示功,国际单位是焦耳(J);t表示时间,国际单位是秒(s)。根据该公式可变形得到W=Pt,用于计算在已知功率条件下,一段时间所做的功;t=Wp,用于计算做一定量的功所需的时间。
      功率的推导公式:在力F作用下,物体沿力的方向做匀速直线运动时,结合速度公式v=st以及功的计算公式W=FS,可得出功率计算的推导式P=Fv,其中F表示作用在物体上的力,国际单位是牛顿(N);v是物体在力的方向上的速度,国际单位是米每秒(m/s)。常用于已知力和速度时快速计算功率,注意该公式使用时,力和速度的方向必须在同一直线。
      功率的单位:国际单位制中,功率的国际单位是瓦特(W),简称瓦,1W=1J/s;有些机器的功率很大,根据实际需要,常用单位还有千瓦(kW)、兆瓦(MW),转换方法 1KW=103W,1MW=103KW=106W。例如,某机器的功率为 5kW,换算后为 5000W,表示这台电动机每秒做功 5000J。
      三、功率与功的区别:功表示力对物体在空间上的累积效应,是能量转化的量度,反映做功的多少;功率表示做功的快慢,反映能量转化的速率。做功多的物体,若所用时间很长,其功率不一定大;功率大的物体,若做功时间短,其做的功不一定多。(注:功表示做功的多少,功率表示做功的快慢,功率大的做功一定快,但与做功的多少无关)。
      四、功率的实际应用与意义:功率在实际生活和工程技术中有着广泛应用。在交通运输领域,汽车发动机功率的大小决定了汽车加速、爬坡等性能,功率越大,汽车在相同时间内可以做更多的功,实现更快的速度提升和更强的爬坡能力 。在工业生产中,各种机械设备的功率参数是选择设备的重要依据,合适的功率能保证生产效率和设备正常运行。通过对功率的研究和应用,有助于我们更科学地优化能量利用过程,提高能源使用效率。
      04
      题型精讲
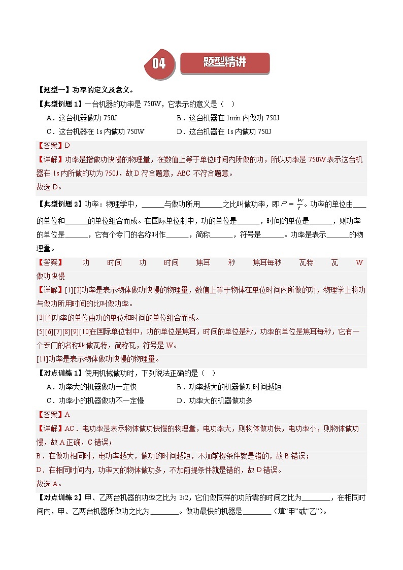
      【题型一】功率的定义及意义。
      【典型例题1】一台机器的功率是750W,它表示的意义是( )
      A.这台机器做功750JB.这台机器在1min内做功750J
      C.这台机器在1s内做功750WD.这台机器在1s内做功750J
      【典型例题2】功率:物理学中, 与做功所用 之比叫做功率,即。功率的单位由 的单位和 的单位组合而成。在国际单位制中,功的单位是 ,时间的单位是 ,则功率的单位是 ,它有个专门的名称叫作 ,简称 ,符号是 。功率是表示 的物理量。
      【对点训练1】使用机械做功时,下列说法正确的是( )
      A.功率大的机器做功一定快B.功率越大的机器做功时间越短
      C.功率小的机器做功不一定慢D.功率大的机器做功多
      【对点训练2】甲、乙两台机器的功率之比为3∶2,它们做同样的功所需的时间之比为 ,在相同时间内,甲、乙两台机器所做功之比为 。做功最快的机器是 (填“甲”或“乙”)。
      【题型二】功和功率的比较。
      【典型例题3】关于功和功率的说法中正确的是( )
      A.在光滑水平面上由于惯性做匀速直线运动的物体,没有力做功
      B.有力作用在物体上,力一定对物体做功
      C.物体受到的作用力越大,力对物体做功就越多
      D.力对物体做功越多,功率就越大
      【典型例题4】甲机器的功率为100瓦,它表示甲机器每秒钟 。乙机器的功率为200瓦,两台机器正常工作时,甲做功 比乙慢,甲做功 比乙多(后两空均选填“一定”、“可能”或“不可能”)。
      【对点训练3】下列关于功、功率的说法中正确的是( )
      A.物体对外做功越多,功率就越大
      B.物体做功时功率越大,做的功就越多
      C.有一个力作用在物体上且物体移动了一段距离,该力一定对物体做功
      D.在做功过程中做功时间最长的,做功不一定最多
      【对点训练4】机械功和功率的区别是:前者指物体做功的 ,后者是指物体做功的 (前两空均选填“多少”或“快慢”)。某机器的功率是800瓦,其物理意义是此机器 。
      【题型三】功率的计算。
      【典型例题5】如图甲所示,工人师傅把放在水平地面上的箱子从工厂的一边推到另一边,在推动过程中,箱子受到方向不变的水平推力F的作用,F的大小与时间t的关系和箱子运动速度v与时间t的关系如图乙、丙所示。下列判断正确的是( )
      A.时,箱子处于静止状态,受到的摩擦力是0 N
      B.0~3 s内,推力F做功9 J
      C.t=5 s时,箱子与地面间的滑动摩擦力为9 N
      D.9 s~12 s内,推力F做功的功率是6 W
      【典型例题6】2024年10月1日,亚运会田径比赛进入第三日。赛场上,几只忙碌的电子狗很是吸引眼球。杭州亚运会田径铁饼赛场上几只电子机器狗来来回回运送铁饼,如图所示。对于只有12公斤的机器狗来说,想要稳稳扛回铁饼,并非易事。1个2公斤的铁饼不算重,每次往返运输的平均距离约120米。一次“机器狗”负重后的总质量为14kg,其四只脚与水平地面接触的总面积为,在水平地面上工作时,该机器人匀速直线移动的速度为1.2m/s,所受阻力是机器人重力的0.05倍;g取10N/ kg。求:
      (1)“机器狗”负重后站在水平面上不动时,对水平地面的压强;
      (2)“机器狗”负重后在水平地面上匀速直线移动时,“机器狗”和铁饼的总重力做的功;
      (3)“机器狗”在水平地面上匀速直线移动60米,“机器狗”的牵引力做功的功率。
      【对点训练5】两次水平拉动同一物体,在同一水平面上都做匀速直线运动,两次物体运动的s-t图像如图所示。根据图像,下列判断错误的是( )
      A.两次物体运动的速度
      B.两次物体所受的拉力
      C.0-8s两次拉力对物体所做的功
      D.0-8s两次拉力对物体做功的功率
      【对点训练6】一辆质量为1.5×103kg的小汽车,在水平公路上沿直线匀速行驶,汽车受到的阻力是车重的0.1倍。(g取10N/kg)
      (1)求汽车发动机的牵引力大小。
      (2)若汽车行驶了2000m,牵引力做的功是多少?
      (3)若汽车发动机的功率为60kW,求汽车行驶的速度。
      【题型四】实验探究—比较做功快慢的方法。
      【典型例题7】生活中,人们通常用两种方法来比较做功的快慢:方法①:相同的时间比较做功的多少;方法②:相同的做功比较时间的多少。如图所示,表示的是用挖土机挖土比人力挖土快得多,所用的是判断方法 ;物理学用功率描述做功的快慢,公式为P=,这种方法与日常方法 是相同的(以上两空选填“①”或“②”)。
      【典型例题8】学习了功率的知识后,甲和乙两位同学想测量自己通常情况下爬楼的功率,他们测量前设计了如下问题,请你帮忙补充完整。
      (1)实验原理: ;
      (2)需要的测量器材有磅秤、 、 ;
      (3)为了更好实验,两位同学设计的实验方案如下,其中多余的是 ;
      A.测出自身的质量m
      B.测出楼梯的总长度L
      C.测出一楼到三楼的竖直高度h
      D.测出上楼所用的时间t
      E.算出上楼功率P
      (4)甲和乙都觉得测功率需要多次实验求平均值,主要目的是为了 ,他们给出了以下2种方法:
      甲:每天测1次自己正常爬楼的功率,一星期后把测得的所有值取平均值;
      乙:在2h内不间断地爬楼n次,最后求出n次爬楼的平均值。
      (5)其中, ,(选填“甲”或“乙”)同学求得的值能较准确地反映他通常情况下爬楼的功率,若换用另一种方法,最终求得的值将比通常情况下的功率值 (选填“偏大”或“偏小”)
      【对点训练7】使用机械可以带来便利,比用人力做功快得多。建筑工地上挖土方,如果用人力挖,需要几天时间,而用挖土机挖,只用几个小时就完成,这是采用 的方法比较做功快慢的;而同样是一天的时间,挖土机比人力挖的多很多,这是采用 的方法比较做功快慢的;若所用的时间和挖土量都不同,采用 比较做功快慢,并把它定义为功率。采用相同方法定义的物理量还有 (举出一个例子)。
      【对点训练8】测量两位同学从一楼上到三楼做功快慢的实验:
      (1)已提供的器材是体重秤和皮尺,还需要的器材是 ;
      下表是两位同学的实验数据:
      (2)比较实验次数1和3可得到:当 相同时,做的功越多,做功越快;
      (3)比较实验次数 可知:当两位同学做功相同时,所用时间越少,做功越快;
      (4)当他们做功多少和做功时间均不相同时, ,做功越快。因此,为了比较两位同学做功的快慢,应该在表格最后一列增加一栏项目,这个项目是 ,为此物理学中引入了一个新的物理量叫 。
      【题型五】功率在实际中的应用。
      【典型例题9】汽车爬坡时,驾驶员的操作是加大油门,同时将变速器换用低速挡。加大油门是使发动机发挥最大的功率,换用低速挡是为了减速。那么,在爬坡时,减小汽车的速度是为了( )
      A.保证安全B.获取更大的动力
      C.省油D.增大汽车的动能
      【典型例题10】我们在坐车时都会注意到一个细节:当汽车上坡时,司机都要通过“换挡”来减小汽车行进的速度,目的是来 汽车爬坡时所需的牵引力。若该汽车的功率为60kW,当它以72km/h的速度在水平公路上匀速行驶时,汽车受的阻力大约是 N。
      【对点训练9】一个工人师傅从旗杆的A点下滑到地面的D点,他下滑的时间与速度图像如图所示,已知AB=CD=3 m ,BC=6m ,则下列说法正确的是
      A.AB段克服摩擦力做的功等于CD段克服摩擦力做的功.
      B.BC段克服摩擦力做的功是AB段克服摩擦力做的功的两倍.
      C.CD段克服摩擦力做的功大于AB段克服摩擦力做的功.
      D.AB段和CD段重力做功的平均功率不相等.
      【对点训练10】如图,同学们在体育课上做仰卧起坐,前半段是背部由平躺地面变成脊柱弯曲,后半段是上半身完全离开地面。
      (1)同学们先将头向前抬起,重心右移可以 阻力臂(选填“增大”或“减小”)。在平躺至坐起的过程中,肌肉所施加的动力变化情况是 (选填“变大”“变小”或“不变”);
      (2)同学们可以改变仰卧起坐的快慢,来控制体育锻炼的效果,从物理学角度分析,其实质是改变 的大小。
      05
      强化训练
      【基础强化】
      1.我国跳水队被称之为梦之队,在世界各类跳水比赛中取得了辉煌成绩。如图是世界冠军陈芋汐在某次训练中的跳水简化图,四个点是每隔拍摄到陈芋汐所在位置。请你估算一下她从最高点跳到水面的功率约为( )
      A.100WB.200WC.2000WD.4000W
      2.下列的说法中,正确的是( )
      A.做功越多,功率越大B.功率越大,机械效率越高
      C.速度越大的物体,动能越大D.做功越快,功率越大
      3.小玲用50N的水平推力将一个重80N的箱子水平推动了1m,所用时间为2.5s。小明又将这个箱子匀速提上了0.5m高的台阶,所用时间为2s。小玲、小明所做的功和做功的功率之间的大小关系是( )
      A.;B.;
      C.;D.;
      4.秋雨过后,秦岭烟雨蒙蒙,群山浮动尽显“云海秋色”。小丽和妈妈一起爬翠华山,她们沿相同路线,从山脚爬到山顶,小丽用时更短。妈妈体重比小丽大,则下列说法正确的是( )
      A.爬到山顶时,小丽做的功比妈妈做的功多
      B.爬到山顶时,妈妈做的功比小丽做的功多
      C.小丽做功的功率一定比妈妈做功的功率大
      D.妈妈做功的功率一定比小丽做功的功率大
      5.如图所示,在50N的拉力F作用下,一个重600N的物体以0.1m/s的速度沿水平地面向右匀速直线运动了10s。已知滑轮组的机械效率为80%,不计滑轮重和绳重,下列说法中正确的是( )
      A.拉力F做的功为50JB.拉力F做功的功率为5W
      C.物体与地面的摩擦力为120ND.物体与地面的摩擦力为150N
      6.一台起重机将重为3000N的货物匀速提高了4m,所用时间为10s,则起重机对货物做的功为 J,起重机的功率为 W。
      7.如图所示滑轮,是一个 滑轮,用拉力F匀速向上拉动重为20牛的物体A,物体A在2秒内运动了0.4米,若不计滑轮重与摩擦,拉力F做功为 焦,功率为 瓦。
      8.甲机器上标有“5kW”字样,乙机器上标有“1kW”字样。5kW的物理意义是 。它们正常工作时,用相同的时间,做功多的一定是 机器。
      9.2025春晚《秧BOT》震撼来袭,如图所示。机器人甲和乙将完全相同的手绢提升相同的高度,其中甲用时20s,乙用时30s,则它们做功的大小W甲 ,功率大小P甲 P乙(均选填“>”“<”或“=”)
      10.我国在无人机的研发和生产技术处于世界领先。如图所示无人机机身总质量为1.5kg,某次快递员操作该无人机用时10s将质量为1kg的重物从一楼竖直匀速搬运到三楼,每层楼的高度为3米。求:
      (1)此过程中机翼提供的升力大小;
      (2)此过程中无人机克服总重力做功的功率。
      【素养提升】
      1.为了提高同学们的体质,全国各地都进行了初中体育测试。以下是同学们在“体测”过程中的相关情景,下列说法不正确的是( )
      A.50米短跑时穿上底部有花纹的跑步鞋,是为了增大对地面的摩擦
      B.相同时间内跳绳跳得越快的同学,克服重力做的功就越多
      C.掷出去的实心球最终会落回地面,是因为它受到重力的作用
      D.跳远时用脚向后蹬地的力越大就跳得越远,是因为力的作用是相互的
      2.如图所示,用甲、乙两个相同的滑轮组(绕线方式不同),在相同时间内分别将同一物体匀速提升相同高度,不计绳重及摩擦,则下列说法正确的是( )
      A.绳端的拉力:
      B.绳子自由端移动距离:
      C.拉力做的功:
      D.绳子拉力的功率:
      3.物块在水平拉力F(大小未知)的作用下,在水平直线轨道上运动(如图),其中AB段和BC段的轨道材质不同,其中。已知物块在AB段和BC段分别以2m/s和5m/s的速度匀速运动,且在BC段所受摩擦力为2N,则以下判断正确的是( )
      A.该物块在BC段的惯性比AB段大
      B.该物块通过AC段的平均速度为3.5m/s
      C.物块在AB段所受摩擦力比BC段大
      D.拉力F在BC段做功的功率为10W
      4.物体在水平拉力的作用下,沿粗糙程度相同的水平面做直线运动,其运动图像如图所示。图像中OA段拉力对物体做的功和功率分别为和,AB段拉力对物体做的功和功率分别为和。根据图像分析可知( )
      A.B.C.D.
      5.如图甲所示,木块放在水平面上,用弹簧测力计沿水平方向拉木块使其做匀速直线运动,下列判断正确的是( )
      A.两次物体运动的速度v1<v2
      B.两次物体所受的摩擦力f1>f2
      C.经过相同的路程,两次拉力对物体做功的功率P1>P2
      D.相同时间内,两次拉力对物体做功的功率P1<P2
      6.北碚区在某老旧小区改造加装电梯时,用一起重机将重为的钢材竖直匀速提升后,又沿水平方向匀速移动,共用时,整个过程中起重机对钢材做功为 J,做功的功率为 W。
      7.桌子H在水平拉力F1作用下,在水平面从M到N如图1,重10N的箱子放在H上如图2,H在水平拉力F2作用下在另一水平面从P到Q,箱子与H一起运动,F1、F2的方向始终沿着H运动方向。H两次运动的路程—时间图像如图3。
      在MN、PQ段,H的速度分别为v1、v2,所受摩擦力分别为f1、f2,画出图1中H所受摩擦力f1,通过比较v1 v2。(均选填“>”“=”“<”),在PQ段H受到的力F2做的功为 J。F1在MN段的功率为P1,F2在PQ段的功率为P2,则P1 P2(选填“>”“=”“<”)。
      8.小颖同学用20N的水平拉力F将如图重100N的物体M向左匀速拉动,物体以0.2m/s的速度沿水平地面向左匀速直线运动,则在此过程中,拉力F的功率为 W,物体重力做功为 J。(滑轮重、绳重、摩擦均忽略不计)
      9.如图甲所示,物体在水平拉力F的作用下由静止沿粗糙水平面向右运动,0~6s内拉力F随时间t变化的规律如图乙所示,速度v随时间t变化的规律如图丙所示,则在0~2s的过程中物体所受摩擦力为 N;在2~4s的过程中,物体克服摩擦力做功的功率为 W;在4~6s的过程中拉力F所做的功为 J。
      10.小沈同学用如图所示的滑轮组拉动放置在水平地面上边长为的正方体物体。在绳子的自由端施加水平向右大小的的拉力,使重力为的物体,在内沿水平地面匀速直线运动了,不计滑轮重与绳重及滑轮轴处的摩擦。求:
      (1)物块静止在水平地面时,对地面的压强大小;
      (2)拉力的功率大小。
      【能力培优】
      1.如图所示,一均匀木板AB,B端固定在墙壁的转轴上,木板可在竖直平面内转动,木板下垫一木块C,恰好使木板水平放置。木块C各表面粗糙程度相同,木板和地面的粗糙程度均匀且相同,现用水平力F在水平地面由A端向B端缓慢匀速推动木块C。关于此过程,下列有关说法中正确的是( )
      ①木块C对木板AB的摩擦力水平向右且大小不变
      ②木块C下表面所受的摩擦力大于上表面所受的摩擦力
      ③推力F变大,C对地面的压力变大
      ④推力F大小不变,推力F的功率保持不变
      A.①④B.②③C.①②D.②④
      2.如图所示,重为100N的物体A在水平拉力F的作用下水平向左匀速运动,滑轮的速度为1m/s,弹簧测力计的示数为10N,忽略绳子和滑轮自重及绳子与滑轮间的摩擦。则下列说法正确的是( )
      A.物体所受地面的摩擦力为5N
      B.使用该动滑轮的目的是为了省力
      C.水平拉力F的功率20W
      D.物体A的运动速度为0.5m/s
      3.如图所示,用甲、乙两个滑轮组成甲、乙两个滑轮组分别将两个物体G1、G2在相同时间内匀速提升相同高度,拉力分别为F1、F2,功率分别为P1、P2,机械效率分别为η1和η2,若此过程中η1<η2,(不计绳重和摩擦)则下列说法一定正确的是( )
      A.若G1=G2,则F1=F2B.若G1<G2,则F1<F2
      C.若G1=G2,则P1>P2D.若G1<G2,则P1>P2
      4.如图所示,某建筑工人用300N的拉力,在20s内将重力为800N的水泥利用滑轮组匀速提高4m,滑轮组的绕绳能承受的最大拉力为400N,若不计摩擦和绳重,下列判断正确的是( )
      A.工人做了1200J的功B.工人做功的功率为60W
      C.动滑轮的重力为100ND.使用此滑轮组能匀速提起重为1200N的物体
      5.如图所示,置于水平桌面上的物体A重150N,物体B重100N,物体B在匀速下降了20cm的过程中,拉动物体A在水平桌面上匀速移动了一段距离;若用一水平向左的力F拉动物体A,使物体A在5s内匀速移动0.5m(不计动滑轮、绳重以及滑轮轮轴间摩擦),则A向左运动过程中,下列说法正确的是( )
      A.拉力F为50N
      B.拉力F的功率为10W
      C.物体A与桌面的滑动摩擦力为100N
      D.绳子拉力对物体B所做的功为50J
      6.如图所示,水平地面上有一长方体木箱。小林用水平推力F把木箱向前推动。此过程中,推力F和木箱前进的速度v的大小随时间t的变化情况分别如图甲、乙所示。在第2s时刻,木箱受到的摩擦力f= N,在0~1s内,推力对木箱所做的功 J,在3~5s内,推力对木箱所做功的功率为 W。
      7.如图甲所示,小明用水平推力F推置于水平地面上的木箱,在此过程,推力F的大小随着时间t变化的情况如图乙所示,木箱运动速度v的大小随时间t变化的情况如图丙所示,则1~3s木箱做 (选填“匀速”或“变速”)运动;5~6s木箱受到的摩擦力为是 N;3~5s推力对木箱做的功的功率是 W。
      8.小华和妈妈去超市购物,超市地面水平,她们将重为170N的物品放在小推车中水平推行,小推车在某段时间内速度v随时间t变化的关系图像如图所示。已知小推车自重130N,所受阻力是总重的0.15倍。在10~20s内水平推力做功 J,水平推力的功率为 W。
      9.在排球比赛时,运动员将一个排球竖直向上抛出,如图所示。排球离开手后,经过A、B、C三点,到达最高点O,然后下落回到A点,其中AB段和BC段的距离相等,到达O点的瞬间,排球处于 状态(填“平衡”或“不平衡”),下落时,重力在BA段做功的功率比CB段 (填“大”或“小”)。

      10.电动载人飞行汽车频频试飞,投入商业运行后可以极大地降低人们的通行时间。如图是国内某款飞行汽车,其总质量为680kg,可搭载5名乘客,最大载重400kg,最大设计飞行速度为200km/h,最大续航里程为250km,空载静止在水平地面上时,与地面接触的总面积为。(g取10N/kg)
      (1)该飞行汽车空载静止在水平地面上时,求对水平地面的压强;
      (2)该飞行汽车以72km/h的速度水平匀速直线飞行了5min,求这段时间内飞行的路程;
      (3)该飞行过程中,发动机的输出功率为50kW,求飞行汽车飞行过程中受到的阻力大小。
      课程标准
      物理素养
      理解功率的物理意义,明确比较做功快慢的方法。
      掌握功率的计算公式,会运用公式解决实际问题。
      熟悉功率的国际单位,能进行常用单位的换算。
      能够结合功率知识解释生活中的实际现象。
      物理观念:理解功率的物理意义,知道功率是描述物体做功快慢的物理量,并能区分功率与功的概念。
      科学思维:掌握功率的计算方法,能运用公式计算功率,分析实际问题,比较不同情况下的做功快慢。
      科学探究:通过实验测量人或机械的功率,学会设计实验方案、收集数据并分析结果,提升探究能力。
      科学态度与责任:认识功率在生活中的应用,理解高效做功的重要性,培养节能意识和科学实践观。
      实验次数
      同学
      做功时间(秒)
      做功(焦)
      1

      30
      6000
      2

      60
      120007
      3

      30
      4000
      4

      50
      6000

      相关试卷 更多

      资料下载及使用帮助
      版权申诉
      • 1.电子资料成功下载后不支持退换,如发现资料有内容错误问题请联系客服,如若属实,我们会补偿您的损失
      • 2.压缩包下载后请先用软件解压,再使用对应软件打开;软件版本较低时请及时更新
      • 3.资料下载成功后可在60天以内免费重复下载
      版权申诉
      若您为此资料的原创作者,认为该资料内容侵犯了您的知识产权,请扫码添加我们的相关工作人员,我们尽可能的保护您的合法权益。
      入驻教习网,可获得资源免费推广曝光,还可获得多重现金奖励,申请 精品资源制作, 工作室入驻。
      版权申诉二维码
      初中物理北师大版(2024)八年级下册(2024)电子课本 新教材

      第四节 比较做功的快慢

      版本: 北师大版(2024)

      年级: 八年级下册(2024)

      切换课文
      • 同课精品
      • 所属专辑25份
      欢迎来到教习网
      • 900万优选资源,让备课更轻松
      • 600万优选试题,支持自由组卷
      • 高质量可编辑,日均更新2000+
      • 百万教师选择,专业更值得信赖
      微信扫码注册
      手机号注册
      手机号码

      手机号格式错误

      手机验证码 获取验证码 获取验证码

      手机验证码已经成功发送,5分钟内有效

      设置密码

      6-20个字符,数字、字母或符号

      注册即视为同意教习网「注册协议」「隐私条款」
      QQ注册
      手机号注册
      微信注册

      注册成功

      返回
      顶部
      添加客服微信 获取1对1服务
      微信扫描添加客服
      Baidu
      map