若您为此资料的原创作者,认为该资料内容侵犯了您的知识产权,请扫码添加我们的相关工作人员,我们尽可能的保护您的合法权益。
1/9
2/9
3/9
还剩6页未读,
继续阅读
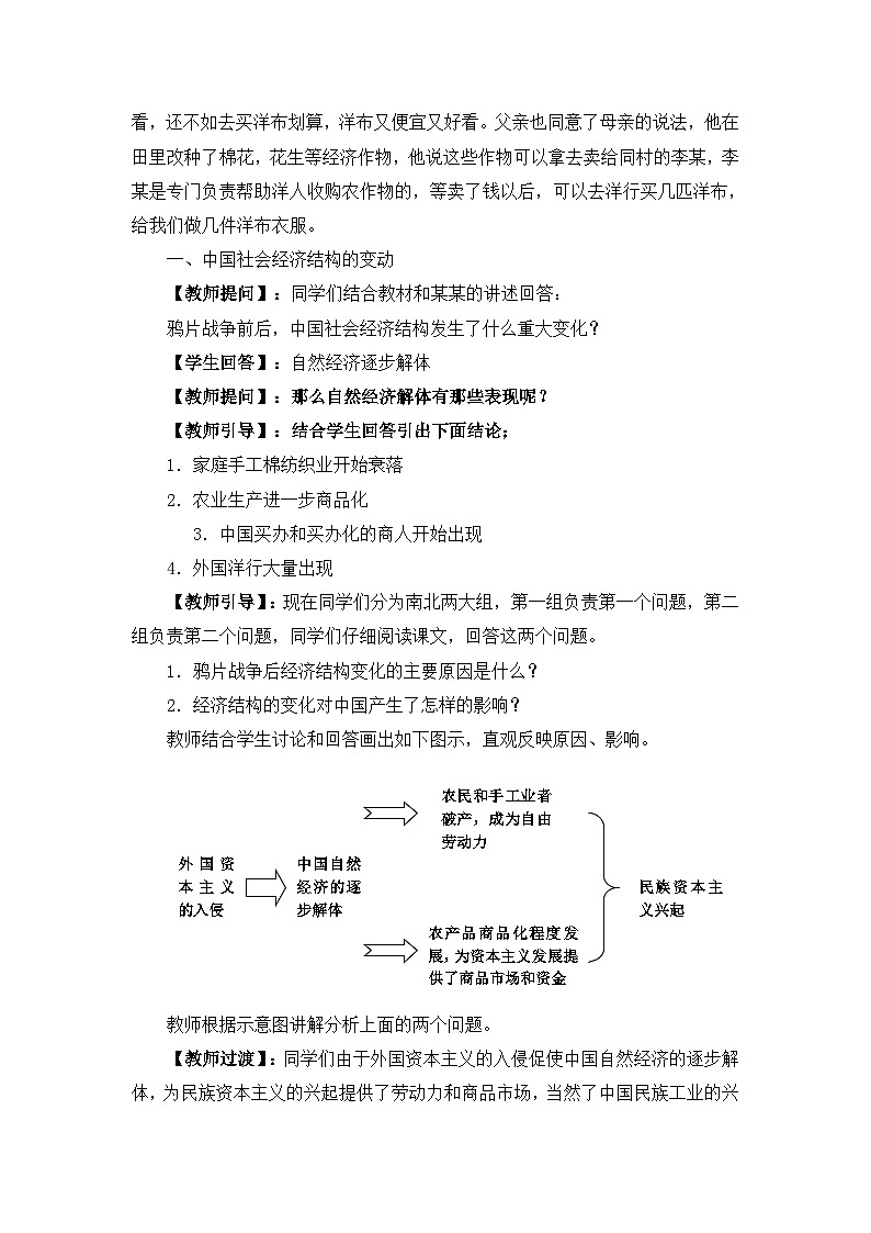
高中历史人民版必修2近代中国民族工业的兴起教案
展开
这是一份高中历史人民版必修2近代中国民族工业的兴起教案,共9页。教案主要包含了导入新课,讲授新课,近代民族工业的初步发展,课后作业等内容,欢迎下载使用。
相关教案
高中历史人民版必修2交通和通信工具的进步教学设计:
这是一份高中历史人民版必修2交通和通信工具的进步教学设计,共5页。教案主要包含了课题名称,设计思路,教学目标,教学重点,教学难点,教学准备,教学过程,教学反思等内容,欢迎下载使用。
历史必修2交通和通信工具的进步教案:
这是一份历史必修2交通和通信工具的进步教案,共3页。教案主要包含了内容解析,目标及其解析,教学问题诊断,教学情境设置,课堂小结,目标检测题等内容,欢迎下载使用。
必修2伟大的历史性转折教案:
这是一份必修2伟大的历史性转折教案,共7页。教案主要包含了课程标准,教学目标,重难点突破等内容,欢迎下载使用。
资料下载及使用帮助
版权申诉
- 1.电子资料成功下载后不支持退换,如发现资料有内容错误问题请联系客服,如若属实,我们会补偿您的损失
- 2.压缩包下载后请先用软件解压,再使用对应软件打开;软件版本较低时请及时更新
- 3.资料下载成功后可在60天以内免费重复下载
版权申诉
免费领取教师福利

