搜索
      上传资料 赚现金
      点击图片退出全屏预览

      专题02+力与运动重点实验-江苏省2025年中考物理重难点热点专练(含答案解析)

      • 480.78 KB
      • 2025-05-29 20:46:11
      • 314
      • 1
      • 教习网4170183
      加入资料篮
      立即下载
      专题02+力与运动重点实验-江苏省2025年中考物理重难点热点专练(含答案解析)第1页
      点击全屏预览
      1/18
      专题02+力与运动重点实验-江苏省2025年中考物理重难点热点专练(含答案解析)第2页
      点击全屏预览
      2/18
      专题02+力与运动重点实验-江苏省2025年中考物理重难点热点专练(含答案解析)第3页
      点击全屏预览
      3/18
      还剩15页未读, 继续阅读

      专题02+力与运动重点实验-江苏省2025年中考物理重难点热点专练(含答案解析)

      展开

      这是一份专题02+力与运动重点实验-江苏省2025年中考物理重难点热点专练(含答案解析),共18页。

      【题型解读】
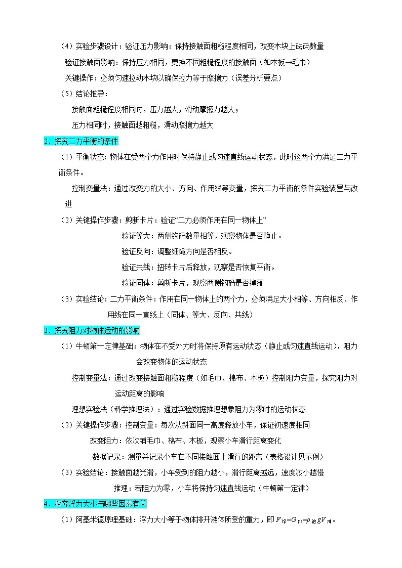
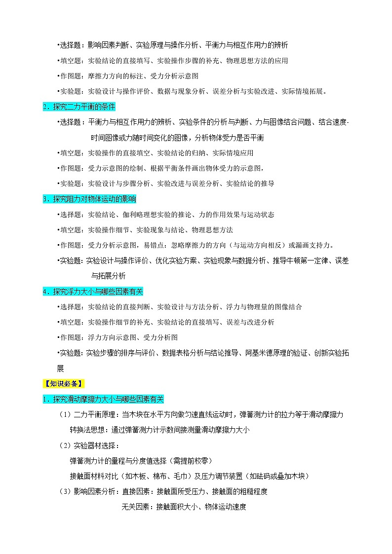
      1.探究滑动摩擦力大小与哪些因素有关
      •选择题:影响因素判断、实验原理与操作分析、平衡力与相互作用力的辨析
      •填空题:实验结论的直接填写、实验操作步骤的补充、物理思想方法的应用
      •作图题:摩擦力方向的标注、受力分析示意图
      •实验题:实验设计与操作评价、数据与现象分析、误差分析与实验改进、实际情境拓展。
      2.探究二力平衡的条件
      •选择题:平衡力与相互作用力的辨析、实验条件的分析与判断、力与图像结合问题、结合速度-时间图像或力随时间变化的图像,分析物体受力是否平衡
      •填空题:实验操作的直接填空、实验结论的归纳、实际情境应用
      •作图题:受力示意图的绘制、根据平衡条件画出物体受力的示意图,
      •实验题:实验设计与步骤分析、实验改进与误差分析、实验结论的推导
      3.探究阻力对物体运动的影响
      •选择题:实验结论、伽利略理想实验的推论、力的作用效果与运动状态
      •填空题:实验操作细节、实验现象与结论、物理思想方法
      •作图题:受力分析示意图,易错点:忽略摩擦力的方向(与运动方向相反)或漏画支持力。
      •实验题:实验设计与操作评价、优化实验方案、实验现象与数据分析、推导牛顿第一定律、误差与拓展分析
      4.探究浮力大小与哪些因素有关
      •选择题:实验结论的直接判断、实验设计与方法分析、浮力与物理量的图像结合
      •填空题:实验操作细节的补充、实验结论的直接填写、误差与改进分析
      •作图题:浮力方向示意图、受力分析图
      •实验题:实验步骤的排序与评价、数据表格分析与结论推导、阿基米德原理的验证、创新实验拓展
      【知识必备】
      1.探究滑动摩擦力大小与哪些因素有关
      (1)二力平衡原理:当木块在水平方向做匀速直线运动时,弹簧测力计的拉力等于滑动摩擦力
      转换法思想:通过弹簧测力计示数间接测量滑动摩擦力大小
      (2)实验器材选择:
      弹簧测力计的量程与分度值选择(需提前校零)
      接触面材料对比(如木板、棉布、毛巾)及压力调节装置(如砝码或叠加木块)
      (3)影响因素分析:直接因素:接触面所受压力、接触面的粗糙程度
      无关因素:接触面积大小、物体运动速度
      (4)实验步骤设计:验证压力影响:保持接触面粗糙程度相同,改变木块上砝码数量
      验证接触面影响:保持压力相同,更换不同粗糙程度的接触面(如木板→毛巾)
      关键操作:必须匀速拉动木块以确保拉力等于摩擦力(误差分析要点)
      (5)结论推导:
      接触面粗糙程度相同时,压力越大,滑动摩擦力越大;
      压力相同时,接触面越粗糙,滑动摩擦力越大
      2.探究二力平衡的条件
      (1)平衡状态:物体在受两个力作用时保持静止或匀速直线运动状态,此时这两个力满足二力平衡条件。
      控制变量法:通过改变力的大小、方向、作用线等变量,探究二力平衡的条件实验装置与改进
      (2)关键操作步骤:剪断卡片:验证“二力必须作用在同一物体上”
      验证等大:两侧钩码数量相等,观察物体是否静止。
      验证反向:调整细绳方向是否相反。
      验证共线:扭转卡片后释放,观察是否恢复平衡。
      验证同体:剪断卡片,观察两侧钩码是否掉落
      (3)实验结论:二力平衡条件:作用在同一物体上的两个力,必须满足大小相等、方向相反、作用线在同一直线上(同体、等大、反向、共线)
      3.探究阻力对物体运动的影响
      (1)牛顿第一定律基础:物体在不受外力时将保持原有运动状态(静止或匀速直线运动),阻力会改变物体的运动状态
      控制变量法:通过改变接触面粗糙程度(如毛巾、棉布、木板)控制阻力变量,探究阻力对运动距离的影响
      理想实验法(科学推理法):通过实验数据推理想象阻力为零时的运动状态
      (2)关键操作步骤:控制变量:每次从斜面同一高度释放小车,保证初速度相同
      改变阻力:依次铺毛巾、棉布、木板,观察小车滑行距离变化
      数据记录:测量并记录小车在不同接触面上滑行的距离(表格设计见示例)
      (3)实验结论:接触面越光滑,小车受到的阻力越小,滑行距离越远,速度减小越慢
      推理:若阻力为零,小车将保持匀速直线运动(牛顿第一定律)
      4.探究浮力大小与哪些因素有关
      (1)阿基米德原理基础:浮力大小等于物体排开液体所受的重力,即 F浮=G排=ρ液gV排。
      控制变量法:探究浮力与液体密度、物体浸入体积的关系时需控制其他变量不变
      (2)称重法测浮力:F浮=G−F拉,通过弹簧测力计测量物体在空气和液体中的拉力差
      (3)关键操作步骤:验证 F浮与 ρ液的关系:同一物体浸没在不同液体中,记录弹簧测力计示数差异。
      验证 F浮与 V排 的关系:物体部分浸入、逐渐浸没时观察示数变化(需保持液体密度相同)
      验证与物体密度无关:体积相同的铁块和铝块浸没同种液体中,浮力相同(苏科版教材活动示例)
      (4)实验结论
      直接因素:浮力大小与液体的密度 ρ液和物体排开液体的体积 V排成正比。
      无关因素:物体的密度、浸没深度(完全浸没时)、形状(排开体积相同)
      【重难解读】
      1.探究滑动摩擦力大小与哪些因素有关
      (1)误差分析与改进方法
      非匀速拉动:手动操作难以匀速,导致测力计示数波动(改进:固定测力计,拉动长木板)
      接触面未铺平:木块与接触面接触不均(改进:使用砂纸或平整材料)
      木块未完全静止:过早测量导致滑行距离误差
      2.概念辨析与易错点
      压力与重力混淆:实验中压力由木块和砝码总重力产生,需强调压力是垂直作用力,与接触面垂直
      滑动摩擦与滚动摩擦:误认为滚动摩擦属于滑动摩擦(需用对比实验区分)
      接触面积无关性:学生易误认为接触面积影响摩擦力(需用侧放木块实验验证)
      3.科学推理与实验设计
      理想实验法:通过实验数据推理想象“接触面绝对光滑”时的运动状态(牛顿第一定律基础)
      控制变量法的应用:如验证“速度无关性”时需保持压力和接触面不变
      (4)操作规范与注意事项
      测力计使用:使用前调零,确保拉力方向水平,避免触碰容器壁
      接触面处理:确保不同材质接触面完全铺平,减少实验误差
      多次测量:每个条件至少测量3次取平均值,提高数据可信度
      2.探究二力平衡的条件
      (1)实验装置:传统装置:木块、定滑轮、钩码,但木块与桌面摩擦会影响实验结果。
      改进方法:轻质卡片:消除摩擦力干扰;
      (2)误差分析:摩擦力未消除:改进方法为使用轻质卡片或减小接触面粗糙度。
      非匀速拉动:改进方法为固定测力计,拉动长木板
      接触面未完全水平:需调整装置确保水平面平整,避免额外力的干扰
      (3)高频易错点
      混淆平衡力与相互作用力:平衡力作用在同一物体,相互作用力作用在不同物体(如手拉弹簧的力与弹簧拉手的力)。
      忽视“同体”条件:误认为作用在不同物体的力可以平衡
      误认为“静止是平衡状态的唯一形式”:匀速直线运动同样属于平衡状态
      忽视“同一直线”条件:常见错误忽略扭转卡片实验的设计意图(需结合动态平衡分析)
      (4)实验设计思维培养
      如何通过对比实验验证各条件(如“保持物体静止”与“匀速运动”的等效性)
      科学推理法的应用:通过实验现象推理想象“理想状态”(如牛顿第一定律的推导)
      (5)实验注意点
      操作规范:弹簧测力计校准:使用前调零,确保拉力方向与弹簧轴线一致
      轻质卡片使用:选择质量可忽略的卡片,避免自重干扰实验结果
      多次实验验证:改变变量多次操作,避免偶然性(如不同角度、不同物体验证)
      3.探究阻力对物体运动的影响
      (1)实验装置与改进:传统装置:斜面、小车、长木板、毛巾、棉布、刻度尺
      改进方法:固定斜面高度:确保小车到达水平面时初速度相同
      使用轻质卡片或小球:减小摩擦力对实验的干扰
      (2)误差分析:误差来源:斜面高度不一致、接触面未完全铺平、小车未完全静止时测量距离、 小车滑出水平面
      改进措施:使用固定高度的斜面装置、多次测量取平均值、降低斜面高度或增大水平面长度
      (3)科学推理难点:学生易混淆“初速度相同”与“速度相同”,需强调“初速度”仅指刚到达水平面的瞬间速度
      理解“阻力为零”的理想化条件,需结合伽利略理想斜面实验进行类比
      (3)高频易错点:混淆“初速度相同”与“速度相同”:实验中需保证小车到达水平面时的初速度相同,而非整个运动过程中速度相同
      误用“平衡力”概念:实验中阻力是改变小车运动状态的原因,而非平衡力
      (4)概念辨析与易错点:阻力与惯性:阻力改变运动状态,惯性是物体保持原有运动状态的性质(误认为“阻力为零时惯性消失”)
      平衡力与非平衡力:实验中阻力是改变小车运动状态的原因,而非平衡力
      滑行距离与动能转化:小车滑行距离反映动能转化为内能的多少,阻力越大,能量转化越快
      (5)实验注意点:
      操作规范:
      斜面与水平面要求:斜面需保持固定且足够光滑,避免额外摩擦力干扰
      水平面材料需完全铺平,确保小车滑行轨迹稳定
      数据测量技巧:用刻度尺测量滑行距离时,以小车最终静止时的重心位置为终点
      若滑行距离过长,可用标记法(如小旗标记位置)替代直接测量
      实验改进与创新:使用气垫导轨或磁悬浮装置模拟“阻力趋近于零”的环境
      用电子传感器记录速度变化曲线(如v-t图像),直观分析减速过程
      4.探究浮力大小与哪些因素有关
      (1)实验装置与改进
      基础装置:弹簧测力计、物块(如金属块)、烧杯、水、盐水、酒精、细线。
      改进方法:轻质薄壁容器:减小容器自重对排开液体体积的影响
      电子天平辅助:直接测量溢出液体质量,提高数据精度
      多液体对比:选择密度差异明显的液体(水、盐水、酒精)增强实验现象对比
      (2)误差分析与实验改进
      溢水杯未装满:导致排开液体体积测量偏小,需先注水至溢水口
      非匀速拉动弹簧测力计:手部抖动或速度不均导致示数波动,可改用固定装置(如铁架台固定测力计,移动溢水杯)
      物体表面吸附气泡:影响 V排,需轻晃物体排除气泡
      (3)高频易错点
      混淆 V排与物体体积:误认为漂浮时 V排=V物(正确:V排

      相关试卷

      专题02+力与运动重点实验-江苏省2025年中考物理重难点热点专练(含答案解析):

      这是一份专题02+力与运动重点实验-江苏省2025年中考物理重难点热点专练(含答案解析),共18页。

      专题02+力与运动重点实验-江苏省2025年中考物理重难点热点专练(含答案解析):

      这是一份专题02+力与运动重点实验-江苏省2025年中考物理重难点热点专练(含答案解析),共18页。

      专练 04 力与运动重点实验-2025年中考物理【热点·重点·难点】专练(江苏专用)+答案:

      这是一份专练 04 力与运动重点实验-2025年中考物理【热点·重点·难点】专练(江苏专用)+答案,文件包含重难点04力与运动重点实验原卷版docx、重难点04力与运动重点实验解析版docx等2份试卷配套教学资源,其中试卷共29页, 欢迎下载使用。

      资料下载及使用帮助
      版权申诉
      • 1.电子资料成功下载后不支持退换,如发现资料有内容错误问题请联系客服,如若属实,我们会补偿您的损失
      • 2.压缩包下载后请先用软件解压,再使用对应软件打开;软件版本较低时请及时更新
      • 3.资料下载成功后可在60天以内免费重复下载
      版权申诉
      若您为此资料的原创作者,认为该资料内容侵犯了您的知识产权,请扫码添加我们的相关工作人员,我们尽可能的保护您的合法权益。
      入驻教习网,可获得资源免费推广曝光,还可获得多重现金奖励,申请 精品资源制作, 工作室入驻。
      版权申诉二维码
      欢迎来到教习网
      • 900万优选资源,让备课更轻松
      • 600万优选试题,支持自由组卷
      • 高质量可编辑,日均更新2000+
      • 百万教师选择,专业更值得信赖
      微信扫码注册
      手机号注册
      手机号码

      手机号格式错误

      手机验证码 获取验证码 获取验证码

      手机验证码已经成功发送,5分钟内有效

      设置密码

      6-20个字符,数字、字母或符号

      注册即视为同意教习网「注册协议」「隐私条款」
      QQ注册
      手机号注册
      微信注册

      注册成功

      返回
      顶部
      添加客服微信 获取1对1服务
      微信扫描添加客服
      Baidu
      map