


2025年福建省莆田市八年级中考模拟生物试题(中考模拟)
展开 这是一份2025年福建省莆田市八年级中考模拟生物试题(中考模拟),共12页。试卷主要包含了选择题,非选择题等内容,欢迎下载使用。
(满分:100分;考试时间:60分钟;考试形式:闭卷)
注意:本试卷分为“试题”和“答题卡”两部分,答题时请按答题卡中的“注意事项”要求认真作答,答案填涂或写在答题卡上的相应位置。
一、选择题(本大题共25小题,每小题2分,共50分。在每小题给出的四个选项中只有一个选项是最符合题目要求的。)
我国科研团队发现了一个植物新物种——弯管石山苣苔,花期为1~6月,因其花冠筒强烈弯曲的独特形态而得名。阅读材料完成下列小题:
1. 弯管石山苣苔结构和功能基本单位是( )
A. 细胞B. 组织C. 器官D. 系统
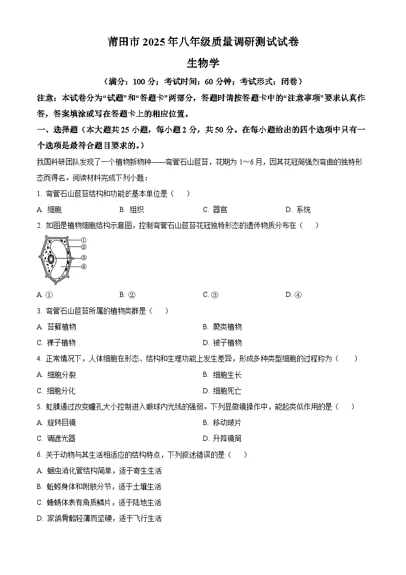
2. 如图是植物细胞结构示意图,控制弯管石山苣苔花冠独特形态的遗传物质分布在( )
A. ①B. ②C. ③D. ④
3. 弯管石山苣苔所属的植物类群是( )
A. 苔藓植物B. 蕨类植物
C. 裸子植物D. 被子植物
4. 正常情况下,人体细胞在形态、结构和生理功能上发生差异,形成多种类型细胞的过程称为( )
A. 细胞分裂B. 细胞生长
C. 细胞分化D. 细胞死亡
5. 虹膜通过改变瞳孔大小控制进入眼球内光线的强弱。下列显微镜操作中,能起类似作用的是( )
A. 旋转目镜B. 移动玻片
C. 调遮光器D. 升降镜筒
6. 关于动物与其生活相适应的结构特点,下列叙述错误的是( )
A. 蛔虫消化管结构简单,适于寄生生活
B. 蚯蚓身体和附肢分节,适于土壤生活
C. 蜥蜴体表有角质鳞片,适于陆地生活
D. 家鸽骨骼轻薄而坚硬,适于飞行生活
7. 医学家余贺利用噬菌体成功控制绿脓杆菌对烧伤病人的感染,这是我国微生物学界的一项重要成果。下列关于噬菌体和绿脓杆菌的叙述错误的是( )
A. 绿脓杆菌细胞内有成形的细胞核
B. 绿脓杆菌可利用现成有机物生活
C. 噬菌体可在绿脓杆菌内完成增殖
D. 噬菌体由蛋白质和遗传物质组成
安康鱼是栖息在深海的肉食性鱼类,第一背鳍向上延伸且顶端特化成一个会发光的“小灯笼”——拟饵,是其引诱猎物的利器。阅读材料完成下列小题:
8. 关于安康鱼的拟饵叙述错误的是( )
A. 拟饵是安康鱼为了引诱猎物而产生的
B. 拟饵是安康鱼对深海环境的一种适应
C. 安康鱼的拟饵这种性状是可以遗传的
D. 安康鱼的拟饵是长期自然选择的结果
9. 下列特征与安康鱼适应水中生活无关的是( )
A. 身体呈梭形B. 体表有黏液
C. 鳃丝多而密D. 体温不恒定
10. 鲸鱼是生活在海洋中的哺乳动物。鲸鱼与安康鱼共有的特征是( )
A. 用鳃呼吸B. 胎生哺乳
C. 体腔有膈D. 有脊椎骨
11. 食用安康鱼可获得蛋白质和维生素等多种营养物质,其中维生素A可预防( )
A. 夜盲症B. 脚气病C. 坏血病D. 佝偻病
12. 柚子一般是3月末~4月末开花,但有时冬季气温短时间内骤然回升,柚子就会出现反季节开花现象。造成柚子反季节开花的非生物因素主要是( )
A. 阳光B. 温度C. 水D. 空气
13. 在草原生态系统中,若狼大量死亡,能正确表示较长时间内兔群数量变化的是( )
A. B. C. D.
14. 腊肠树是莆田常见的行道树,因果实外形像腊肠而得名。腊肠树的果实发育自( )
A. 花药B. 花柱C. 子房D. 胚珠
15. 思思在阳台进行草莓的无土栽培,配制营养液时需要添加的物质是( )
A. 淀粉B. 蛋白质C. 无机盐D. 脂肪
16. 香甜的甘蔗是植物的茎,其中糖类的主要来源是( )
A. 由叶片光合作用制造B. 由气孔从空气中吸收
C. 由导管从叶运输而来D. 由根直接从土壤吸收
17. 小麦种子可加工成面粉,其贮藏营养的结构是( )
A. 胚芽B. 胚根C. 胚乳D. 子叶
18. 人类新个体发育的起点是受精卵,受精卵形成的部位是( )
A. ①B. ②C. ③D. ④
19. “使用公筷,筷筷有爱”。从预防传染病的角度来说,“使用公筷”属于( )
A. 杀灭病原体B. 控制传染源
C. 切断传播途径D. 保护易感人群
20. 植物对生物圈的存在和发展起着决定性作用,其价值不包括( )
A. 为其他生物提供有机物B. 加剧了地球的温室效应
C. 参与生物圈中的水循环D. 维持生物圈的碳氧平衡
21. 尿液是人体健康的“信号灯”。下列关于尿液形成与排出的叙述错误的是( )
A. 形成尿液的肾单位由①②③组成
B. 结构②肾小囊具有重吸收的作用
C. 与④相比,⑤血液中的尿素减少
D. 若①病变可能导致蛋白尿的出现
22. 下列生产实践中的做法与依据的生物学原理不相符的是( )
A. 晒干谷物入仓储存——减少有机物消耗
B. 移栽时根部带土坨——保护幼根和根毛
C. 移栽时去掉部分枝叶——增强蒸腾作用
D 辣椒地里套种小白菜——充分利用光能
23. 大熊猫的性别决定与人类相似。大熊猫体细胞中有21对染色体。雄性大熊猫正常精子的染色体组成为( )
A. 20条+YB. 20条+Y或20条+X
C. 20对+XYD. 20条+X
24. 果蝇是研究遗传学的经典模式生物,其灰身基因(D)和黑身基因(d)位于2号染色体上,如图所示。下列叙述正确的是( )
A. 果蝇2号染色体上只有一个基因
B. 2号染色体由蛋白质和基因组成
C. 灰身基因是包含遗传信息的DNA片段
D. 灰身基因和黑身基因所含遗传信息相同
25. 生物慢滤技术是通过滤料吸附微生物使滤料表层形成具有粘性的生物滤膜,使滤料间隙减小而截留水中杂质,生物滤膜中的细菌等微生物将杂质中的有机物降解,从而净化水质(装置如图1)。为比较两种滤料对微污染水(原水)中有机物的去除效果,研究人员每两天从某湖中取原水并检测有机物浓度,经生物慢滤装置处理后,在出水口位置再检测水中的有机物浓度,结果如图2。下列叙述错误的是( )
A. 细菌在滤料中通过分裂繁殖参与生物滤膜的形成
B. 本实验检测原水中有机物浓度的目的是形成对照
C. 相比活性炭,石英砂对原水中有机物具有更好的去除效果
D. 滤料吸附能力和微生物降解能力均会影响装置的净水效果
二、非选择题(本大题共9小题,除特殊标注外,每空1分,共50分,[ ]中填序号。)
26. 生物兴趣小组制作了眼球结构成像模型,用于演示正常眼的成像,探究近视眼、远视眼的成因以及矫正方法。判断下列叙述是否正确(正确的画“√”,错误的画“×”)。
(1)正常情况下,物像落在模拟视网膜的光屏上。( )
(2)注射器可以模拟睫状体对晶状体的调节作用。( )
(3)推动注射器增大水透镜曲度可以模拟近视眼。( )
(4)可以在光源和水透镜间加凹透镜矫正远视眼。( )
27. 春季是花粉过敏的高发期。专家解释这与城市广泛种植的柏树、柳树等风媒植物在春季产生大量颗粒细小的花粉容易随风飘散有关。
(1)思思春游时出现打喷嚏、流鼻涕等过敏症状。打喷嚏时,肺内的气体喷射出来依次经过:肺→支气管→______→喉→咽→鼻。
(2)从免疫学的角度看,引起过敏的花粉相当于______(选填“抗体”或“抗原”),侵入人体后会引起免疫反应,此免疫类型属于______。
(3)不少患者未接触花却出现花粉过敏,可能的原因是______。为了预防花粉过敏,易花粉过敏的人群可采取的措施是______(写出一点即可)。
28. 从一粒粮到一滴酒的千年技艺,每一步都凝结着古人智慧。
(1)制曲是将谷物处理后,形成含有酶和有益微生物的酒曲的过程。在此过程中,有益微生物可通过______作用分解谷物中的有机物释放能量,用于生长繁殖。
(2)加曲前摊凉降温的目的是______。加曲相当于发酵过程中的______环节。
(3)酿酒过程中将葡萄糖转化成酒精的微生物是______。封窖后不能经常开窖观察发酵情况,理由是______。
29. 阅读资料,回答问题。
蚜虫是常见的农业害虫,属于节肢动物门昆虫纲半翅目。春夏季,温度等条件适宜时,雌性蚜虫的卵不经过受精即可发育成雌性若虫,经过4天左右若虫发育为成虫。秋季,温度等条件发生变化,雌性蚜虫可产出雌性若虫和雄性若虫。雌雄蚜虫交尾后产卵,这些卵度过冬季后可孵化出若虫。
(1)资料中涉及的分类单位中,包含生物种类最多的是______。
(2)蚜虫的发育过程属于______,此过程中由于______对生长的限制,需要蜕皮才能发育为成虫。划线部分中,蚜虫的生殖方式属于______(选填“有性生殖”或“无性生殖”)。
(3)蚜虫的翅型有无翅和有翅。研究发现,蚜虫的翅型分化与温度、光照、天敌等因素有关,这说明生物的性状受______的影响。
30. 宁夏腾格里沙漠新能源基地在光伏板下种植沙米等植物,通过“板上发电、板下种植”实现发电、治沙、增收三合一(如图1)。图2是腾格里沙漠部分生物间的关系。据图回答:
(1)沙米适于沙漠生活,是固沙先锋,光伏板的遮挡和清洁光伏板的水有利于沙米的生长,体现生物与环境的关系是______。沙米吸水的主要部位是根尖的______。
(2)从生态系统的组成成分看,沙米属于______。沙米固定的能量可通过食物链传递给其他生物,请写出一条与蜥蜴相关的食物链:______。蜥蜴和赤狐的关系是______。
(3)板下种植可使腾格里沙漠的动植物种类逐渐丰富,提高了沙漠生态系统的______能力。
31. 小溪洞杜鹃是杜鹃花属的一个物种,曾被宣布灭绝。科研人员从原产地引入小溪洞杜鹃的种子和幼苗,在庐山植物园开启育苗、仿自然生境栽培等迁地保护工作,将其成功“复活”。
(1)引入小溪洞杜鹃的种子进行人工种植时,需要加入砾石、珍珠岩等避免土壤板结,目的是为种子的萌发提供______。
(2)小溪洞杜鹃幼苗生长过程中需吸收______(填气体名称)进行光合作用,图1中①适于光合作用的结构特点是______。
(3)小溪洞杜鹃每年6~7月开花,其花粉表面有黏丝,利于花粉落到图3中的[ ]______,因而植株的受粉率高。但研究发现小溪洞杜鹃的结实率低,推测可能的原因是______。
(4)科研人员对小溪洞杜鹃进行迁地保护,可保护生物多样性中的______。
32. 2024年12月29日首届莆田马拉松鸣枪开跑。图1~3分别表示人体心脏、耳、右手掌心面骨骼及部分肌肉的结构示意图。据图回答:
(1)思思赛前食用了鸡蛋,鸡蛋中的蛋白质在消化道中被彻底消化成______,被吸收后经血液循环最先到达图1中的[ ]______。
(2)发令枪响时,思思依靠图2中[ ]______内相应感觉细胞感受刺激,并通过神经传导最终听到枪声,迅速起跑。
(3)跑步过程中,思思的呼吸频率加快,将更多的______运送到全身的组织细胞参与呼吸作用。
(4)经过激烈角逐,思思成功获奖。领奖时,思思的拇收肌______,牵拉骨绕关节运动,参与完成抓握奖牌的动作。抓握动作需要多肌肉、多关节的精密协作,主要在______系统的调节下完成。
33. 南瓜的茎有长蔓和无蔓,由一对基因(B、b)控制,科研人员对其遗传规律进行研究,为南瓜种植提供理论基础,结果如表:
(1)长蔓南瓜的子代中出现无蔓南瓜,这种现象在遗传学上称为______。
(2)根据表中杂交组合______(填序号),可判断无蔓为显性性状。杂交组合②的子代无蔓南瓜的基因组成是______。
(3)为确定某无蔓南瓜的基因组成,可将其与长蔓南瓜进行杂交。若子代______,则其基因组成为BB;若子代______,则其基因组成为Bb。
(4)南瓜生长过程中易患白粉病而影响产量。育种工作者利用______技术将西葫芦中的抗白粉病基因转入南瓜中,从而得到抗白粉病的南瓜。
34. 高糖高脂饮食、缺乏运动、熬夜等不良生活方式是引发糖尿病的重要因素。为探究青美食蕉对血糖的影响,研究人员进行了相关实验。
实验一:探究青美食蕉对血糖的影响
实验过程:将60只雄性大鼠随机平均分为A、B、C、D四组,各组大鼠处理方法如表。
实验结果:每两周测定一次大鼠空腹血糖含量,结果如图1。
(1)测定血糖前大鼠应空腹12小时,避免饲料中的淀粉在大鼠的______被彻底分解并吸收进入血液,影响血糖水平。
(2)A组与B组对照,说明______;C组与D组对照,说明______。
胰岛素分泌不足或胰岛素抵抗均可引起糖尿病。胰岛素抵抗是指人体对胰岛素敏感性降低,胰岛素无法有效发挥作用,人体需分泌更多胰岛素以维持血糖稳定,导致胰岛细胞功能衰退。研究人员进一步探究青美食蕉对血糖的调节机制。
实验二:探究青美食蕉对血糖的调节机制
科研人员重复实验一过程,8周后测定大鼠空腹胰岛素水平,计算各组大鼠的胰岛素抵抗指数,结果如图2和图3。
(3)胰岛素能够促进人体组织细胞摄取、利用和储存葡萄糖,从而使血糖浓度______(选填“上升”或“下降”)。分析实验结果可知,青美食蕉对糖尿病大鼠血糖的调节机制是______。
(4)近年来,糖尿病发病率逐年升高。结合资料,为预防糖尿病,青少年应做到______(写出一点即可)。
莆田市2025年八年级质量调研测试试卷
生物学
(满分:100分;考试时间:60分钟;考试形式:闭卷)
注意:本试卷分为“试题”和“答题卡”两部分,答题时请按答题卡中的“注意事项”要求认真作答,答案填涂或写在答题卡上的相应位置。
一、选择题(本大题共25小题,每小题2分,共50分。在每小题给出的四个选项中只有一个选项是最符合题目要求的。)
【1~3题答案】
【答案】1. A 2. C 3. D
【4题答案】
【答案】C
【5题答案】
【答案】C
【6题答案】
【答案】B
【7题答案】
【答案】A
【8~11题答案】
【答案】8. A 9. D 10. D 11. A
【12题答案】
【答案】B
【13题答案】
【答案】C
【14题答案】
【答案】C
【15题答案】
【答案】C
【16题答案】
【答案】A
【17题答案】
【答案】C
【18题答案】
【答案】A
【19题答案】
【答案】C
【20题答案】
【答案】B
【21题答案】
【答案】B
【22题答案】
【答案】C
【23题答案】
【答案】B
【24题答案】
【答案】C
【25题答案】
【答案】C
二、非选择题(本大题共9小题,除特殊标注外,每空1分,共50分,[ ]中填序号。)
【26题答案】
【答案】(1)正确 (2)正确
(3)正确 (4)错误
【27题答案】
【答案】(1)气管 (2) ①. 抗原 ②. 特异性免疫
(3) ①. 患者接触到空气中随风飘散的花粉 ②. 花粉高峰期应关闭门窗减少空气流通##出门时佩戴口罩##尽量选择花粉浓度较低的时段出门
【28题答案】
【答案】(1)呼吸 (2) ①. 避免高温杀死有益微生物 ②. 接种
(3) ①. 酵母菌 ②. 酵母菌需在无氧条件下才能产生酒精,经常开窖会破坏无氧环境,不利于发酵,且容易造成杂菌污染
【29题答案】
【答案】(1)门 (2) ①. 不完全变态 ②. 外骨骼 ③. 无性生殖
(3)环境
【30题答案】
【答案】(1) ①. 生物适应环境,生物与环境相互影响 ②. 成熟区
(2) ①. 生产者 ②. 沙米→甲虫→蜥蜴→赤狐 ③. 捕食
(3)自我调节##自动调节
【31题答案】
【答案】(1)充足的氧气
(2) ①. 二氧化碳 ②. 细胞中含有较多叶绿体
(3) ①. ②柱头 ②. 小溪洞杜鹃的受精率低;花粉萌发率低等
(4)物种多样性
【32题答案】
【答案】(1) ① 氨基酸 ②. ①右心房
(2)⑥耳蜗 (3)氧气
(4) ①. 收缩 ②. 神经
【33题答案】
【答案】(1)变异 (2) ①. ② ②. BB或Bb
(3) ①. 全为无蔓 ②. 出现长蔓(或出现长蔓和无蔓)
(4)转基因
【34题答案】
【答案】(1)小肠 (2) ①. 青美食蕉对正常大鼠的血糖无明显影响 ②. 青美食蕉可以降低糖尿病大鼠的血糖
(3) ①. 下降 ②. 青美食蕉可降低糖尿病大鼠的胰岛素抵抗指数,使胰岛素有效发挥作用,从而降低血糖
(4)减少高糖高脂饮食;适量运动;不熬夜杂交组合
子代南瓜的数量
无蔓
长蔓
①无蔓×长蔓
79
81
②无蔓×无蔓
304
92
组别
实验材料
饲料及灌胃试剂
A
正常大鼠
普通饲料+生理盐水
B
正常大鼠
普通饲料+青美食蕉
C
糖尿病大鼠
高糖饲料+生理盐水
D
糖尿病大鼠
高糖饲料+青美食蕉
相关试卷
这是一份2025年福建省莆田市八年级中考模拟生物试题(中考模拟),共12页。试卷主要包含了选择题,非选择题等内容,欢迎下载使用。
这是一份2025年福建省莆田市八年级中考模拟生物试题(原卷版+解析版),共34页。试卷主要包含了选择题,非选择题等内容,欢迎下载使用。
这是一份2025年福建省福州市八年级一模生物试题(中考模拟),共10页。
相关试卷 更多
- 1.电子资料成功下载后不支持退换,如发现资料有内容错误问题请联系客服,如若属实,我们会补偿您的损失
- 2.压缩包下载后请先用软件解压,再使用对应软件打开;软件版本较低时请及时更新
- 3.资料下载成功后可在60天以内免费重复下载
免费领取教师福利 




.png)




