若您为此资料的原创作者,认为该资料内容侵犯了您的知识产权,请扫码添加我们的相关工作人员,我们尽可能的保护您的合法权益。
1/7
2/7
3/7
还剩4页未读,
继续阅读
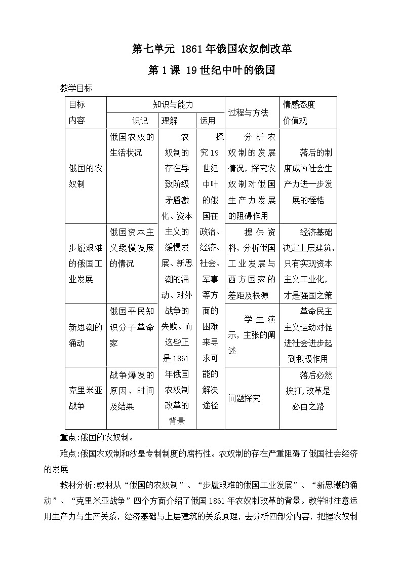
选修1 历史上重大改革回眸19世纪中叶的俄国教案及反思
展开
这是一份选修1 历史上重大改革回眸19世纪中叶的俄国教案及反思,共7页。教案主要包含了俄国的农奴制的形成与发展,步履维艰的俄国工业发展,新思潮的涌动,克里米亚战争等内容,欢迎下载使用。
相关教案
高中人教版 (新课标)农奴制改革与俄国的近代化教案及反思:
这是一份高中人教版 (新课标)农奴制改革与俄国的近代化教案及反思,共12页。教案主要包含了导入新课,讲授新课,合作探究,知识链接,学思之窗,本课小结,本课测评等内容,欢迎下载使用。
高中人教版 (新课标)农奴制改革与俄国的近代化教学设计:
这是一份高中人教版 (新课标)农奴制改革与俄国的近代化教学设计,共11页。教案主要包含了“资本主义经济的迅速发展”,“政治的缓慢变革”,“亚历山大二世遇刺”等内容,欢迎下载使用。
高中历史人教版 (新课标)选修1 历史上重大改革回眸农奴制改革与俄国的近代化教案设计:
这是一份高中历史人教版 (新课标)选修1 历史上重大改革回眸农奴制改革与俄国的近代化教案设计,共6页。教案主要包含了导入新课,讲授新课,探究学习,联系现实,课堂小结,教学反思等内容,欢迎下载使用。
相关教案 更多
资料下载及使用帮助
版权申诉
- 1.电子资料成功下载后不支持退换,如发现资料有内容错误问题请联系客服,如若属实,我们会补偿您的损失
- 2.压缩包下载后请先用软件解压,再使用对应软件打开;软件版本较低时请及时更新
- 3.资料下载成功后可在60天以内免费重复下载
版权申诉
免费领取教师福利

