搜索
      上传资料 赚现金

      浙江省新力量联盟2024-2025学年高二下学期期中考试通用技术试卷(Word版附解析)

      • 7.01 MB
      • 2025-05-27 16:48:13
      • 108
      • 0
      • 教习网3275309
      加入资料篮
      立即下载
      查看完整配套(共2份)
      包含资料(2份) 收起列表
      原卷
      浙江省新力量联盟2024-2025学年高二下学期期中考试通用技术试题(原卷版).docx
      预览
      解析
      浙江省新力量联盟2024-2025学年高二下学期期中考试通用技术试题 Word版含解析.docx
      预览
      正在预览:浙江省新力量联盟2024-2025学年高二下学期期中考试通用技术试题(原卷版).docx
      浙江省新力量联盟2024-2025学年高二下学期期中考试通用技术试题(原卷版)第1页
      1/6
      浙江省新力量联盟2024-2025学年高二下学期期中考试通用技术试题(原卷版)第2页
      2/6
      浙江省新力量联盟2024-2025学年高二下学期期中考试通用技术试题(原卷版)第3页
      3/6
      浙江省新力量联盟2024-2025学年高二下学期期中考试通用技术试题 Word版含解析第1页
      1/10
      浙江省新力量联盟2024-2025学年高二下学期期中考试通用技术试题 Word版含解析第2页
      2/10
      浙江省新力量联盟2024-2025学年高二下学期期中考试通用技术试题 Word版含解析第3页
      3/10
      还剩3页未读, 继续阅读

      浙江省新力量联盟2024-2025学年高二下学期期中考试通用技术试卷(Word版附解析)

      展开

      这是一份浙江省新力量联盟2024-2025学年高二下学期期中考试通用技术试卷(Word版附解析),文件包含浙江省新力量联盟2024-2025学年高二下学期期中考试通用技术试题原卷版docx、浙江省新力量联盟2024-2025学年高二下学期期中考试通用技术试题Word版含解析docx等2份试卷配套教学资源,其中试卷共16页, 欢迎下载使用。
      高二年级技术学科
      考生须知:
      1.本卷共 11 页满分 100 分,考试时间 60 分钟。
      2.答题前,在答题卷指定区域填写班级、姓名、考场号、座位号及准考证号并填涂相应数字。
      3.所有答案必须写在答题纸上,写在试卷上无效。
      4.考试结束后,只需上交答题纸。
      第二部分:通用技术(50 分)
      一、选择题(本大题共 10 小题,每小题 3 分,共 30 分。每小题列出的四个备选项中只有一
      个是符合题目要求的,不选、多选、错选均不得分)
      1. DeepSeek 是一款先进的人工智能模型,具备文本生成、数据分析、多语言理解等功能,广泛应用于内容
      创作、智能客服、教育辅助等领域。该模型基于深度学习算法,结合海量数据进行训练,能够模拟人类思
      维模式并提供高效解决方案。关于 DeepSeek,下列说法中不正确的是( )
      A. DeepSeek 融合了自然语言处理、深度学习和大数据分析等技术,体现了技术的综合性
      B. DeepSeek 能够快速生成高质量文本,帮助用户提升工作效率,体现了技术的目的性
      C. 近年来云计算和分布式计算技术的发展,使得 DeepSeek 的训练成为可能,体现了技术发展对设计的影

      D. DeepSeek 可以完全替代人类进行所有创造性写作,体现了技术发展人的作用
      【答案】D
      【解析】
      【详解】本题考查技术的性质,技术和设计的关系,技术对人的作用。A 正确:DeepSeek 整合了多种技术
      (自然语言处理、深度学习等),体现了技术的综合性。B 正确:其功能直接服务于提升效率的目标,符合
      技术的目的性。C 正确:技术发展(如云计算)为模型的训练提供了基础,说明技术对设计的推动作用。D
      错误:技术发展人是改变着主观世界,拓宽了人类的认知范围,更新了人类应对问题的方法,极大地激发
      了人类的创新精神和实践能力。故选 D。
      2. 如图所示是小米 SU7 电动车,其搭载 800V 高压平台,CLTC 续航里程最高可达 830 公里,支持超级快
      充技术(充电 5 分钟续航增加 220 公里),并配备智能驾驶辅助系统、全场景智能座舱和一体化压铸车身。
      下列对该电动车的分析与评价中不恰当的是( )
      第 1页/共 10页
      A. 配备智能驾驶辅助系统和超长续航电池,符合设计的实用原则
      B. 采用一体化压铸车身技术减少零件数量,符合设计的创新原则
      C. 车内材料使用可回收环保材料,主要是从“物”的角度考虑的
      D. 设计低风阻流线型车身,主要是从“环境”的角度考虑的
      【答案】C
      【解析】
      【详解】本题考查设计的一般原则和设计分析的三要素。A 恰当:实用原则强调功能满足用户需求,智能
      驾驶和长续航直接提升驾驶体验和实用性。B 恰当:创新原则体现在通过一体化压铸技术优化车身结构,
      简化生产流程,属于技术革新。C 不恰当:使用可回收环保材料的核心目的是减少资源消耗和环境污染,
      属于“环境”角度(人、物、环境中的“环境”),而非“物”(车辆自身结构或性能)。D 恰当:低风阻
      设计通过降低空气阻力减少能耗,从而减少碳排放,属于从“环境”角度考虑可持续性。故选 C。
      3. 关于小米 SU7 电动车,下列设计特征中,不是从人机关系角度考虑的是( )
      A. 中控屏幕倾斜角度可调,适配不同身高驾驶员的视线范围
      B 方向盘表面采用抗菌材料,长期接触不危害健康
      C. 电池冷却系统优化提升充电效率,延长电池寿命
      D. 车内语音交互系统支持自然语言指令,无需手动操作
      【答案】C
      【解析】
      【详解】本题考查人机关系的目标和合理实现。A.符合人机关系目标:高效与舒适。中控屏幕角度调节优
      化了驾驶员与屏幕的视觉交互,属于动态尺寸(头部转动范围)的适配,同时满足高效(快速获取信息)
      和舒适(自然状态下的视觉体验)。B.符合人机关系目标:健康。抗菌材料的设计避免了长期使用中细菌
      滋生对用户健康的潜在威胁,属于从健康角度考虑人机关系,符合“长期使用无不良影响”的目标。C.电
      池冷却系统优化主要服务于电池性能(如充电效率和寿命),属于工程技术改进,其核心目的是提升车辆动
      力系统可靠性,与人机关系无直接关联。D.符合人机关系目标:高效与信息交互。自然语言交互系统通过
      第 2页/共 10页
      语音指令替代手动操作,减少了驾驶分心,体现了高效(快捷完成任务)和信息交互(声音指令的传递与
      反馈)的设计原则。故选 C。
      4. 小米 SU7 电动车在研发过程中进行了多项技术试验。下列试验中,采用模拟试验法的是( )
      A. 对车身钢材进行连续高强度压力测试,直到材料断裂
      B. 对比不同电池材料 充放电效率,选择最优方案
      C. 在实验室中模拟暴雨天气,使用喷淋设备测试车辆涉水密封性能
      D. 使用计算机软件模拟 SU7 在雪地路况下的刹车距离
      【答案】C
      【解析】
      【详解】本题考查技术常用的试验方法。A.强化试验法。通过持续施压直至材料断裂,属于强化试验法,
      通过极端条件加速测试材料极限。B.优选试验法。对比不同材料的性能以选择最优方案,属于优选试验法,
      通过数据对比实现选优目标。C.模拟试验法(正确答案),在实验室内人工模拟暴雨天气(如喷淋设备),
      复现实场景中的涉水环境,测试车辆密封性,符合模拟试验法的核心定义。D.虚拟试验法。计算机模拟雪
      地刹车场景,依赖数字模型而非物理环境,属于虚拟试验法。故选 C。
      5. 在设计一款用于户外使用的休闲长椅时,需要考虑材料的耐久性、抗腐蚀性和舒适性。以下哪种材料组
      合最适合用于这款长椅的制造( )
      A. 铁制框架+木质座面 B. 塑料框架+织物座面 C. 混凝土框架+石材座面 D. 不锈钢框架+防腐木座

      【答案】D
      【解析】
      【详解】抱歉,这道题目暂时还没有解析内容,感谢您的理解与支持!
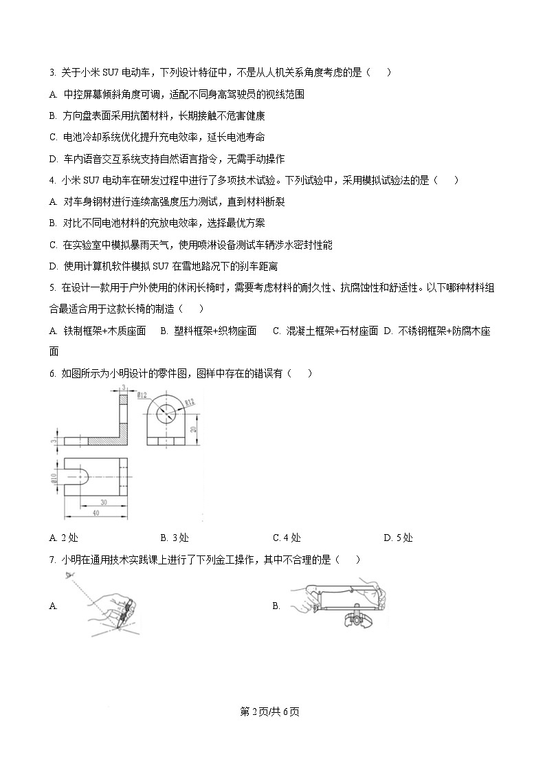
      6. 如图所示为小明设计的零件图,图样中存在的错误有( )
      A. 2 处 B. 3 处 C. 4 处 D. 5 处
      第 3页/共 10页
      【答案】A
      【解析】
      【详解】本题考查图样尺寸标注。该图样是剖视图,U 型槽应标注半径 R5,主视图缺少点划线,该图样是
      剖视图,只有两处错误。
      7. 小明在通用技术实践课上进行了下列金工操作,其中不合理的是( )
      A. B.
      C. D.
      【答案】D
      【解析】
      【详解】本题考查金工的操作规范。A.合理。冲眼第一步斜看对齐。B.合理。锯割时工件夹持在台虎钳
      的左侧,左手扶弓,右手握把。C.合理。攻丝时,两手握丝锥扳手,将丝锥顺时针方向旋进,确保丝锥中
      心与孔中心重合,不使其歪斜,经常倒转 1/4~1/2 圈,丝锥的切削部分全部进入工件,就不再施加压力。D
      .不合理。清理锉屑,分两种环境:清理锉刀上的锉屑用钢丝刷,清理台虎钳上的用毛刷。所以 D 错误。
      故选 D。
      8. 如图所示是一款家用折叠梯,展开后可作人字梯使用,折叠后便于收纳。梯子的两片梯架通过顶部铰链
      连接,踏板表面有防滑凹槽,材质采用高强度轻质铝合金,底部配有防滑橡胶垫。下列对该折叠梯的分析
      中不正确的是( )
      第 4页/共 10页
      A. 攀爬时,踏板主要受力形式是受压
      B. 两片梯架通过销轴固定,销轴的主要受力形式是受剪切
      C. 底部防滑橡胶垫通过增加摩擦力来提升梯子的稳定性
      D. 采用铝合金材质既减轻重量又增强了结构的强度
      【答案】A
      【解析】
      【详解】本题考查结构受力和稳固性。A 项说法不当。踏板在使用时,人的重量往往作用于踏板中部,踏
      板两端受到梯架的支撑,其主要承受的是弯曲应力(上下表面分别受拉、受压),而非简单的受压。B 项中
      销轴用来连接并允许梯架开合,使用时主要承受剪切力。C 项中防滑橡胶垫能增加与地面的摩擦,从而提
      高稳定性。D 项的铝合金材质具有质量轻、强度高等优点,用于折叠梯能减轻自重并保证足够的结构强度。
      故选 A。
      9. 可降解餐具主要分为三类:可降解塑料餐具、植物纤维餐具与纸质餐具。植物纤维餐又被称为最为环保
      的材料。下图为其发泡工艺中不使用化学发泡剂的两步成型法生产工艺流程图,下列对该流程的分析中不
      正确的是( )
      A. 淀粉和打糊属于串行工序
      B. 粉碎与打糊可同时进行,属于并行工序
      第 5页/共 10页
      C. 为了减短工期,两次混炼也不能合并成一次
      D. 流程设计首先要明确具体实现目标,再考虑材料、工艺、人员、环境、设计等
      【答案】A
      【解析】
      【详解】本题考查流程的理解。A.不正确。淀粉是原料,不是工序,所以两者不能称之为串行工序 B.正
      确。粉碎与打糊工序可同时进行 C.正确。因为工艺要求分两次混炼,合并会影响质量。D.正确。书本的
      原话。故选 A。
      10. 如图所示是某油料自动定量灌装系统示意图,其工作过程如下:流量变送器检测油料体积信号并传送至
      计量控制器,控制器根据信号计算灌装量,当达到设定时关闭气动球阀。下列对该系统的说法中,不合理
      的是( )
      A. 该系统由流量变送器、计量控制器和气动球阀组成,体现了系统的整体性
      B. 该系统能实现油料 定量灌装,体现了系统的环境适应性
      C. 系统分析时通过数学模型关联油料体积与灌装量,遵循了系统分析的科学性原则
      D. 流量变送器的检测精度与气动球阀的响应速度相互关联,体现了系统的相关性
      【答案】B
      【解析】
      【详解】本题考查系统基本特性及分析原则。A.合理(整体性)整体性强调系统由相互关联的要素组成统
      一整体。选项 A 明确系统由流量变送器、控制器、气动阀等要素构成,符合整体性定义。B.不合理(目的
      性)该系统能实现油料的定量灌装,这是系统功能,此处体现了系统的目的性,没有体现对外界环境的适
      应。C.合理(科学性原则)科学性原则强调使用数学工具和科学方法进行分析。选项 C 中“数学模型关联
      油料体积与灌装量”符合科学性原则。D.合理(相关性)相关性强调系统要素间的相互作用。流量变送器
      的精度与气动阀的响应速度共同影响灌装准确性,体现要素间的关联性。故选 B。
      二、非选择题部分(本大题共 2 小题,其中第 11 小题 8 分,第 12 小题 12 分,共 20 分)
      11. 小明想设计制作如图所示的智能感应垃圾桶。当手靠近垃圾桶的感应模块时,控制模块控制电机正向转
      动,打开桶盖;当手离开,电机反转,桶盖自然下落。请根据题图及描述完成以下任务:
      第 6页/共 10页
      (1)小明提出了以下设计要求,设计分析时,主要从“环境”角度考虑的有________(多选)
      A. 卡通造型,受人喜欢
      B. 有足够的强度和稳定性
      C. 能够防水、防尘
      D. 筒底部有橡胶垫,防滑
      E. 成本尽可能低
      (2)下列不属于该垃圾桶设计限制条件的是________(单选)
      A. 小明的知识与能力 B. 电机的型号
      C. 手掌大小 D. 感应模块 灵敏度
      (3)在设计该智能感应垃圾桶的过程中,有以下环节,根据设计的一般过程,以上环节的进行顺序是:
      ________→________→________→________(填字母)
      A.测试智能感应垃圾桶的效果与操作便捷性
      B.用计算机绘图软件画设计图和加工图样
      C.明确智能感应垃圾桶的设计要求
      D.搜集各种智能感应垃圾桶的基本结构
      (4)小明在用人造板材制作该垃圾桶的前面板凹槽时,可能用到的工具有________(多选)
      【答案】(1)CD (2)C
      (3) ①. C ②. D ③. B ④. A
      (4)DEFG
      【解析】
      第 7页/共 10页
      【详解】1.C(能够防水、防尘):防水、防尘是垃圾桶适应外部环境(如厨房、浴室潮湿环境)的关键设计。
      D(筒底部有橡胶垫,防滑):防滑设计确保垃圾桶在不同地面(如瓷砖、木地板)上的稳定性,属于环境
      适应性。其他选项:A(卡通造型)属于用户心理需求(人机关系的心理需求)。B(强度与稳定性)属于结
      构设计(物)。E(低成本)属于经济性原则。故选 CD。
      2.A(知识与能力)限制设计可行性。B(电机型号)限制功能实现。D(感应灵敏度)影响用户体验。C(手
      掌大小):感应垃圾桶通过传感器检测手部接近,与手掌尺寸无关,因此不属于限制条件。故选 C。
      3.C(明确设计要求):首先需明确设计目标与需求。D(搜集结构信息):调研现有产品结构, 设计提供
      参考。B(绘制设计图):根据需求与信息绘制详细图纸。A(测试与优化):最后通过测试验证功能并优化
      设计。故选 CDBA。
      4.D(钢丝锯):用于切割曲线。E(手电钻):钻孔。F(木工锉):打磨边缘。G(凿子):雕刻凹槽。故选
      DEFG。
      12. 小明看到妈妈在烹饪时,将锅盖摆放在灶台上(如图 A),又占地方,同时有较多的水滴顺着锅盖内侧
      流到灶台上,影响台面卫生。于是他想设计一台能放置锅盖的锅盖架,既能节省空间又能接水。已知墙面
      已有设置如图 B(16cm×8cm),普通锅盖直径通常在 18cm 到 26cm 之间,厚 6cm,圆形锅柄直径为 4cm。
      请完成以下任务:
      (1)小明发现问题的途径和方法是________(单选)
      A. 观察日常生活 B. 技术研究和技术试验 C. 收集和分析信息
      (2)小明制定了如下的设计要求:
      ①装置与墙面图 B 的连接牢固,取放方便;
      ②装置可以放置 2 个锅盖,锅盖取放方便,节省空间;
      ③装置能存一定量的水,且方便取下倒水;
      ④材料自选。
      请你根据以上要求设计该装置,画出设计草图(必要时可用文字补充说明)________
      第 8页/共 10页
      (3)在设计草图上标注主要尺寸___________
      (4)按照设计图样制作完成后,小明准备对装置进行试验,下列不需要的是________(单选)
      A. 装置安装后,放上锅盖,观察装置是否牢固
      B. 装置安装后,把有滴水的锅盖放上,观察水滴是否滴入装置内
      C. 装置装水后取下倒水,测试取下是否方便
      D. 装置安装后,放上 2 个锅盖用力向外拉拽,看装置是否掉落
      【答案】(1)A (2)评分标准:装置与墙面图 B 的连接牢固,取放方便;②装置可以放置 2 个锅盖,
      锅盖取放方便;③装置能存一定量的水,且方便取下倒水。
      (3)卡槽 A 的长度, B 处宽度,C 处 U 型槽的尺寸 (4)D
      【解析】
      【详解】1.小明是通过观察日常生活来发现问题的,故选 A。
      2.置与墙面图 B 的连接牢固,取放方便;装置可以放置 2 个锅盖,锅盖取放方便;装置能存一定量的水,
      且方便取下倒水。
      第 9页/共 10页
      D
      3.如上图: 必须标注卡槽 A 的长度, B 处的宽度,根据锅的厚底;C 处 U 型槽的尺寸根据锅的圆头直径,
      这三个尺寸要求要略大于已知锅体尺寸,其它尺寸合理也可。
      4.该锅盖架受到的力是向下的,向外拉拽的力不是通常的受力,不是设计要求,所以不需要进行技术试验。
      D 项说法不符合需要,其他选项都是需要的,故选 D。
      第 10页/共 10页

      相关试卷 更多

      资料下载及使用帮助
      版权申诉
      • 1.电子资料成功下载后不支持退换,如发现资料有内容错误问题请联系客服,如若属实,我们会补偿您的损失
      • 2.压缩包下载后请先用软件解压,再使用对应软件打开;软件版本较低时请及时更新
      • 3.资料下载成功后可在60天以内免费重复下载
      版权申诉
      若您为此资料的原创作者,认为该资料内容侵犯了您的知识产权,请扫码添加我们的相关工作人员,我们尽可能的保护您的合法权益。
      入驻教习网,可获得资源免费推广曝光,还可获得多重现金奖励,申请 精品资源制作, 工作室入驻。
      版权申诉二维码
      欢迎来到教习网
      • 900万优选资源,让备课更轻松
      • 600万优选试题,支持自由组卷
      • 高质量可编辑,日均更新2000+
      • 百万教师选择,专业更值得信赖
      微信扫码注册
      手机号注册
      手机号码

      手机号格式错误

      手机验证码 获取验证码 获取验证码

      手机验证码已经成功发送,5分钟内有效

      设置密码

      6-20个字符,数字、字母或符号

      注册即视为同意教习网「注册协议」「隐私条款」
      QQ注册
      手机号注册
      微信注册

      注册成功

      返回
      顶部
      学业水平 高考一轮 高考二轮 高考真题 精选专题 初中月考 教师福利
      添加客服微信 获取1对1服务
      微信扫描添加客服
      Baidu
      map