搜索
      上传资料 赚现金

      [精] 2025年高考押题预测卷:生物(福建卷03)(解析版)

      • 1.89 MB
      • 2025-05-22 15:52:10
      • 121
      • 0
      加入资料篮
      立即下载
      2025年高考押题预测卷:生物(福建卷03)(解析版)第1页
      高清全屏预览
      1/22
      2025年高考押题预测卷:生物(福建卷03)(解析版)第2页
      高清全屏预览
      2/22
      2025年高考押题预测卷:生物(福建卷03)(解析版)第3页
      高清全屏预览
      3/22
      还剩19页未读, 继续阅读

      2025年高考押题预测卷:生物(福建卷03)(解析版)

      展开

      这是一份2025年高考押题预测卷:生物(福建卷03)(解析版),共22页。
      注意事项:
      1.答卷前,考生务必将自己的姓名、准考证号等填写在答题卡和试卷指定位置上。
      2.回答选择题时,选出每小题答案后,用铅笔把答题卡上对应题目的答案标号涂黑。如需改动,用橡皮擦干净后,再选涂其他答案标号。回答非选择题时,将答案写在答题卡上。写在本试卷上无效。
      3.考试结束后,将本试卷和答题卡一并交回
      一、选择题:本题共15小题,1-10每小题2分,11-15题每题4分,共40分,在每小题给出的四个选项中,只有一项符合题目要求。
      1、2024年4月,科学家发现了第一种能固氮的真核生物——贝氏布拉藻,它的固氮功能来自于其细胞内的一种新型细胞器——硝质体,是某种固氮蓝细菌内共生的结果。下列相关叙述正确的是( )
      A.硝质体具有单层膜结构B.硝质体含有核糖体
      C.固氮蓝细菌中含有线粒体D.固氮蓝细菌是异养生物
      【答案】B
      【分析】蓝细菌属于原核生物,不具有线粒体,蓝细菌可以进行光合作用,属于自养生物,
      【详解】A、硝质体是某种固氮蓝细菌内共生的结果,为双层膜结构,A错误;
      B、核糖体是蛋白质合成的场所,原核细胞和真核细胞共有的细胞器是核糖体。由于硝质体是由固氮蓝细菌内共生形成的,固氮蓝细菌是原核生物,含有核糖体,所以硝质体也含有核糖体,B正确;
      C、蓝细菌属于原核生物,不具有线粒体,C错误;
      D、蓝细菌可以进行光合作用,属于自养生物,D错误。
      故选B。
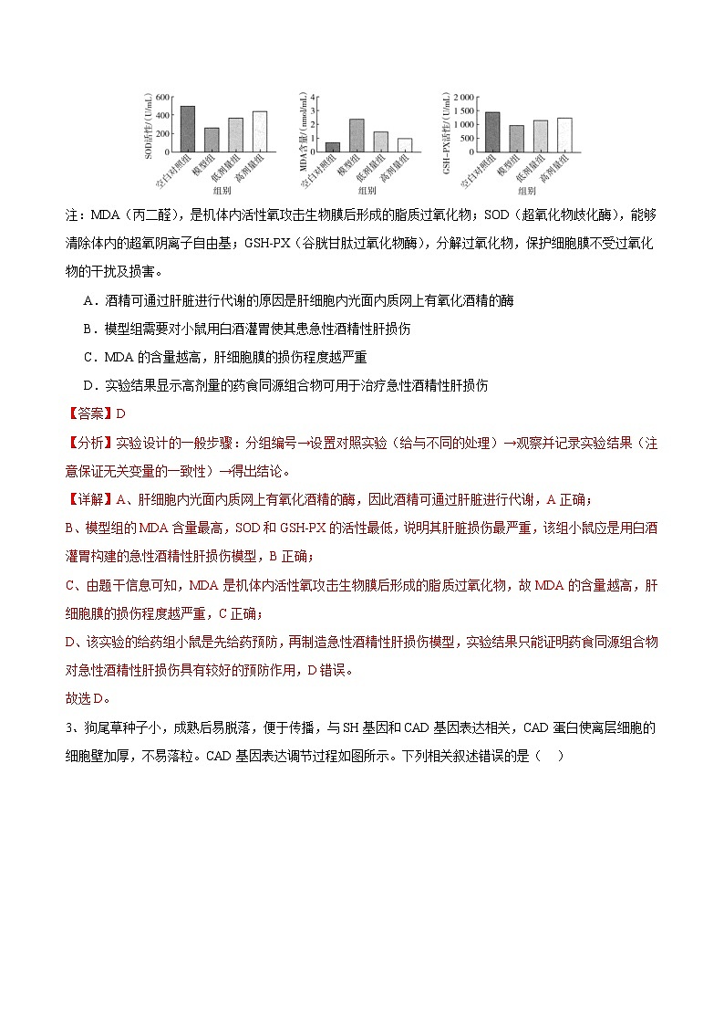
      2、(情境题)急性酒精性肝损伤是指在短期内大量饮酒造成体内产生大量活性氧,从而造成肝脏氧化损伤,而肝细胞内光面内质网上有氧化酒精的酶。为探究某药食同源组合物对急性酒精性肝损伤的保护作用,某研究小组将正常小鼠随机均分为空白对照组、模型组、给药组(低、高剂量),其中给药组是正常小鼠预防给药一周后,再进行白酒灌胃。实验后检测结果如图所示。下列叙述错误的是( )
      注:MDA(丙二醛),是机体内活性氧攻击生物膜后形成的脂质过氧化物;SOD(超氧化物歧化酶),能够清除体内的超氧阴离子自由基;GSH-PX(谷胱甘肽过氧化物酶),分解过氧化物,保护细胞膜不受过氧化物的干扰及损害。
      A.酒精可通过肝脏进行代谢的原因是肝细胞内光面内质网上有氧化酒精的酶
      B.模型组需要对小鼠用白酒灌胃使其患急性酒精性肝损伤
      C.MDA的含量越高,肝细胞膜的损伤程度越严重
      D.实验结果显示高剂量的药食同源组合物可用于治疗急性酒精性肝损伤
      【答案】D
      【分析】实验设计的一般步骤:分组编号→设置对照实验(给与不同的处理)→观察并记录实验结果(注意保证无关变量的一致性)→得出结论。
      【详解】A、肝细胞内光面内质网上有氧化酒精的酶,因此酒精可通过肝脏进行代谢,A正确;
      B、模型组的MDA含量最高,SOD和GSH-PX的活性最低,说明其肝脏损伤最严重,该组小鼠应是用白酒灌胃构建的急性酒精性肝损伤模型,B正确;
      C、由题干信息可知,MDA是机体内活性氧攻击生物膜后形成的脂质过氧化物,故MDA的含量越高,肝细胞膜的损伤程度越严重,C正确;
      D、该实验的给药组小鼠是先给药预防,再制造急性酒精性肝损伤模型,实验结果只能证明药食同源组合物对急性酒精性肝损伤具有较好的预防作用,D错误。
      故选D。
      3、狗尾草种子小,成熟后易脱落,便于传播,与SH基因和CAD基因表达相关,CAD蛋白使离层细胞的细胞壁加厚,不易落粒。CAD基因表达调节过程如图所示。下列相关叙述错误的是( )
      A.狗尾草种子小、易脱落,有利于其种群的繁衍
      B.基因SH的表达会抑制CAD基因所在的DNA复制
      C.SH蛋白在核糖体上合成后通过核孔进入细胞核
      D.敲除SH基因的狗尾草所产生的种子不容易落粒
      【答案】B
      【分析】1、转录:
      (1)概念:RNA是在细胞核中,通过RNA聚合酶以DNA的一条链为模板合成的,这一过程叫作转录;
      (2)酶:RNA聚合酶;
      (3)RNA的合成方向:5'→3';
      (4)原料:游离的4种核糖核苷酸;
      2、翻译:
      (1)概念:游离在细胞质中的各种氨基酸,以mRNA为模板合成具有一定氨基酸顺序的蛋白质,这一过程叫作翻译;
      (2)原料:氨基酸;
      (3)核糖体沿mRNA移动的方向:5'→3';
      (4)特点:一个mRNA 分子上可以结合多个核糖体,同时合成多条肽链。因此,少量的mRNA分子就可以迅速合成大量蛋白质。
      【详解】A、狗尾草种子小、易脱落,有利于其种群的繁衍,A正确;
      B、据图分析,基因SH的表达会抑制CAD基因的转录,B错误;
      C、蛋白质的合成场所是核糖体,蛋白质通过核孔进入细胞核,C正确;
      D、敲除SH基因的狗尾草会合成CAD蛋白,产生的种子不容易落粒,D正确。
      故选B。
      4、(情境题)家蝇的不抗药和抗药是一对相对性状。让喷洒过杀虫剂“X”地区的家蝇种群在不接触该杀虫剂的条件下连续繁殖10代,并测定每一代的抗药基因型频率和抗药基因频率,发现两者均有波动,但均没有明显的变化。下列叙述错误的是( )
      A.喷洒杀虫剂“X”能使不抗药基因突变为抗药基因
      B.喷洒杀虫剂“X”可使家蝇种群的抗药基因频率增加
      C.无杀虫剂“X”时,环境对该等位基因的选择压力相同
      D.喷洒杀虫剂“X”地区的家蝇种群会朝一定的方向进化
      【答案】A
      【分析】现代生物进化理论的主要内容:1、种群是生物进化的基本单位;2、突变和基因重组为生物进化提供原材料;3、自然选择决定生物进化的方向;4、隔离是物种形成的必要条件。
      【详解】A、基因突变具有不定向性,且在自然状态下就会发生,杀虫剂 “X” 不能使不抗药基因定向突变为抗药基因,它只是对家蝇的抗药和不抗药性状进行选择,A错误;
      B、喷洒杀虫剂 “X” 后,不抗药的家蝇会被杀死,抗药的家蝇能存活并繁殖,所以会使家蝇种群中抗药基因频率增加,B正确;
      C、根据题意,让喷洒过杀虫剂“X”地区的家蝇种群在不接触该杀虫剂的条件下连续繁殖10代,并测定每一代的抗药基因型频率和抗药基因频率,发现两者均有波动,但均没有明显的变化,说明无杀虫剂“X”时,环境对该等位基因的选择压力相同,C正确;
      D、喷洒杀虫剂“X”地区的家蝇种群基因频率会发生定向改变,会朝一定的方向进化,D正确。
      故选A。
      5、(情境题)下图为某人冬泳时体内的部分生理变化过程(图中①~③表示激素,A表示器官)。下丘脑中存在热敏神经元和冷敏神经元,在体表温度上升时前者的冲动频率增加,在体表温度下降时后者的冲动频率增加,当二者的冲动频率相等时,机体产热和散热达到平衡。下列叙述错误的是( )
      A.由题干信息可推测,热敏神经元和冷敏神经元属于体温调节的神经中枢
      B.人冬泳刚入水时下丘脑中热敏神经元的冲动频率小于冷敏神经元的冲动频率
      C.与在正常室温时相比,冬泳时人体产热量、散热量均增加
      D.③抑制①的分泌,所以③与①之间是相抗衡关系
      【答案】D
      【分析】1、寒冷环境→皮肤冷觉感受器→下丘脑体温调节中枢→增加产热(骨骼肌战栗、立毛肌收缩、甲状腺激素等分泌增加),减少散热(毛细血管收缩、汗腺分泌减少)→体温维持相对恒定。
      2、炎热环境→皮肤温觉感受器→下丘脑体温调节中枢→增加散热(毛细血管舒张、汗腺分泌增加)→体温维持相对恒定。题图分析,①表示促甲状腺激素释放激素,②表示促甲状腺激素,③表示甲状腺激素,A表示垂体。
      【详解】A、据题干信息分析,热敏神经元和冷敏神经元都存在于下丘脑中,在体表温度变化时,两神经元冲动频率发生改变,进行调节, 由此可推测,两种神经元属于体温调节的神经中枢,A正确;
      B、据题干信息分析,由于人冬泳刚入水时体表温度下降,冷敏神经元的冲动频率会增加且大于热敏神经元的,从而刺激机体增加产热量,以维持体温的相对稳定,B正确;
      C、与在正常室温时相比,冬泳时外界温度较低,机体散热量增加,产热量也增加,C正确;
      D、①为促甲状腺激素释 放激素,③为甲状腺激素,③可以通过负反馈调节抑制①的分泌,但 ①与③之间不是相抗衡关系,D错误。
      故选D。
      6、在自然界中,种子萌发,植物生长、开花等,都受到光的调控。叶片中的光敏色素PFR和PR是一类能接受光信号的分子,在红光下PR变为PFR;而在远红光下PFR变为PR。昼越短时,PFR转变为PR就越多,剩下的PFR也就越少,有利于短日照植物开花;反之,昼越长时,PFR转变为PR就越少,剩下的PFR也就越多,有利于长日照植物开花。下列说法错误的是( )
      A.昼夜长短可能是通过影响植物激素的分泌来影响植物开花
      B.夜间给长日照植物补充红光,有利于长日照植物开花
      C.若短日照植物避光一定时长,则PFR/PR比值变小提前开花
      D.烟草种子接受光照提供的能量,从而在有光的条件下萌发
      【答案】D
      【分析】 光敏色素是一类蛋白质,分布在植物的各个部位,其中分生组织的细胞中含量丰富,在受到光照射时,光敏色素的结构会发生变化,这一变化的信息会经过信息传递系统传导到细胞核中,影响特定基因的表达,从而表现出生物学效应。
      【详解】 A、植物生命活动的调节受基因、激素和环境三个方面影响,植物开花与昼夜长短的关系,可能与光照时长影响植物激素的分泌有关,A正确;
      B、昼越长时,PFR变为PR就较少,剩下的PFR也就越多,有利于长日照植物开花。在红光下PR可变PFR,使PFR增多,因此夜间给长日照植物补充红光,有利于长日照植物开花,B正确;
      C、根据题意“昼越短时,PFR转变为PR就越多,剩下的PFR也就越少,有利于短日照植物开花”可知,短日照植物给予适当时长的避光处理,则PFR/PR比值会变小,从而提前开花,C正确;
      D、烟草种子需要在有光的条件下才能萌发,是因为光照可以为种子萌发提供信号,而不是提供能量,D错误。
      故选D。
      7、(情境题)福寿螺以狐尾藻和苦草为食。某实验小组研究了本地物种苦草和入侵物种福寿螺对狐尾藻入侵的影响,为狐尾藻设置了不同的生境(不同生境下狐尾藻的初始生物量相同),经过相同的时间后,统计不同生境下狐尾藻和苦草的相对生物量,如表所示。下列有关说法错误的是( )
      A.与福寿螺捕食相比,对狐尾藻入侵影响更显著的是苦草
      B.福寿螺对于食物具有选择性,其可能更加偏好于取食苦草
      C.随捕食强度增大,福寿螺对苦草和狐尾藻生长的抑制作用均增强
      D.外来植物与外来植食性动物协同入侵可能加剧对本地植物群落的负面影响
      【答案】C
      【分析】题意分析,本实验目的是研究了本地物种苦草和入侵物种福寿螺对狐尾藻入侵的影响,实验的自变量是福寿螺数量、苦草的数量以及二者是否共同存在,因变量是狐尾藻生物量和苦草生物量。
      【详解】A、对比生境1~4可知,与福寿螺捕食相比,苦草的种间竞争作用使狐尾藻生物量下降得更显著,A正确;
      B、对比生境4~6可知,随福寿螺数量增加,狐尾藻生物量变化不大,但苦草生物量急剧下降,推测福寿螺可能更加偏好于取食苦草,B正确;
      C、对比生境2、3或生境5、6可知,随捕食强度增大,狐尾藻生物量变化不大,但苦草生物量降低显著,说明福寿螺对狐尾藻生长的抑制作用与捕食强度无关,C错误;
      D、据题分析可知,福寿螺会捕食苦草,狐尾藻会与苦草竞争资源,抑制苦草生长,二者协同入侵可能加剧对本地植物群落的负面影响,D正确。
      故选C。
      8、下图分别示意生态系统某生物量金字塔(左)和某数量金字塔(右),叙述正确的是( )
      A.第一营养级干重值可代表流经该生态系统的总能量
      B.左图第三营养级到第四营养级能量传递效率约为13.6%
      C.数量金字塔呈上宽下窄的形态是由于害虫破坏了生态系统稳定性
      D.上窄下宽的能量金字塔直观反映能量流动逐级递减的特点
      【答案】D
      【分析】生态金字塔是指各营养级之间的某种数量关系,可采用生物量单位、能量单位和个体数量单位。采用这些单位所构成的生态金字塔就可以分别称为生物量金字塔、能量金字塔和数量金字塔。
      【详解】AB、能量传递效率是指相邻两个营养级之间同化量的比值。 左图中仅给出了各营养级的干重值,干重值并不等同于同化量,所以无法根据这些干重值计算第三营养级到第四营养级的能量传递效率,AB错误;
      C、数量金字塔呈现上宽下窄的形态,是因为昆虫个体小,数量多,树个体大,数量少,这是不同生物个体大小和数量的自然差异导致的,而不是害虫破坏了生态系统稳定性,C错误;
      D、能量金字塔上窄下宽,直观地反映了能量在生态系统中流动时逐级递减的特点,即营养级越高,所含能量越少,D正确。
      故选D。
      9、啤酒发酵流程一般都包含发芽、焙烤、碾磨、糖化、蒸煮、发酵、消毒、终止等。下列有关叙述错误的是( )

      A.焙烤过程通过加热杀死种子的胚细胞,从而使淀粉酶失活
      B.酵母菌繁殖及大部分糖的分解和代谢物的生成都在主发酵阶段完成
      C.用赤霉素处理大麦种子,无需发芽也可以产淀粉酶,缩短发酵时间
      D.蒸煮过程中高温使淀粉酶失活,可以终止淀粉酶的进一步作用,并对糖浆灭菌
      【答案】A
      【分析】现代工业酿酒分为主发酵和后发酵,主发酵是主要的生产过程,主发酵后还要通过后发酵来促酒成熟、澄清。
      【详解】A、焙烤是加热杀死种子的胚,但不使淀粉酶失活,A错误;
      B、主发酵是主要的生产过程,酵母菌的繁殖、大部分糖的分解和代谢物的生成都是在主发酵阶段完成,B正确;
      C、赤霉素能够诱导α-淀粉酶的产生,用赤霉素处理大麦种子,无需发芽也可以产淀粉酶,缩短发酵时间,C正确;
      D、蒸煮过程中高温使淀粉酶失活,终止淀粉酶的分解作用,并对糖浆灭菌,D正确。
      故选A。
      10、中国科学院研究团队利用相关生物学技术,成功培育出世界上首例只有双雌来源的孤雌小鼠和双雄来源的孤雄小鼠,实现了哺乳动物的同性繁殖,实验流程如图所示。下列描述错误的是( )
      A.上述过程培育获得的孤雄小鼠的性染色体组成为XY
      B.甲囊胚内细胞团均等分割可获得具有相同遗传物质的孤雌小鼠
      C.孤雄小鼠的获得利用细胞工程、基因工程、胚胎工程相关技术
      D.上述技术为拯救仅存单一性别的濒危哺乳动物提供了可能性
      【答案】A
      【分析】1、卵细胞激活转化成phFSC,通过基因编辑技术获得具精子细胞核特点的phESC,获得甲,从而得到孤雌小鼠。2、精子激活转化成ahFSC,通过基因编辑技术获得具卵细胞细胞核特点的ahESC,获得乙,从而得到孤雄小鼠。
      【详解】A、不考虑致死,孤雄小鼠的染色体来源于两只雄鼠产生的精子,精子的性染色体为X或Y,所以其性染色体可能是XX、XY或YY,A错误;
      B、利用胚胎分割的方法对甲进行处理得到了多只孤雌小鼠遗传物质一般相同,注意要将甲囊胚内细胞团均等分割,B正确;
      C、结合题图孤雄小鼠的获得采用了动物细胞培养技术、核移植技术、基因编辑技术等,总之利用了细胞工程、基因工程、胚胎工程相关技术,C正确;
      D、结合题干该技术可成功培育出世界上首例只有双雌来源的孤雌小鼠和双雄来源的孤雄小鼠,实现了哺乳动物的同性繁殖,未来为拯救仅存单一性别的濒危哺乳动物提供了可能性,有利于相关科学研究发展,D正确。
      故选A。
      11、(情境题)有氧呼吸第三阶段在线粒体内膜上进行(如图甲),叠氮化物可抑制电子传递给氧;DNP使H+进入线粒体基质时不经过ATP合酶。将完整的离体线粒体放在缓冲液中进行实验,在不同的时间加入丙酮酸、ADP+Pi、叠氮化物或DNP,测定消耗的O2量和合成的ATP量,结果如图乙。①②表示生理过程。下列说法正确的是( )

      A.还原剂NADH是一种电子受体
      B.①②生理过程均发生在线粒体内膜上
      C.物质X是叠氮化物,水和ATP的合成都受到影响
      D.DNP能使耗氧速率增大,使细胞呼吸释放的能量中以热能散失的比例增加
      【答案】D
      【分析】有氧呼吸全过程:
      第一阶段:在细胞质基质中,一分子葡萄糖形成两分子丙酮酸、少量的NDAH和少量能量,这一阶段不需要氧的参与;
      第二阶段:丙酮酸进入线粒体的基质中,分解为二氧化碳、NDAH和少量能量;
      第三阶段:在线粒体的内膜上,NDAH和氧气结合,形成水和大量能量,这一阶段需要氧的参与。
      【详解】A、还原剂NADH是一种电子供体,产生的电子e⁻通过电子传递链最终与氧气结合生成水,A错误;
      B、添加丙酮酸后过程①消耗的O2量处于较低水平,且相对稳定,属于有氧呼吸第二阶段,发生于线粒体基质,过程②消耗的O2量增加,属于有氧呼吸第三阶段,发生于线粒体内膜,B错误;
      CD、物质X是DNP,DNP可使H+进入线粒体基质时不经过ATP合酶,从而降低线粒体内膜两侧H⁺浓度差,加入该物质后,消耗的O2量增加,可知细胞呼吸产生的总能量增多,而合成的ATP量变化不大,即使线粒体中氧化释放的能量转移到ATP的比例减少,以热能散失的比例增加,C错误,D正确。
      故选D。
      12、中国水稻研究所王克剑团队在水稻中编辑了部分基因得到了Fix突变体,该植株产生生殖细胞时用有丝分裂代替了减数分裂,导致如图所示的染色体组成状况。下列叙述错误的是( )
      A.Fix突变体产生雌性生殖细胞的过程一般无同源染色体的联会和分离
      B.Fix突变体产生雌、雄生殖细胞的过程一般不发生基因重组现象
      C.某Fix突变体的基因型为Aabb,则其产生的雄性生殖细胞最多出现三种基因型
      D.Fix突变体自交产生的二倍体子代与亲本基因型相同,实现了杂合子的稳定遗传
      【答案】C
      【分析】从图中分析Fix植株的形成过程是在减数第一次分裂过程中,同源染色体没有分离,形成了雌雄配子,而雄配子由于缺少基因被降解,从而形成只含有雌配子的受精卵,发育成该植株。
      【详解】A、由题意可知,Fix突变体产生生殖细胞时用有丝分裂代替了减数分裂,所以其在产生雌性生殖细胞的过程一般无同源染色体的联会和分离,A正确;
      B、Fix突变体产生雌、雄生殖细胞的过程用有丝分裂代替了减数分裂,因此一般不发生基因重组现象,B正确;
      C、从图中看出,基因型为Aabb的Fix突变体,则其产生的雄性生殖细胞可出现无碎片化的2种基因型配子Ab、ab和部分碎片化3种基因型配子 A、a、b以及严重碎片化的不含染色体的配子,C错误;
      D、由图可知,Fix植株自交后代是通过孤雌生殖产生的,染色体数目与亲代保持一致,实现了杂合子的稳定遗传,D正确。
      故选C。
      13、嵌合抗原受体T细胞(CAR-T)疗法可用于肿瘤免疫治疗。为提升T细胞识别和杀伤肿瘤细胞的能力,研究人员在体外对病人自身的T细胞进行改造,包括在细胞表面引入单克隆抗体和在细胞内表达细胞因子。下列叙述错误的是( )
      A.CAR-T除了具有杀伤肿瘤细胞的能力外,还可以呈递激活B细胞的第二信号
      B.CAR-T表面的组织相容性抗原可被机体识别但不会引起自身的免疫排斥反应
      C.利用单克隆抗体与抗原特异性结合的特点可提升T细胞识别肿瘤细胞的能力
      D.利用细胞因子加速T细胞分裂分化的特点可提升T细胞杀伤肿瘤细胞的能力
      【答案】A
      【分析】免疫细胞有淋巴细胞和吞噬细胞,淋巴细胞包含有B细胞和T细胞,淋巴细胞起源于骨髓造血干细胞,B细胞在骨髓成熟,T细胞转移到胸腺成熟。
      【详解】A、CAR-T疗法就是嵌合抗原受体T细胞免疫疗法,是把一个含有能识别肿瘤细胞且激活T细胞的嵌合抗原受体的病毒载体转入T细胞,即把T细胞改造成CAR-T细胞这是一种治疗肿瘤的新型精准靶向疗法,但CAR-T不具备呈递激活B细胞的第二信号的功能,A错误;
      B、CAR-T细胞来自患者自身的T细胞改造的,该细胞在体外进行扩增后,回输到体内,可精准高效地杀伤肿瘤细胞,一般不会引起机体的免疫排斥反应,所以CAR-T表面的组织相容性抗原可被机体识别,但不会引起自身的免疫排斥反应,B正确;
      C、利用单克隆抗体能与特定抗原特异性结合的特点,将具有生物活性的小分子药物连接到能特异性识别肿瘤细胞的T细胞上,可提升T细胞杀伤肿瘤细胞的能力和T细胞识别肿瘤细胞的能力,C正确;
      D、辅助性T细胞接受抗原刺激后增殖、分化形成记忆细胞和细胞毒性T细胞,同时辅助性T细胞能合成并分泌细胞因子,增强免疫功能,提升T细胞杀伤肿瘤细胞的能力,D正确。
      故选A。
      14、“碳汇渔业”,又称“不投饵渔业”,是指充分发挥生物碳汇功能,通过收获水产品直接或间接减少CO2的渔业生产活动,是我国实现“双碳”目标、践行“大食物观”的举措之一。下列生产活动属于“碳汇渔业”的是( )
      A.开发海洋牧场,发展深海渔业
      B.建设大坝鱼道,保障鱼类洄游
      C.控制无序捕捞,实施长江禁渔
      D.增加饵料投放,提高渔业产量
      【答案】A
      【分析】碳汇渔业定义:按照碳汇和碳源的定义以及海洋生物固碳的特点,碳汇渔业就是指通过渔业生产活动促进水生生物吸收水体中的二氧化碳,并通过收获把这些碳移出水体的过程和机制,也被称为“可移出的碳汇”。碳汇渔业就是能够充分发挥碳汇功能,直接或间接吸收并储存水体中的CO2,降低大气中的CO2浓度,进而减缓水体酸度和气候变暖的渔业生产活动的泛称。
      【详解】A、开发海洋牧场,发展深海渔业可获取水产品且不需要投饵,属于“碳汇渔业”,A符合题意;
      BC、建设大坝鱼道,保障鱼类洄游、控制无序捕捞,实施长江禁渔,均没有收获水产品,不属于“碳汇渔业”,BC不符合题意;
      D、增加饵料投放,不符合“不投饵渔业”,不属于“碳汇渔业”,D不符合题意。
      故选A。
      15、花椰菜(2n=18)种植时容易遭受病菌侵害形成病斑,紫罗兰(2n=14)具有一定的抗病性。科研人员利用植物体细胞杂交技术培育具有抗病性状的花椰菜新品种如图1所示。通过蛋白质电泳技术分析了亲本及待测植株中某些特异性蛋白,结果如图2所示。下列有关叙述正确的是( )

      A.图1培育杂种植株所用的技术体现了细胞膜具有一定流动性原理和基因突变原理
      B.②过程可用电融合法或灭活病毒诱导细胞融合,杂种细胞再生出细胞壁是成功的标志
      C.只考虑细胞两两融合,图1培育出的植株体细胞中最多含有72条染色体,减数分裂时最多可形成18个四分体
      D.可将病菌悬浮液均匀喷施于图2中的3和5植株叶片上,一段时间后,测定病斑面积占叶片总面积的百分比,筛选出抗病性强的杂种植株
      【答案】C
      【分析】1、植物体细胞杂交技术:就是将不同种的植物体细胞原生质体在一定条件下融合成杂种细胞,并把杂种细胞培育成完整植物体的技术。植物体细胞杂交的终点是培育成杂种植株,而不是形成杂种细胞就结束;杂种植株的特征:具备两种植物的遗传特征,原因是杂种植株中含有两种植物的遗传物质;植物体细胞杂交克服了远缘杂交不亲和的障碍。
      2、根据图谱分析,4号和5号个体含有紫罗兰和花椰菜两种类型的蛋白质,说明是杂种细胞,而1、2、3号个体只有紫罗兰中的蛋白质,说明不是杂种细胞。
      【详解】A、植物体细胞杂交技术将杂种细胞培养成完整植株,体现了植物细胞全能性;两个物种细胞的融合体现了细胞膜流动性原理和染色体变异原理,A错误;
      B、植物细胞不能用灭活病毒诱导细胞融合,杂交细胞再生出新的细胞壁是植物细胞融合成功的标志之一,发育成完整植株是植物体细胞杂交技术成功的标志,B错误;
      C、只考虑细胞两两融合,若两个花椰菜细胞融合则最多有36条染色体,在有丝分裂后期最多有72条染色体,C正确;
      D、根据图谱分析4号和5号个体含有紫罗兰和花椰菜两种类型的蛋白质,是杂种植株,可将病菌悬浮液均匀喷施于4、5号杂种植株叶片上,一段时间后,测定病斑面积占叶片总面积的百分比,筛选出抗病性强的杂种植株,D错误。
      故选C。
      二、非选择题(共5题,共60分)
      16、工业革命以来地球大气中的CO2浓度不断升高,预计到21世纪末大气CO2浓度将高达700 μml·ml-1.研究发现,高浓度CO2可促进蔬菜作物的产量,为研究其机理(图甲),科研人员以某作物为材料,在日光温室内进行相关实验,部分实验结果如图乙所示。

      回答下列问题:
      (1)光系统I(PSI)和光系统II(PSII)是作物叶肉细胞光合作用的两个关键功能单位。图甲中PSII促进水光解后,产物可继续参与的反应有 。增加CO2浓度,短时间迅速生成较多的C3,C3接受 释放的能量并被还原,生成更多的(CH2O)。
      (2)在光补偿点时,作物叶肉细胞产生的O2的去向是 ;据图乙推测,与对照组相比,处理组对光照条件具有较高的适应性,判断依据是 。
      (3)实验表明,长期高浓度CO2对植物光合速率的促进效果会随着时间的延长而渐渐消失,这种现象称为植物对CO2的光合适应现象。直观的证据是生长在高CO2浓度下的植物在正常CO2浓度下测定时,其光合速率低于正常CO2浓度下生长的植物的光合速率。研究人员进一步以某作物为材料,分别进行三种不同CO2浓度条件下处理,培养相同时间后分别测定各组大豆的光合作用速率,CO2浓度条件和测定结果如表所示。
      注:大气中的CO2浓度为400 ppm。
      ①作物对CO2的光合适应现象,与其细胞内相关酶和气孔的适应性改变有关。实验结果显示:C组的光合速率低于组。从酶和气孔的角度分析原因可能是长期高浓度CO2环境使 ,而恢复到大气CO2浓度后作物又失去了高CO2浓度的优势,导致光合速率降低。
      ②上述结果对大棚种植作物的启示是 。
      【答案】(1) 电子(e-)传递给PSI,参与NADPH的合成;H+参与ATP的合成 ATP和NADPH
      (2) 参与自身和其他细胞的呼吸作用 光补偿点较低,光饱和点较高
      (3) 光合作用相关酶的活性或含量降低,气孔导度变小 不宜长时间提供高浓度CO2
      【分析】光合作用,通常是指绿色植物通过叶绿体,利用光能,把二氧化碳和水合成有机物,同时释放氧气的过程。
      光合作用分为光反应阶段和暗反应阶段。
      影响光合速率的外界因素主要有光照强度、CO2浓度、温度等。
      【详解】(1)据图可知,图甲中PSII促进水光解后,会产生O2、H+、e-,其中H+在传递体的作用下传递给PSI,参与NADPH的合成;H+在ATP合酶的作用下,参与ATP的合成。增加CO2浓度,短时间迅速生成较多的C3,C3接受光反应产生的ATP和NADPH释放的能量并被还原,生成更多的(CH2O)。
      (2)图乙是测量某作物相关指标的结果,在光补偿点时,作物叶肉细胞的光合速率大于呼吸速率,因此其光合作用产生的O2,一方面供给自身细胞呼吸,一方面供给其余非绿色细胞进行细胞呼吸,不释放到外界。
      (3)①实验结果显示,先高浓度再恢复大气浓度的C组光合速率低于A组,从酶和气孔的角度来看,原因可能是长期高浓度CO2环境使光合作用相关酶的活性或含量降低,气孔导度变小,而恢复到大气CO2浓度后作物又失去了高CO2浓度的优势,导致光合速率降低。
      ②由上述结果可知大棚种植作物不宜长时间提供高浓度CO2。
      17、研究发现,抑郁症患者的下丘脑-垂体-肾上腺皮质轴(HPA轴)功能亢进,致病机理如图所示。临床发现柴胡疏肝散对抑郁症有良好的缓解效果。

      (1)5-羟色胺通过 方式释放至突触间隙,作用于突触后膜,此时膜外电位发生的变化是 。
      (2)科研人员采用慢性应激法构建大鼠HPA轴功能紊乱模型(即抑郁症模型),探究柴胡疏肝散对抑郁症模型大鼠HPA轴功能的影响。
      完善实验思路:将生长状况相同的健康大鼠随机分为甲、乙、丙三组。
      甲组:慢性应激刺激+一定剂量的柴胡疏肝散;
      乙组:慢性应激刺激+等剂量的生理盐水;
      丙组: ;
      连续处理一段时间后,检测并比较相关指标。实验结果如表所示:
      注:①CRH为促肾上腺皮质激素释放激素;ACTH为促肾上腺皮质激素;CORT为糖皮质激素;②OD值与CRH浓度呈正相关。
      实验数据表明。柴胡疏肝散使模型鼠CORT分泌量减少,原因是 。
      (3)结合上图分析,柴胡疏肝散缓解抑郁症的机理是:柴胡疏肝散使CORT分泌量减少,引起 ,导致突触间隙的5-羟色胺浓度增加,突触后神经元的兴奋性增强,从而缓解抑郁症症状。
      【答案】(1) 胞吐 由正变负
      (2) 等剂量的生理盐水(不接受应激刺激+等剂量的生理盐水) 柴胡疏肝散使下丘脑合成分泌的CRH减少,促使垂体合成分泌的ACTH减少,进而使肾上腺皮质分泌的CORT减少
      (3)突触前膜上5-羟色胺转运体减少,使5-羟色胺回收量降低
      【分析】据图可知,糖皮质激素增加会促进突触小体合成5-羟色胺回收的转运蛋白,增加突触前膜上转运蛋白(5-羟色胺转运体)的数量,促进5-羟色胺回收,使突触间隙5-羟色胺含量降低,突触后膜兴奋性降低。
      【详解】(1)5-羟色胺属于神经递质,通过胞吐方式释放至突触间隙。5-羟色胺是一种兴奋性神经递质,会使突触后膜兴奋,产生动作电位,即外正内负变为外负内正,故5-羟色胺作用于突触后膜时,膜外电位由正电位变为负电位。
      (2)丙组:正常饲养,不进行慢性应激刺激,即等剂量的生理盐水(不接受应激刺激+等剂量的生理盐水),这样设置丙组的目的是作为空白对照,以便更好地观察甲组和乙组的处理效果;由表格数据可以看出,丙组的CORT分泌量明显低于甲组和乙组,最可能的原因是柴胡疏肝散使下丘脑合成分泌的CRH减少,促使垂体合成分泌的ACTH减少,进而使肾上腺皮质分泌的CORT减少;
      (3)结合题意分析,柴胡疏肝散使 CORT 分泌量减少,使突触前膜上5-羟色胺转运体减少,使5-羟色胺回收量降低,导致突触间隙的 5-羟色胺浓度增加,突触后神经元的兴奋性增强,从而缓解抑郁症症状。
      18、河岸侵蚀主要是指河流对河岸边缘地貌的破坏作用。某盐沼河口海獭种群数量减少后,出现河岸侵蚀加剧的现象。海獭种群数量有所恢复后,研究人员对海獭数量恢复前后的河岸侵蚀速率进行调查,结果如图1。回答下列问题:

      (1)根据图1推测,在恢复过程中海獭种群数量与河岸边缘稳定呈 (填“正相关”或“负相关”)。为维持海獭种群数量以稳定河岸边缘,可采取的生物多样性具体保护措施有 (回答一点即可)。
      (2)为进一步研究海獭和河岸侵蚀的关系,研究人员在该河口设置样地,对通过物理屏障排除海獭的样地(无海獭)和海獭可进入的样地(有海獭)开展了相关研究,结果如图2、图3。

      ①据图2分析,海獭通过影响盐沼植物生物量以稳定河岸边缘的作用主要表现在两方面: ,从而减少河岸侵蚀,促进河岸泥沙沉积。
      ②据图3分析,海獭还可以通过 ,减少河岸侵蚀。
      (3)综上, 之间在相互影响中协同进化。
      【答案】(1) 正相关 就地保护
      (2) 一方面海獭的存在能促进盐沼植物地上部分的生长,同时还能促进盐沼植物地下部分的生长, 减少植食性蟹的数量以及植食性蟹的洞穴数量,从而减弱动物对河岸的破坏作用
      (3)海獭和其他物种之间以及与所处的环境之间存在协同进化
      【分析】生物多样性保护的措施:
      (1)就地保护:自然保护区和国家森林公园是生物多样性就地保护的场所。
      (2)迁地保护:动物园、植物园、濒危物种保护中心。
      (3)建立精子库、种子库,利用生物技术对濒危物种的基因进行保护等。
      (4)加强宣传和执法力度。
      【详解】(1)河岸侵蚀主要是指河流对河岸边缘地貌的破坏作用。某盐沼河口海獭种群数量减少后,出现河岸侵蚀加剧的现象。海獭种群数量有所恢复后,图1显示,海獭种群数量恢复后,河岸侵蚀速率有所下降,可见在恢复过程中海獭种群数量与河岸边缘稳定呈“正相关”。为维持海獭种群数量以稳定河岸边缘,可采取的生物多样性具体保护措施有就地保护,因为就地保护是保护生物多样性最重要、也是最有效的措施。
      (2)①据图2可知,海獭通过影响盐沼植物生物量以稳定河岸边缘的作用主要表现在两方面,一方面海獭的存在能促进盐沼植物地上部分的生长,同时还能促进盐沼植物地下部分的生长,因而提高盐沼植物对河岸的保护作用,因而可以减少河岸侵蚀,促进河岸泥沙沉积。
      ②据图3分析,海獭还可以通过减少植食性蟹的数量以及植食性蟹的洞穴数量,从而减弱动物对河岸的破坏作用,减少河岸侵蚀,进而降低河岸侵蚀速率。
      (3)上述事实说明海獭和其他物种之间以及与所处的环境之间存在协同进化,协同进化指的是生物与生物之间、生物与无机环境之间在相互影响中不断进化和发展的过程。
      19、坦布苏病毒(TMUV,单链RNA病毒)可引起肉鸭严重的神经症状和蛋鸭产蛋量的急剧下降,研究者将绿色荧光蛋白基因(EGFP)插入坦布苏病毒的基因组中构建报告病毒,其构建的部分流程如图甲所示。回答下列问题:
      (1)利用PCR技术获得EGFP-2A片段,预变性是在98℃下进行,变性则是在95℃下进行,进行该操作的目的是 。PCR过程中复性的结果是 。
      (2)为了 ,PCR设计的引物和2A-R的序列要能分别与①、②互补配对。2A基因的表达产物2A蛋白可以通过“核糖体跳跃”断开位于2A肽尾端甘氨酸和脯氨酸之间的肽键,推测在重组DNA中引入2A的目的是 。
      (3)科研人员通过基因工程获取坦布苏病毒的prM蛋白(153个氨基酸构成)用于制备单克隆抗体。为了鉴定单克隆抗体识别prM蛋白的具体区域,将prM蛋白逐步截短,分别与纯化的单克隆抗体反应,实验结果如图乙(“aa”表示氨基酸,“+”表示有反应,“-”表示无反应)。
      ①制备单克隆抗体时,需用纯化的prM蛋白对小鼠进行免疫,其目的是获得 细胞,并将该细胞与骨髓瘤细胞融合,对经特定的选择培养基筛选得到的杂交瘤细胞进行 ,多次筛选后可获得足够数量的能分泌所需抗体的细胞,再将其注射到小鼠的腹腔内增殖并产生抗体。
      ②根据图示实验结果分析,该单克隆抗体识别prM蛋白的区域大概包含 (填“10”“15”或“20”)个氨基酸残基。
      【答案】(1) 使DNA分子充分变性 两种引物通过碱基互补配对与两条单链DNA结合
      (2) 使EGFP-2A片段能正向插入TMUV基因组中 将EGFP与TMUV病毒的前体蛋白断裂成独立蛋白
      (3) 能产生抗prM蛋白(特定)抗体的B淋巴 克隆化培养和抗体检测 15
      【分析】PCR全称为聚合酶链式反应,是一项在生物体外复制特定DNA的核酸合成技术。其原理为DNA复制。PCR的前提条件为要有一段已知目的基因的核苷酸序以便合成一对引物。PCR的条件:模板DNA、四种脱氧核苷酸、一对引物、热稳定DNA聚合酶(Taq酶)。
      PCR过程:①高温变性:DNA解旋过程(PCR扩增中双链DNA解开不需要解旋酶,高温条件下氢键可自动解开);低温复性:引物结合到互补链DNA上;③中温延伸:合成子链。
      【详解】(1)利用PCR技术获得EGFP-2A片段,预变性是在98℃下进行,变性则是在95℃下进行,进行该操作的目的是使DNA分子充分变性,获得DNA单链。PCR过程中复性的结果是两种引物通过碱基互补配对与两条单链DNA结合,为后续子链延伸做准备。
      (2)为了使EGFP-2A片段能正向插入TMUV基因组中,观察图甲可发现EGFP-2A片段的左侧插入的部位是①处,EGFP-2A片段的右侧插入的部位是TMUV基因的左侧(②处),因此PCR引物的设计要求是引物 F和2A-R的序列要能分别与①、②互补配对,这样才能保证EGFP-2A片段能正向插入TMUV基因组中;由题意可知,2A蛋白会使核糖体跳过2A肽尾端,可推测在重组DNA中引入2A的目的是将EGFP与TMUV病毒的前体蛋白断裂成独立蛋白。
      (3)①制备单克隆抗体时,需用纯化的prM蛋白对小鼠进行免疫,其目的是获得能产生抗prM蛋白(特定)抗体的B淋巴细胞,并将该细胞与骨髓瘤细胞融合,对经特定的选择培养基筛选得到的杂交瘤细胞进行克隆化培养和抗体检测,多次筛选后可获得足够数量的能分泌所需抗体的细胞,再将其注射到小鼠的腹腔内增殖并产生抗体,而后从小鼠的腹水中获取抗体。
      ②实验操作将prM蛋白逐步截短,仍然能与单克隆抗体反应的区域即为单抗可识别的具体区域,结合图示可推测40~55aa区间,含15个氨基酸残基,应该是单克隆抗体的关键区域。
      20、酵母菌具有二倍体和单倍体两种细胞,二者与酵母菌在一定的条件下进行的有性生殖密切相关。
      (1)二倍体酵母菌细胞在合适条件下,可通过 过程形成4个子囊孢子(单倍体)。子囊孢子可萌发生长成单倍体细胞。当发育到一定阶段,两个单倍体细胞可融合形成二倍体细胞,此过程类似于高等动物有性生殖时的 过程。
      (2)研究发现,有些裂殖酵母在分裂过程中,一条染色体会发生着丝粒重定位,即原着丝粒失活,并形成新的着丝粒(图1)。继续观察重定位酵母菌形成子囊孢子的过程,发现重定位染色体的行为与野生型细胞染色体行为相反,即先发生染色体着丝粒分裂,而后同源染色体分离。

      ①图中所示的裂殖酵母是 倍体,判断依据是 。
      ②在图2中完善重定位酵母菌形成子囊孢子时染色体的变化过程 。
      (3)将重定位和野生型酵母菌杂交,理论上,所得后代形成的子囊孢子种类和比例是 。然而,实际研究发现,所得后代形成的子囊孢子存活率极大程度地下降,预示着重定位和野生型酵母菌之间可能存在 。
      (4)有同学认为(3)所述现象不是重定位现象直接引起的,而是重定位与野生型染色体不匹配导致的。其设计两组杂交实验:重定位×重定位、野生型×野生型,若所得F1形成的子囊孢子 ,即可证明他的判断。
      【答案】(1) 减数分裂 受精作用
      (2) 单 只有3条染色体,无同源染色体
      (3) 重定位和野生型为1:1 生殖隔离
      (4)存活率均正常
      【分析】酵母菌是单细胞真菌,属于真核生物,无性生殖过程只存在有丝分裂,有性生殖过程中存在减数分裂产生配子的过程。
      【详解】(1)二倍体酵母菌细胞形成单倍体的子囊孢子,这一过程是减数分裂,因为减数分裂会使染色体数目减半,由二倍体变为单倍体。两个单倍体细胞融合形成二倍体细胞,这类似于高等动物有性生殖中的受精过程,受精过程也是两个单倍体的生殖细胞融合形成受精卵(二倍体)。
      (2)①观察可知,细胞中只有3条染色体,无同源染色体,所以图中所示的裂殖酵母是单倍体。
      ②重定位酵母菌形成子囊孢子时,先发生染色体着丝粒分裂,而后同源染色体分离。子细胞1和子细胞2中已经进行了着丝粒分裂,接下来同源染色体分离分别进入不同的子囊孢子中,根据图2中子细胞2的子囊孢子中染色体的组成情况,可知子细胞2中的染色体组成,结果如图 。
      (3)将重定位和野生型酵母菌杂交,假设相关基因用A、a表示,重定位酵母菌和野生型酵母菌产生的配子分别为A和a,理论上后代的基因型为Aa,后代产生子囊孢子时进行减数分裂,会产生A和a两种类型的子囊孢子,比例为1:1。实际研究发现后代形成的子囊孢子存活率极大程度地下降,这预示看重定位和野生型酵母菌之间可能存在生殖隔离,生殖隔离会导致后代的生存能力等出现问题。
      (4)如果(3)所述现象不是重定位现象直接引起的,而是重定位与野生型染色体不匹配导致的,那么当进行重定位×重定位、野生型×野生型杂交时,所得F1形成的子囊孢子存活率均正常,因为不存在染色体不匹配的问题,即可证明该同学的判断。
      生境
      处理
      狐尾藻相对生物量
      苦草相对生物量
      1
      无苦草和福寿螺
      8.68
      -
      2
      1只福寿螺
      5.28
      -
      3
      2只福寿螺
      5.28
      -
      4
      15株苦草
      4.05
      12.16
      5
      15株苦草和1只福寿螺
      4.04
      7.23
      6
      15株苦草和2只福寿螺
      4.02
      2.83
      组别
      A组
      B组
      C组
      前60天
      后7天
      提供的CO2浓度(ppm)
      400
      800
      800
      400
      光合速率(μml⋅m-2⋅s-1)
      23
      36
      16
      组别
      CRH(OD值)
      ACTH(ng/mL)
      CORT(ng/mL)
      甲组
      34.29
      29.19
      10.20
      乙组
      45.85
      44.30
      13.95
      丙组
      23.93
      22.34
      8.64

      相关试卷

      2025年高考押题预测卷:生物(福建卷03)(解析版):

      这是一份2025年高考押题预测卷:生物(福建卷03)(解析版),共22页。

      2025年高考押题预测卷:生物(福建卷03)(考试版):

      这是一份2025年高考押题预测卷:生物(福建卷03)(考试版),共12页。

      2024年高考押题预测卷—生物(福建卷03)(解析版):

      这是一份2024年高考押题预测卷—生物(福建卷03)(解析版),共21页。

      资料下载及使用帮助
      版权申诉
      • 1.电子资料成功下载后不支持退换,如发现资料有内容错误问题请联系客服,如若属实,我们会补偿您的损失
      • 2.压缩包下载后请先用软件解压,再使用对应软件打开;软件版本较低时请及时更新
      • 3.资料下载成功后可在60天以内免费重复下载
      版权申诉
      若您为此资料的原创作者,认为该资料内容侵犯了您的知识产权,请扫码添加我们的相关工作人员,我们尽可能的保护您的合法权益。
      入驻教习网,可获得资源免费推广曝光,还可获得多重现金奖励,申请 精品资源制作, 工作室入驻。
      版权申诉二维码
      欢迎来到教习网
      • 900万优选资源,让备课更轻松
      • 600万优选试题,支持自由组卷
      • 高质量可编辑,日均更新2000+
      • 百万教师选择,专业更值得信赖
      微信扫码注册
      手机号注册
      手机号码

      手机号格式错误

      手机验证码 获取验证码 获取验证码

      手机验证码已经成功发送,5分钟内有效

      设置密码

      6-20个字符,数字、字母或符号

      注册即视为同意教习网「注册协议」「隐私条款」
      QQ注册
      手机号注册
      微信注册

      注册成功

      返回
      顶部
      学业水平 高考一轮 高考二轮 高考真题 精选专题 初中月考 教师福利
      添加客服微信 获取1对1服务
      微信扫描添加客服
      Baidu
      map