搜索
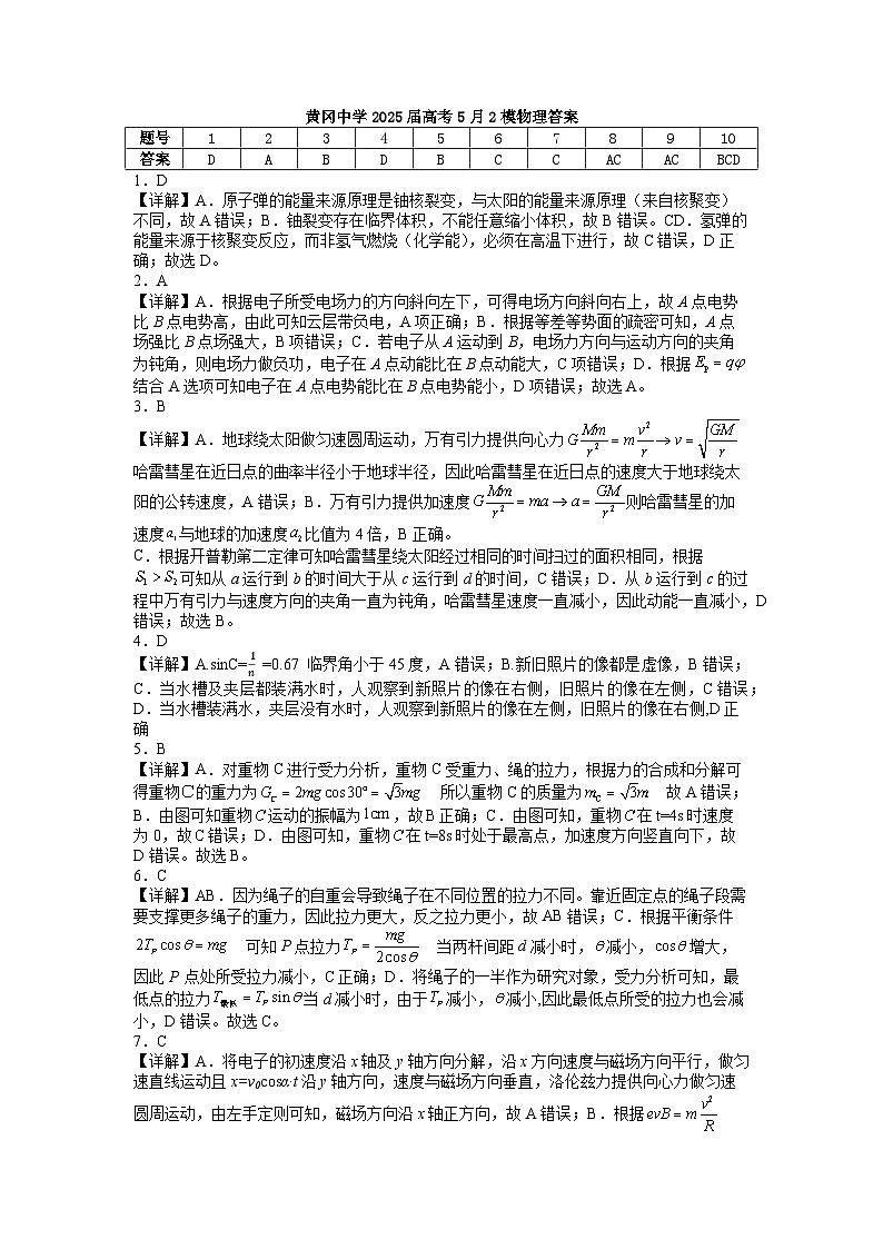
      上传资料 赚现金

      湖北省黄冈中学2025届高三第二次模拟考试物理含答案解析

      • 3.17 MB
      • 2025-05-21 16:23:43
      • 112
      • 2
      • 教习网5623548
      加入资料篮
      立即下载
      查看完整配套(共3份)
      包含资料(3份) 收起列表
      试卷
      湖北省黄冈中学2025届高三第二次模拟考试物理.docx
      预览
      答案
      湖北省黄冈中学2025届高三第二次模拟考试物理答案.docx
      预览
      试卷
      湖北省黄冈中学2025届高三第二次模拟考试物理答题卡.pdf
      预览
      正在预览:湖北省黄冈中学2025届高三第二次模拟考试物理.docx
      湖北省黄冈中学2025届高三第二次模拟考试物理第1页
      高清全屏预览
      1/6
      湖北省黄冈中学2025届高三第二次模拟考试物理第2页
      高清全屏预览
      2/6
      湖北省黄冈中学2025届高三第二次模拟考试物理第3页
      高清全屏预览
      3/6
      湖北省黄冈中学2025届高三第二次模拟考试物理答案第1页
      高清全屏预览
      1/5
      湖北省黄冈中学2025届高三第二次模拟考试物理答案第2页
      高清全屏预览
      2/5
      湖北省黄冈中学2025届高三第二次模拟考试物理答题卡第1页
      高清全屏预览
      1/1
      还剩3页未读, 继续阅读

      湖北省黄冈中学2025届高三第二次模拟考试物理含答案解析

      展开

      这是一份湖北省黄冈中学2025届高三第二次模拟考试物理含答案解析,文件包含湖北省黄冈中学2025届高三第二次模拟考试物理docx、湖北省黄冈中学2025届高三第二次模拟考试物理答案docx、湖北省黄冈中学2025届高三第二次模拟考试物理答题卡pdf等3份试卷配套教学资源,其中试卷共12页, 欢迎下载使用。
      命题教师:张旭 余雄 徐君兰 审题教师:段永江
      考试时间:2025年5月18日上午10:30-11:45 试卷满分:100分
      一、选择题(本题共10小题,每小题4分,共40分。在每小题给出的四个选项中,第1~7题只有一项符合题目要求,第8~10题有多项符合题目要求。全都选对的得4分,选对但不全的得2分,有选错的得0分。)
      1.2025年距离我国第一颗原子弹爆炸成功已经六十一周年,“两弹一星”精神激励和鼓舞了几代人,是中华民族的宝贵精神财富。下列关于原子弹和氢弹的说法正确的是( )
      A.原子弹的能量来源和太阳的能量来源原理相同
      B.原子弹单个铀块的体积可以制成任意大小
      C.氢弹利用大量氢气快速燃烧产生爆炸
      D.氢弹爆炸必须在高温下才能进行
      2.雷雨天带电的乌云飘过一栋建筑物上空时,在避雷针周围形成电场,a、b、c、d为等差等势面,一个电子只在电场力作用下的运动轨迹如图中实线所示,A、B是轨迹上的两点。下列说法正确的是( )
      A.云层带负电
      B.A点的电场强度大小比B点的小
      C.电子在A点动能比在B点动能小
      D.电子在A点电势能比在B点电势能大
      3.地球和哈雷彗星绕太阳运行的轨迹如图所示,彗星从a运行到b、从c运行到d的过程中,与太阳连线扫过的面积分别为和,且。彗星在近日点与太阳中心的距离约为地球公转轨道半径的0.5倍,则彗星( )
      A.在近日点的速度小于地球公转的速度
      B.在近日点加速度约为地球公转加速度的4倍
      C.从a运行到b的时间等于从c运行到d的时间
      D.从b运行到c的过程中动能先减小后增大
      4.如图甲所示,有一立方体“魔术”玻璃水槽,其对角线处有一夹层,夹层将水槽等分成两部分,水槽左侧放置一平面镜,镜面与夹层平行,现将新旧两张照片分别紧贴在水槽的正后方和右侧,表演时魔术师通过对水槽、夹层加水或抽水,观众便能看到“旧貌换新颜”的神奇现象。当水槽及夹层都装满水时,如图乙所示。当水槽装满水,夹层没有水时,如图丙所示,观众在水槽正前方位置观看,已知水的折射率近似等于玻璃折射率等于图甲
      图乙
      图丙
      1.5。下列说法正确的是( )
      光从玻璃射入空气中的临界角大于45度
      当水槽及夹层都装满水时,人观察到新旧照片的像都是实像
      C.当水槽及夹层都装满水时,人观察到新照片的像在左侧,旧照片的像在右侧
      D.当水槽装满水,夹层没有水时,人观察到新照片的像在左侧,旧照片的像在右侧
      5.如图所示的装置,重物A、B和通过不可伸长的轻质细绳跨过两个光滑的等高小定滑轮连接,重物和的质量均为m,悬挂重物的细绳与两定滑轮水平线夹角为60度时,系统将处于静止状态。设重物在此位置坐标为0,缓慢把重物向上托起,然后由静止释放并开始计时,重物的运动可视为简谐运动,取竖直向上为正方向,重物的振动图像如下面右图所示,下列说法正确的是( )
      A.重物的质量为m
      B.重物的振幅为1cm
      C.重物在t=4s时速度最大
      D.重物在t=8s时加速度方向竖直向上
      6.如图所示,质量分布均匀、不可伸长的绳两端分别固定在竖直杆M、N上等高的两点P、Q,两杆间距为d,则( )
      A.绳中各点所受拉力大小相等
      B.绳中位置越低的点所受拉力越大
      C.若d减小,P点所受拉力减小
      D.若d减小,最低点所受拉力增大
      7.用下图所示的洛伦兹力演示仪演示带电粒子在匀强磁场中的运动时发现,有时玻璃泡中的电子束在匀强磁场中的运动轨迹呈“螺旋”状。现将这一现象简化成下图所示的情景来讨论:在空间存在平行于x轴的匀强磁场,由坐标原点在xOy平面内以初速度沿与x轴正方向成α角的方向,射入磁场的电子运动轨迹为螺旋线,其轴线平行于x轴,直径为D,螺距为△x,则下列说法中正确的是( )
      A.匀强磁场的方向为沿x轴负方向
      B.若仅增大匀强磁场的磁感应强度,则直径D、螺距△x均增大
      C.若仅增大α角(),则直径D增大,而螺距△x将减小,且当时“轨迹”为闭合的整圆
      D.若仅减小电子入射的初速度,则直径D、螺距△x均增大
      8.某新型真空管道磁悬浮列车在测试阶段进行直线调试实验,管道内置高精度位移传感器记录位置x与时间t的关系如图所示(其中t1~t2段为直线),则列车行驶速度v、加速度a与时间t的关系图像可能正确的是( )
      A. B.
      C.D.
      9.某地建设智能微电网系统,整合太阳能电站与储能设备,通过特高压输电线路向城市供电。如图所示,升压变压器原、副线圈两端的电压分别为和,降压变压器原、副线圈两端的电压分别为和。在输电线路的起始端接入两个互感器,两个互感器原、副线圈的匝数比分别为10:1和1:10,各互感器和电表均为理想的,则下列说法正确的是( )
      A.图中甲为电压互感器,乙为电流互感器
      B.若电压表的示数为220V,电流表的示数为10A,则线路输送电功率为2200W
      C.若保持发电机输出电压和用户数一定,仅将滑片Q下移,则输电线损耗功率增大
      D.发电机输出电压一定,若用户数增加,为维持用户电压一定,可将滑片P下移
      10.如图所示,质量为m的小球乙固定在长度为L的轻质细杆上端,杆的下端通过光滑的转轴与质量为3m的物块甲相连,物块甲紧靠右侧竖直固定挡板,放置在光滑水平面上,开始时轻杆保持竖直状态,系统静止。现轻扰小球乙,使小球乙无初速度的向左倒下,物块甲和小球乙均视为质点,重力加速度为g。下列说法正确的是( )
      A.当轻杆与竖直方向夹角为60度时,轻杆的作用力为零
      B.甲刚要离开挡板时,乙的速度大小为
      C.小球乙落地前瞬间,乙的速度大小为
      D.小球乙从开始运动到落地过程中,轻杆对小球乙做的功为
      二、非选择题:本题共5小题,共60分。
      11.(6分)某实验小组在做“探究弹簧弹力的大小与伸长量的关系”实验。
      (1)小王同学按照图安装好实验装置,让刻度尺0刻度线与弹簧上端平齐,弹簧自然伸长时长度为,在弹簧下端挂一个质量的钩码,静止时弹簧长度为,如图所示,其示数为
      cm。当地重力加速度,弹簧的劲度系数可以表示为 。(用题目中的符号表示)。
      (2)小王测得的劲度系数比弹簧的标称值小,可能的原因是______。
      A.值用的
      B.没有考虑弹簧的重力
      C.刻度尺没有竖直放置
      图甲
      图乙
      12.(10分)某同学做“测量电源的电动势和内阻”实验,设计了如图甲所示实验电路图,,起保护电源作用。实验步骤如下:
      (1)该同学先把电阻箱的阻值调至 (填“最大”或“最小”),闭合开关之后,再把闭合于1处,多次调节电阻箱的选择旋钮,同时记录下每次电阻箱的阻值和电流表 eq \\ac(○,A)的示数I,再把示数I换算为倒数,描绘得到如图乙所示的图像,可求得电源电动势 V,内阻 Ω。(结果均保留2位有效数字)
      (2)该同学再把闭合于2处,多次调节电阻箱的选择旋钮,同时记录下每次电阻箱的阻值和电压表 eq \\ac(○,V)的示数U,为使图像更直观,应以______ (填选项代号) 为坐标画图像,来计算电源电动势和内阻, 此时内阻的测量值与真实值相比_______(填“偏大”或“偏小”或“不变”)。
      A. B. C.
      13.(10分)学校举办的科技文化艺术节上,同学们进行了水火箭的制作与发射比赛。发射装置简化为如图所示的模型,体积为的充气瓶(箭体)内有体积为的水和压强为1个标准大气压的空气。打气筒气室体积为,现用打气筒通过单向气阀向箭体内每一次充入压强一个大气压、体积为的气体。当水火箭内部气压达到3个标准大气压时压缩空气可将活塞顶出,箭体发射。设充气过程气体温度不变,瓶和水的体积变化不计。求:
      (1)要使水火箭发射出去,需要打气多少次;
      (2)已知打气筒手柄和活塞质量不计、活塞和气缸之间的摩擦力不计、打气筒与瓶塞连接管的体积不计、箭体内水的高度不计,打气筒活塞横截面积,至少需要用多大的力才能完成第8次打气。
      Q
      14.(16分)如图所示,平行金属极板M和N水平放置,两极板间距为、长度为,极板连接恒压电源。半径为的光滑固定圆弧轨道ABC竖直放置,圆弧轨道关于竖直直径OB对称,轨道左侧A点与N极板右端相接触,小球Q静止在B点。现有一质量为、带电量的绝缘小球,从M板左端附近的P点以一定初速度水平射入,小球刚好无碰撞的从A点沿切线方向进入圆弧轨道并与Q碰撞后粘在一起,之后的运动恰不脱离轨道。假设小球可视为质点,不计极板边缘效应和空气阻力,重力加速度大小为,。
      (1)求小球水平射入时初速度的大小;
      (2)求小球Q的质量;
      (3)运动过程中圆弧轨道受到的最大压力的大小。
      A
      B
      E
      1
      2
      F
      H
      D
      C
      3
      G
      v0
      v0
      F
      15.(18分)如图所示,无限长的U形金属导轨ABCD和金属导轨EF、GH水平平行放置,AB与EF、GH与CD之间的距离均为L,EF与GH之间的距离为2L,AB和EF区域、GH和CD区域均有竖直向上的匀强磁场,磁感应强度大小均为,EF和GH区域有竖直向下的匀强磁场,磁感应强度大小也为。现有三根金属杆1、2、3垂直导轨放置,金属杆1、3的长度均为L,质量均为m,电阻均为R,金属杆2的长度为2L,质量为,电阻为。初始时刻金属杆1和金属杆2之间的距离为,金属杆1、3均以的初速度向右运动,金属杆2速度为零且受到平行导轨向右、大小为F的恒力作用,金属杆1、2间的最小距离为。导轨电阻不计,金属杆与导轨间的动摩擦因数均为。以下计算结果只能选用m、F、B、L、L1 、L2、 R表示。
      (1)刚开始运动时金属杆2的加速度大小;
      (2)从开始运动到金属杆1、2间距离最小所用时间;
      (3)金属杆2的最终速度大小。

      相关试卷

      湖北省黄冈中学2025届高三第二次模拟考试物理含答案解析:

      这是一份湖北省黄冈中学2025届高三第二次模拟考试物理含答案解析,文件包含湖北省黄冈中学2025届高三第二次模拟考试物理docx、湖北省黄冈中学2025届高三第二次模拟考试物理答案docx、湖北省黄冈中学2025届高三第二次模拟考试物理答题卡pdf等3份试卷配套教学资源,其中试卷共12页, 欢迎下载使用。

      湖北省黄冈中学2025届高三第三次模拟考试物理含答案解析:

      这是一份湖北省黄冈中学2025届高三第三次模拟考试物理含答案解析,文件包含湖北省黄冈中学2025届高三第三次模拟考试物理pdf、湖北省黄冈中学2025届高三第三次模拟考试物理答案pdf、湖北省黄冈中学2025届高三第三次模拟考试物理答题卡pdf等3份试卷配套教学资源,其中试卷共13页, 欢迎下载使用。

      湖北省黄冈中学2025届高三高考模拟第二次模拟-物理试题+答案:

      这是一份湖北省黄冈中学2025届高三高考模拟第二次模拟-物理试题+答案,共11页。

      资料下载及使用帮助
      版权申诉
      • 1.电子资料成功下载后不支持退换,如发现资料有内容错误问题请联系客服,如若属实,我们会补偿您的损失
      • 2.压缩包下载后请先用软件解压,再使用对应软件打开;软件版本较低时请及时更新
      • 3.资料下载成功后可在60天以内免费重复下载
      版权申诉
      若您为此资料的原创作者,认为该资料内容侵犯了您的知识产权,请扫码添加我们的相关工作人员,我们尽可能的保护您的合法权益。
      入驻教习网,可获得资源免费推广曝光,还可获得多重现金奖励,申请 精品资源制作, 工作室入驻。
      版权申诉二维码
      欢迎来到教习网
      • 900万优选资源,让备课更轻松
      • 600万优选试题,支持自由组卷
      • 高质量可编辑,日均更新2000+
      • 百万教师选择,专业更值得信赖
      微信扫码注册
      手机号注册
      手机号码

      手机号格式错误

      手机验证码 获取验证码 获取验证码

      手机验证码已经成功发送,5分钟内有效

      设置密码

      6-20个字符,数字、字母或符号

      注册即视为同意教习网「注册协议」「隐私条款」
      QQ注册
      手机号注册
      微信注册

      注册成功

      返回
      顶部
      学业水平 高考一轮 高考二轮 高考真题 精选专题 初中月考 教师福利
      添加客服微信 获取1对1服务
      微信扫描添加客服
      Baidu
      map