搜索
      上传资料 赚现金

      重庆市七校联考2024-2025学年高二下学期4月期中考试生物试卷(Word版附答案)

      • 1.05 MB
      • 2025-05-21 16:21:25
      • 55
      • 0
      • 教习网3275309
      加入资料篮
      立即下载
      重庆市七校联考2024-2025学年高二下学期4月期中考试生物试卷(Word版附答案)第1页
      1/13
      重庆市七校联考2024-2025学年高二下学期4月期中考试生物试卷(Word版附答案)第2页
      2/13
      重庆市七校联考2024-2025学年高二下学期4月期中考试生物试卷(Word版附答案)第3页
      3/13
      还剩10页未读, 继续阅读

      重庆市七校联考2024-2025学年高二下学期4月期中考试生物试卷(Word版附答案)

      展开

      这是一份重庆市七校联考2024-2025学年高二下学期4月期中考试生物试卷(Word版附答案),共13页。试卷主要包含了单选题,非选择题,实验题,解答题等内容,欢迎下载使用。
      一、单选题
      1.北魏时期著名的农业科学家贾思勰在《齐民要术》中较为系统地介绍了泡菜的制作方法,包括瓜菹法、藏蕨法、卒菹法等,汉代刘熙《释名·释饮食》也记载:“菹,阻也,生酿之,遂使阻于寒温之间,不得烂也。”这就是一种保藏蔬菜使其不坏的方法,下列叙述错误的是( )
      A.“生酿之”指的是将新鲜的蔬菜,不经过蒸煮等加工将其制作成酸菜
      B.“遂使阻于寒温之间”保持适宜温度,有利于微生物的发酵
      C.发酵过程中缺氧和产酸的环境,有助于酸菜“不得烂也”
      D.发酵过程中,乳酸与乳酸菌的含量变化趋势大致相同
      2.应用发酵工程生产的产品有两类,一类是代谢产物,如酒精、醋酸、青霉素等;另一类是菌体本身,如酵母菌和细菌等。产品不同,分离提纯的方法可能不同。下列说法错误的是( )
      A.分离提纯后的产品还不能成为正式产品,这一点与传统发酵技术不同
      B.如果产品是代谢物,必须要先破碎细胞并弃去细胞碎片后,再采用蒸馏、沉淀和离心等方法进行提取
      C.分离提纯是发酵产品不可缺少的阶段,但并不是发酵的中心阶段
      D.作为发酵产品,单细胞蛋白一般采用过滤、沉淀等方法进行提取
      3.哺乳动物排出的卵母细胞进一步成熟后会停留在减数分裂某一时期不再继续分裂。受精时,卵母细胞内的钙离子浓度显著升高,这会破坏细胞内静止因子(CSF)的结构,进而导致成熟促进因子(MPF)的含量下降,最终激活卵子完成减数分裂。利用卵母细胞进行核移植的过程中,需用钙离子载体等方法处理重构胚,才能激活其完成细胞分裂和发育过程。下列说法错误的是( )
      A.动物体内被激活的卵子在输卵管中完成减数分裂
      B.未经处理的重构胚内CSF和MPF水平均较高
      C.钙离子载体可能通过提高重构胚内的钙离子浓度,导致MPF的含量上升而使其激活
      D.被激活的重构胚通常需培养至桑葚胚或囊胚再进行胚胎移植
      4.四环三萜类化合物常见于植物中,是植物代谢产物的重要组成部分。它们具有丰富的生物活性,包括抗炎、抗肿瘤、抗菌、抗病毒等多种药理活性。进行工厂化生产时,先诱导外植体形成愈伤组织,再进行细胞培养获得。下列叙述错误的是( )
      A.诱导愈伤组织时要注意避光
      B.为保障消毒效果,外植体不宜先用次氯酸钠消毒,再用酒精消毒
      C.悬浮培养时需将愈伤组织打散成单个细胞或较小的细胞团再倒置放于恒温培养箱中培养
      D.四环三萜类化合物在植物体内含量少,不是植物生长所必需的,应选择产量高的细胞进行培养
      5.合川中学生物学生社团成立于2015年8月,旨在探索生命的奥秘,促进人类发展。该社团利用条斑紫菜(甲)和拟线紫菜(乙)培育杂种紫菜。过程如下图所示。下列叙述正确的是( )
      A.过程①中酶处理的时间差异,原因可能是两种亲本的细胞壁的成分有差异
      B.过程②中常采用灭活的仙台病毒或PEG诱导原生质体融合
      C.过程④和⑤的培养基中均需要添加等量生长素和细胞分裂素
      D.原生质体融合后,可以将叶绿体颜色等差异作为标志识别杂种细胞
      6.酱油起源于我国,至今已有数千年历史。参与酱油酿造过程的微生物主要有米曲霉、酵母菌和乳酸菌等,在众多微生物及其酶系的作用下,分解大豆、小麦中的蛋白质、脂肪等有机物,最终形成具有特殊色泽和良好风味的酱油。某企业制作酱油的流程示意图如下,下列说法正确的是( )
      A.米曲霉发酵过程中没有碳源和氮源供应,需要及时添加
      B.米曲霉产生的蛋白酶能将蛋白质分解为氨基酸
      C.参与酱油酿造过程的米曲霉、酵母菌和乳酸菌都是好氧微生物
      D.抑制杂菌污染和繁殖是保证酱油质量的重要因素,发酵池发酵阶段加入食盐可以抑制杂菌生长
      7.日本东京都立大学生物科学系的Takashi Okamt课题组在《植物与细胞生理学》杂志上发布了一项重要研究。他们首次通过体外受精技术成功实现了小麦与水稻的杂交,培育出携带有水稻线粒体DNA的小麦新植株,经深入研究发现水稻的线粒体DNA得以部分保留,保留率介于11%至47%之间,这证明了水稻线粒体基因能够与小麦的细胞质基因和谐共存。这一突破性进展为跨亚科作物研究开辟了新方向,展示了小麦与水稻杂交的潜在应用价值。下列有关说法错误的是( )
      A.该技术打破了生殖隔离,突破小麦和水稻之间的杂交障碍
      B.体外受精过程中,需要向培养液中添加血清以满足营养条件
      C.该技术与植物组织培养技术利用的原理不同
      D.杂种植物的形态偏向于小麦
      8.某同学选用新鲜成熟的葡萄制作果酒和果醋,下列相关叙述正确的是( )
      A.果酒发酵时,每日放气需迅速,避免空气回流入发酵容器
      B.果酒发酵时,用斐林试剂检测葡萄汁中还原糖含量变化,砖红色沉淀逐日增多
      C.果醋发酵时,用重铬酸钾测定醋酸含量变化时,溶液灰绿色逐日加深
      D.果醋发酵时,发酵液产生的气泡量明显少于果酒发酵时
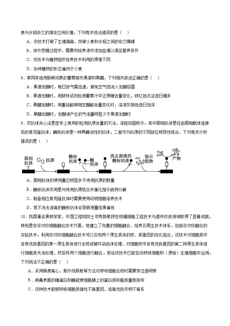
      9.双抗体夹心法是医学上常用的检测抗原含量的方法,流程如图所示。其中固相抗体是经由固相载体连接后的单克隆抗体,酶标抗体是一种具酶活性的抗体,二者可与抗原的不同部位特异性结合。下列有关分析错误的是( )
      A.固相抗体的使用量应明显多于待测抗原的数量
      B.酶标抗体作用是与待测抗原结合并催化指示底物分解
      C.制备相应单克隆抗体时需要使用动物细胞培养技术
      D.若不洗去游离的酶标抗体会导致测量结果偏低
      10.我国著名果树学家,中国工程院院士邓秀新教授在柑橘细胞工程技术与遗传改良领域取得了显著成就,特别是在非对称细胞融合技术方面,他建立了完善的细胞融合、培养及再生技术体系,包括非对称融合的实验技术。利用非对称细胞融合技术可以实现两个原生质体的核、质基因的优化组合,该技术对细胞质中含有优良基因的某一原生质体进行去核或破坏染色体处理,对细胞核中含有优良基因的第二种原生质体进行细胞质失活处理,然后将两个细胞进行融合。假设该技术已能在动物体细胞和(原始)生殖细胞中运用。下列说法不正确的是( )
      A.采用梯度离心,紫外线照射等方法对卵母细胞去核时需要穿过透明带
      B.病毒表面的糖蛋白和酶能使细胞膜上的蛋白质和脂质重新排布
      C.该种技术能够转移细胞质雄性不育基因,培育优良作物不育系
      D.将融合细胞培养成的植株不一定同时具有两个亲本的优良性状
      11.科研人员将一只猴的胚胎干细胞从囊胚内取出进行体外培养,完成绿色荧光蛋白标记后,再注入另一只猴的囊胚中,发育成一只胚胎干细胞嵌合猴。嵌合猴大脑、心脏、肾脏、肝脏和胃肠道中,部分细胞具有荧光标记。下列说法错误的是( )
      A.胚胎干细胞取自囊胚的内细胞团细胞
      B.内细胞团细胞发育成胚胎的胎盘
      C.嵌合猴体内细胞的基因组成不同
      D.嵌合猴说明胚胎干细胞具有分化成多种组织的能力
      12.动物细胞培养是动物克隆的技术基础,如图所示,a、b、c表示现代工程技术,①②③表示其结果。下列说法正确的是( )
      A.若a是核移植技术,①反映了动物细胞也具有全能性
      B.若c是胚胎分割技术,能提高胚胎的利用率和成功率
      C.若b是体外受精技术,则②为良种家畜快速大量繁殖提供了可能
      D.①②③中的受体(代孕个体)均需经过一定的激素处理,以达到超数排卵和同期发情的目的
      13.单克隆抗体技术是1975年英国科学家Milstein和Khler所发明,并获得1984年诺贝尔医学奖。人绒毛膜促性腺激素(HCG)是女性怀孕后胎盘滋养层细胞分泌的一种糖蛋白,制备抗HCG单克隆抗体可用于早孕的诊断。下图是抗HCG单克隆抗体制备流程示意图,下列叙述错误的是( )
      A.制备抗HCG单克隆抗体的动物细胞工程技术有动物细胞培养和动物细胞融合
      B.将纯化HCG注入小鼠是为了获得相应的B淋巴细胞
      C.腹水中制备抗HCG单克隆抗体时,需要注射免疫抑制剂,使小鼠易于接纳杂交瘤细胞
      D.图中利用HAT培养液具有选择作用,让能合成抗HCG抗体的细胞大量增殖
      14.新疆的“生命营养液”是以多种天然食材为原料发酵而成。为从中分离到红曲菌(真菌),现用无菌水将其稀释成浓度为的悬液,分别取0.1mL稀释液涂布于含有氯霉素和四环素的PDA(马铃薯葡萄糖琼脂)平板上,制备3个平行组。然后将PDA平板置于恒温培养箱培养,并连续7天统计平板上的菌落数。下列叙述正确的是( )
      A.制备PDA培养基时,先分装再高压蒸汽灭菌
      B.计数时平板上菌落过于密集,可多做几组平行组进行实验统计
      C.恒温培养前,需在培养皿顶部标明组别、培养日期和稀释度等
      D.可大幅度提高“生命营养液”中氯霉素和四环素含量以抑制杂菌
      15.同尾酶指识别位点不同但能切出相同黏性末端的限制酶;同裂酶指具有相同识别序列的限制酶(切割位点相同或不同均可)几种基因工程中常用的限制酶如表所示。下列叙述错误的是( )
      A.HinPⅡ和HhaI为同裂酶,切出的黏性末端不同
      B.HinPⅡ和HpaⅡ切割的产物连接后,其序列不能被GlaⅠ切割
      C.某质粒仅含1个GlaⅠ的识别位点,则该质粒能被NarⅠ切割的概率为1/5
      D.HinPⅡ和NarⅠ为同尾酶,它们切割的产物连接后的序列能被GlaⅠ切割
      二、非选择题
      16.根瘤菌与豆科植物之间是互利共生关系,根瘤菌侵入豆科植物根内可引起根瘤的形成,根瘤中的根瘤菌具有固氮能力。为了寻找抗逆性强的根瘤菌,某研究小组做了如下实验:从盐碱地生长的野生草本豆科植物中分离根瘤菌;选取该植物的茎尖为材料,通过组织培养获得试管苗(生根试管苗);在实验室中探究试管苗根瘤中所含根瘤菌的固氮能力。回答下列问题。
      (1)从豆科植物的根瘤中分离根瘤菌进行培养,可以获得纯培养物,此实验中的纯培养物是 。
      (2)取豆科植物的茎尖作为外植体,通过植物组织培养可以获得豆科植物的试管苗。外植体经诱导形成试管苗的流程是:外植体→愈伤组织→试管苗。其中愈伤组织的结构特点是 ,在制备培养基时常采用 (选填“葡萄糖”或“蔗糖”)作为碳源,其原因是 。(至少答两点)
      (3)研究小组用上述获得的纯培养物和试管苗为材料,研究接种到试管苗上的根瘤菌是否具有固氮能力,其做法是将生长在培养液中的试管苗分成甲、乙两组,甲组中滴加根瘤菌菌液,让试管苗长出根瘤。然后将甲、乙两组的试管苗分别转入 的培养液中培养。
      (4)若实验获得一种具有良好固氮能力的根瘤菌,可通过发酵工程获得大量根瘤菌,用于生产根瘤菌肥。根瘤菌肥是一种微生物肥料,在农业生产中使用微生物肥料的作用是 (答出2点即可)。
      17.为了从复杂的微生物群落中有效分离和筛选所需的具有特定功能的微生物种类,我们可以依据目标微生物独特的生理特征或其代谢产物特性,设计并配制分离培养基。然后,通过观察在固体培养基上因微生物生长或生化反应后出现的独特圈状结构,如抑菌圈、透明圈、变色圈或生长圈等,实现目标微生物的分离与筛选。请回答以下问题:
      (1)将马铃薯去皮切块,加水煮沸一定时间,过滤得到马铃薯浸出液,在马铃薯浸出液中加入一定量蔗糖和琼脂,用水定容后灭菌,得到M培养基。若在M培养基中用淀粉取代蔗糖,接种土壤滤液并培养,平板上长出菌落后可通过加入显色剂筛选出能产淀粉酶的微生物。该方法能筛选出产淀粉酶微生物的原理是 。
      (2)薰衣草精油气味芳香,能够清热解毒,清洁皮肤,祛斑美白,深受女性朋友的喜爱,研究还发现薰衣草精油有抑菌作用。科研人员探究薰衣草精油抑菌实验时,以滴加等体积精油小圆形滤纸片为中心的透明圈的大小来比较薰衣草精油对大肠杆菌和金黄色葡萄球菌的抑菌效果,如下表所示。
      薰衣草精油对两种细菌活性影响的测定
      由表数据可知,薰衣草精油对 抑菌效果更好。
      (3)营养缺陷型菌株是指野生型菌株经过人工诱变或自然突变失去合成某种营养的能力,只有在基本培养基中补充所缺乏的营养因子后才能生长的菌株,包括氨基酸缺陷型菌株、维生素缺陷型菌株和碱基缺陷型菌株等。筛选营养缺陷型菌株的常规步骤为诱变育种→淘汰野生型→检出缺陷型一鉴定缺陷型。
      ①夹层平板培养法可用于营养缺陷型菌株的检出,其原理如图1所示,先在培养皿上倒一薄层基本培养基,凝固后再接种一层诱变处理的菌液,其上再浇一层基本培养基,凝固后放入恒温培养箱中培养出菌落,再倒一层完全培养基继续培养。若结果如图2所示,其中菌落 (填“A”或“B”)即为检出的营养缺陷型大肠杆菌菌株。
      ②研究小组一利用生长图谱法初步确定检出的营养缺陷型大肠杆菌的类型,即在基本培养基的A~E这5个区域中分别添加不同的营养物质,然后用 法将检出的营养缺陷型大肠杆菌接种在图3培养基上,若培养一段时间后在图3的BC交界处长出了菌落,则说明该菌株是
      a.氨基酸缺陷型菌株
      b.维生素缺陷型菌株
      c.碱基缺陷型菌株
      (4)某研究小组筛选出某种维生素营养缺陷型菌株,为了进一步确定该菌株的具体类型,他们把15种维生素按照不同组合分为5个小组,用5个滤纸片分别蘸取不同小组的维生素,然后覆于接种后的琼脂平板上培养一段时间。结果如下:
      实验结果显示1组和2组滤纸片周围产生生长圈(如图)则该营养缺陷型大肠杆菌不能合成的维生素是 。若该菌株为叶酸和生物素的双营养缺陷型大肠杆菌则其在培养基上形成菌落的位置是
      三、实验题
      18.A冠状病毒和SARS病毒都会造成肺炎。如图是SARS-CVS蛋白特异性单克隆抗体的制备过程。回答下列问题:
      (1)已知细胞合成DNA有D和S两条途径,其中D途径能被氨基嘌呤阻断。小鼠的淋巴细胞有上述两种途径,但一般不分裂增殖,小鼠的骨髓瘤细胞中尽管没有S途径,但能不断分裂增殖。根据该原理,在含甲的混合培养液中添加氨基嘌呤能筛选出A,原因是 。
      (2)在SARS-CVS蛋白特异性单克隆抗体的制备过程中,需要用到动物细胞培养和动物细胞融合技术。一般来说,动物细胞培养需要的气体条件是 。
      (3)SARS-CVS蛋白单克隆抗体 (填“能”或“不能”)对A冠状病毒发挥作用,理由是 。
      (4)单克隆抗体制备过程中需要经过两次筛选,第二次筛选(专一抗体检测)的原因是 。经过筛选后,通常采用体内培养方式生产单抗,相较体外培养的其优点是
      19.在生物技术领域,细胞工程与基因工程是两大核心技术,二者通过不同层面的操作改变生物体的特性,推动医学、农业等领域的革新。基因工程聚焦于DNA分子的精准编辑,而细胞工程则以细胞为操作单元,通过改造或重组实现目标。请结合目前所学内容,回答以下问题:
      (1)肿瘤细胞可以表达CD47蛋白,并与吞噬细胞表面的信号调节蛋白a(SIRPa)结合,向吞噬细胞发出“别吃我”的信号,以逃脱机体免疫系统的攻击。因此阻断CD47/SIRPa信号,有望恢复吞噬细胞对肿瘤细胞的吞噬作用。请回答有关问题:
      利用外源DNA、质粒制备含CD47基因的重组质粒。下图1为含CD47基因的外源DNA、质粒的有关信息,EcR1、BamH1、Sal1、Xh1均为限制酶,Kan'、Tc'分别为卡那霉素抗性基因、四环素抗性基因。
      ①为了形成合适的重组质粒,应该选用 限制酶切割外源DNA和质粒DNA。
      ②重组质粒导入受体细胞的成功率很低,需经筛选才能获得导入成功的受体细胞。结合图1所获得的重组质粒分析,所选受体细胞应具备 条件。
      (2)M基因编码的M蛋白在动物A的肝细胞中特异性表达。现设计实验,将外源DNA片段F插入M基因的特定位置,再通过核移植、胚胎培养和胚胎移植等技术获得M基因失活的转基因克隆动物A,流程如图所示。回答下列问题:
      ①在构建含有片段F的重组质粒过程中,切割质粒DNA的工具酶是 ,这类酶能将特定部位的两个核苷酸之间的 断开。
      ②在进行动物A成纤维细胞的原代和传代培养时,需要使用到胰蛋白酶,目的是: 。
      ③诱导成纤维细胞的技术与体细胞核移植技术的主要区别是 。
      ④鉴定转基因动物:以免疫小鼠的B淋巴细胞与骨髓瘤细胞进行融合,筛选融合杂种细胞,制备M蛋白的单克隆抗体。简要写出利用此抗体确定克隆动物A中M基因是否失活的实验思路 。
      四、解答题
      20.葡萄酒是葡萄汁经酵母菌发酵而成的,酿制葡萄酒的两个简易装置如图所示。回答下列问题:
      (1)
      试管中的X溶液有助于维持甲装置的瓶中气压相对稳固,与乙装置相较,用甲装置酿制葡萄酒的优势是 、 (答出两点即可)。
      (2)葡萄汁装入甲装置时,要留有约1/3的空间,这种做法的目的是 、 (答出两点即可)。
      (3)某同学假设用乙装置进行发酵,并设置两个不同处置组(乙A和乙B),乙A装置中保留一定量的氧气,乙B装置中没有氧气。在其他条件相同且适宜的情形下,测得一段时刻内乙A和乙B中酒精含量的转变趋势及乙A中氧气含量的转变趋势如曲线图所示。图中曲线①②分别表示 、 含量的转变趋势。
      (4)合川中学生物社团师生采用如下图所示的发酵罐进行葡萄酒主发酵过程的研究,请回答以下问题。
      其中搅拌浆的作用是: 、 (答出两点即可)。而在搅拌过程中会产生泡沫,过多的泡沫会降低生产力,浪费原料,引起杂菌污染;少量的泡沫是正常,还有一定的好处,有利于 、 (答出两点即可)
      限制酶的名称
      识别和切割位点
      HinPⅡ
      5'-G↓CGC-3'
      Glal
      5'-GC↓GC-3'
      HhaI
      5'-GCG↓C-3'
      HpaⅡ
      5'C↓CGG-3'
      NarI
      5'-G↓CGCC-3'
      浓度(μg/disc)
      0.5
      1
      2.5
      大肠杆菌抑菌圈直径(mm)
      6.72
      6.93
      8.66
      金黄色葡萄球菌抑菌圈直径(mm)
      5.8
      6.21
      6.95
      组别
      维生素组合
      1
      维生素A
      维生素B1
      维生素B2
      维生素B6
      维生素B12
      2
      维生素C
      维生素B1
      维生素D2
      维生素E
      烟酰胺
      3
      叶酸
      维生素B2
      维生素D2
      胆碱
      泛酸钙
      4
      对氨基苯甲酸
      维生素B6
      维生素E
      胆碱
      肌醇
      5
      生物素
      维生素B12
      烟酰胺
      泛酸钙
      肌醇
      16.(1)由根瘤菌繁殖形成的单菌落
      (2) 排列疏松,不定形的薄壁组织 蔗糖 维持培养基内的低渗环境;防止微生物污染
      (3)不含氮源
      (4)增进土壤肥力,改良土壤结构,促进植物生长;抑制土壤中病原微生物的生长,减少病害的发生
      17.(1)淀粉被分解后形成透明圈,表明该微生物能产淀粉酶
      (2)大肠杆菌
      (3) B 稀释涂布平板法 ab
      (4) 维生素B1 3与5的交界处
      18.(1)杂交瘤细胞D途径被氨基嘌呤阻断后不能合成DNA,但可通过S途径合成DNA,不断分裂增殖
      (2)95%空气和5%的CO2
      (3) 不能 A冠状病毒与SARS病毒的抗原不同,SARS-CV S蛋白单克隆抗体,只能与SARS-CV S蛋白发生特异性结合
      (4) 第一步筛选出来的杂交瘤细胞有多种 成本低,易纯化
      19.(1) BamHI和XhI 能在含卡那霉素的培养基上生长而不能在含四环素的培养基上生长
      (2) 限制酶 磷酸二酯键 动物胚胎细胞分化程度低,恢复其全能性相对容易,动物体细胞分化程度高,恢复其全能性十分困难 取动物A和克隆动因物 A的肝细胞,分别提取蛋白质进行抗原-抗体杂交
      20.(1) 不需要打开瓶塞放气 避免了因打开瓶塞引起的杂菌污染
      (2) 为酵母菌大量繁殖提供适量的氧气 防止发酵旺盛时汁液溢出
      (3) 乙A中氧气 乙B中酒精题号
      1
      2
      3
      4
      5
      6
      7
      8
      9
      10
      答案
      D
      B
      C
      C
      A
      D
      B
      D
      D
      A
      题号
      11
      12
      13
      14
      15





      答案
      B
      C
      D
      A
      C





      相关试卷 更多

      资料下载及使用帮助
      版权申诉
      • 1.电子资料成功下载后不支持退换,如发现资料有内容错误问题请联系客服,如若属实,我们会补偿您的损失
      • 2.压缩包下载后请先用软件解压,再使用对应软件打开;软件版本较低时请及时更新
      • 3.资料下载成功后可在60天以内免费重复下载
      版权申诉
      若您为此资料的原创作者,认为该资料内容侵犯了您的知识产权,请扫码添加我们的相关工作人员,我们尽可能的保护您的合法权益。
      入驻教习网,可获得资源免费推广曝光,还可获得多重现金奖励,申请 精品资源制作, 工作室入驻。
      版权申诉二维码
      欢迎来到教习网
      • 900万优选资源,让备课更轻松
      • 600万优选试题,支持自由组卷
      • 高质量可编辑,日均更新2000+
      • 百万教师选择,专业更值得信赖
      微信扫码注册
      手机号注册
      手机号码

      手机号格式错误

      手机验证码 获取验证码 获取验证码

      手机验证码已经成功发送,5分钟内有效

      设置密码

      6-20个字符,数字、字母或符号

      注册即视为同意教习网「注册协议」「隐私条款」
      QQ注册
      手机号注册
      微信注册

      注册成功

      返回
      顶部
      学业水平 高考一轮 高考二轮 高考真题 精选专题 初中月考 教师福利
      添加客服微信 获取1对1服务
      微信扫描添加客服
      Baidu
      map