搜索
      上传资料 赚现金

      四川省眉山市仁寿县第一中学(北校区)2025届高三下学期三模生物试题(Word版附解析)

      • 8.3 MB
      • 2025-05-19 20:26:28
      • 60
      • 0
      • 教习网3275309
      加入资料篮
      立即下载
      查看完整配套(共2份)
      包含资料(2份) 收起列表
      原卷
      2025届四川省眉山市仁寿县四川省仁寿第一中学校(北校区)三模生物试题(原卷版).docx
      预览
      解析
      2025届四川省眉山市仁寿县四川省仁寿第一中学校(北校区)三模生物试题 Word版含解析.docx
      预览
      正在预览:2025届四川省眉山市仁寿县四川省仁寿第一中学校(北校区)三模生物试题(原卷版).docx
      2025届四川省眉山市仁寿县四川省仁寿第一中学校(北校区)三模生物试题(原卷版)第1页
      高清全屏预览
      1/10
      2025届四川省眉山市仁寿县四川省仁寿第一中学校(北校区)三模生物试题(原卷版)第2页
      高清全屏预览
      2/10
      2025届四川省眉山市仁寿县四川省仁寿第一中学校(北校区)三模生物试题(原卷版)第3页
      高清全屏预览
      3/10
      2025届四川省眉山市仁寿县四川省仁寿第一中学校(北校区)三模生物试题 Word版含解析第1页
      高清全屏预览
      1/23
      2025届四川省眉山市仁寿县四川省仁寿第一中学校(北校区)三模生物试题 Word版含解析第2页
      高清全屏预览
      2/23
      2025届四川省眉山市仁寿县四川省仁寿第一中学校(北校区)三模生物试题 Word版含解析第3页
      高清全屏预览
      3/23
      还剩7页未读, 继续阅读

      四川省眉山市仁寿县第一中学(北校区)2025届高三下学期三模生物试题(Word版附解析)

      展开

      这是一份四川省眉山市仁寿县第一中学(北校区)2025届高三下学期三模生物试题(Word版附解析),文件包含2025届四川省眉山市仁寿县四川省仁寿第一中学校北校区三模生物试题原卷版docx、2025届四川省眉山市仁寿县四川省仁寿第一中学校北校区三模生物试题Word版含解析docx等2份试卷配套教学资源,其中试卷共33页, 欢迎下载使用。
      一、 单选题(共 18 个小题,每小题只有一个选择项符合题意; 每题 2 分,共 40 分)
      1. 合理均衡的膳食对维持人体正常生理活动有重要意义。据下表分析,叙述错误的是( )

      目 能量(kJ) 蛋白质(g) 脂肪(g) 糖类(g)
      食物(100g)
      ① 880 6.2 1.2 44.2
      ② 1580 13.2 37.0 2.4
      ③ 700 29.3 3.4 1 2
      A. 含主要能源物质最多的是②
      B. 需控制体重的人应减少摄入①和②
      C. 青少年应均衡摄入①、②和③
      D. 蛋白质、脂肪和糖类都可供能
      【答案】A
      【解析】
      【分析】1、蛋白质是生命活动的主要承担者,蛋白质的结构多样,在细胞中承担的功能也多样:①有的蛋
      白质是细胞结构的重要组成成分,如肌肉蛋白;②有的蛋白质具有催化功能,如大多数酶的本质是蛋白质;
      ③有的蛋白质具有运输功能,如载体蛋白和血红蛋白;④有的蛋白质具有信息传递,能够调节机体的生命
      活动,如胰岛素;⑤有的蛋白质具有免疫功能,如抗体。
      2、糖类分为单糖、二糖和多糖,葡萄糖、核糖、脱氧核糖等不能水解的糖称为单糖,由 2 个单糖脱水缩合
      形成的糖称为二糖,多糖有淀粉、纤维素和糖原,糖原是动物细胞的储能物质,淀粉是植物细胞的储能物
      质,纤维素是植物细胞壁的成分。
      3、脂肪是最常见的脂质,是细胞内良好的储能物质,还是一种良好的绝热体,起保温作用,分布在内脏周
      围的脂肪还具有缓冲和减压的作用,可以保护内脏器官。
      【详解】A、人体主要能源物质是糖类,表中主要能源物质最多的是①,A 错误;
      第 1页/共 23页
      B、食物①和②中分别富含糖类和脂肪,所以需控制体重的人应减少摄入①和②,B 正确;
      C、食物①、②和③中分别富含糖类、脂肪和蛋白质,所以青少年应均衡摄入①、②和③有利于身体的发育,
      C 正确;
      D、蛋白质、脂肪和糖类都属于储存能量的有机物,因而都可供能,D 正确。
      故选 A。
      2. 人脐血含有与骨髓中相同类型的干细胞。关于脐血中的干细胞,下列叙述错误的是( )
      A. 可用来治疗造血功能障碍类疾病
      B. 分化后,表达的蛋白种类发生变化
      C. 分化后,细胞结构发生变化
      D. 具有与早期胚胎细胞相同的分化程度
      【答案】D
      【解析】
      【分析】骨髓中含有造血干细胞,属于多能干细胞,能增殖、分化成为各种血细胞或淋巴细胞等。
      【详解】A、脐血中含有与骨髓中相同类型的干细胞,可以增殖、分化为血细胞,用来治疗造血功能障碍类
      疾病,A 正确;
      B、细胞分化的实质是基因的选择性表达,使得细胞中蛋白质种类有所不同,B 正确;
      C、基因的选择性表达使得不同组织细胞在形态、结构和功能上发生稳定性变化,C 正确;
      D、早期胚胎细胞的全能性高于脐血中的干细胞,其分化程度相对脐血中的干细胞更低,D 错误。
      故选 D。
      3. 人的一个卵原细胞在减数第一次分裂时,有一对同源染色体没有分开而进入次级卵母细胞,最终形成染
      色体数目异常的卵细胞个数为( )
      A 1 B. 2 C. 3 D. 4
      【答案】A
      【解析】
      【分析】减数分裂过程:(1)减数分裂前的间期:完成染色体的复制,细胞适度生长。(2)减数第一次分
      裂:①前期:同源染色体联会,同源染色体上的非姐妹染色单体交叉互换;②中期:同源染色体成对的排
      列在赤道板上;③后期:同源染色体彼此分离,非同源染色体自由组合;④末期:完成减数第一次分裂,
      形成两个子细胞。(3)减数第二次分裂:与有丝分裂过程类似,主要发生着丝粒分裂,产生的子染色体移
      向细胞两极,分配到两个子细胞中。
      第 2页/共 23页
      【详解】一个卵原细胞在减数第一次分裂时,有一对同源染色体没有分开而进入次级卵母细胞,所形成的
      次级卵母细胞中多了一条染色体,(第一)极体中少了一条染色体。次级卵母细胞完成减数第二次分裂,产
      生一个卵细胞和一个(第二)极体,细胞中多了一条染色体。故最终形成染色体数目异常的卵细胞个数为 1
      个,A 正确。
      故选 A。
      4. 如图为小肠上皮细胞吸收和释放铜离子的过程。下列关于该过程中铜离子的叙述,错误的是( )
      A. 进入细胞需要能量 B. 转运具有方向性
      C. 进出细胞的方式相同 D. 运输需要不同的载体
      【答案】C
      【解析】
      【分析】物质运输方式的区别:
      名称 运输方向 载体 能量 实例
      自由扩散 高浓度→低浓度 不需 不需 水,CO2,O2,甘油,苯、酒精等
      协助扩散 高浓度→低浓度 需要 不需 红细胞吸收葡萄糖
      主动运输 低浓度→高浓度 需要 需要 小肠绒毛上皮细胞吸收氨基酸,葡萄糖,K+,Na+等
      【详解】A、由图示可知,铜离子进入细胞是由低浓度向高浓度运输,需要载体,消耗能量,A 正确;B、
      铜离子转运具有方向性,B 正确;
      C、铜离子进入细胞是主动运输,运出细胞是先通过协助扩散进入高尔基体,然后由高尔基体膜包裹通过胞
      吐运出细胞,C 错误;
      D、由图示可知进入细胞需要膜蛋白 1 协助,运出细胞需要膜蛋白 2 协助,D 正确。
      第 3页/共 23页
      故选 C。
      5. 在相同条件下,分别用不同浓度的蔗糖溶液处理洋葱鳞片叶表皮细胞,观察其质壁分离,再用清水处理
      后观察其质壁分离复原,实验结果见图。下列叙述错误的是( )
      A. T1 组经蔗糖溶液处理后,有 52%的细胞原生质层的收缩程度大于细胞壁
      B. 各组蔗糖溶液中,水分子不能从蔗糖溶液进入细胞液
      C. T1 和 T2 组经清水处理后,发生质壁分离的细胞均复原
      D. T3 和 T4 组若持续用清水处理,质壁分离的细胞比例可能下降
      【答案】B
      【解析】
      【分析】柱形图分析:在相同条件下,分别用不同浓度的蔗糖溶液处理洋葱鳞片叶表皮细胞,质壁分离的
      细胞比例 T1 组<T2 组<T3 组<T4 组,T3 组、T4 组再用清水处理后质壁分离复原比例 T3 组<T4 组。
      【详解】A、由柱形图可知,T1 组经蔗糖溶液处理后,有 52%的细胞发生质壁分离,即有 52%的细胞原生
      质层的收缩程度大于细胞壁,A 正确;
      B、各组蔗糖溶液中,水分子可以从蔗糖溶液进入细胞液,只是少于水分子从细胞液进入蔗糖溶液,B 错误;
      C、T1 和 T2 组部分细胞能发生质壁分离,说明质壁分离的细胞是活细胞,若经清水处理后发生质壁分离的
      细胞均复原,C 正确;
      D、T3 和 T4 组若持续用清水处理,质壁分离复原的细胞逐渐增多,使质壁分离的细胞比例可能下降,D 正
      确。
      故选 B。
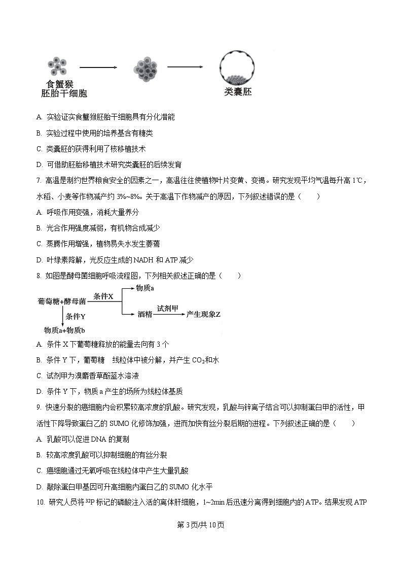
      6. 我国科学家体外诱导食蟹猴胚胎干细胞,形成了类似囊胚的结构(类囊胚),为研究灵长类胚胎发育机制
      提供了实验体系(如图)。相关叙述错误的是( )
      第 4页/共 23页
      A. 实验证实食蟹猴胚胎干细胞具有分化潜能
      B. 实验过程中使用的培养基含有糖类
      C. 类囊胚的获得利用了核移植技术
      D. 可借助胚胎移植技术研究类囊胚的后续发育
      【答案】C
      【解析】
      【分析】该过程利用胚胎干细胞创造出了类胚胎结构,并在体外培养至原肠胚时期,将类囊胚移植进雄猴
      体内后,成功引起了雌猴的早期妊娠反应有可能会产生新生个体,该过程属于无性生殖。
      【详解】A、体外诱导食蟹猴胚胎干细胞, 形成了类似囊胚的结构(类囊胚),证实了食蟹猴胚胎干细胞具有
      分化潜能,A 正确;
      B、实验过程中使用的培养基需含有糖类,糖类可为细胞培养提供能源物质,B 正确;
      C、类囊胚的获得利用了动物细胞培养技术,并没有进行核移植,C 错误;
      D、可借助胚胎移植技术将类囊胚移植到相应的雌性受体中继续胚胎发育,从而可以用来研究类囊胚的后续
      发育,D 正确。
      故选 C。
      7. 高温是制约世界粮食安全的因素之一,高温往往使植物叶片变黄、变褐。研究发现平均气温每升高 1℃,
      水稻、小麦等作物减产约 3%~8%。关于高温下作物减产的原因,下列叙述错误的是( )
      A. 呼吸作用变强,消耗大量养分
      B. 光合作用强度减弱,有机物合成减少
      C. 蒸腾作用增强,植物易失水发生萎蔫
      D. 叶绿素降解,光反应生成的 NADH 和 ATP 减少
      【答案】D
      【解析】
      【分析】温度能影响呼吸作用,主要是影响呼吸酶的活性,一般而言,在一定的温度范围内,呼吸强度随
      着温度的升高而增强。
      【详解】A、高温使呼吸酶的活性增强,呼吸作用变强,消耗大量养分,A 正确;
      第 5页/共 23页
      B、高温往往使植物叶片变黄、变褐,使气孔导度变小,光合作用强度减弱,有机物合成减少,B 正确;
      C、高温使作物蒸腾作用增强,植物易失水发生萎蔫,C 正确;
      D、高温使作物叶绿素降解,光反应生成的 NADPH 和 ATP 减少,D 错误。
      故选 D。
      8. 如图是酵母菌细胞呼吸流程图,下列相关叙述正确的是( )
      A. 条件 X 下葡萄糖释放的能量去向有 3 个
      B. 条件 Y 下,葡萄糖在线粒体中被分解,并产生 CO2 和水
      C. 试剂甲为溴麝香草酚蓝水溶液
      D. 条件 Y 下,物质 a 产生的场所为线粒体基质
      【答案】D
      【解析】
      【分析】图示分析,条件 X 为无氧条件,条件 Y 为有氧条件,物质 a 是二氧化碳,物质 b 是水,试剂甲是
      重铬酸钾,现象 Z 是灰绿色。
      【详解】A、在条件 X 下产生酒精,说明条件 X 为无氧条件,无氧条件下葡萄糖释放的能量有 2 个去向,
      用于合成 ATP 以及热能,A 错误;
      B、条件 Y 为有氧条件,有氧条件下进行有氧呼吸,葡萄糖的分解发生在细胞质基质中,B 错误;
      C、试剂甲用于检测酒精,检测酒精的试剂为酸性重铬酸钾,C 错误;
      D、无氧条件下酵母菌无氧呼吸的产物是酒精和二氧化碳,因此物质 a 是二氧化碳,在条件 Y,即有氧条件
      下,二氧化碳产生发生在线粒体基质中,有氧呼吸的第二阶段,D 正确。
      故选 D。
      9. 快速分裂的癌细胞内会积累较高浓度的乳酸。研究发现,乳酸与锌离子结合可以抑制蛋白甲的活性,甲
      活性下降导致蛋白乙的 SUMO 化修饰加强,进而加快有丝分裂后期的进程。下列叙述正确的是( )
      A. 乳酸可以促进 DNA 的复制
      B. 较高浓度乳酸可以抑制细胞的有丝分裂
      C. 癌细胞通过无氧呼吸在线粒体中产生大量乳酸
      第 6页/共 23页
      D. 敲除蛋白甲基因可升高细胞内蛋白乙的 SUMO 化水平
      【答案】D
      【解析】
      【分析】癌细胞主要进行无氧呼吸,无氧呼吸发生于细胞质基质,无氧呼吸的第一阶段葡萄糖分解成丙酮
      酸,第二阶段丙酮酸转化成乳酸。
      【详解】A、根据题目信息可知乳酸与锌离子结合可以抑制蛋白甲的活性,甲活性下降导致蛋白乙的 SUMO
      化修饰加强,进而加快有丝分裂后期的进程,乳酸不能促进 DNA 复制,能促进有丝分裂后期,A 错误;
      B、乳酸能促进有丝分裂后期,进而促进分裂,B 错误;
      C、无氧呼吸发生在细胞质基质,不发生在线粒体,C 错误;
      D、根据题目信息,甲活性下降导致蛋白乙的 SUMO 化修饰加强,故敲除蛋白甲基因可升高细胞内蛋白乙
      的 SUMO 化水平,D 正确。
      故选 D。
      10. 研究人员将 32P 标记的磷酸注入活的离体肝细胞,1~2min 后迅速分离得到细胞内的 ATP。结果发现 ATP
      的末端磷酸基团被 32P 标记,并测得 ATP 与注入的 32P 标记磷酸的放射性强度几乎一致。下列有关叙述正确
      的是( )
      A. 该实验表明,细胞内全部 ADP 都转化成 ATP
      B. 32P 标记的 ATP 水解产生的腺苷没有放射性
      C. 32P 在 ATP 的 3 个磷酸基团中出现的概率相等
      D. ATP 与 ADP 相互转化速度快,且转化主要发生在细胞核内
      【答案】B
      【解析】
      【分析】ATP 又叫三磷酸腺苷,简称为 ATP,其结构式是:A-P~P~P,A-表示腺苷、T-表示三个、P-表示
      磷酸基团,“~”表示高能磷酸键。
      【详解】A、根据题意可知:该实验不能说明细胞内全部 ADP 都转化成 ATP,A 错误;
      B、根据题干信息“结果发现 ATP 的末端磷酸基团被 32P 标记,并测得 ATP 与注入的 32P 标记磷酸的放射性
      强度几乎一致。”说明:32P 标记的 ATP 水解产生的腺苷没有放射性,B 正确;
      C、根据题干信息“放射性几乎只出现在 ATP 的末端磷酸基团”可知,32P 在 ATP 的 3 个磷酸基团中出现的概
      率不同,C 错误;
      D、该实验不能说明转化主要发生在细胞核内,D 错误。
      第 7页/共 23页
      故选 B。
      11. 在发酵过程中,多个黑曲霉菌体常聚集成团形成菌球体,菌球体大小仅由菌体数量决定。黑曲霉利用糖
      类发酵产生柠檬酸时需要充足的氧。菌体内铵离子浓度升高时,可解除柠檬酸对其合成途径的反馈抑制。
      下列说法错误的是( )
      A. 相同菌体密度下,菌球体越大柠檬酸产生速率越慢
      B. 发酵中期添加一定量的硫酸铵可提高柠檬酸产量
      C. 发酵过程中 pH 下降可抑制大部分细菌的生长
      D. 发酵结束后,将过滤所得的固体物质进行干燥即可获得柠檬酸产品
      【答案】D
      【解析】
      【分析】发酵工程:(1)定义:利用微生物的特定功能,通过现代工程技术,规模化生产对人类有用的产
      品;主要为微生物细胞本身或者其代谢产物。(2)分离、提纯产物:产品若是微生物细胞,在发酵结束后,
      采用过滤、沉淀等方法将菌体分离和干燥;产品若是微生物代谢物,则根据产物的性质采取 适当的提取、
      分离和纯化措施。
      【详解】A、黑曲霉利用糖类发酵产生柠檬酸时需要充足的氧,相同菌体密度下,菌球体越大越不利于菌体
      与氧气接触,柠檬酸产生速率越慢,A 正确;
      B、菌体内铵离子浓度升高时,可解除柠檬酸对其合成途径的反馈抑制,发酵中期添加一定量的硫酸铵,提
      高铵离子浓度,菌体内可提高柠檬酸产量,B 正确;
      C、发酵过程中 pH 下降导致细菌生命活动所必须的酶失活,可抑制大部分细菌的生长,C 正确;
      D、发酵结束后,将过滤所得的固体物质进行分离、纯化、浓缩、干燥等一系列操作后才能获得柠檬酸产品,
      D 错误。
      故选 D。
      12. 下列关于细胞工程的叙述,错误的是( )
      A 电刺激可以诱导植物原生质体融合或动物细胞融合
      B. 去除植物细胞的细胞壁和将动物组织分散成单个细胞均需酶的处理
      C. 小鼠骨髓瘤细胞和经免疫小鼠的 B 淋巴细胞融合可以制备单克隆抗体
      D. 某种植物甲乙两品种的体细胞杂种和甲乙两品种的杂交后代的染色体数目相同
      【答案】D
      【解析】
      第 8页/共 23页
      【分析】单克隆抗体是由单一 B 细胞克隆产生的高度均一、仅针对某一特定抗原的抗体。通常采用杂交瘤
      技术来制备,杂交瘤抗体技术是在细胞融合技术的基础上,将具有分泌特异性抗体能力的 B 细胞和具有无
      限繁殖能力的骨髓瘤细胞融合为杂交瘤细胞。
      【详解】A、电刺激(物理方法)可诱导植物原生质体融合或动物细胞融合,A 正确;
      B、去除植物细胞壁需用纤维素酶和果胶酶,将动物组织分散成单个细胞需用胰蛋白酶处理,B 正确;
      C、小鼠骨髓瘤细胞和经抗原免疫小鼠的 B 淋巴细胞融合既可无限增殖又可制备单克隆抗体,C 正确;
      D、某种植物甲乙两品种杂交后代是通过减数分裂再受精作用,子代染色体的数目与甲乙都相同,原生质体
      杂交是细胞融合,后代的染色体数目加倍,D 错误。
      故选 D。
      13. 以下对于胚胎分割的描述,正确的是( )
      ①胚胎分割技术与胚胎移植无关
      ②通常利用桑椹胚或囊胚作为分割的胚胎材料
      ③对于不同发育阶段的胚胎,分割的具体操作完全相同
      ④胚胎分割需要借助显微镜
      ⑤胚胎分割可以看作动物的有性生殖
      ⑥胚胎分割次数越多,产生的新个体也越多
      A. ②④ B. ③⑤⑥ C. ①②③ D. ④⑥
      【答案】A
      【解析】
      【分析】胚胎分割指采用机械方法将早期胚胎切割成 2 等分,4 等分,8 等分等,经胚胎移植获得同卵双胎
      或多胎的技术。
      【详解】①胚胎分割后通常需经过移植,①错误;
      ②通常利用桑椹胚或囊胚作为分割的胚胎材料,②正确;
      ③对于不同发育阶段的胚胎,分割的具体操作不完全相同,③错误;
      ④胚胎分割需要用显微镜,方便清晰观察,④正确;
      ⑤胚胎分割可以看作动物的无性生殖,⑤错误;
      ⑥胚胎分割次数越多,正常发育概率越小,⑥错误。
      正确的是②④。
      故选 A。
      14. 某科学家用放射性同位素分别标记的胸腺嘧啶(T)和尿嘧啶(U)培养蚕豆,观察其根尖分生区细胞
      第 9页/共 23页
      的有丝分裂。已知蚕豆细胞一个有丝分裂周期是 20 小时。根据这两种碱基被细胞利用的情况绘制的曲线如
      图所示。下列对此结果的分析中,不正确的是
      A. 大量利用“T”的时期,细胞正在进行 DNA 分子的复制
      B. 大量利用“U”的时期,细胞正在进行大量蛋白质的合成
      C. 大量利用“T”的时期,细胞正在大量合成转运 RNA
      D. 大量利用“T”和“U”的时期,细胞正处于分裂间期
      【答案】C
      【解析】
      【分析】
      【详解】A、由于胸腺嘧啶为 DNA 中特有的碱基,因此细胞中大量利用“T”的时期,说明细胞中正在大量进
      行 DNA 的复制,故 A 正确;
      B、由于尿嘧啶为 RNA 中特有的碱基,因此细胞中大量利用“U”的时期,说明细胞中正在进行转录过程,也
      即正在合成蛋白质,故 B 正确;
      C、大量利用“T”的时期,DNA 复制过程中合成 DNA,而不是合成转运 RNA,故 C 错误;
      D、细胞分裂间期的特点是进行 DNA 的复制和有关蛋白质的合成,故 D 正确。
      故选 C
      【点睛】
      15. 受精是精子和卵子结合形成合子(受精卵)的过程。包括受精前的准备阶段和受精阶段,下图表示精子
      进入卵后发生的一系列变化过程,下列相关叙述错误的是( )
      A. 常以观察到两个极体或者雌、雄原核作为受精的标志
      B. 图中 X 指透明带发生反应,“屏障”的作用是阻止其他精子入卵
      第 10页/共 23页
      C. 图中 Y 指卵子的减数分裂Ⅱ,释放第二极体后,形成雌原核
      D. 精子入卵后尾部脱离,原有的核膜破裂并形成一个新的核膜
      【答案】B
      【解析】
      【分析】受精过程为:顶体反应→穿越放射冠→穿越透明带(透明带反应)→X 卵细胞膜反应(卵黄膜封
      闭作用)→Y 卵子完成减数第二次分裂并释放第二极体→雌雄原核的形成、核膜消失,雌、雄原核融合形
      成合子→第一次卵裂开始。
      【详解】A、精子入卵后,原有的核膜破裂并形成一个新的核膜,最后形成一个比原来精子的核还大的核,
      叫作雄原核。 与此同时,精 子入卵后被激活的卵子完成减数分裂Ⅱ,排出第二极体后,形成雌原核,因
      此受精的标志是观察到两个极体或雌、雄原核,A 正确;
      B、X 表示卵细胞膜反应,是防止多精入卵的第二道屏障,B 错误;
      C、Y 表示卵子完成减数第二次分裂并释放第二极体,C 正确;
      D、雌雄原核的形成、核膜消失,雌、雄原核融合形成合子,D 正确。
      故选 B。
      16. 芦笋是雌雄异株植物,雄株性染色体为 XY,雌株为 XX;其幼茎可食用,雄株产量高。以下为两种培育
      雄株的技术路线。有关叙述错误的是( )
      A. 形成愈伤组织可通过添加植物生长调节剂进行诱导
      B. 幼苗乙和丙的形成均经过脱分化和再分化过程
      C. 雄株丁的亲本的性染色体组成分别为 XY、XX
      D. 与雄株甲不同,雄株丁培育过程中发生了基因重组
      【答案】C
      【解析】
      【分析】本题考查的知识点是近几年高考的热点问题。在高中生物试题中常见的育种方式有杂交育种、诱
      变育种、单倍体育种、多倍体育种,基因工程育种,细胞工程育种等。学生应掌握各种育种方式的原理、
      第 11页/共 23页
      方法、优点。
      【详解】生长素与细胞分裂素的使用比例影响植物细胞的发育方向,当二者比值高时,有利于根的分化,
      抑制芽的形成;比值低时,有利于芽的分化、抑制根的形成;比例适中时,促进愈伤组织的形成,因为生
      长素和细胞分裂素相对应的植物生长调节剂也有相应的效果,所以可以通过添加植物生长调节剂进行诱导,
      A 正确;幼苗乙与幼苗丙的形成是花药离体培养形成单倍体植株的过程,此过程的原理是植物组织培养,因
      此需要经过脱分化与再分化的过程,B 正确;花粉是经过减数分裂产生的,其配子含有 X 染色体或 Y 染色体,
      经过花药离体培养,得到单倍体,再经过秋水仙素处理后得到的植株乙与丙的基因型为 XX 或 YY,因此雄株
      丁的亲本的基因型分别为 XX、YY,C 错误;雄株甲是通过无性繁殖形成的,形成过程中不会进行减数分裂,
      因此也不会发生基因重组;雄株乙是通过有性生殖形成的,形成过程中经过了减数分裂,因此会发生基因
      重组,D 正确。
      【点睛】解答本题需要学生掌握常见的几种育种方式及其所遵循的原理,要注意雄株甲是通过无性繁殖的
      方式进行育种,此过程不会发生基因重组,另外需要明确单倍体育种需要经过植物的组织培养过程。
      17. 某二倍体动物(基因型为 AaBb)细胞分裂的部分过程如图所示,下列有关描述正确的是( )
      A. 该动物的性别为雄性
      B. 图中正在进行同源染色体的分离,使染色体数目减半
      C. 该动物减数分裂后可形成 AB、Ab、aB、ab 四种配子
      D. 图中 A、a 的出现可能是四分体中姐妹染色单体互换的结果
      【答案】C
      【解析】
      【分析】减数分裂是有性生殖的生物产生生殖细胞时,从原始生殖细胞发展到成熟生殖细胞的过程。这个
      过程中 DNA 复制一次,细胞分裂两次,产生的生殖细胞中染色体数目是本物种体细胞中染色体数目的一半。
      【详解】A、该细胞为减数第二次分裂后期,胞质均等分裂,可能是次级精母细胞,也可能是第一极体,因
      此该动物的性别为雄性或雌性,A 错误;
      B、图中无同源染色体,B 错误;
      C、该动物基因型为 AaBb,减数分裂后可形成 AB、Ab、aB、ab 四种配子,C 正确;
      D、图中 A、a 的出现可能是四分体中非姐妹染色单体互换的结果,D 错误。
      第 12页/共 23页
      故选 C。
      18. 雌性蝗虫体细胞有两条性染色体,为 XX 型,雄性蝗虫体细胞仅有一条性染色体,为 XO 型。关于基因
      型为 AaXRO 的蝗虫精原细胞进行减数分裂的过程,下列叙述错误的是( )
      A. 处于减数第一次分裂后期的细胞仅有一条性染色体
      B. 减数第一次分裂产生的细胞含有的性染色体数为 1 条或 0 条
      C. 处于减数第二次分裂后期的细胞有两种基因型
      D. 该蝗虫可产生 4 种精子,其基因型为 AO、aO、AXR、aXR
      【答案】C
      【解析】
      【分析】减数分裂过程:(1)减数第一次分裂前的间期:染色体的复制。(2)减数第一次分裂:①前期:
      联会,同源染色体上的非姐妹染色单体交叉互换;②中期:同源染色体成对的排列在赤道板上;③后期:
      同源染色体分离,非同源染色体自由组合;④末期:细胞质分裂。(3)减数第二次分裂过程:①前期:核
      膜、核仁逐渐解体消失,出现纺锤体和染色体;②中期:染色体形态固定、数目清晰;③后期:着丝点分
      裂,姐妹染色单体分开成为染色体,并均匀地移向两极;④末期:核膜、核仁重建、纺锤体和染色体消失。
      【详解】A、结合题意可知,雄性蝗虫体内只有一条 X 染色体,减数第一次分离后期同源染色体分离,此
      时雄性蝗虫细胞中仅有一条 X 染色体,A 正确;
      B、减数第一次分裂后期同源染色体分离,雄蝗虫的性染色体为 X 和 O,经减数第一次分裂得到的两个次级
      精母细胞只有 1 个含有 X 染色体,即减数第一次分裂产生的细胞含有的性染色体数为 1 条或 0 条,B 正确;
      C、该蝗虫基因型为 AaXRO,由于减数第一次分裂后期同源染色体分离,若不考虑变异,一个精原细胞在
      减数第二次分裂后期有 2 个次级精母细胞,两种基因型,但该个体有多个精原细胞,在减数第二次分裂后
      期的细胞有四种基因型,C 错误;
      D、该蝗虫基因型为 AaXRO,在减数分裂过程中同源染色体分离,非同源染色体自由组合,该个体产生的
      精子类型为 AO、aO、AXR、aXR,D 正确。
      故选 C。
      19. 药物甲常用于肿瘤治疗,但对正常细胞有一定的毒副作用。某小组利用试剂 K(可将细胞阻滞在细胞周
      期某时期)研究了药物甲的毒性与细胞周期的关系,实验流程和结果如图所示。下列推测正确的是( )
      第 13页/共 23页
      注:G1:DNA 合成前期;S:DNA 合成期;G2:分裂准备期;M 期:分裂期
      A. 试剂 K 可以将细胞阻滞在 G1 期
      B. 试剂 K 对细胞周期的阻滞作用不可逆
      C. 药物甲主要作用于 G2+M 期,Ⅱ组的凋亡率应最低
      D. 在机体内,药物甲对浆细胞的毒性强于造血干细胞
      【答案】C
      【解析】
      【分析】细胞周期是指连续分裂的细胞从一次分裂完成时开始,到下一次细胞分裂完成时结束的一段时间。
      细胞周期包括分裂间期和分裂期,分裂间期包括 G1、S、G2, 且在细胞周期中占据 90-95%的时间,此期进
      行 DNA 的复制和有关蛋白质的合成,为分裂期做物质准备,此后进入分裂期(M)。
      【详解】A、与Ⅰ组相比,Ⅱ组添加了试剂 K,由表格数据可以看出Ⅱ组的细胞主要停滞在 S 期,A 错误;
      B、对比第Ⅱ组和第Ⅲ组可以得出试剂 K 对细胞周期的阻滞作用是可逆,B 错误;
      C、药物甲主要作用于 G2+M 期,Ⅱ组处于 G2+M 期细胞数最少,所以Ⅱ组的凋亡率应最低,C 正确;
      D、浆细胞为高度分化的细胞不再进行细胞分裂,所以药物甲对造血干细胞的毒性强于浆细胞,D 错误。
      故选 C。
      20. 人卵细胞形成过程如图所示。在辅助生殖时对极体进行遗传筛查,可降低后代患遗传病的概率。一对夫
      妻因妻子高龄且是血友病 a基因携带者(XAXa),需进行遗传筛查。不考虑基因突变,下列推断正确的是(

      第 14页/共 23页
      A. 若第二极体的染色体数目为 22,则卵细胞染色体数目一定是 24
      B. 若第一极体的染色体数目为 23,则卵细胞染色体数目一定是 23
      C. 若减数分裂正常,且第二极体 X 染色体有 1 个 a 基因,则所生男孩一定患病
      D. 若减数分裂正常,且第一极体 X 染色体有 2 个 A 基因,则所生男孩一定患病
      【答案】D
      【解析】
      【分析】减数分裂过程:①细胞分裂前的间期:细胞进行 DNA 复制;②MI 前期:同源染色体联会,形成四
      分体,形成染色体、纺锤体,核仁核膜消失,同源染色体非姐妹染色单体可能会发生交叉互换;③MI 中期:
      同源染色体着丝粒对称排列在赤道板两侧;④MI 后期:同源染色体分离,非同源染色体自由组合,移向细
      胞两极;⑤MI 末期:细胞一分为二,形成次级精母细胞或形成次级卵母细胞和第一极体;⑥MII 前期:次
      级精母细胞形成纺锤体,染色体散乱排布;⑦MII 中期:染色体着丝粒排在赤道板上;⑧MII 后期:染色体
      着丝粒分离,姐妹染色单体移向两极;⑨MII 末期:细胞一分为二,次级精母细胞形成精细胞,次级卵母细
      胞形成卵细胞和第二极体。
      【详解】A、若在初级卵母细胞进行减数第一次分裂后期时,某对同源染色体没有分离,第一极体有 24 条
      染色体,次级卵母细胞有 22 条染色体,则会出现第二极体和卵细胞的染色体数目都为 22,A 错误;
      B、人类的染色体 2N=46,若第一极体的染色体数目为 23,则次级卵母细胞染色体数目一定是 23,如果次
      级卵母细胞在减数第二次分裂出现姐妹染色单体不分离、移向细胞同一极,则卵细胞染色体数目可能为 22
      或 24,B 错误;
      C、若减数分裂正常,由于之前的交叉互换有可能使同一条染色体上的姐妹染色单体携带等位基因,故第二
      极体 X 染色体有 1 个 a 基因,卵细胞中也可能是 XA 基因,则所生男孩可能不患病,C 错误;
      第 15页/共 23页
      D、若减数分裂正常,且第一极体 X 染色体有 2 个 A 基因,不考虑基因突变,则次级卵母细胞中有两个 a
      基因,卵细胞中也会携带 a 基因,则所生男孩一定患病,D 正确。
      故选 D。
      二、非选择题(共 60 分)
      21. 细胞膜上存在的多种蛋白质参与细胞的生命活动。回答下列问题。
      (1)细胞膜上不同的通道蛋白、载体蛋白等膜蛋白,对不同物质的跨膜运输起着决定性作用,这些膜蛋白
      能够体现出细胞膜具有的功能特性是______________。
      (2)细胞膜上的水通道蛋白是水分子进出细胞的重要通道,水分子借助水通道蛋白进出细胞的方式属于
      _____________。
      (3)细胞膜上的 H+-ATP 酶是一种转运 H+的载体蛋白,能催化 ATP 水解,利用 ATP 水解释放的能量将 H
      +泵出细胞,导致细胞外的 pH____________;此过程中,H+-ATP 酶作为载体蛋白在转运 H+时发生的变化
      是_________________。
      (4)细胞膜上的受体通常是蛋白质。人体胰岛 B 细胞分泌的胰岛素与靶细胞膜上的受体结合时,会引起靶
      细胞产生相应的生理变化,这一过程体现的细胞膜的功能是_________________。
      (5)植物根细胞借助细胞膜上的转运蛋白逆浓度梯度吸收磷酸盐,不同温度下吸收速率的变化趋势如图。
      与 25℃相比,4℃条件下磷酸盐吸收速率低的主要原因是______________。
      【答案】(1)选择透过性
      (2)协助扩散 (3) ①. 降低 ②. 载体蛋白发生磷酸化,导致其空间结构改变
      (4)进行细胞间信息交流
      (5)温度降低,酶的活性降低,呼吸速率减慢,为主动运输提供的能量减少
      【解析】
      【分析】细胞膜的功能:(1)将细胞与外界环境分开;(2)控制物质进出细胞;(3)进行细胞间的物质交
      流。细胞膜的功能特点:具有选择透过性(可以让水分子自由通过,细胞要选择吸收的离子和小分子也可
      以通过,而其他的离子、小分子和大分子则不能通过)。
      【小问 1 详解】
      第 16页/共 23页
      细胞膜上不同的通道蛋白、载体蛋白等膜蛋白,对不同物质的跨膜运输起着决定性作用,说明细胞膜对物
      质的运输具有选择透过性。
      小问 2 详解】
      水分子借助水通道蛋白进出细胞的方式不消耗能量,属于协助扩散。
      【小问 3 详解】
      细胞膜上的 H+-ATP 酶是一种转运 H+的载体蛋白,能催化 ATP 水解,利用 ATP 水解释放的能量将 H+泵
      出细胞,导致细胞外的 H+增加,pH 降低,此过程中,H+-ATP 酶作为载体蛋白在转运 H+时会发生磷酸化,
      导致其空间结构改变,进而运输 H+。
      【小问 4 详解】
      人体胰岛 B 细胞分泌的胰岛素与靶细胞膜上的受体结合时,会引起靶细胞产生相应的生理变化,这一过程
      体现了细胞膜具有进行细胞间信息交流的功能。
      【小问 5 详解】
      植物根细胞借助细胞膜上的转运蛋白逆浓度梯度吸收磷酸盐属于主动运输,需要消耗细胞呼吸提供的能量,
      而温度降低,酶的活性降低,会导致呼吸速率降低,为主动运输提供的能量减少,因此与 25℃相比,4℃条
      件下磷酸盐吸收速率低。
      22. 水稻是我国重要的粮食作物,光合能力是影响水稻产量的重要因素。
      (1)通常情况下,叶绿素含量与植物的光合速率成正相关。但有研究发现,叶绿素含量降低的某一突变体
      水稻,在强光照条件下,其光合速率反而明显高于野生型。为探究其原因,有研究者在相同光照强度的强
      光条件下,测定了两种水稻的相关生理指标(单位省略),结果如下表。
      光反应 暗反应
      光能转化效率 类囊体薄膜电子传递速率 RuBP 羧化酶含量 Vmax
      野生型 0.49 180.1 4.6 129.5
      突变体 0.66 199.5 7.5 164.5
      注:RuBP 羧化酶:催化 CO2 固定的酶:Vmax:RuBP 羧化酶催化的最大速率
      ①类囊体薄膜电子传递的最终产物是_____。RuBP 羧化酶催化的底物是 CO2 和_____。
      ②据表分析,突变体水稻光合速率高于野生型的原因是_____。
      (2)研究人员进一步测定了田间光照和遮荫条件下两种水稻的产量(单位省略),结果如下表。
      第 17页/共 23页
      田间光照产量 田间遮阴产量
      野生型 6.93 6.20
      突变体 7.35 3.68
      ①在田间遮荫条件下,突变体水稻产量却明显低于野生型,造成这个结果的内因是_____,外因是_____。
      ②水稻叶肉细胞的光合产物有淀粉和_____,两者可以相互转化,后者是光合产物的主要运输形式,在开花
      结实期主要运往籽粒。
      ③根据以上结果,推测两种水稻的光补偿点(光合速率和呼吸速率相等时的光照强度),突变体水稻较野生
      型_____(填“高”、“低”或“相等”)。
      【答案】(1) ①. NADPH([H]) ②. C5(核酮糖—1,5-二磷酸,RuBP) ③. 突变体的光反应
      与暗反应速率都较野生型快
      (2) ①. 突变体叶绿素含量太低 ②. 光照强度太低 ③. 蔗糖 ④. 高
      【解析】
      【分析】1、光合作用是指绿色植物通过叶绿体,利用光能,将二氧化碳和水转化成储存能量的有机物,并
      且释放出氧气的过程。光合作用过程十分复杂,根据是否需要光能,将这些化学反应分为光反应和暗反应,
      现在也成为碳反应阶段。
      2、光反应阶段:必须有光才能进行,反应部位在类囊体的薄膜上。在这个阶段,叶绿体中光合色素吸收的
      光能首先将水分解成氧和 H+。其中氧以分子形式氧气释放,H+与 NADP+结合,形成 NADPH。NADPH 是
      活泼的还原剂,参与暗反应阶段的化学反应。光合色素吸收的另一部分光能,在酶的作用下,使 ADP 与 Pi
      反应形成 ATP,用于暗反应。
      3、暗反应阶段:需要多种酶参与,在有光、无光的条件下均可进行,反应部位在叶绿体基质中。这个阶段
      绿叶通过气孔从外界吸收 CO2,在特定酶(CO2 固定酶)的作用下与 C5(一种五碳化合物)结合,这个过
      程叫作 CO2 的固定。一分子的 CO2 被固定后,很快形成两个 C3。在酶的作用下 C3 接受 ATP 和 NADPH 释
      放的能量,并且被 NADPH 还原,一部分接受能量并被还原的 C3 经过一系列酶的作用转化为糖类,另一些
      接受能量被还原的 C3 又形成 C5,参与 CO2 的固定。暗反应的实质是同化 CO2,将活跃的化学能转化为稳定
      的化学能,储存在有机物中。
      【小问 1 详解】
      ①根据分析可知,光合作用的光反应阶段在类囊体薄膜上反应。这个阶段电子传递的最终产物是 NADPH。
      RuBP 羧化酶是催化 CO2 固定的酶,根据分析可知这个阶段是暗反应阶段(CO2 的固定),在这个反应中 CO2
      ,在 CO2 固定酶的作用下与 C5(一种五碳化合物)结合,所以 RuBP 羧化酶催化的底物是 CO2 和 C5。
      第 18页/共 23页
      ②根据分析可知,表中的类囊体薄膜电子传递速率代表了光反应速率,电子传递速率越高,则光反应速率
      越快;RuBP 羧化酶含量高低与暗反应速率有关,RuBP 羧化酶含量越高,暗反应速率越快。由表可知突变
      体的光反应和暗反应速率都比野生型快,所以突变型水稻的光合速率高于野生型。
      【小问 2 详解】
      ①根据光合作用的分析可知,只要影响到原料、能量的供应都是影响光合作用的因素,比如 CO2 的浓度、
      叶片气孔的开闭情况,光照强度等;叶绿体是光合作用的场所,影响叶绿体的形成,结构的因素,比如叶
      绿体光合色素含量低等也会影响光合作用。根据题干可知在遮荫情况下突变体水稻产量明显低于野生型,
      因此推测这种结果的内因则是突变体自身叶绿素含量太低,外因则是光照强度太低。
      ②蔗糖是光合作用的主要产物,也是植物光合作用远距离运输的主要形式。所以水稻叶肉细胞的光合产物
      有淀粉和蔗糖,两者可以相互转化,后者是光合产物的主要运输形式,在开花结实期主要运往籽粒。
      ③根据以上结果可知,在同等光合速率下突变体水稻所需要的光照更强,因此突变体水稻的光补偿点较野
      生型高。
      23. 植物工厂是全人工光照等环境条件智能化控制的高效生产体系。生菜是植物工厂常年培植的速生蔬菜。
      回答下列问题。
      (1)植物工厂用营养液培植生菜过程中,需定时向营养液通入空气,目的是____________。除通气外,还
      需更换营养液,其主要原因是_____________。
      (2)植物工厂选用红蓝光组合 LED 灯培植生菜,选用红蓝光的依据是______________。生菜成熟叶片在
      不同光照强度下光合速率的变化曲线如图,培植区的光照强度应设置在____________点所对应的光照强度;
      为提高生菜产量,可在培植区适当提高 CO2 浓度,该条件下 B 点的移动方向是____________。
      【答案】(1) ①. 促进生菜根部细胞呼吸 ②. 为生菜提供大量的无机盐,以保证生菜的正常生长
      (2) ①. 叶绿素主要吸收红光和蓝紫光,选用红蓝光可以提高植物的光合作用,从而提高生菜的产量
      ②. B ③. 右上方
      【解析】
      【分析】影响光合作用强度的外界因素:空气中二氧化碳的浓度,土壤中水分的多少,光照的长短与强弱、
      第 19页/共 23页
      光的成分以及温度的高低等,都是影响光合作用强度的外界因素。光合作用强度可以通过测定一定时间内
      原料消耗量或产物生成的数量来定量地表示。
      【小问 1 详解】
      营养液中的生菜长期在液体的环境中,根得不到充足的氧,影响呼吸作用,从而影响生长,培养过程中要
      经常给营养液通入空气,其目的是促进生菜根部细胞呼吸;营养液中的无机盐在培植生菜的过程中会被大
      量吸收,导致营养液成分改变;并且根细胞通过呼吸作用产生二氧化碳溶于水形成碳酸,导致营养液 pH 下
      降,因此需要更换培养液。
      【小问 2 详解】
      叶绿素主要吸收红光和蓝紫光,所以选用红蓝光组合 LED 灯培植生菜可以提高植物的光合作用,从而提高
      生菜的产量。A 点为光补偿点,B 点为光饱和点对应的最大光合速率,因此培植区的光照强度应设置在 B
      点所对应的光照强度,根据题中“为提高生菜产量,可在培植区适当提高 CO2 浓度”可知:该条件下暗反应
      速率加快,进而导致光合速率增大,则 B 点向右上方移动。
      24. 以下是科学家采用不同方法培育良种牛的过程,a~h 为操作过程,请据图回答有关问题:
      (1)图中 c 操作名称是________,d、f 的操作名称是_______。
      (2)图中的精子获取之后要进行________处理,良种奶牛用_____________激素处理后获得了更多的卵母
      细胞,卵母细胞受精后发育可得到早期胚胎;图中早期胚胎属于胚胎发育的________期,其中胚胎干细胞
      来源于________(填数字标号)。
      (3)图中 A、B 牛的性别________(填“相同”“不相同”或“不一定相同”)。
      【答案】(1) ①. 胚胎分割 ②. 胚胎移植
      (2) ①. 获能 ②. 促性腺 ③. 囊胚 ④. ③
      (3)相同
      【解析】
      【分析】分析题图:a 表示体外受精、b 是胚胎发育过程、c 是胚胎分割、d 和 f 表示胚胎移植、e 和 g 是妊
      娠、h 表示将目的基因导入受体细胞的过程。b 过程形成的是囊胚,其中①是滋养层细胞、②是囊胚腔、③
      是内细胞团细胞。
      第 20页/共 23页
      【小问 1 详解】
      图中 c 的操作名称是胚胎分割,需将内细胞团均等分割。d、f 的操作名称是胚胎移植,即将早期胚胎移植
      到母体子宫内。
      【小问 2 详解】
      图中的精子获取之后要进行获能处理,然后才具备与卵细胞受精的能力。良种奶牛用促性腺激素处理后可
      获得更多的卵母细胞。图中早期胚胎属于胚胎发育的囊胚期,②是囊胚腔。其中胚胎干细胞来源于③内细
      胞团细胞,具有全能性。
      【小问 3 详解】
      图中 A、B 牛是胚胎分割移植获得的,是由同一个受精卵发育而来的,性别相同。
      25. 袁隆平研究杂交水稻,对粮食生产具有突出贡献。回答下列问题。
      (1)用性状优良的水稻纯合体(甲)给某雄性不育水稻植株授粉,杂交子一代均表现雄性不育;杂交子一
      代与甲回交(回交是杂交后代与两个亲本之一再次交配),子代均表现雄性不育;连续回交获得性状优良的
      雄性不育品系(乙)。由此推测控制雄性不育的基因(A)位于________________(填“细胞质”或“细胞核”)。
      (2)将另一性状优良的水稻纯合体(丙)与乙杂交,F1 均表现雄性可育,且长势与产量优势明显,F1 即为
      优良的杂交水稻。丙的细胞核基因 R 的表达产物能够抑制基因 A 的表达。基因 R 表达过程中,以 mRNA
      为模板翻译产生多肽链的细胞器是________。F1 自交子代中雄性可育株与雄性不育株的数量比为
      ________________。
      (3)以丙为父本与甲杂交(正交)得 F1,F1 自交得 F2,则 F2 中与育性有关的表现型有________种。反交
      结果与正交结果不同,反交的 F2 中与育性有关的基因型有________种。
      【答案】(1)细胞质 (2) ①. 核糖体 ②. 3:1
      (3) ①. 1 ②. 3
      【解析】
      【分析】【关键能力】
      (1)信息获取与加工
      题干关键信息 所学知识 信息加工
      第 21页/共 23页
      雄性不育株在杂交过程中作母
      细胞核基因遵循遗 本,子代始终表现为雄性不育,
      基因的位置判断 传定律,细胞基因具 即与母本表型相同,说明雄性不
      有母系遗传的特点 育为母系遗传,即制雄性不育的
      基因位于细胞质中
      核糖体是合成蛋白质的细胞器, 翻译产生多肽链 细胞器的结构和功
      以 mRNA 为模板完成脱水缩合的过 的细胞器 能

      (2)逻辑推理与论证
      【小问 1 详解】
      由题意可知,雄性不育株在杂交过程中作母本,在与甲的多次杂交过程中,子代始终表现为雄性不育,即
      与母本表型相同,说明雄性不育为母系遗传,即制雄性不育的基因(A)位于细胞质中。
      【小问 2 详解】
      以 mRNA 为模板翻译产生多肽链即合成蛋白质的场所为核糖体。控制雄性不育的基因(A)位于细胞质中,
      基因 R 位于细胞核中,核基因 R 的表达产物能够抑制基因 A 的表达,则丙的基因型为 A(RR)或 a(RR),
      雄性不育乙的基因型为 A(rr),子代细胞质来自母本,因此 F1 的基因型为 A(Rr),核基因 R 的表达产物
      能够抑制基因 A 的表达,因此 F1 表现为雄性可育,F1 自交,子代的基因型及比例为 A(RR):A(Rr):A
      (rr)=1:2:1,因此子代中雄性可育株与雄性不育株的数量比为 3:1。
      【小问 3 详解】
      丙为雄性可育基因型为 A(RR)或 a(RR),甲也为雄性可育基因型为 a(rr),以丙为父本与甲杂交(正交)
      得 F1,F1 基因型为 a(Rr)雄性可育,F1 自交的后代 F2 可育,即则 F2 中与育性有关的表现型有 1 种。反交
      结果与正交结果不同,则可说明丙的基因型为 A(RR),甲的基因型为 a(rr),反交时,丙为母本,F1 的基
      第 22页/共 23页
      因型为 A(Rr),F2 中的基因型及比例为 A(RR):A(Rr):A(rr)=1:2:1,即 F2 中与育性有关的基因
      型有 3 种。
      第 23页/共 23页

      相关试卷 更多

      资料下载及使用帮助
      版权申诉
      • 1.电子资料成功下载后不支持退换,如发现资料有内容错误问题请联系客服,如若属实,我们会补偿您的损失
      • 2.压缩包下载后请先用软件解压,再使用对应软件打开;软件版本较低时请及时更新
      • 3.资料下载成功后可在60天以内免费重复下载
      版权申诉
      若您为此资料的原创作者,认为该资料内容侵犯了您的知识产权,请扫码添加我们的相关工作人员,我们尽可能的保护您的合法权益。
      入驻教习网,可获得资源免费推广曝光,还可获得多重现金奖励,申请 精品资源制作, 工作室入驻。
      版权申诉二维码
      欢迎来到教习网
      • 900万优选资源,让备课更轻松
      • 600万优选试题,支持自由组卷
      • 高质量可编辑,日均更新2000+
      • 百万教师选择,专业更值得信赖
      微信扫码注册
      手机号注册
      手机号码

      手机号格式错误

      手机验证码 获取验证码 获取验证码

      手机验证码已经成功发送,5分钟内有效

      设置密码

      6-20个字符,数字、字母或符号

      注册即视为同意教习网「注册协议」「隐私条款」
      QQ注册
      手机号注册
      微信注册

      注册成功

      返回
      顶部
      学业水平 高考一轮 高考二轮 高考真题 精选专题 初中月考 教师福利
      添加客服微信 获取1对1服务
      微信扫描添加客服
      Baidu
      map