搜索
      上传资料 赚现金

      贵州省贵阳六中联盟校联考2024-2025学年高二下学期4月月考生物(解析版)

      • 2.6 MB
      • 2025-05-19 08:55:32
      • 51
      • 0
      •  
      加入资料篮
      立即下载
      贵州省贵阳六中联盟校联考2024-2025学年高二下学期4月月考生物(解析版)第1页
      高清全屏预览
      1/21
      贵州省贵阳六中联盟校联考2024-2025学年高二下学期4月月考生物(解析版)第2页
      高清全屏预览
      2/21
      贵州省贵阳六中联盟校联考2024-2025学年高二下学期4月月考生物(解析版)第3页
      高清全屏预览
      3/21
      还剩18页未读, 继续阅读

      贵州省贵阳六中联盟校联考2024-2025学年高二下学期4月月考生物(解析版)

      展开

      这是一份贵州省贵阳六中联盟校联考2024-2025学年高二下学期4月月考生物(解析版),共21页。
      第Ⅰ卷(选择题,共54分)
      注意事项:
      1.答题前,考生务必用黑色碳素笔将自己的姓名、准考证号、考场号、座位号在答题卡上填写清楚。
      2.每小题选出答案后,用2B铅笔把答题卡上对应题目的答案标号涂黑。如需改动,用橡皮擦干净后,再选涂其他答案标号。在试题卷上作答无效。
      一、选择题(本大题共18小题,每小题3分,共54分。在每小题给出的四个选项中,只有一项是符合题目要求的)
      1. 源自贵州安顺的百花串腐乳以百种香料和中药调料备受欢迎,下列关于腐乳制作原理的叙述,不正确的是( )
      A. 豆腐中的蛋白质被分解为小分子肽和氨基酸,赋予腐乳独特风味
      B. 制作腐乳主要依靠酵母菌分泌的蛋白酶分解豆腐中的蛋白质
      C. 毛霉产生的脂肪酶能将豆腐中的脂肪分解为甘油和脂肪酸
      D. 经过混合菌种发酵制作的腐乳属于传统发酵技术
      【答案】B
      【分析】制作腐乳利用的是主要是毛霉,毛霉产生的蛋白酶可将豆腐中的蛋白质水解成多肽和氨基酸,产生的脂肪酶能够将豆腐中的脂肪水解为甘油和脂肪酸。腐乳发酵过程中加盐腌制,不仅可以调制风味,而且能够抑制杂菌等其他微生物,腐乳制作后期加入卤汤,卤汤不仅可以防腐,还可以使腐乳具有独特的风味(或香味)。
      【详解】A、腐乳的风味主要来源于蛋白质的分解产物(肽和氨基酸),这是由霉菌分泌的蛋白酶作用的结果。氨基酸如谷氨酸等具有鲜味,是腐乳风味的重要成分,A正确;
      B、腐乳制作中蛋白质的分解主要依靠毛霉(或其他霉菌如根霉)分泌的蛋白酶,而不是酵母菌,B错误;
      C、毛霉不仅能分泌蛋白酶,还能分泌脂肪酶,将豆腐中的脂肪分解为甘油和脂肪酸,这也是腐乳风味的重要来源之一,C正确;
      D、腐乳的制作属于传统发酵技术,利用自然接种或人工接种的微生物进行发酵,历史悠久,D正确。
      故选B。
      2. 某同学在制作泡菜时,在不同时间测定了泡菜中乳酸菌、乳酸、亚硝酸盐的含量,结果如曲线图所示。下列叙述错误的是( )
      A. 发酵初期,乳酸菌较少,此时以不抗酸的大肠杆菌和酵母菌活动为主
      B. 从亚硝酸盐的含量看,在发酵中期食用泡菜比较合适
      C. 发酵中期,乳酸菌数量达到最高峰
      D. 发酵后期,乳酸大量增加会导致乳酸菌相对含量下降
      【答案】B
      【分析】泡菜在腌制过程中,乳酸菌、乳酸和亚硝酸盐的变化:(1)发酵初期:以不抗酸的大肠杆菌和酵母菌的活动为主。该时期利用了氧气,产生了厌氧环境,乳酸菌才开始活动此时乳酸菌和乳酸的量都比较少,而由于硝酸盐还原菌的活动,亚硝酸盐含量有所增加。(2)发酵中期:由于乳酸菌产生了大量乳酸,其他细菌活动受到抑制,只有乳酸菌活动增强,此时期乳酸菌数量达到最高峰,乳酸的量继续积累。由于硝酸盐还原菌受抑制,同时形成的亚硝酸盐又被分解,因而亚硝酸盐含量下降,所以在整个发酵过程中,亚硝酸盐的含量表现为先增加后下降的趋势。(3)发酵后期:由于乳酸的积累,pH下降,乳酸菌活动也受到抑制,乳酸菌数量下降,而硝酸盐还原菌完全被抑制。
      【详解】A、发酵初期,乳酸菌较少,且有氧气存在,以不抗酸的大肠杆菌和酵母菌活动为主,A正确;
      B、从亚硝酸盐的含量看,在发酵后期亚硝酸盐含量降低,所以在发酵后期食用泡菜比较合适,B错误;
      C、由图可知,发酵中期,乳酸菌数量达到最高峰,C正确;
      D、发酵后期,乳酸大量增加,pH下降,导致乳酸菌相对含量下降,D正确。
      故选B。
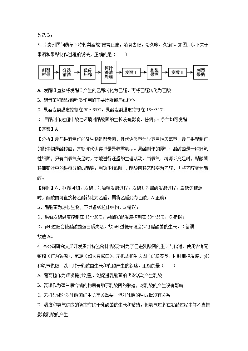
      3. 《贵州民间药草》称刺梨酒能“健胃止痛,消食去胀,治久咳、久痢”。如图,以下关于果酒和果醋制作过程的说法,正确的是( )

      A. 发酵Ⅱ直接将发酵Ⅰ产生的乙醇转化为乙醛,再将乙醛转化为乙酸
      B. 酵母菌和醋酸菌呼吸作用的主要场所都是线粒体
      C. 果酒发酵温度控制在30~35℃,果醋发酵温度控制在18~30℃
      D. 果醋制作过程中酸性环境对醋酸菌的生长没有影响,任何pH条件均可发酵
      【答案】A
      【分析】参与果酒制作的微生物是酵母菌,其代谢类型为异养兼性厌氧型,参与果醋制作的微生物是醋酸菌,其新陈代谢类型是异养需氧型。果醋制作的原理:醋酸菌是一种好氧性细菌,只有当氧气充足时,才能进行旺盛的生理活动.当氧气、糖源都充足时,醋酸菌将葡萄汁中的果糖分解成醋酸。当缺少糖源时,醋酸菌将乙醇变为乙醛,再将乙醛变为醋酸。
      【详解】A、据图可知,发酵Ⅰ为酒精发酵过程,发酵Ⅱ为醋酸发酵过程。当缺少糖源时,醋酸菌可直接将乙醇转化为乙醛,再将乙醛变为乙酸,A正确;
      B、醋酸菌为原核生物,不具备线粒体结构,B错误;
      C、果酒发酵温度控制在18~30℃,果醋发酵温度控制在30~35℃,C错误;
      D、pH过低会使醋酸菌蛋白质失活,故pH过低环境会抑制醋酸菌的生长,D错误。
      故选A。
      4. 某公司研究人员开发贵州特色食材“酸汤”时为了促进乳酸菌的生长与代谢,使用含有葡萄糖(作为碳源)、氮源(如大豆蛋白)、无机盐和生长因子的培养基,同时调控温度、pH和氧气供应。以下对于乳酸菌生长和乳酸产生的叙述,正确的是( )
      A. 葡萄糖作为碳源提供能量,能促进乳酸菌的代谢活动产生乳酸
      B. 氮源作为蛋白质合成的物质有助于乳酸菌的繁殖,对乳酸的产生没有影响
      C. 无机盐成分对乳酸菌的生长至关重要,但对乳酸的生成量没有关系
      D. 温度和氧气供应的调控有助于乳酸菌的生长和繁殖,但氧气过多在发酵过程中并不直接影响乳酸的产生
      【答案】A
      【分析】乳酸菌的代谢类型是异养厌氧型,在无氧条件下乳酸菌能够将葡萄糖氧化为乳酸。
      【详解】A、葡萄糖是乳酸菌无氧呼吸的底物,直接通过糖酵解途径生成乳酸,A正确;
      B、氮源虽不直接参与乳酸合成,但菌体繁殖增多会提升整体乳酸产量(更多细胞代谢葡萄糖),例如:大豆蛋白水解产生氨基酸可被乳酸菌利用,间接促进乳酸生成,B错误;
      C、无机盐(如Mg2+、Mn2+)是糖酵解酶的辅因子,缺盐会导致乳酸合成受阻,C错误;
      D、氧气过多会抑制乳酸菌的无氧发酵,促使代谢转向有氧呼吸(产生CO2和水),直接减少乳酸产量,D错误。
      故选A。
      5. 下列有关酵母菌纯培养过程的叙述,不正确的是( )
      A. 该实验包括配制培养基、灭菌、倒平板、接种、分离和培养等步骤
      B. 培养基的灭菌既可用湿热灭菌法,也可用干热灭菌法
      C. 接种环蘸取一次菌液后连续划线,每次划线前需要对接种环灼烧灭菌
      D. 待培养基冷却至50℃左右时,在酒精灯火焰附近倒平板
      【答案】B
      【分析】微生物培养的关键是无菌操作,培养基及实验所用的器具需要进行灭菌处理。筛选和分离微生物需要使用选择培养基。接种微生物常用的方法有稀释涂布平板法和平板划线法。
      【详解】A、标准纯培养流程包括配制培养基、灭菌、倒平板、接种、分离和培养等步骤,A正确;
      B、培养基(含水分)必须用湿热灭菌,干热灭菌会导致水分蒸发、成分破坏,B错误;
      C、每次划线前需要对接种环灼烧灭菌,保证下一次划线菌种来源于上一次划线的末端,已达到逐步分离菌种、获得单菌落的目的,C正确;
      D、由于温度过高会烫手,温度过低培养基又会凝固,所以倒平板操作应待培养基冷却至50℃左右时,在酒精灯火焰附近进行,防止杂菌污染,D正确。
      故选B。
      6. 某种与禾本科植物互利共生的微生物能够固定空气中的氮气,并在农业中具有广泛应用。如图,以下关于该微生物培养及研究的相关说法,错误的是( )
      A. 取样时应铲去表层土壤,纯培养时培养基中无需添加任何氮源
      B. 判断选择培养基的选择作用将土样悬浮液接种到牛肉膏蛋白胨培养基上
      C. 稀释涂布平板法统计的菌落数往往比活菌的实际数目偏多
      D. 鉴定固氮能力可以在相同条件、处理相同时间后测定有机氮的含量
      【答案】C
      【分析】一、释涂布平板计数法的原理:当样品的稀释度足够高时,培养基表面生长的一个菌落,来源于样品稀释液中的一个活菌。统计平板上的菌落数,就能推测样品中大约含有多少活菌。
      二、计算公式:每克样品中的菌株数=(C÷V)×M(C代表某一稀释度下平板生长的平均菌落数,V代表涂布平板时所用的稀释液的体积,M代表稀释倍数)。
      【详解】A、能与植物共生(如根瘤菌)或自由生活(如固氮菌),能固定空气中的氮气(N2)为氨(NH3),供植物利用,培养基中不需添加氮源(因它们能自给自足),但需碳源(如甘露醇)和无机盐。细菌适宜在酸碱度接近中性的潮湿土壤中生长,绝大多数分布在距地表3~8cm的土壤中,因此取样时一般铲去表层土,A正确;
      B、设置牛肉膏蛋白胨培养基作为对照组,以验证选择培养基是否有选择作用,B正确;
      C、当两个或多个细胞连在一起时,平板上看到的是一个菌落,所以稀释涂布平板法统计的菌落数往往比活菌的实际数目偏少,C错误;
      D、固氮微生物的固氮能力通常通过测定其固氮后的产物来评估,有机氮的含量是衡量固氮能力的一个指标,通常情况下通过测定培养后液体或土壤中氮的含量(比如总氮或有机氮),可以评估这些微生物是否成功地将氮气转化为植物可利用的氮,D正确。
      故选C。
      7. 如图,贵阳某环保公司采用产甲烷菌对厨余垃圾进行厌氧发酵处理产生沼气(主要成分为甲烷和CO2)。为提高处理效率,科研人员拟从污泥中分离筛选高效产甲烷菌株用于发酵。下列说法不正确的是( )
      A. 在发酵过程中,需定期检测发酵罐中微生物数量以监控发酵进程
      B. 发酵前确定单一菌种后接种是发酵工程的中心环节
      C. 发酵罐内需安装搅拌装置,其主要作用是使菌种和发酵底物充分接触
      D. 利用微生物发酵处理厨余垃圾的优势有减少环境污染,实现资源化利用等
      【答案】B
      【分析】发酵工程的中心环节通常包括菌种的筛选、培养、发酵条件的控制等多个步骤,而不仅仅是确定单一菌种后接种。在实际操作中,可能会使用多种菌种进行混合发酵以提高效率。
      【详解】A、微生物数量是发酵活性的重要指标(如通过DNA定量或镜检),定期检测微生物数量可以帮助监控发酵进程,确保发酵效率和质量,A正确;
      B、发酵工程的中心环节是发酵罐内的发酵,B错误;
      C、搅拌装置可以确保菌种和发酵底物充分接触,提高发酵效率,C正确;
      D、利用发酵工程计数处理,减少垃圾填埋产生的温室气体(如甲烷直接排放)和沼气(甲烷)可作为能源利用,D正确。
      故选B。
      8. 贵州省天然产物化学重点实验室选择濒危植物“贵州黄柏”进行植物组织培养。研究人员从贵州黄柏的嫩枝上切取一个小的组织块在无菌操作下将其植入含有植物生长激素和合适营养成分的培养基中,经过一段时间的培养,组织块开始分化出小芽并迅速生长。下列叙述合理的是( )
      A. 植物组织培养技术可以通过无性繁殖在短时间内大规模繁殖植物
      B. 植物组织培养主要依靠种子发芽来繁殖植物,因此不适用于所有植物
      C. 植物组织培养只能用于有性繁殖的植物,无法应用于无性繁殖的植物
      D. 植物组织培养技术依赖于植物的自然生长环境条件,无法在实验室进行
      【答案】A
      【分析】植物组织培养是指将离体的植物器官、组织或细胞等,培养在人工配制的培养基上,给予适宜的培养条件,诱导其形成完整植株的技术。
      【详解】A、植物组织培养技术通过从植物体内获取一小部分组织,提供适当的培养条件和植物激素,能够在短时间内大规模繁殖植物,常用于繁殖难以通过种子繁殖的植物或濒危植物,A正确;
      BC、植物组织培养是指将离体的植物器官、组织或细胞等,培养在人工配制的培养基上,给予适宜的培养条件,诱导其形成完整植株的技术,即适用于有性繁殖的植物,也适用于无性繁殖的植物,BC错误;
      D、利用植物组织培养技术培养植物时,在实验室中外植体培养在人工配制的培养基上,给予适宜的培养条件,不依赖于植物的自然生长环境条件,D错误。
      故选A。
      9. 如图是培养耐盐植株的实验流程,下列叙述错误的是( )

      A. 在一定条件下,已经分化的细胞经脱分化形成愈伤组织
      B. 将茎段经脱分化形成愈伤组织的过程需要提供光照
      C. 处理2中添加的物质X为一定浓度的氯化钠
      D. 上述流程涉及的原理是植物细胞的全能性
      【答案】B
      【分析】植物组织培养是指将离体的植物器官、组织或细胞等,培养在人工配制的培养基上,给 予适宜的培养条件,诱导其形成完整植株的技术。植物组织培养的原理是植物细胞具有全能性,其过程为:离体的植物组织,器官或细胞经过脱分化过程形成愈伤组织,愈伤组织经过再分化过程形成胚状体,进一步发育成为植株。
      【详解】A、在植物组织培养中不同比例的生长素和细胞分裂素可以诱导已分化的细胞脱分化形成愈伤组织,A正确;
      B、将茎段经脱分化形成愈伤组织的过程不需要提供光照,再分化过程需要光,B错误;
      C、在培养耐盐植株的实验中,通常会添加一定浓度的氯化钠来模拟盐胁迫环境以筛选和培养耐盐植株,故处理2中添加的物质X为一定浓度的氯化钠,C正确;
      D、据图可知,图示流程为植物组织培养过程,植物组织培养的原理是植物细胞具有全能性,D正确。
      故选B。
      10. 贵州省属于高原山地,气候变化较大,茶树的耐旱性和抗病性对于农业生产至关重要。遵义湄潭翠芽科研团队选择了具有较强抗病能力的茶树品种A和具有较强耐旱性的茶树品种B,利用植物体细胞杂交技术成功获得了一个新的茶树品种,它能够在贵州的特殊气候条件下生长良好,并且抵抗常见的茶树病害。以下关于植物体细胞杂交技术的叙述,不正确的是( )
      A. 品种A、B进行植物体细胞杂交之前利用酶解法去除细胞壁获得原生质体
      B. 由杂种细胞培育到杂交茶树植株,体现了植物细胞的全能性
      C. 实验中人工诱导原生质体融合可以利用PEG融合法、低Ca2+—低pH融合法
      D. 植物体细胞杂交技术能打破生殖隔离,实现远缘杂交育种
      【答案】C
      【分析】诱导原生质体融合的化学试剂是聚乙二醇;原生质体融合的理论基础是细胞膜的流动性;植物组织培养包括脱分化和再分化,其原理是植物细胞具有全能性,涉及的细胞分裂方式是有丝分裂;植物体细胞杂交的优点是克服远缘杂交不亲和的障碍。
      【详解】A、植物细胞之间的杂交利用酶解法(用纤维素酶和果胶酶)去除细胞壁,A正确;
      B、由杂种细胞培育到杂交茶树植株,体现了植物细胞的全能性,B正确;
      C、诱导融合常使用物理方法(电融合法、离心法等)和化学方法(PEG融合法、高Ca2+—高pH融合法),C错误;
      D、植物体细胞杂交技术能打破生殖隔离,实现远缘杂交育种,D正确。
      故选C。
      11. 芥酸会降低菜籽油的品质,获得低芥酸油菜新品种(HHGG)的技术如图所示,已知油菜单个花药由花药壁(2n)及大量花粉(n)等组成。下列说法错误的是( )
      A. 方法2、方法3属于单倍体育种过程,涉及原理为染色体数目变异
      B. 经方法2得到的低芥酸植株为二倍体植株,常用秋水仙素处理该植株幼苗
      C. 上述过程①②是再分化过程,过程③④是脱分化过程
      D. 花药和花粉都能培育成再生植株,体现了这些细胞都具有全能性
      【答案】C
      【分析】分析题图:①③或②④表示花药离体培养过程,属于单倍体育种过程,其原理是染色体变异。①、②表示脱分化过程;③、④表示再分化过程,形成的是单倍体幼苗;再人工诱导染色体数目加倍,筛选得到人们所需的低芥酸油菜新品种(HHGG)。
      【详解】A、单倍体育种通常是通过花粉或花药来获得单倍体植物,这些植物只有一套染色体(n)。在方法2和方法3中,通过特定处理后获得的植株可能是单倍体,涉及到染色体数目变异,A正确;
      B、方法2得到的是低芥酸植株,这些植株是二倍体(2n)植株,B正确;
      C、秋水仙素通常用来使单倍体植株通过染色体加倍变成二倍体。再分化是指从分化细胞恢复到其原始全能性,并产生新的植物组织,而脱分化是指植物细胞从分化状态恢复到未分化状态,通常用于组织培养过程中,上述过程①②是脱分化过程,过程③④是再分化过程,C错误;
      D、全能性是指某些细胞具有发育成整个植物的能力。在植物育种中,花药和花粉都可以通过适当的培养条件发展成完整的植株,因此它们具有全能性,D正确。
      故选C。
      12. 贵州山花奶牛是动物细胞工程获得的高产奶牛。研究人员通过体细胞核移植技术将山花奶牛的体细胞核移植到去核卵细胞中,随后通过胚胎移植技术将早期胚胎植入代孕母牛体内。下列说法正确的是( )
      A. 体细胞核移植技术能够通过基因重组直接控制克隆动物的遗传特征
      B. 克隆技术中植入去核卵细胞的细胞核来自供体动物
      C. 动物细胞培养技术主要用于培养器官,无法用于胚胎的发育
      D. 胚胎移植技术仅限于同种动物之间,不适用于不同物种的跨物种移植
      【答案】B
      【分析】克隆,是指通过无性生殖而产生的遗传上均一的生物群,即具有完全相同的遗传组成的一群细胞或者生物的个体。
      【详解】A、体细胞核移植技术能够将一个动物的体细胞核移植到去核卵细胞中,产生克隆动物,而重组基因通常指的是基因编辑或基因工程中的方法,题目中此技术主要是克隆技术,目的是复制原始动物的遗传特征,而非改变其基因组,A错误;
      B、克隆技术中植入去核卵细胞的细胞核来自供体动物,B正确;
      C、动物细胞培养技术不仅可以用于培养器官,也可以用于胚胎的发育,C错误;
      D、胚胎移植技术不仅限于同种动物之间,也可以在不同物种之间进行移植,如不同种类的哺乳动物之间的胚胎移植,D错误。
      故选B。
      13. 人体心肌细胞中的肌钙蛋白由三种结构不同的亚基组成,即肌钙蛋白T(cTnT)、肌钙蛋白1(cTnI)和肌钙蛋白C(cTnC),其中cTnI在血液中含量上升是心肌损伤的特异性指标。为制备抗cTnI的单克隆抗体,科研人员完成了如图过程。下列叙述错误的是( )
      A. 动物细胞培养应在含5%CO2的恒温培养箱中进行,CO2作用是维持培养液pH
      B. 诱导动物细胞融合的常用化学方法是聚乙二醇(PEG)融合法
      C. 甲、乙、丙中,只含杂交瘤细胞的是甲和乙
      D. ②过程表示将乙细胞接种到多孔培养板上,进行抗体阳性检测
      【答案】C
      【分析】一、在体外培养杂交瘤细胞时,培养液中通常加入血清或血浆等天然成分,将其置于含95%空气加5%CO2的混合气体环境中进行培养,CO2的主要作用是维持培养液的pH;为防止有害代谢物的积累,需要定期更换培养液;动物细胞体外培养的适宜温度一般与动物的体温相近;
      二、单克隆抗体的制备过程:首先用特定抗原注射小鼠体内,使其发生免疫,小鼠体内产生具有免疫能力的B淋巴细胞。利用动物细胞融合技术将B淋巴细胞和骨髓瘤细胞融合,单克隆抗体制备过程中的两次筛选:第一次筛选:利用特定选择培养基筛选,获得杂交瘤细胞,即AB型细胞(A为B淋巴细胞,B为骨髓瘤细胞),不需要A、B、AA、BB型细胞。第二次筛选:利用多孔板法和抗原-抗体杂交法筛选,获得产生特定抗体的杂交瘤细胞。
      【详解】A、细胞培养时,CO2与水反应生成碳酸,能够缓冲培养液中的酸碱平衡,因此通常将细胞培养放置在含5%CO2的恒温培养箱中确保培养液的pH稳定,A正确;
      B、为了制备单克隆抗体,常常通过将小鼠免疫后获得的脾脏细胞与骨髓瘤细胞进行融合形成杂交瘤细胞,常用的化学诱导融合剂聚乙二醇(PEG)能促进细胞膜的融合,B正确;
      CD、杂交瘤细胞需要对甲筛选,因此乙和丙应该是筛选得到的杂交瘤细胞,其中①代表用特定的选择培养基进行筛选,②过程表示将乙细胞接种到多孔培养板上进行阳性检测,之后稀释、培养、再检测,并重复上述操作,就能获得足够数量的能分泌cTnI抗体的细胞,C错误,D正确。
      故选C。
      14. 如图为动物细胞培养过程中细胞增殖情况的变化曲线,图中B、E两点表示经筛选、分装后继续培养。下列说法错误的是( )
      A. B点之前的培养称为原代培养,之后的培养称为传代培养
      B. AB段和DE段发生了接触抑制现象,细胞通常会停止分裂
      C. DE段大部分细胞仍具备较强的分裂能力,繁殖速度较快
      D. E点后的细胞属于细胞系(可长期连续传代培养的细胞)、能无限增殖
      【答案】C
      【分析】人们通常将动物组织细胞处理后的初次培养称为原代培养,分瓶后的培养称为传代培养;当贴壁细胞分裂生长到表面相互接触时,细胞就会停止分裂增殖,即会发生接触抑制现象;细胞系指原代细胞培养物经首次传代成功后所繁殖的细胞群体;从一个经过生物学鉴定的细胞系用单细胞分离培养或通过筛选的方法,由单细胞增殖形成的细胞群,称细胞株;已获无限繁殖能力能持续生存的细胞系,称连续细胞系或无限细胞系,无限细胞系大多已发生异倍化,具异倍体核型。
      【详解】A、人们通常将动物组织消化后的初次培养称为原代培养,分瓶后的培养称为传代培养,当贴壁细胞分裂生长到表面相互接触时,细胞就会停止分裂增殖,即会发生接触抑制现象如AB段;B点之后细胞继续生长,可见B点之后进行了传代培养,即原代培养和传代培养的分界点是B点,A正确;
      B、细胞培养时AB段和DE段发生了接触抑制,即当细胞相互接触时细胞就会停止分裂增殖,所以繁殖速度缓慢,B正确;
      C、DE段大部分细胞衰老失去分裂能力,导致细胞繁殖速度也缓慢,C错误;
      D、E点后细胞大多数具有异倍体核型,这样的细胞获得了不死性,其特点是能无限增殖,D正确。
      故选C。
      15. “生物导弹”是免疫导向药物的形象称呼,由单克隆抗体与药物结合而成单克隆抗体能自动导向,在生物体内与特定细胞或组织结合,并由其携带的药物产生治疗作用。单克隆抗体的制备过程如图所示,下列叙述错误的是( )
      A. A过程是从小鼠脾脏中取得T淋巴细胞,给小鼠注射的特定物质相当于抗原
      B. B过程最终得到的杂交瘤细胞的特点是既能产生专一抗体,又能无限增殖
      C. 体外培养杂交瘤细胞的培养基与用于植物组织培养的培养基在物理性质上的主要区别是前者要用液体培养基
      D. 特异性抗体可以通过注射抗原产生并分离抗体的方法来制备,与这种常规方法相比,单克隆抗体具有特异性强、灵敏度高等优点
      【答案】A
      【分析】单克隆抗体制备流程:先给小鼠注射特定抗原使之发生免疫反应,之后从小鼠脾脏中获取已经免疫的B淋巴细胞;诱导B细胞和骨髓瘤细胞融合,利用选择培养基筛选出杂交瘤细胞;进行抗体检测,筛选出能产生特定抗体的杂交瘤细胞;进行克隆化培养,即用培养基培养和注入小鼠腹腔中培养;最后从培养液或小鼠腹水中获取单克隆抗体。
      【详解】A、图中A过程从小鼠的脾脏中取得的是已经免疫的B淋巴细胞,提取之前注射的物质相当于抗原,A错误;
      B、B过程诱导B细胞和骨髓瘤细胞融合,最终得到的杂交瘤细胞的特点是既能产生专一抗体,又能无限增殖,B正确;
      C、体外培养杂交瘤细胞的培养基是液体培养基,而用于植物组织培养的培养基是固体培养基,C正确;
      D、与传统的抗体比,单克隆抗体具有特异性强、灵敏度高、能大量制备等特点,D正确。
      故选A。
      16. 癌症的免疫疗法通过重新激活抗肿瘤的免疫细胞,克服肿瘤的免疫逃逸,在癌症治疗方法中取得越来越突出地位,科研人员在不断研究中发现多种免疫治疗方法的结合是提高治疗效果的途径之一(如图)。下列说法不正确的是( )
      A. 某些种类癌细胞表面高表达膜蛋白PSMA和PD—L1,PD—L1能抑制T细胞的活化,使癌细胞发生免疫逃逸,临床上可利用PD—1的单克隆抗体进行癌症治疗
      B. 取小鼠的脾脏细胞用PEG试剂诱导与骨髓瘤细胞融合,用选择培养基进行筛选得到杂交瘤细胞
      C. 加入相应酶促反应底物显色后,颜色的深浅可代表抗PD—1抗体的量
      D. 假设仅考虑某两个细胞的融合,则融合后有1种类型的细胞
      【答案】D
      【分析】单克隆抗体制备流程:先给小鼠注射特定抗原使之发生免疫反应,之后从小鼠脾脏中获取已经免疫的B淋巴细胞;诱导B细胞和骨髓瘤细胞融合,利用选择培养基筛选出杂交瘤细胞;进行抗体检测,筛选出能产生特定抗体的杂交瘤细胞;进行克隆化培养,即用培养基培养和注入小鼠腹腔中培养;最后从培养液或小鼠腹水中获取单克隆抗体。
      【详解】A、如图所示PD—L1可以与T细胞表面的PD—1结合,抑制T细胞的活化,从而导致癌细胞发生免疫逃逸,PD-1单抗与PD-1的结合,阻断了PD-1和PD-L1结合,避免抑制T细胞活化,可在临床上进行癌症治疗,A正确;
      B、动物细胞融合常使用物理方法(电融合法)、化学方法(聚乙二醇即PEG融合法)、生物方法(灭活病毒诱导法),因此可取小鼠的脾脏细胞用PEG试剂诱导与骨髓瘤细胞融合,用选择培养基进行筛选得到杂交瘤细胞,B正确;
      C、PD—1蛋白与抗PD—L1抗体的结合量越多颜色越深,所以加入相应酶促底物显色后,颜色的深浅可代表抗PD—L1抗体的量,C正确;
      D、假设仅考虑某两个细胞的融合,则融合后有3种类型的细胞,即骨髓瘤细胞—骨髓瘤细胞、B淋巴细胞—B淋巴细胞、骨髓瘤细胞—B淋巴细胞,D错误。
      故选D。
      17. 如图所示为哺乳动物早期胚胎发育的过程,下列叙述不正确的是( )
      A. Ⅰ时期为桑葚胚阶段,该时期的细胞具有全能性
      B. 与桑葚胚时期相比,Ⅱ时期胚胎的细胞数目和有机物含量都增加
      C. 细胞分化从囊胚时期开始,并贯穿整个动物的生命过程
      D. 胚胎移植选择处于Ⅰ或Ⅱ时期的胚胎最容易成功
      【答案】B
      【分析】图示分析,Ⅰ时期为桑葚胚,Ⅱ时期表示囊胚,Ⅲ时期表示原肠胚。
      【详解】A、Ⅰ时期为桑葚胚,Ⅱ时期表示囊胚,Ⅲ时期表示原肠胚。Ⅰ时期为桑葚胚,含有的所有细胞都具有发育的全能性,A正确;
      B、过程a表示卵裂形成桑葚胚,过程b表示桑葚胚形成囊胚,这两个过程细胞均需要消耗能量,故胚胎中有机物的含量均减少,B错误;
      C、细胞分化从Ⅱ囊胚时期开始贯穿于动物的整个生命历程,C正确;
      D、胎移植选择处于Ⅰ桑葚胚或Ⅱ囊胚时期的胚胎最易成功,不能选择Ⅲ原肠胚进行移植,D正确。
      故选B。
      18. 英国“三亲婴儿”通过将母亲的细胞核与卵母细胞捐献者的线粒体结合,确保婴儿能够避免遗传性疾病(如图),下列叙述错误的是( )
      A. “三亲婴儿”涉及动物细胞核移植、早期胚胎培养、胚胎移植等技术
      B. “三亲婴儿”涉及相关技术可以避免母亲的细胞质遗传病基因传递给后代
      C. 卵母细胞捐献者携带的红绿色盲基因能够遗传给“三亲婴儿”
      D. “三亲婴儿”将继承父母及卵母细胞捐献者的部分基因信息
      【答案】C
      【分析】分析题图:图示表示三亲婴儿的培育过程,由图可知,三亲婴儿的培育采用了核移植技术、早期胚胎培养技术和胚胎移植技术等。
      【详解】A、英国的“三亲婴儿”技术涉及细胞核移植技术(将母亲的细胞核转移到来自卵母细胞捐献者的卵母细胞中,保持线粒体DNA的健康),还需要进行早期胚胎培养和胚胎移植等技术,A正确;
      B、母亲如果携带线粒体遗传病,可能会将病变的线粒体DNA传给后代,而通过使用卵母细胞捐献者的健康线粒体可以避免这一点,B正确;
      C、红绿色盲基因是X染色体上的基因,与线粒体DNA无关,“三亲婴儿”中卵母细胞捐献者只贡献线粒体DNA,不贡献染色体DNA,C错误;
      D、婴儿会继承父母的常规染色体DNA(来自父亲和母亲),以及卵母细胞捐献者的线粒体DNA,线粒体DNA虽然是母系遗传的,但并不包含常规基因信息,因此它仅贡献了部分基因信息,D正确。
      故选C。
      第Ⅱ卷(非选择题,共46分)
      注意事项:
      第Ⅱ卷用黑色碳素笔在答题卡上各题的答题区域内作答,在试题卷上作答无效。
      二、非选择题(本大题共4小题,共46分)
      19. 刺梨,又名刺石榴,蔷薇科蔷薇属植物,是贵州省重点特色产业之一,其含有丰富的营养成分,包括维生素C、胡萝卜素等维生素和矿物质,是制作果酒和果醋的优质原料。如图甲、乙是制备刺梨酒和刺梨醋的装置和原理,图丙是主要生产流程示意图。请回答下列问题:
      (1)图甲中制备刺梨酒和刺梨醋时,阀a和阀b使用方面的区别是充气口在________时关闭,在________时连接充气泵,并连续不断地向发酵瓶内通入________。
      (2)结合图乙分析,葡萄糖经过程①和②生成乙醇需要的微生物为酵母菌,其代谢类型是________。图乙制备果醋时,应先制备刺梨酒再制备刺梨醋,而不能先制备刺梨醋再制备刺梨酒的原因是_________。
      (3)图丙中由发酵Ⅰ转为发酵Ⅱ时,除了气体条件需要改变外,还应________。
      【答案】(1)①. 果酒发酵(制备刺梨酒) ②. 果醋发酵(制备刺梨醋) ③. 无菌空气
      (2)①. 异养兼性厌氧型 ②. 醋酸菌可以利用乙醇经过代谢产生乙醛,进一步产生醋酸,但酵母菌不能以醋酸为原料制备乙醇
      (3)升高温度(将温度从28℃调至30~35℃;改变温度)
      【分析】果酒制作的菌种是酵母菌,代谢类型是异养兼性厌氧型,属于真核细胞,果酒制作的前期需氧,后期不需氧。果醋制作的菌种是醋酸菌,属于原核细胞,适宜温度为30~35℃,需要持续通入氧气。
      【小问1详解】制备果酒的菌种是酵母菌,通过酵母菌的无氧呼吸产生乙醇,所以发酵过程不能再打开阀a,但制备过程会产生CO2,所以要偶尔打开阀b排出CO2。制备果醋的菌种是醋酸菌,醋酸菌属于好氧菌,所以制备果醋时阀a和阀b均要打开。
      【小问2详解】根据图乙可知,醋酸菌可以利用乙醇产生乙醛,乙醛再进一步转化为醋酸,但酵母菌不能利用醋酸产生乙醇,所以应先制备果酒再制备果醋。
      【小问3详解】酵母菌最适生长温度为28℃,醋酸菌最适温度为30~35℃,因此由发酵Ⅰ转为发酵Ⅱ时,除了气体条件需要改变外,还应将温度从28℃调至30~35℃。
      20. 天然色素作为着色剂,来源于自然,种类繁多,且大多数无毒副作用,被广泛用于食品着色,如糖果、饮料等。科研人员从土壤中筛选获得了产蓝色素的微生物,并对其进行鉴定,为能够对该菌株的开发利用奠定基础。回答下列问题:
      (1)用高氏1号培养基从土壤中筛选得一株产蓝色素的微生物,按用途划分该培养基属于_______培养基,如图甲中科研人员采用________法分离产蓝色素的菌落。与植物、动物相比,利用微生物提取色素的优势是________(答出1点即可)。
      (2)根据图乙所示进行操作,若得到的3个平板上产蓝色素的菌落数分别为58个、53个、57个,则可以推测原土壤溶液中每毫升含产蓝色素的菌的数目为_________个。
      (3)图甲高氏1号培养基的pH为7.5,主要成分包括可溶性淀粉、NaCl、KNO3、K2HPO4、MgSO4、FeSO4及2%琼脂。利用该培养基不能通过逐渐升高温度的方法鉴定菌株耐热性,其原因是_________。
      (4)对图乙培养基进行培养时,随机选取若干灭菌后的空白平板先培养一段时间,这样做的目的是_________。
      【答案】(1)①. 选择 ②. 平板划线 ③. 不受季节、气候的限制;繁殖周期短;培养技术简单
      (2)5.6×107
      (3)琼脂在高温下溶解为液体,不能形成菌落
      (4)检查培养基的灭菌是否合格(或检测培养基是否受到污染)
      【分析】一、培养基是人们按照微生物对营养物质的不同需求,配制出供其生长繁殖的营养基质;根据物理性质分为固体培养基和液体培养基,培养基中一般含有水、碳源、氮源和无机盐。在提供上述几种主要营养物质的基础上,培养基还需要满足微生物生长对pH、特殊营养物质和氧气的要求;
      二、稀释涂布平板法计数:(1)原理:当样品的稀释度足够高时,培养基表面生长的一个菌落,来源于样品稀释液中的一个活菌.通过统计平板上的菌落数,就能推测出样品中大约含有多少活菌;(2)操作:①设置重复组,增强实验的说服力与准确性;②为了保证结果准确,一般选择菌落数在30~300的平板进行计数。(3)计算公式:每克样品中的菌株数=(c÷V)×M,其中c代表某一稀释度下平板上生长的平均菌落数,V代表涂布平板时所用的稀释液的体积(mL),M代表稀释倍数。
      【小问1详解】培养基按功能分为选择培养基和鉴别培养基,用高氏1号培养基从土壤中筛选得一株产蓝色素的微生物,因此该培养基为选择培养基;图甲中的接种方法为平板划线法。与植物、动物相比,微生物具有生长繁殖快、易培养、代谢产物丰富等特点,所以利用微生物提取天然色素的优势是不受季节、气候的限制,繁殖周期短,培养技术简单等。
      【小问2详解】据图乙可以判断出菌液稀释倍数为105倍,所以原土壤溶液中每毫升含菌数为[(58+53+57)÷3]÷0.1×105=5.6×107个。
      【小问3详解】高氏1号培养基中含有琼脂,琼脂在高温下会溶解为液体,不能形成菌落,所以该培养基不能通过逐渐升高温度的方法鉴定菌株耐热性。
      【小问4详解】对图乙培养基进行培养时,随机选取若干灭菌后的空白平板先培养一段时间,检查培养基的灭菌是否合格(或检测培养基是否受到污染),若培养基表面没有菌落生长,则表明灭菌合格。
      21. 菊花隶属于菊科,是多年生宿根草本植物,我国四大传统名花(牡丹、菊花、山茶、水仙)之一,也是花中“四君子”(梅、兰、竹、菊)之一,自古以来就深受国人喜爱,菊花的组织培养的大致过程如图所示。据图回答下列问题:
      (1)在植物组织培养过程中常用的培养基为________(填培养基名称)。植物组织培养需要在人工配制的培养基上添加一定比例的生长素和细胞分裂素,若想探究激素使用比例对植物组织培养的影响,则应设计对照实验,分别是________的对照组、_________的实验组。
      (2)菊花组织培养过程中,由愈伤组织通过C过程_________(填名称)产生试管苗,最终能形成新的菊花植物体,其原因是__________。
      (3)在植物的生长发育过程中,芽原基的细胞只能发育为芽,叶原基的细胞只能发育为叶,其原因是_________。
      【答案】(1)①. MS培养基 ②. 不加任何植物激素 ③. 生长素用量与细胞分裂素用量的比值为1、比值大于1、比值小于1
      (2)①. 再分化 ②. 植物细胞具有全能性
      (3)细胞中的基因选择性表达
      【分析】在植物组织培养常用的培养基名称为MS培养基,从物理性质来分为固体培养基。培养基中都要加入一定的植物激素,在培养过程中,使用激素的顺序和比例都影响细胞的发育,细胞分裂素与生长素的比值低时有利于根的分化,该比值高时,有利于芽的分化。
      【小问1详解】花的植物体离体形成未开花的幼嫩枝条细胞,脱分化形成愈伤组织,再分化形成胚状体接着分裂分化形成试管幼苗,此过程用的是MS培养基,而植物体细胞具有全能性的是因为生物体的每一个细胞都含有该物种所特有的全套遗传物质。对照组不添加任何植物激素,生长素用量比细胞分裂素用量,比值高时,有利于根的分化、抑制芽的形成;比值低时,有利于芽的分化、抑制根的形成;比值适中时,促进愈伤组织。
      【小问2详解】菊花的植物体离体形成未开花的幼嫩枝条细胞,脱分化形成愈伤组织,再分化形成胚状体,接着分裂分化形成试管幼苗,移栽形成菊花的植物体体现了植物细胞具有全能性。
      【小问3详解】在植物的生长发育过程中,芽原基的细胞只能发育为芽,叶原基的细胞只能发育为叶,其原因是细胞中的基因选择性表达。
      22. 贵州黑白花奶牛是用荷兰黑白花种公牛与本省黄牛杂交,经过长期选育而成的育成品,它适应我省环境条件,具有良好的泌乳性能和繁殖性能,增重快,并兼有一定的肉用性能。如图是胚胎工程技术研究及应用的相关情况,供体1是良种荷斯坦高产奶牛,供体2是健康的本地黄牛,请据图分析并回答下列问题:
      (1)图中产生小牛的几个途径中,应用_______(填数字)获得的子代小牛与供体1遗传物质最接近。
      (2)将细胞A移入细胞B中,使这个重组细胞发育成新胚胎,继而发育成动物个体的技术称为_______,最终获得的良种小牛性别为_______(填“雌性”或“雄性”)。
      (3)“应用1”、“应用2”、“应用3”均需要进行_______操作,在这项技术中,供体的主要职能为产生具有优良遗传性状的胚胎,繁重而漫长的妊娠和在这项技术育仔任务由受体取代,充分发挥雌性优良个体的繁殖能力。这项技术的实质是_______。若对胚胎进行性别鉴定,宜取囊胚期的_______细胞。
      【答案】(1)1
      (2)①. 动物细胞核移植(或动物体细胞核移植) ②. 雌性
      (3)①. 胚胎移植 ②. 早期胚胎在相同生理环境条件下空间位置的转移 ③. 滋养层
      【分析】题图分析,应用1中供体I提供细胞核,供体2提供细胞质,经过核移植技术形成重组细胞,并发育形成早期胚,再将胚胎移植到受体子宫发育成小牛,称为克隆牛;应用2中优良公牛和供体1配种形成受精卵,并发育成早期胚胎,再将胚胎移植到受体子宫发育成小牛,属于有性生殖;应用3中采用了胚胎分割移植技术;应用4中从早期胚胎和原始性腺中获取胚胎干细胞,并进行体外干细胞培养。
      【小问1详解】应用1采用了核移植技术,形成克隆动物,属于无性生殖;应用2采用体外受精、早期胚胎培养和胚胎移植技术,形成的是试管动物,属于有性生殖;应用4表示从早期胚胎或原始性腺中提取胚胎干细胞;应用3采用了胚胎分割技术,属于无性生殖,应用1中获得的子代小牛与供体1遗传物质最接近。
      【小问2详解】使用核移植技术获得重组细胞,最终获得的良种小牛性别与供体1相同,因此性别为雌性。
      【小问3详解】进行胚胎移植的优势是可以充分发挥雌性优良个体的繁殖潜力。在这项技术中,供体的主要职能变为产生具有优良遗传特性的胚胎,繁重而漫长的妊娠和育仔任务由受体取代,这就大大缩短了供体本身的繁殖周期。

      相关试卷

      贵州省贵阳六中联盟校联考2024-2025学年高二下学期4月月考生物(解析版):

      这是一份贵州省贵阳六中联盟校联考2024-2025学年高二下学期4月月考生物(解析版),共21页。

      贵州省贵阳六中联盟校联考2024-2025学年高二下学期4月月考生物试题(原卷版+解析版):

      这是一份贵州省贵阳六中联盟校联考2024-2025学年高二下学期4月月考生物试题(原卷版+解析版),共28页。

      贵州省贵阳市第六中学联盟校2024-2025学年高二下学期4月月考试题生物试卷+解析:

      这是一份贵州省贵阳市第六中学联盟校2024-2025学年高二下学期4月月考试题生物试卷+解析,共14页。

      资料下载及使用帮助
      版权申诉
      • 1.电子资料成功下载后不支持退换,如发现资料有内容错误问题请联系客服,如若属实,我们会补偿您的损失
      • 2.压缩包下载后请先用软件解压,再使用对应软件打开;软件版本较低时请及时更新
      • 3.资料下载成功后可在60天以内免费重复下载
      版权申诉
      若您为此资料的原创作者,认为该资料内容侵犯了您的知识产权,请扫码添加我们的相关工作人员,我们尽可能的保护您的合法权益。
      入驻教习网,可获得资源免费推广曝光,还可获得多重现金奖励,申请 精品资源制作, 工作室入驻。
      版权申诉二维码
      欢迎来到教习网
      • 900万优选资源,让备课更轻松
      • 600万优选试题,支持自由组卷
      • 高质量可编辑,日均更新2000+
      • 百万教师选择,专业更值得信赖
      微信扫码注册
      手机号注册
      手机号码

      手机号格式错误

      手机验证码 获取验证码 获取验证码

      手机验证码已经成功发送,5分钟内有效

      设置密码

      6-20个字符,数字、字母或符号

      注册即视为同意教习网「注册协议」「隐私条款」
      QQ注册
      手机号注册
      微信注册

      注册成功

      返回
      顶部
      学业水平 高考一轮 高考二轮 高考真题 精选专题 初中月考 教师福利
      添加客服微信 获取1对1服务
      微信扫描添加客服
      Baidu
      map