搜索
      上传资料 赚现金

      2024届上海市徐汇区高三二模生物(解析版)

      • 3.01 MB
      • 2025-05-19 08:49:01
      • 87
      • 0
      •  
      加入资料篮
      立即下载
      2024届上海市徐汇区高三二模生物(解析版)第1页
      高清全屏预览
      1/19
      2024届上海市徐汇区高三二模生物(解析版)第2页
      高清全屏预览
      2/19
      2024届上海市徐汇区高三二模生物(解析版)第3页
      高清全屏预览
      3/19
      还剩16页未读, 继续阅读

      2024届上海市徐汇区高三二模生物(解析版)

      展开

      这是一份2024届上海市徐汇区高三二模生物(解析版),共19页。试卷主要包含了 I,2mm*0等内容,欢迎下载使用。
      考试分设试卷和答题纸。作答必须涂或写在答题纸上,在试卷上作答一律不得分
      全球变暖与捕食者行为响应
      1. I.随着全球气温持续上升,青藏高原也不可避免地受到影响。为了解全球变暖对高原生态的影响,科研人员在青藏高原东缘高寒草甸建造了6个大型开顶箱(15m*15m*2.5m),模拟增温对洛桑尖蛛和弱小皿蛛的行为响应的实验研究。
      (1)雄洛桑尖蛛在交配期会先跳到雌蜘蛛的网上,拨动蛛丝并“跳舞”来吸引雌性的注意,这属于种间的 。
      A. 物理信息B. 化学信息
      C. 行为信息D. 环境信息
      (2)高原上建造的6个大型开顶箱仅允许极少数飞行能力较强的昆虫正常出入,以保障虫媒植物的结实不受传粉者限制。为构建用于探究增温引起土壤干旱对蜘蛛数量的影响研究的开顶箱,下列①-⑤选项中,实验组为_________;对照组为___________ (编号选填)
      ①选择植物群落组成一致的样地②选择植物群落组成不一致的样地③箱内安装土壤温湿度记录仪④四周围上0.2mm*0.2mm钢丝纱网⑤四周立面安装8mm厚钢化玻璃,顶上交错安装倾斜45°的不连续玻璃条
      (3)研究发现,增温开顶箱内,2017-2020年洛桑尖蛛(体长a mm)数量明显降低,而弱小皿蛛(体长b mm)数量明显升高。这种种群密度改变的原因,从下列①-⑤中选择并排序_______ 。(a、b代表某一体长)
      ①生产者生物量改变②分解者迁出率改变③蜘蛛猎物种群密度改变 ④无机环境改变⑤能量流动方向改变
      II.科研人员统计了2017-2020年增温组和未增温组两种蜘蛛结网网眼的大小,结果如图所示。

      (4)洛桑尖蛛和弱小皿蛛捕获的昆虫根据其体长可分为三类:e类昆虫:体长10—16mm,f类昆虫:体长4—6mm,g类昆虫:体长1-3mm。据图推测,2017-2020年间,洛桑尖蛛捕获昆虫类型变化的是( )
      A. e类→f类B. f类→e类
      C. g类→f类D. g类→e类
      (5)在高寒草甸,较小或中等体型的昆虫多以禾本科植物为食,而较大体型的昆虫则多以杂草类植物为食。据图推测,2017-2020年间,开顶箱内禾本科植物数量_______(编号选填:①上升/ ②下降/③不变)。在统计箱内禾本科植物种群数量时,应采用的调查方法是_______
      A. 样方法B. 样线法
      C. 标志重捕法D. 直接计数法
      (6)据图分析,蜘蛛改变织网网眼大小这一行为变化( )
      A. 会引起食物链的改变B. 使两种蜘蛛的种间关系转变为正相互作用
      C. 是基因定向突变的结果D. 是适应生物和无机环境变化的表现
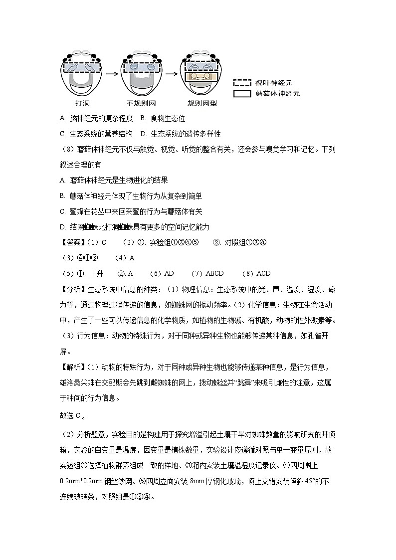
      III.早期蜘蛛营地表打洞生活,大约两亿年前,随着被子植物的繁盛,蜘蛛经历了在地表打洞→在空中结不规则的网→在空中结规则的网的行为演化。科研人员采用单细胞测序技术,对蜘蛛大脑的结构进行研究,结果如图所示。
      (7)由题干和图可知,与蜘蛛栖息地生态位同时改变的还有( )
      A. 脑神经元的复杂程度B. 食物生态位
      C. 生态系统的营养结构D. 生态系统的遗传多样性
      (8)蘑菇体神经元不仅与触觉、视觉、听觉的整合有关,还会参与嗅觉学习和记忆。下列叙述合理的有
      A. 蘑菇体神经元是生物进化的结果
      B. 蘑菇体神经元体现了生物行为从复杂到简单
      C. 蜜蜂在花丛中来回采蜜的行为与蘑菇体有关
      D. 结网蜘蛛比打洞蜘蛛具有更多的空间记忆能力
      【答案】(1)C (2)①. 实验组①③④⑤ ②. 对照组①③④
      (3)④①③ (4)A
      (5)①. 上升 ②. A (6)AD (7)ABCD (8)ACD
      【分析】生态系统中信息的种类:(1)物理信息:生态系统中的光、声、温度、湿度、磁力等,通过物理过程传递的信息,如蜘蛛网的振动频率。(2)化学信息:生物在生命活动中,产生了一些可以传递信息的化学物质,如植物的生物碱、有机酸,动物的性外激素等。(3)行为信息:动物的特殊行为,对于同种或异种生物也能够传递某种信息,如孔雀开屏。
      【解析】(1)动物的特殊行为,对于同种或异种生物也能够传递某种信息,是行为信息,雄洛桑尖蛛在交配期会先跳到雌蜘蛛的网上,拨动蛛丝并“跳舞”来吸引雌性的注意,这属于种间的行为信息。
      故选C
      (2)分析题意,实验目的是构建用于探究增温引起土壤干旱对蜘蛛数量的影响研究的开顶箱,实验的自变量是温度,因变量是植株数量,实验设计应遵循对照与单一变量原则,故实验组①选择植物群落组成一致的样地、③箱内安装土壤温湿度记录仪、④四周围上0.2mm*0.2mm钢丝纱网、⑤四周立面安装8mm厚钢化玻璃,顶上交错安装倾斜45°的不连续玻璃条,对照组是①③④。
      (3)环境因素会影响种群数量的变化,分析题意,增温开顶箱内,2017-2020年洛桑尖蛛(体长a mm)数量明显降低,而弱小皿蛛(体长b mm)数量明显升高,可能原因是无机环境改变→生产者生物量改变(食物改变)→蜘蛛猎物种群密度改变。即④①③。
      (4)分析题意,e类昆虫:体长10—16mm,f类昆虫:体长4—6mm,g类昆虫:体长1-3mm,据图推测,2017-2020年间洛桑尖蛛未增温组网眼大小有所下降,洛桑尖蛛增温组下降明显,从160mm下降至60mm左右,说明桑尖蛛捕获昆虫类型变化的是e类→f类 。
      故选A
      (5)较小或中等体型的昆虫多以禾本科植物为食,而较大体型的昆虫则多以杂草类植物为食,据图可知,2017-2020年间,较小或中等体型的昆虫数量下降,而体型较大的昆虫下降较少,故开顶箱内禾本科植物数量上升;调查植物种群密度的方法是样方法。
      故选A。
      (6)据图分析,蜘蛛改变织网网眼大小这一行为变化会改变生物数量,故会引起食物链的改变,且生物与环境相互适应,上述变化是适应生物和无机环境变化的表现,但不能体现两种蜘蛛的种间关系转变为正相互作用,且突变是不定向的。
      故选AD。
      (7)A、据图可知,蜘蛛的视叶神经元和蘑菇体神经元有较大变化,说明脑神经元的复杂程度发生改变,A正确;
      BCD、生态位是指一个物种在群落中的地位或作用,包括所处的空间位置,占用资源的情况,以及与其他物种的关系等,分析题意,早期蜘蛛营地表打洞生活,大约两亿年前,随着被子植物的繁盛,蜘蛛经历了在地表打洞→在空中结不规则的网→在空中结规则的网的行为演化,说明与蜘蛛栖息地生态位同时改变的还有食物生态位、生态系统的营养结构、生态系统的遗传多样性,BCD正确。
      故选ABCD。
      (8)A、生物适应环境而存在,蘑菇体神经元是生物进化的结果,但不能体现生物行为从复杂到简单,A正确,B错误;
      C、蜜蜂在花丛中来回采蜜的行为需要触觉和视觉等作用,与蘑菇体有关,C正确;
      D、蘑菇体神经元不仅与触觉、视觉、听觉的整合有关,还会参与嗅觉学习和记忆,图示结网蜘蛛的蘑菇体占比更大,说明结网蜘蛛比打洞蜘蛛具有更多的空间记忆能力,D正确。
      故选ACD。
      大豆的种植
      2. 大豆是中国重要粮食作物之一,已有五千年栽培历史,古称“菽”。
      (1)大豆种子中富含蛋白质,可用_______对其蛋白质含量进行定量测定。
      A. 分光光度法B. 同位素标记法C. 引流法D. 层析法
      (2)大豆种子萌发时,呼吸作用强度变化如图,下列分析正确的是________
      A. 第1阶段的种子中大量葡萄糖进入线粒体
      B. 第2阶段的种子中产生大量乳酸
      C. 第3阶段的种子温度高于第1和第2阶段
      D. 第4阶段的种子呼吸速率下降可能是由于营养物质被消耗
      在大豆种植中,种植行距与产量密切相关,种子粒重是决定大豆产量的关键性状之一。为探究种植行距对产量的影响,科学家进行了以下实验,实验处理和结果如表。
      (3)去除顶芽可以提高主茎有效分枝数。施加下列______物质可以达到相同效果?(编号选填)
      ①生长素②2,4-D ③细胞分裂素④乙烯⑤脱落酸
      (4)下列对上述实验结果的描述恰当的是________
      A. 扩大种植行距,种子粒重增大B. 株高越高,种子粒重越大
      C. 种植行距与种子粒重无关D. 主茎有效分枝数与种子粒重无关
      (5)请结合表,说明如何能提高种子粒重?并阐述其能提高的原因。_____________。
      大豆是一种光周期敏感的作物,其生育期和产量受光周期变化的影响非常大。近来,我国科学家研究发现了能对光周期进行响应从而控制种子粒重的关键基因Dt1。
      (6)从图中可知,大豆合成的蔗糖会运送到果实中,那么,大豆细胞合成蔗糖的场所是________
      A. 细胞质基质B. 类囊体膜C. 叶绿体基质D. 细胞壁
      (7)图中的Gm蛋白可将蔗糖从种皮运输到胚,促进胚的生长发育。据图简述短日照和长日照对大豆产量影响的机制。_____________________________。
      (8)光周期除对种子粒重有影响外,光作为刺激信号,对植物造成的影响还可能有________
      A. 决定植物生长的方向B. 影响种子的萌发
      C. 诱导叶绿素形成D. 影响植物的生长
      (9)结合上述信息和所学知识,下列提高大豆产量的建议合理的是________
      A. 种植行距尽可能大B. 适当提高昼夜温差
      C. 种子发育时,尽可能采用短日照D. 适当提高二氧化碳浓度
      【答案】(1)A (2)CD
      (3)③ (4)A
      (5)根据表可知,增大种植行距可以提高种子粒重。。因为增大行距可以使得每一株大豆接收更多的阳光,促进光合作用,提高有机物积累。 (6)A
      (7)短日照条件下,Dt1基因表达很低甚至不表达,Gm蛋白将大量蔗糖从种皮运输到胚,促进胚的生长发育,提高种子粒重,从而提高大豆产量。长日照条件下,Dt1基因在种子发育过程中高表达,其蛋白与Gm蛋白结合,抑制蔗糖从种皮运输到胚,从而抑制胚的生长发育,降低种子粒重,从而降低大豆产量。 (8)ABCD (9)BCD
      【分析】植物激素亦称植物天然激素或植物内源激素,是指植物体内产生的一些微量而能调节(促进、抑制)自身生理过程的有机化合物。已知植物体内产生的激素有五大类,即生长素、赤霉素、细胞分裂素、脱落酸、乙烯。它们都是些简单的小分子有机化合物,但它们的生理效应却非常复杂、多样。从影响细胞的分裂、伸长、分化到影响植物发芽、生根、开花、结实、性别决定、休眠和脱落等。所以,植物激素对植物的生长发育有重要的调控作用。生长素、赤霉素、细胞分裂素能促进植物生长和发育过程,而脱落酸和乙烯的作用则是抑制植物生长,促进成熟和衰老。
      解析】(1)蛋白质含量的定量测定方法是分光光度法,A正确,BCD错误。
      故选A。
      (2)A、葡萄糖不能进入线粒体,A错误;
      B、第2阶段的种子中不会产生大量乳酸,有CO2的产生,说明进行的酒精发酵或较弱的有氧呼吸,B错误;
      C、第3阶段的种子CO2的释放量大于第1和第2阶段,可以推断出第3阶段的细胞呼吸的速率高于第1和第2阶段,释放的能量多于后者,释放的能量中绝大多数以热能的形式释放,所以第3阶段的种子温度高于第1和第2阶段,C正确;
      D、细胞呼吸需要底物,所以第4阶段的种子呼吸速率下降可能是由于营养物质被消耗,D正确。
      故选CD。
      (3)去除顶芽可以提高主茎有效分枝数,激素中细胞分裂素可以促进芽的分化和侧枝的发育,其他激素没有此功能,③正确,①②④⑤错误。
      故选③。
      (4)AC、种子粒重是决定大豆产量的关键性状之一,依据实验处理结果和表格信息可知,第一组的百粒重最大,也反映了大豆的产量最高,其行距与2、3组相比较,行距最大,产量最高,A正确,C错误;
      B、第一组的株高与其他两组相比较,株高越低,种子粒重越小,B错误;
      D、第一组的有效分枝数在三组中最大,反映出有效分枝数与百粒重呈现正相关,D错误。
      故选A。
      (5)根据表格信息可知,增大种植行距可以提高种子粒重,主要原因是由于增大行距可以使得每一株大豆接收更多的阳光,促进光合作用,增加有机物的积累。
      (6)大豆细胞合成蔗糖的场所是细胞质基质,A正确,BCD错误。
      故选A。
      (7)依据图示信息可知,在短日照条件下,Dt1基因表达较弱甚至不表达,Gm蛋白将大量蔗糖从种皮运输到胚,促进胚的生长发育,提高种子粒重,从而提高大豆产量。长日照条件下,Dt1基因在种子发育过程中高表达,其表达产物Dt1蛋白与Gm蛋白结合,从而抑制蔗糖从种皮向胚的运输,从而抑制胚的生长发育,降低种子粒重,从而降低大豆产量。
      (8)光作为一种环境因子,可以调控种子的萌发,植物的生长,开花和衰老等,决定植物的生长方向。同时,光还可以诱导叶绿素的形成,ABCD正确。
      故选ABCD。
      (9)A、根据表格信息,种植间距适当增大,有利于增加百粒重,提高大豆产量,但是并不是行间距越大越好,A错误;
      B、适当提高昼夜温差,可以使有机物的积累量增大,B正确;
      C、短日照条件下,Dt1基因表达很低甚至不表达,Gm蛋白将大量蔗糖从种皮运输到胚,促进胚的生长发育,提高种子粒重,从而提高大豆产量,C正确;
      D、适当增大二氧化碳浓度,可以增大光合作用强度,D正确。
      故选BCD。
      甲状腺激素与糖代谢
      3. 2022年,我国科研人员在Nature子刊上发表的一篇研究论文指出,甲状腺激素的活性形式----三碘甲状腺原氨酸(T3)能够通过GLP-1与血糖稳态建立联系。图1显示实验处理后测定的小鼠体内血糖水平和胰岛素水平。图2为根据实验结果推测的T3调控血糖的部分分子机制。
      (1)图1中,Y组小鼠体内被胰岛素促进的代谢过程有_____
      A. 组织细胞摄取葡萄糖B. 肝糖原分解
      C. 肌糖原合成D. 葡萄糖转化成脂肪
      (2)根据已有知识推测,图1中X组没有显著提升胰岛素分泌量的可能原因是_________
      A. 甲状腺激素短时作用不影响胰岛素分泌
      B. 甲状腺激素为细胞供能所消耗
      C. 甲状腺激素注射部位不在甲状腺
      D. 甲状腺激素能兴奋中枢神经系统
      已知GLP-1能升高胰岛素含量。为探究T3与GLP-1在糖代谢调控中的关系,研究人员开展了进一步的实验。
      (3)根据探究的目的,在表格中补全实验设计 (编号选填)
      ①注射25nml/kg GLP-1 ②注射25nml/kg GLP-1拮抗剂 ③注射0.25μg/g T3④注射0.25μg/g 生理盐水
      (4)对以上实验结果的分析,正确的是______________
      A. GLP-1与GLP-1拮抗剂可能具有相似的空间结构
      B. GLP-1通过T3发挥促进胰岛素分泌的作用
      C. GLP-1拮抗剂作用于T3,从而降低小鼠胰岛素水平
      D. 无论T3处理与否,GLP-1拮抗剂都可降低小鼠胰岛素水平
      肝细胞中胆固醇(CHOL)可以转化为两类胆汁酸,其中C酶与胆汁酸A的形成密切相关。胆汁酸B与小肠L细胞内的FXR(一种细胞核内的蛋白受体)结合后可以调控GLP-1的分泌。
      (5)根据激素调节的机制判断,注射T3后则小鼠体内含量下降的激素有_______(编号选填)
      ①促甲状腺激素②促甲状腺激素释放激素③催乳素④生长激素
      (6)结合图2信息,下列关于FXR的推测合理的是_______
      A. FXR的合成场所在细胞核内
      B. FXR的化学本质与CHOL相同
      C. FXR基因仅存在于小肠L细胞中
      D. FXR参与维持内环境中脂类物质的稳态
      (7)结合文字和图2信息,从分子水平阐述T3调控小鼠血糖水平的机制_______________________。
      【答案】(1)ACD (2)A
      (3)①. ④ ②. ②或②④ (4)AD
      (5)①② (6)D
      (7)T3进入肝细胞结合受体,抑制C酶活性,使得胆固醇(CHOL)更多转化为胆汁酸B释放进入血液循环,胆汁酸B结合L细胞内FXR抑制其活性,从而促进GLP-1的分泌(或合成),GLP-1促进胰岛素的分泌,降低血糖,从而达到调控小鼠血糖水平。
      【分析】(1)胰岛素是唯一能降低血糖的激素,其作用分为两个方面:促进血糖氧化分解、合成糖原、转化成非糖类物质;抑制肝糖原的分解和非糖类物质转化。当胰岛素和其受体结合后,一方面促进葡萄糖的氧化分解、合成糖原和转化形成非糖类物质,另一方面使细胞膜上的葡萄糖转运蛋白增加,促进葡萄糖进入细胞,而使血糖浓度降低。
      (2)激素调节的特点:通过体液进行运输,作用于靶器官、靶细胞,作为信使传递信息,微量高效。
      (3)甲状腺激素具有调节体内的有机物代谢,促进生长和发育,提高神经的兴奋性等作用。
      【解析】(1)胰岛素一方面促进葡萄糖的氧化分解、合成糖原和转化形成非糖类物质,另一方面使细胞膜上的葡萄糖转运蛋白增加,促进葡萄糖进入细胞,此外还可以抑制肝糖原的分解和非糖类物质转化为葡萄糖,而使血糖浓度降低,ACD正确,B错误。
      故选ACD。
      (2)A、图1中X组是单次T3注射处理,与Y组相比处理时间较短,所以X组没有显著提升胰岛素分泌量的可能原因是甲状腺激素短时作用不影响胰岛素分泌,A正确;
      B、甲状腺激素起调节作用,不会为细胞供能,B错误;
      C、因为激素是通过体液进行运输,作用于靶器官、靶细胞,甲状腺激素注射部位对胰岛素分泌无影响,C错误;
      D、甲状腺激素有提高神经的兴奋性作用,但对胰岛素分泌无影响,D错误。
      故选A。
      (3)根据表格实验结果:II组(注射0.25μg/g T3,处理时间5天)胰岛素水平显著高于I组(对照组),对照组应为不注射0.25μg/g T3,但为排除无关变量影响应注射0.25μg/g 生理盐水④;
      三碘甲状腺原氨酸(T3)能够通过GLP-1与血糖稳态建立联系,GLP-1能升高胰岛素含量,表格中IV组处理方法是②注射25nml/kg GLP-1拮抗剂和 ③注射0.25μg/g T3,其胰岛素水平0.7cng/mL,低于对照组,则说明III组处理方法为 ②注射25nml/kg GLP-1拮抗剂(或②注射25nml/kg GLP-1拮抗剂+④注射0.25μg/g 生理盐水)。
      (4)A、GLP-1拮抗剂能抑制GLP-1作用,可能是二者具有相似的空间结构,A正确;
      B、通过分析以上实验只能说明T3发挥促进胰岛素分泌的作用与GLP-1有关,B错误;
      C、GLP-1拮抗剂是通过作用于GLP-1起作用,不是T3,C错误;
      D、题干信息已知GLP-1能升高胰岛素含量,无论T3处理与否,GLP-1拮抗剂都可降低小鼠胰岛素水平,D正确。
      故选AD。
      (5)研甲状腺激素分泌的调节,是通过下丘脑垂体一甲状腺轴来进行的。当机体感受到寒冷等刺激时,相应的神经冲动传到下丘脑,下丘脑分泌TRH(促甲状腺激素释放激素),TRH运输到并作用于垂体,促使垂体分泌TSH(促甲状腺激素),TSH随血液循环到达甲状腺,促使甲状腺增加甲状腺激素的合成和分泌,当血液中的甲状腺激素含量增加到一定程度时,又会抑制下丘脑和垂体分泌相关激素(TSH促甲状腺激素和TRH促甲状腺激素释放激素),进而使甲状腺激素的分泌减少而不至于浓度过高。
      (6)A、题干信息知FXR是小肠L细胞内的一种细胞核内的蛋白受体,蛋白质的合成场所为细胞质中的核糖体,A错误;
      B、FXR是一种细胞核内的蛋白受体,CHOL是胆固醇属于脂质,B错误;
      C、FXR基因存在于小鼠的所有细胞中,只是在小肠L细胞中选择性表达了,C错误;
      D、胆汁酸B进入L细胞后结合L细胞内FXR抑制其活性,所以说FXR参与维持内环境中脂类物质的稳态,D正确。
      故选D。
      (7)结合文字和图2信息,从分子水平阐述T3调控小鼠血糖水平的机制:T3进入肝细胞后,会与相应T3受体结合,从而抑制C酶活性,使得胆固醇(CHOL)不能转化为胆汁酸A,更多转化为胆汁酸B,并释放进入血液循环,随血液运输并进入L细胞,胆汁酸B与L细胞内FXR结合,并抑制其活性,从而促进GLP-1的分泌(或合成),GLP-1促进胰岛素的分泌,降低血糖,从而达到调控小鼠血糖水平。
      遗传与遗传病
      4. FBN1基因突变引起的马凡综合征(MFS)临床表现为身材高大、二尖瓣反流、心血管系统疾病等。成纤维细胞生长因子受体(FGFR3)基因突变引起的软骨发育不全(HCH)临床表现为软骨发育不良、智力低下等。研究发现MFS和HCH的遗传方式相同。现发现MFS和HCH罕见共病的家系,系谱图如图。
      (1)MFS和HCH的致病基因均在_____(编号选填:① 常 /② X / ③Y )染色体上。
      (2)进一步研究发现先证者的致病基因仅来自其母亲,由此推测Ⅲ-6个体的基因型为____________(FBN1基因用A、a表示,FGFR3基因用B、b表示),若Ⅲ-6再生育一个后代,该后代至少患一种疾病的概率是_________。
      (3)对该家系中先证者母亲的FGFR3基因和正常FGFR3基因进行测序,结果如图所示,由此推测,先证者母亲FGFR3基因发生了碱基______(编号选填:①替换/②插入/③缺失)。
      (4)在先证者正常减数分裂形成的某个精子中可能同时检测到_______。(编号选填)
      ①正常FBN1基因 ②突变FBN1基因 ③正常FGFR3基因 ④突变FGFR3基因
      (5)发生突变的FGFR3可能存在于 表面。
      A. 红细胞B. 上皮细胞
      C. 软骨细胞D. 神经细胞
      (6)先证者及其母亲有心力衰竭症状,而先证者姐姐心血管系统正常,可能的原因有 。
      A. 先证者姐姐的FBN1基因可能再次突变,导致该基因不完全表达
      B. 先证者姐姐的FBN1基因发生了甲基化修饰
      C. 先证者姐姐的FBN1基因未发生突变
      D. 先证者姐姐的体细胞中其他基因发生突变,影响FBN1的表达
      (7)FBN1基因发生致病突变时,使转化生长因子活性改变进而导致长骨生长速率过快,身高较高。请从理论角度分析阐述先证者母亲和姐姐骨骼系统临床表型与先证者身高是否有明显差异?___________________。
      【答案】(1)常 (2)①. AaBb ②. 3/4
      (3)替换 (4)①③或②③ (5)CD (6)ABD
      (7)①据系谱图可知,先证者身高明显高于其母亲和姐姐(信息提取)
      ②先证者仅患MFS,FBN1基因突变导致转换生长因子活性改变,长骨生长速率过快,身高较高(信息提取)
      ③其母亲和姐姐同时患HCH,还携带FGFR3突变基因,会导致患者软骨发育不良,身材矮小,FGFR3突变基因抑制生长效果大于突变FBN1基因。(逻辑分析)
      【分析】MFS和HCH的遗传方式相同,假设MFS和HCH的致病基因均在Y 染色体上,则该家系中的女性不可能患病,故可排除;假设MFS和HCH的致病基因均在X 染色体上,且为伴X显性遗传病,该家系中Ⅱ-3患病,Ⅲ-3也应该患病,与图不符,也可排除;假设MFS和HCH的致病基因均在X 染色体上,且为伴X隐性遗传病,该家系中Ⅲ-6患病,Ⅳ-1也应该患病,与图不符,也可排除;故MFS和HCH的致病基因均在常染色体上。
      【解析】(1)MFS和HCH的遗传方式相同,假设MFS和HCH的致病基因均在Y 染色体上,则该家系中的女性不可能患病,故可排除;假设MFS和HCH的致病基因均在X 染色体上,且为伴X显性遗传病,该家系中Ⅱ-3患病,Ⅲ-3也应该患病,与图不符,也可排除;假设MFS和HCH的致病基因均在X 染色体上,且为伴X隐性遗传病,该家系中Ⅲ-6患病,Ⅳ-1也应该患病,与图不符,也可排除;故MFS和HCH的致病基因均在常染色体上。
      (2)进一步研究发现先证者的致病基因仅来自其母亲,说明MFS和HCH为常染色体显性遗传病,Ⅱ-6不患病,其基因型为aabb,Ⅲ-6个体的基因型为AaBb,Ⅲ-7个体的基因型为aabb,若Ⅲ-6生育一个后代,该后代至少患一种疾病的概率是1-1/2×1/2=3/4。
      (3)对该家系中先证者母亲的FGFR3基因和正常FGFR3基因进行测序,正常FGFR3基因和异常FGFR3基因的碱基数目相同,但部分碱基种类不同,说明先证者母亲FGFR3基因发生了碱基替换。
      (4)先证者的基因型为Aabb,通过正常减数分裂可得到ab、Ab的精子,即形成的某个精子中可能同时检测到:①正常FBN1基因 、③正常FGFR3基因或②突变FBN1基因、③正常FGFR3基因。
      (5)由题意“成纤维细胞生长因子受体(FGFR3)基因突变引起的软骨发育不全(HCH)临床表现为软骨发育不良、智力低下等”可知,发生突变的成纤维细胞生长因子受体(FGFR3)可能存在于软骨细胞、神经细胞表面,CD正确。
      故选CD。
      (6)FBN1基因突变引起的马凡综合征(MFS)临床表现为心血管系统疾病,先证者、母亲、先证者姐姐的基因型均为Aa,均患病,但先证者及其母亲有心力衰竭症状,而先证者姐姐心血管系统正常,可能的原因有:先证者姐姐的FBN1基因可能再次突变,导致该基因不完全表达、先证者姐姐的FBN1基因发生了甲基化修饰、先证者姐姐的体细胞中其他基因发生突变,影响FBN1的表达,ABD正确。
      故选ABD。
      (7)FBN1基因发生致病突变时,使转化生长因子活性改变进而导致长骨生长速率过快,身高较高。而FGFR3基因突变会导致软骨发育不良,据系谱图可知,先证者身高明显高于其母亲和姐姐,先证者仅患MFS,FBN1基因突变导致转换生长因子活性改变,长骨生长速率过快,身高较高,其母亲和姐姐同时患HCH,还携带FGFR3突变基因,会导致患者软骨发育不良,身材矮小,FGFR3突变基因抑制生长的效果大于突变FBN1基因。
      水稻的改良
      5. 水稻是一种盐敏感型作物,盐碱胁迫会抑制水稻的生长。S-腺苷甲硫氨酸(简称SAM)在调节植物生长发育、提高植物抗逆性等方面具有重要作用。研究人员对野生大豆进行盐胁迫处理后,克隆出SAM合成酶基因(简称SAMS基因),构建了SAMS基因的植物表达载体,以农杆菌介导法侵染水稻愈伤组织,从而培养出转基因水稻株系。
      【SAMS基因的PCR扩增】
      提取野生大豆DNA,采用PCR方法获取SAMS基因,反应程序如图所示。
      (1)已知PCR的一条引物序列为5′-AGATGGCAGAGACATTCCT-3′,写出对应的SAMS基因序列:____________________。
      (2)关于图中PCR的反应程序,下列叙述正确的是( )
      A. 图中步骤①为变性,步骤②为退火
      B. 预变性过程可促进模板DNA边解旋边复制
      C. 后延伸过程可使目的基因的扩增更加充分
      D. 延伸过程无需引物参与即可完成半保留复制
      (3)PCR中使用的聚合酶属于( )
      A. 以DNA为模板的RNA聚合酶
      B. 以RNA为模板的RNA聚合酶
      C. 以DNA为模板的DNA聚合酶
      D. 以RNA为模板的DNA聚合酶
      (4)研究人员将步骤②的温度t1分别设置为50℃、 52℃、54℃、56℃和 58℃,进行了五组实验,结合PCR产物电泳检测结果分析,上图中t1温度应设置为________。

      【SAMS基因的表达载体构建】
      将扩增的SAMS基因片段与质粒pBI121重组,构建出表达载体pBIS。

      (5)为构建表达载体,需要用限制酶对质粒pBI121进行酶切,结合图和下表分析,应选择的限制酶最佳组合是_______________________________。
      注:↓表示限制酶的切割位点
      【表达载体pBIS的转化】
      用农杆菌介导法对构建的表达载体pBIS进行转化,过程如下图。

      (6)上述过程的受体细胞为( )
      A. 野生大豆细胞B. 农杆菌EHA105菌株
      C. 含SAMS基因的农杆菌D. 水稻愈伤组织细胞
      (7)步骤I-III中需要用固体培养的有___________,筛选时应加入试剂_________。
      【水稻抗性苗耐盐碱性分析】
      选取长势一致的野生型和转基因水稻幼苗,分别用含有0和200mml·L-1 NaHCO3(pH8.4)的溶液浇灌,进行盐碱胁迫处理15d,持续观察植株生长状态,并在第15天测定存活率和相对含水量,存活率=存活株数/总株数×100%,相对含水量= (鲜重-干重)/鲜重×100%。结果如图。

      (8)结合图,分析野生大豆的SAMS基因能否提高水稻的耐盐碱性?______________。
      【答案】(1)5′-AGGAATGTCTCTGCCATCT-3′
      5′-AGATGGCAGAGACATTCCT-3′ (2)AC (3)C
      (4)56℃或、58℃
      (5)BamH I和Sal I (6)D
      (7)①. I、III ②. 新霉素
      (8)可以,由上图可知,转基因水稻幼苗在NaHCO3较高的环境中存活率更好,植株含水量也更高。
      或不可以,上图仅检测了200mml·L-1 NaHCO3( pH8.4)环境中水稻幼苗的存活率和含水量,盐度、pH更高的环境中水稻幼苗的生长状况未进行检测。
      【分析】(1)基因工程的基本操作步骤主要包括四步:目的基因的获取,基因表达载体的构建,将目的基因导入受体细胞,目的基因的检测与表达。
      (2)基因工程的工具:限制酶、DNA连接酶和运载体。
      【解析】(1)引物的5'端与模板链的3'端碱基互补配对,基因的两条链反向平行,所以,对应的SAMS基因序列的两条链分别是:5′-AGGAATGTCTCTGCCATCT-3′、5′-AGATGGCAGAGACATTCCT-3′。
      (2)A、依据图示,图中步骤①为94℃条件下的变性,氢键打开,步骤②为50℃左右条件下退火,即复性,A正确;
      B、预变性过程的目的是:使引物完全变性解开,从而保证引物外单链;增加大分子模板DNA彻底变性的概率,B错误;
      C、后延伸过程可使目的基因的扩增更加充分,C正确;
      D、延伸过程需要引物参与,D错误。
      故选AC。
      (3)PCR中使用的聚合酶是以DNA为模板的DNA的聚合酶,C正确,ABD错误。
      故选C。
      (4)依据电泳检测结果可知,条带4和5,条带较粗,且均匀一致,说明PCR扩增结果产生的目的基因数量多,且分子量一致,故t1温度应设置为56℃或58℃。
      (5)根据图示信息,目的基因SAMS基因的插入位点位于启动子和终止子之间,所以终止子之前应选择限制酶Sal I,启动子部位,由于XhI的黏性末端碱基序列与Sal I相同,已发生自身环化和反向连接,所以应选择限制酶BamH I。
      (6)依据图示信息,可以判断,上述过程的受体细胞是水稻愈伤组织细胞,D正确,ABC错误。
      故选D。
      (7)依据图示,对菌株的选择使用的是固体培养基,即步骤I,步骤III中表示由愈伤组织形成抗性苗的再分化过程,使用的也是固体培养基。基因表达载体上的抗性基因是新霉素抗性基因,所以筛选时应添加新霉素。
      (8)依据图示信息可知,转基因水稻幼苗在NaHCO3较高的环境中存活率更好,植株含水量也更高,所以从这个角度来看,野生大豆的SAMS基因可以提高水稻的耐盐碱性;但是上图仅检测了200mml·L-1 NaHCO3( pH8.4)环境中水稻幼苗的存活率和含水量,盐度、pH更高的环境中水稻幼苗的生长状况未进行检测,所以对其他条件的实验结果未知,无法做出推断,从这个方面来看,不可以提高水稻的耐盐碱性能力。
      组别
      种植行距(cm)
      株高(cm)
      主茎有效分枝数(个)
      百粒重(g)
      第1组
      70
      68.7
      4.2
      41.2
      第2组
      45
      70.2
      3.9
      40.6
      第3组
      30
      73.3
      3.5
      39.7
      组别
      处理方法
      处理时间
      胰岛素水平(ng/mL)
      实验结果
      I
      ______
      5天
      1.1 a
      II组胰岛素水平显著高于I组(对照组)
      II

      3.2 b
      III
      ______
      0.8 c
      /
      IV
      ②③
      0.7 c
      Xh I
      5' C↓TCGAG 3'
      Sal I
      5' G↓TCGAC 3'
      BamH I
      5' G↓GATCC 3'
      EcR I
      5' G↓AATTC 3'

      相关试卷

      2024届上海市徐汇区高三二模生物(解析版):

      这是一份2024届上海市徐汇区高三二模生物(解析版),共19页。试卷主要包含了 I,2mm*0等内容,欢迎下载使用。

      2024届上海市虹口区高三二模生物(解析版):

      这是一份2024届上海市虹口区高三二模生物(解析版),共18页。试卷主要包含了 本考试分设试卷和答题纸两部分, 分析遗传性青光眼的致病机理, 探究睡眠对人体健康的影响,0 a,43 a,3 a等内容,欢迎下载使用。

      2024届上海高考闵行区高三二模生物(解析版):

      这是一份2024届上海高考闵行区高三二模生物(解析版),共17页。试卷主要包含了本考试设试卷和答题纸等内容,欢迎下载使用。

      资料下载及使用帮助
      版权申诉
      • 1.电子资料成功下载后不支持退换,如发现资料有内容错误问题请联系客服,如若属实,我们会补偿您的损失
      • 2.压缩包下载后请先用软件解压,再使用对应软件打开;软件版本较低时请及时更新
      • 3.资料下载成功后可在60天以内免费重复下载
      版权申诉
      若您为此资料的原创作者,认为该资料内容侵犯了您的知识产权,请扫码添加我们的相关工作人员,我们尽可能的保护您的合法权益。
      入驻教习网,可获得资源免费推广曝光,还可获得多重现金奖励,申请 精品资源制作, 工作室入驻。
      版权申诉二维码
      欢迎来到教习网
      • 900万优选资源,让备课更轻松
      • 600万优选试题,支持自由组卷
      • 高质量可编辑,日均更新2000+
      • 百万教师选择,专业更值得信赖
      微信扫码注册
      手机号注册
      手机号码

      手机号格式错误

      手机验证码 获取验证码 获取验证码

      手机验证码已经成功发送,5分钟内有效

      设置密码

      6-20个字符,数字、字母或符号

      注册即视为同意教习网「注册协议」「隐私条款」
      QQ注册
      手机号注册
      微信注册

      注册成功

      返回
      顶部
      学业水平 高考一轮 高考二轮 高考真题 精选专题 初中月考 教师福利
      添加客服微信 获取1对1服务
      微信扫描添加客服
      Baidu
      map