若您为此资料的原创作者,认为该资料内容侵犯了您的知识产权,请扫码添加我们的相关工作人员,我们尽可能的保护您的合法权益。
还剩3页未读,
继续阅读
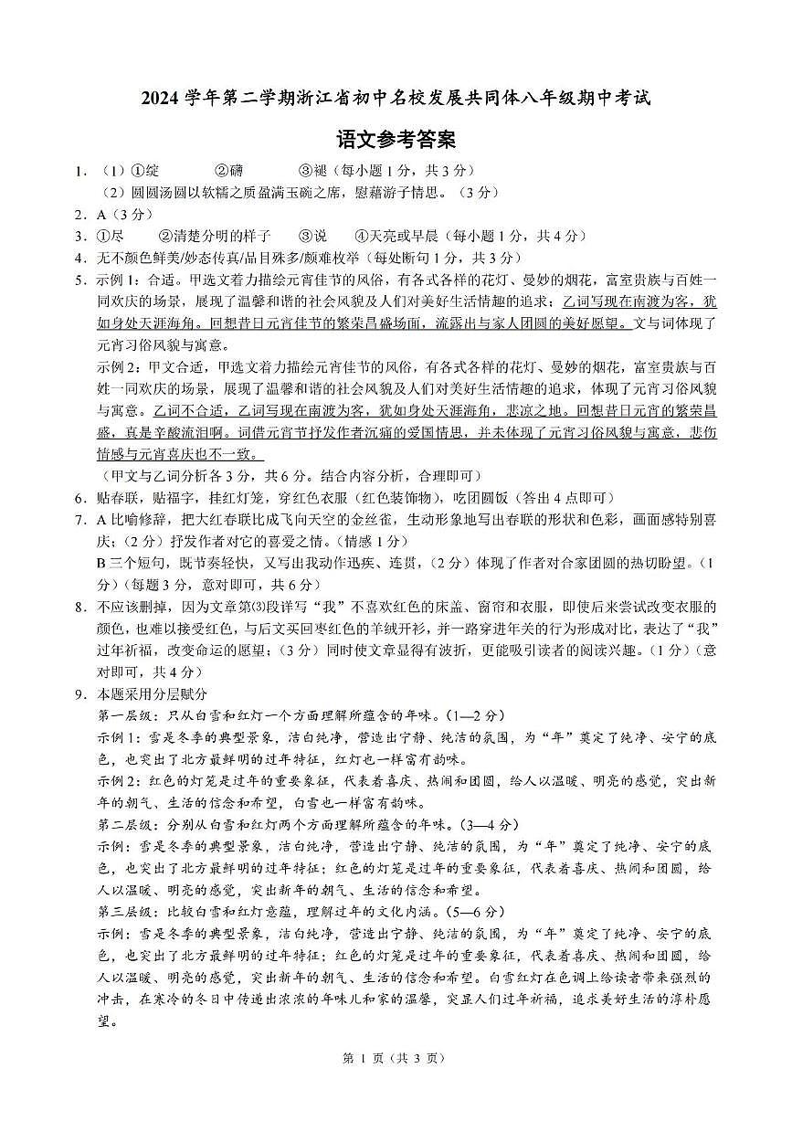
浙江省初中名校发展共同体2024-2025学年八年级下学期期中语文试题
展开
这是一份浙江省初中名校发展共同体2024-2025学年八年级下学期期中语文试题,文件包含浙江省初中名校发展共同体2024-2025学年八年级下学期期中语文试题pdf、语文答案pdf等2份试卷配套教学资源,其中试卷共9页, 欢迎下载使用。
相关试卷
浙江省初中名校发展共同体2024-2025学年第二学期七年级下期中语文试题:
这是一份浙江省初中名校发展共同体2024-2025学年第二学期七年级下期中语文试题,文件包含语文卷七年级期中初中名校发展共同体pdf、初中名校发展共同体七年级期中考试语文参考答案pdf等2份试卷配套教学资源,其中试卷共9页, 欢迎下载使用。
浙江省初中名校发展共同体2024-2025学年八年级下学期期中语文试题:
这是一份浙江省初中名校发展共同体2024-2025学年八年级下学期期中语文试题,共24页。
浙江省温州市初中名校发展共同体2024-2025学年七年级下学期期中语文试卷:
这是一份浙江省温州市初中名校发展共同体2024-2025学年七年级下学期期中语文试卷,共27页。试卷主要包含了【活动一,【活动二,【活动三,【活动四,【活动五等内容,欢迎下载使用。
相关试卷 更多
资料下载及使用帮助
版权申诉
- 1.电子资料成功下载后不支持退换,如发现资料有内容错误问题请联系客服,如若属实,我们会补偿您的损失
- 2.压缩包下载后请先用软件解压,再使用对应软件打开;软件版本较低时请及时更新
- 3.资料下载成功后可在60天以内免费重复下载
版权申诉
免费领取教师福利

