搜索
      上传资料 赚现金

      黑龙江省大庆市让胡路区大庆中学2024-2025学年高一下学期4月月考生物试题 含解析

      • 4.35 MB
      • 2025-05-18 19:18:34
      • 59
      • 0
      • 教习网2954337
      加入资料篮
      立即下载
      黑龙江省大庆市让胡路区大庆中学2024-2025学年高一下学期4月月考生物试题 含解析第1页
      1/23
      黑龙江省大庆市让胡路区大庆中学2024-2025学年高一下学期4月月考生物试题 含解析第2页
      2/23
      黑龙江省大庆市让胡路区大庆中学2024-2025学年高一下学期4月月考生物试题 含解析第3页
      3/23
      还剩20页未读, 继续阅读

      黑龙江省大庆市让胡路区大庆中学2024-2025学年高一下学期4月月考生物试题 含解析

      展开

      这是一份黑龙江省大庆市让胡路区大庆中学2024-2025学年高一下学期4月月考生物试题 含解析,共23页。试卷主要包含了单选题,填空题等内容,欢迎下载使用。
      说明:学生答卷时间 75 分钟,分值 100 分。
      一、单选题:本大题共 30 小题,共 60 分。
      1. 下列关于细胞的说法正确的是( )
      A. 细胞学说解释了细胞的多样性和统一性
      B. 一切生物都由细胞构成,所以细胞是最基本的生命系统
      C. 一切生命活动都是在细胞内或在细胞参与下完成的
      D. 病毒没有细胞结构,在生命系统的层次中属于个体水平
      【答案】C
      【解析】
      【分析】细胞学说是由德国植物学家施莱登和动物学家施旺提出,细胞学说的内容有:1、细胞是一个有机
      体,一切动植物都由细胞发育而来,并由细胞和细胞产物所组成. 2、细胞是一个相对独立的单位,既有
      它自己的生命,又对与其他细胞共同组成的整体的生命起作用. 3、新细胞可以从老细胞中产生。
      【详解】A、细胞学说揭示了细胞的统一性,未揭示多样性,A 错误;
      B、病毒无细胞结构,B 错误;
      C、一切生命活动都是在细胞内或在细胞参与下完成的,如单细胞生物依赖单个细胞完成生命活动,多细胞
      生物依赖于各种分化的细胞共同完成生命活动,病毒虽然没有细胞结构,但必须寄生在活细胞中才能生存,
      C 正确;
      D、病毒没有细胞结构,不属于生命系统的结构层次,D 错误。
      故选 C。
      2. 据英国《皇家学会学报 B》上发表的研究显示,台湾乳白蚁粪便具有一种特殊功效,即其所含有的起保
      护作用的细菌可阻止能杀死乳白蚁的真菌的入侵。下列叙述中不正确的是( )
      A. 台湾乳白蚁、细菌和真菌都有细胞膜
      B. 对台湾乳白蚁具有保护作用的细菌所含有的 DNA 是裸露的
      C. 台湾乳白蚁、细菌和真菌的细胞中元素种类具有差异性
      D. 台湾乳白蚁、细菌和真菌三种生物不都含有以核膜为界限的细胞核
      【答案】C
      【解析】
      第 1页/共 23页
      【分析】原核细胞:没有被核膜包被的成形的细胞核,没有核膜、核仁和染色质;没有复杂的细胞器(只
      有核糖体一种细胞器);只能进行二分裂生殖,属于无性生殖,不遵循孟德尔的遗传定律;含有细胞膜、细
      胞质,遗传物质是 DNA。
      【详解】A、台湾乳白蚁、细菌和真菌都有细胞结构,都具有细胞膜,A 正确;
      B、细菌属于原核生物,其所含有的 DNA 是裸露的,B 正确;
      C、台湾乳白蚁、细菌和真菌的细胞中元素种类大体相同,元素的含量具有差异性,C 错误;
      D、细菌属于原核生物,其细胞中无以核膜为界限的细胞核,而台湾乳白蚁和真菌属于真核生物,其细胞中
      有以核膜为界限的细胞核,D 正确。
      故选 C。
      3. 下列关于细胞中无机物的叙述不正确的是( )
      A. 人体缺 Fe 会患贫血症,说明无机盐对维持细胞的酸碱平衡非常重要
      B. 幼苗中的水可参与形成 NADPH,也可参与形成 NADH
      C. 植物体内水分具有参与营养物质和代谢废物运输的功能
      D. 细胞中大多数无机盐以离子的形式存在
      【答案】A
      【解析】
      【分析】无机盐主要以离子的形式存在,其生理作用有:(1)细胞中某些复杂化合物的重要组成成分,如
      Mg2+是叶绿素的必要成分。(2)维持细胞的生命活动,如 Ca2+可调节肌肉收缩和血液凝固,血钙过高会造
      成肌无力,血钙过低会引起抽搐。(3)维持细胞的酸碱平衡和细胞的形态。
      【详解】A、人体缺 Fe 会导致贫血症,这是因为 Fe 是血红蛋白(血红素)的重要成分,而非与维持酸碱平
      衡相关,,A 错误;
      B、光反应中,水光解形成 NADPH,呼吸作用中,有氧呼吸第二阶段参与生成 NADH,B 正确;
      C、自由水是溶剂,具有参与营养物质和代谢废物运输的功能,C 正确;
      D、细胞中的无机盐(如 Na⁺、K⁺、Ca²⁺)主要以离子形式存在,D 正确。
      故选 A。
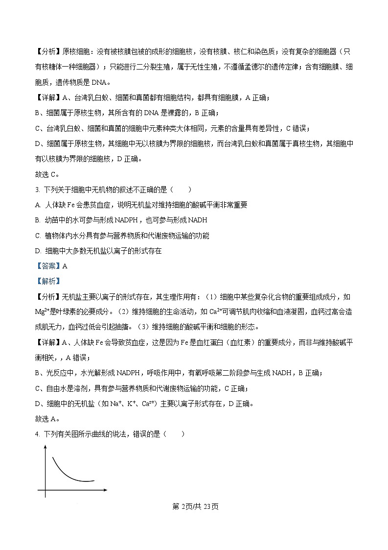
      4. 下列有关图所示曲线的说法,错误的是( )
      第 2页/共 23页
      A. 该曲线可以表示人从幼年到成年的过程中,其体内水含量所占比例的变化
      B. 该曲线可以表示种子成熟过程中,其细胞内自由水与结合水比值的变化
      C. 该曲线可以表示干种子萌发过程中,其细胞内结合水与自由水比值的变化
      D. 该曲线可以表示新鲜的种子在被烘干的过程中,其细胞内无机盐的相对含量变化
      【答案】D
      【解析】
      【分析】1、细胞内水的存在形式是自由水与结合水,自由水与结合水的比值不是一成不变的,自由水与结
      合水的比值越大,细胞代谢越旺盛,抗逆性越弱,反之亦然。
      2、细胞内的化合物包括有机物和无机物,有机物包括糖类、脂质、蛋白质、核酸等,无机物包括水和无机
      盐,种子在烘干过程中,水含量逐渐减少,无机盐相对含量增加。
      【详解】A、人从幼年到成年的过程中,体内水的含量逐渐减少,该曲线可以表示人从幼年到成年的过程中,
      其体内水含量所占比例的变化,A 正确;
      B、种子成熟过程中,自由水含量减少,结合水的含量增多,该曲线可以表示种子成熟过程中,其细胞内自
      由水与结合水比值的变化,B 正确;
      C、干种子萌发过程中,自由水含量增多,结合水的含量减少,该曲线可以表示干种子萌发过程中,其细胞
      内结合水与自由水比值的变化,C 正确;
      D、新鲜的种子被烘干的过程中所含水分越来越少,其内的无机盐相对含量逐渐增加,最后达到一恒定值,
      D 错误。
      故选 D。
      5. 当糖代谢发生障碍,供能不足时,下列物质将首先分解供能的是( )
      A. 脂肪 B. 蛋白质
      C. 胆固醇 D. 维生素
      【答案】A
      【解析】
      【分析】1、糖类分为单糖、二糖和多糖。糖类是主要的能源物质。
      2、脂质分为脂肪、磷脂和固醇,固醇包括胆固醇、性激素和维生素 D。
      【详解】与糖类相比,脂肪分子中的氢含量多,氧含量少,氧化分解时产生的能量多,因此是良好的储能
      物质,在糖类代谢发生障碍,引起供能不足时,脂肪才会分解供能,而且不能大量转化。A 正确。
      故选 A。
      6. 绿色荧光蛋白是一种能发光的蛋白质,类似于示踪元素,可以标识生物体内蛋白质的位置,它照亮了人
      第 3页/共 23页
      们以前看不到的世界。下列有关绿色荧光蛋白的叙述,正确的是( )
      A. 合成荧光蛋白至少需要 21 种氨基酸
      B. 荧光蛋白可作为标签蛋白,用于研究癌细胞的转移
      C. 荧光蛋白必须在加热条件下,遇双缩脲试剂才呈紫色
      D. 高温能破坏蛋白质的肽键,使荧光蛋白失去发荧光的特性
      【答案】B
      【解析】
      【分析】具有两个或两个以上肽键的以上化合物可以与双缩脲试剂发生紫色反应。高温一般不破坏肽键。
      【详解】A、合成荧光蛋白最多需要 21 种氨基酸,A 错误;
      B、荧光蛋白因为特殊的荧光可以作为标签蛋白,可以用于研究癌细胞的转移,B 正确;
      C、荧光蛋白的鉴定不需要加热,加入双缩脲试剂后可以发生紫色反应,C 错误;
      D、高温破坏蛋白质 空间结构,一般不破坏肽键,D 错误。
      故选 B。
      7. 下列关于核酸的叙述,错误的是( )
      A. DNA 和 RNA 中碱基的排列顺序都能储存遗传信息
      B. DNA 和 RNA 中碱基种类不完全相同
      C. 核酸在生物体的遗传、变异和蛋白质的生物合成中具有重要作用
      D. DNA 和 RNA 彻底水解后得到的物质都是磷酸、核糖和含氮碱基
      【答案】D
      【解析】
      【分析】1、核酸的作用:是细胞内携带遗传信息的物质,对于生物的遗传、变异和蛋白质的合成具有重要
      作用。
      2、核酸的组成元素:C、H、O、N、P。
      3、核酸的种类:脱氧核糖核酸(DNA)和核糖核酸(RNA)。
      【详解】A、DNA 和 RNA 中碱基的排列顺序都能储存遗传信息,A 正确;
      B、DNA 含有的含氮碱基是 A、G、C、T,RNA 含有的含氮碱基是 A、G、C、U,即 DNA 和 RNA 中碱基
      种类不完全相同,B 正确;
      C、核酸是细胞内携带遗传信息的物质,对于生物的遗传、变异和蛋白质的合成具有重要作用,C 正确;
      D、DNA 彻底水解后得到的物质是磷酸、脱氧核糖和含氮碱基,RNA 彻底水解后得到的物质是磷酸、核糖
      和含氮碱基,D 错误。
      第 4页/共 23页
      故选 D。
      8. 一种聚联乙炔细胞膜识别器已问世,它是通过物理力把类似于细胞膜上具有分子识别功能的物质镶嵌到
      聚联乙炔囊泡中,组装成纳米尺寸的生物传感器。在接触到细菌、病毒时可以发生颜色变化,用以检测细
      菌、病毒。这类被镶嵌进去的物质很可能含有( )
      A. 磷脂和蛋白质 B. 多糖和蛋白质 C. 胆固醇和多糖 D. 胆固醇和蛋白质
      【答案】B
      【解析】
      【分析】细胞膜的主要成分是脂质和蛋白质,此外还有少量的糖类。组成细胞膜的脂质中,磷脂最丰富,
      磷脂双分子层构成了细胞膜的基本骨架;蛋白质在细胞膜行使功能时起重要作用,因此功能越复杂的细胞
      膜,蛋白质的种类和数量越多;细胞膜上的糖类和蛋白质结合形成糖蛋白,具有保护和润滑作用,还与细
      胞识别作用有密切关系。
      【详解】根据细胞膜的组成、结构和功能可知,细胞膜上的糖类和蛋白质在一起构成的糖蛋白具有识别功
      能,而聚联乙炔细胞膜识别器是把类似于细胞膜上具有分子识别功能的物质镶嵌到聚联乙炔囊泡中,因此
      被镶嵌的物质很可能是多糖和蛋白质,B 正确,ACD 错误。
      故选 B。
      9. 如图是细胞膜的结构模型示意图,其中④是细胞骨架。下列叙述正确的是( )
      A. 不同物种的精子和卵细胞不能受精,与细胞膜上物质①的功能有关
      B. 细胞膜上的②都不可以移动,③都可以侧向自由移动
      C. 该图可以表示原核细胞的细胞膜,其仅具有将细胞与外界环境分隔的功能
      D. ④由蛋白质和纤维素组成,与细胞运动、分裂、分化等生命活动密切相关
      【答案】A
      【解析】
      第 5页/共 23页
      【分析】由题图可知:①是糖蛋白,②是蛋白质,③是磷脂双分子层,④是细胞骨架。
      【详解】A、精卵结合需要识别,①是糖蛋白,位于细胞膜的外侧,与细胞的识别、信息交流有关,A 正确;
      B、细胞膜具有流动性,表现为③磷脂可以侧向移动,而大多数②蛋白质可以移动,B 错误;
      C、原核细胞的细胞膜不止有将细胞与外界环境分开的功能,还可以控制物质进出等功能,C 错误;
      D、④为细胞骨架,与细胞运动、分裂、分化等生命活动密切相关,是由蛋白质纤维构成的,纤维素是植物
      细胞壁的构成成分,D 错误。
      故选 A。
      10. 某化学药物进入细胞后能抑制磷脂的合成。当该药物进入细胞后,下列细胞器的合成未直接受影响的是
      A. 溶酶体和液泡 B. 中心体和核糖体
      C. 线粒体和叶绿体 D. 内质网和高尔基体
      【答案】B
      【解析】
      【分析】根据题干信息分析,某化学药物进入细胞后能抑制磷脂的合成,而磷脂是构成生物膜的主要成分
      之一,因此该药物进入细胞后会直接影响含膜的细胞器或细胞结构。
      【详解】A、溶酶体和液泡都含有膜结构,因此都受该药物的影响,A 错误;
      B、中心体和核糖体都不含膜结构,都不受该药物的影响,B 正确;
      C、线粒体和叶绿体都含有膜结构,因此都受该药物的影响,C 错误;
      D、内质网和高尔基体都含有膜结构,因此都受该药物的影响,D 错误。
      故选 B。
      11. 如图是两种细胞 亚显微结构示意图。以下叙述正确的是( )
      A. 与甲细胞相比,乙细胞特有的细胞器有⑧⑨⑩
      B. 甲细胞中参与消化酶合成和分泌的具膜细胞器有②③⑤⑦
      C. 乙细胞所构成的组织可作为鉴定还原糖的理想材料
      D. 甲、乙细胞中的⑦各具有不同的功能
      【答案】D
      【解析】
      第 6页/共 23页
      【分析】分析甲图:甲细胞能分泌消化酶即分泌蛋白,其中结构①~⑦依次为细胞膜、核糖体、内质网、
      细胞核、线粒体、中心体、高尔基体。分析乙图:乙图为植物细胞结构示意图,其中②为核糖体,③为内
      质网,④为细胞核,⑤为线粒体,⑦为高尔基体,⑧为叶绿体,⑨为液泡,⑩为细胞壁。
      【详解】A. ⑩为细胞壁,不属于细胞器,A 错误;
      B. ②为核糖体,无膜结构,B 错误;
      C. 乙细胞含有叶绿体,有颜色干扰,因此不适宜作为鉴定还原糖的材料,C 错误;
      D. ⑦为高尔基体,在甲细胞中与分泌物的形成有关,在乙细胞中与细胞壁的形成有关,D 正确。
      12. 如图为细胞核结构模式图,下列有关叙述错误的是( )
      A. ①主要由 DNA 和蛋白质组成,在细胞分裂不同时期呈现不同状态
      B. 若该细胞核内的②被破坏,该细胞蛋白质合成将不能正常进行
      C. ③在细胞周期中发生周期性变化,其主要成分是磷脂和蛋白质
      D. 蛋白质、DNA 及 RNA 等大分子物质可以随意通过核孔进出细胞核
      【答案】D
      【解析】
      【分析】分析题图:图示为细胞核的结构模式图,其中①为染色质(主要由 DNA 和蛋白质合成),②为核
      仁(与某种 RNA 的合成以及核糖体的形成有关),③为核膜(将细胞核内物质与细胞质分开),另外核孔实
      现核质之间频繁的物质交换和信息交流。
      【详解】A、①是染色质,其主要由 DNA 和蛋白质组成,在细胞分裂不同时期呈现不同状态,间期和末期
      以染色质形式存在,前期、中期和后期以染色体形式存在,A 正确;
      B、②是核仁,与某种 rRNA 的合成以及核糖体的形成有关,故若该细胞核内的②被破坏,该细胞蛋白质合
      成将不能正常进行,B 正确;
      C、③是核膜在细胞周期中发生周期性变化,前期消失,末期重现,其主要成分是磷脂和蛋白质,C 正确;
      第 7页/共 23页
      D、DNA 不能通过核孔进出细胞核,核孔具有选择性,D 错误。
      故选 D。
      13. 物质跨膜运输有关的叙述合理的是( )
      A. 洋葱表皮细胞置于蒸馏水中会破裂
      B. 蔗糖浸渍冬瓜导致细胞脱水死亡,蔗糖分子再进入细胞
      C. 分泌蛋白主要是通过主动运输的方式排到细胞外的
      D. 植物细胞的质壁分离是指细胞失去了大量的水导致细胞质和细胞壁的分离
      【答案】B
      【解析】
      【分析】1、只有活细胞的生物膜才具有选择透过性,细胞死亡后,其选择透过性丧失。
      2、“质壁分离”中的“质”指代的是原生质层,“壁”指代的是细胞壁。
      【详解】A、洋葱表皮细胞因为有细胞壁,所以置于蒸馏水中不会破裂,A 错误;
      B、蔗糖浸渍冬瓜导致细胞脱水死亡,细胞膜的选择透过性丧失,因而蔗糖分子可以进入细胞,B 正确;
      C、分泌蛋白是大分子物质,以胞吐的方式被排到细胞外,C 错误;
      D、植物细胞的质壁分离是指细胞失去了大量的水导致原生质层(包括细胞膜、液泡膜和两者之间的细胞质)
      和细胞壁的分离,D 错误。
      故选 B。
      14. 母乳中含有丰富的营养物质和免疫活性物质,其中抗体 SIgA 能覆盖在婴儿的消化道表面,帮助婴儿在
      自身免疫系统完善前抵御外界环境的侵害;小分子活性脂类物质能促进婴儿神经系统的发育。新生儿小肠
      上皮细胞吸收抗体 SIgA 和小分子活性脂类物质的方式分别是( )
      A. 胞吞、自由扩散 B. 胞吞、主动运输
      C. 主动运输、胞吞 D. 协助扩散、主动运输
      【答案】A
      【解析】
      【分析】小分子的物质运输方式包括主动运输和被动运输,其中被动运输又包括自由扩散和协助扩散;大
      分子物质运输方式是胞吞(内吞)和胞吐(外排),依赖于膜的流动性,需要消耗能量。
      【详解】抗体属于大分子物质,其进入细胞的方式是胞吞,体现了细胞膜具有一定的流动性的结构特点;
      小分子活性脂类属于脂溶性物质,其通过小肠上皮细胞膜的方式是自由扩散。A 正确。
      故选 A。
      【点睛】
      第 8页/共 23页
      15. 如图为小分子物质跨膜运输的三种方式,请据图判断下列相关叙述,错误的是( )
      A. 图中①② 共同点是:都是顺浓度梯度进行的
      B. 图中②③的共同点是:都需要转运蛋白协助
      C. 图中③发生所需但是图中没有表示出来的条件是:载体和能量
      D. ①只与浓度差有关,②、③都与核糖体和线粒体的功能有关
      【答案】D
      【解析】
      【分析】据图分析,①物质的运输方向是高浓度运输到低浓度,不需要载体和能量,表示自由扩散;②物
      质的运输方向是高浓度运输到低浓度,需要载体,不需要能量,表示协助扩散;③物质的运输方向是低浓
      度运输到高浓度,是需要载体和能量,表示主动运输。
      【详解】A、图中①②分别是自由扩散、协助扩散,其共同点是:都是顺浓度梯度进行的,A 正确;
      B、图中②③分别是协助扩散、主动运输,其共同点是:都需要载体协助,B 正确;
      C、方式③是主动运输,图中没有表示出来的条件是载体和能量,C 正确;
      D、②是协助扩散,不消耗能量,与线粒体的功能无关,D 错误。
      故选 D。
      【点睛】
      16. 酶促反应受多种因素的限制,下列酶促反应能取得预期实验效果的是( )
      A. 用双缩脲试剂来检测蛋白酶能催化蛋白质的分解
      B. 用过氧化氢酶和 Fe3+作为催化剂来探究酶的专一性
      C. 用淀粉溶液作为底物探究 pH 对淀粉酶活性的影响
      D. 用一定量的蔗糖酶和蔗糖溶液来测定蔗糖酶的活性
      【答案】D
      【解析】
      【分析】1、酶是活细胞产生的具有催化作用的有机物,其中绝大多数是蛋白质,少数是 RNA。
      第 9页/共 23页
      2、酶促反应原理:(1)活化能:分子从常态转变为容易发生化学反应的活跃状态所需要的能量;(2)酶的
      作用机理:降低化学反应所需要的活化能。
      3、酶的特性:高效性、专一性、反应条件温和。
      4、影响酶活性的因素:温度、pH、酶的抑制剂等。
      【详解】A、不可选用双缩脲试剂来检测蛋白酶催化蛋白质的水解,蛋白酶的本质是蛋白质,A 不合理;
      B、可选用过氧化氢酶和 Fe3+作为催化剂来探究酶的高效性,B 不合理;
      C、不能选用淀粉溶液作底物来探究 pH 对淀粉酶活性的影响,原因是淀粉在酸性条件下发生水解反应,C
      不合理;
      D、适宜温度和 pH 条件下,选用定量的蔗糖酶和定量的蔗糖溶液进行实验,得到的酶促反应速率可代表蔗
      糖酶的活性,D 合理。
      故选 D。
      【点睛】
      17. 图 1 为 ATP 的结构,图 2 为 ATP 与 ADP 相互转化的关系式。在动物细胞中,以下说法正确的是(

      A. 由于细胞生命活动需要消耗大量 ATP,因此,细胞中含有大量 ATP 和 ADP
      B. 图 1 中 A 代表腺苷,b 处的化学键最容易断裂
      C. 图 2 中能量①可来自吸能反应
      D. 图 2 中能量②可用于大脑思考等生命活动对能量的需求
      【答案】D
      【解析】
      【分析】分析题图 1,该图是 ATP 的结构,其中 A 是腺嘌呤,五碳糖为核糖,P 是磷酸基,“-”是普通化学键,
      “~”是高能磷酸键;图 2 是 ATP 水解和合成过程,右边表示 ATP 水解过程,左边是 ATP 合成过程。
      【详解】A、细胞中 ATP 和 ADP 含量较少,A 错误;
      B、图 1 中 A 代表腺嘌呤,B 错误;
      C、图 2 中反应①表示 ATP 的合成,ATP 的合成与放能反应相联系,C 错误;
      第 10页/共 23页
      D、图 2 中 ATP 水解释放的能量用于各项生命活动,包括大脑思考等生命活动,D 正确。
      故选 D。
      【点睛】
      18. 人们经常根据生产生活的需要,控制细胞呼吸的强度和类型。有关细胞呼吸的叙述中,错误的是(

      A. 睡前刷牙,可以避免乳酸菌等无氧呼吸产生酸性物质导致牙齿受到损坏
      B. 在通气的情况下,酵母菌可以利用麦芽、葡萄、粮食等原材料酿酒
      C. 袋装酸奶出现胀袋现象,说明酸奶已被产气微生物污染,不可饮用
      D. 提倡进行慢跑等有氧运动,可避免人体因剧烈运动而产生大量乳酸
      【答案】B
      【解析】
      【分析】细胞呼吸原理的应用 1)种植农作物时,疏松土壤能促进根细胞有氧呼吸,有利于根细胞对矿质离
      子的主动吸收。2)利用酵母菌发酵产生酒精的原理酿酒,利用其发酵产生二氧化碳的原理制作面包、馒头。
      3)利用乳酸菌发酵产生乳酸的原理制作酸奶、泡菜。4)稻田中定期排水可防止水稻因缺氧而变黑、腐烂。
      5)皮肤破损较深或被锈钉扎伤后,破伤风芽孢杆菌容易大量繁殖,引起破伤风。6)提倡慢跑等有氧运动,
      是不致因剧烈运动导致氧的不足,使肌细胞因无氧呼吸产生乳酸,引起肌肉酸胀乏力。7)粮食要在低温、
      低氧、干燥的环境中保存。8)果蔬、鲜花的保鲜要在低温、低氧、适宜湿度的条件下保存。
      【详解】A、乳酸杆菌等厌氧菌进行无氧呼吸后会产生乳酸导致牙齿受到损坏,A 正确;
      B、酵母菌无氧呼吸会产生酒精,在通气的情况下,酵母菌进行有氧呼吸大量繁殖,不产生酒精,B 错误;
      C、若袋装酸奶出现胀袋,说明酸奶可能已被其他产气微生物污染,不可食用,C 正确;
      D、进行慢跑等有氧运动,可减少人体因剧烈运动而产生乳酸,导致肌肉酸痛,D 正确。
      故选 B。
      19. 下列有关细胞呼吸与 ATP 的叙述,正确的是( )
      A. 细胞的有氧呼吸和无氧呼吸是 ATP 的全部来源
      B. 稻田要定期排水,否则水稻幼根会因缺氧产生乳酸而腐烂
      C. 探究酵母菌的细胞呼吸方式通常用重铬酸钾检测有无 CO2 的产生
      D. ATP 是细菌、真菌、植物和动物细胞内的生命活动的直接能源物质
      【答案】D
      【解析】
      【分析】细胞呼吸包括有氧呼吸和无氧呼吸,有氧呼吸是将葡萄糖等有机物彻底氧化分解并产生水和 CO2,
      第 11页/共 23页
      释放能量,生成大量 ATP 的过程;无氧呼吸包括乳酸发酵和酒精发酵,产物分别是乳酸、酒精和 CO2。ATP
      是驱动细胞生命活动的直接能源物质,合成 ATP 的能量主要来自光能和细胞呼吸释放的能量,细胞内的 ATP
      含量很低,会与 ADP 迅速互相转化,ATP 与 ADP 相互转化的能量供应机制,在所有生物的细胞内都是一
      样的,体现了生物界的统一性。
      【详解】A、细胞呼吸是生物体内 ATP 的主要来源,而不是全部来源,绿色植物光反应阶段也产生 ATP,A
      错误;
      B、水稻根细胞无氧呼吸的产物是酒精,不是乳酸,因此稻田定期排水是为了防止根细胞因缺氧进行无氧呼
      吸产生酒精而腐烂,B 错误;
      C、探究酵母菌的细胞呼吸方式通常用酸性条件下的重铬酸钾溶液检测有无酒精的产生,检测有无 CO2 的产
      生用澄清的石灰水或者溴麝香草酚蓝溶液,C 错误;
      D、ATP 是一种高能磷酸化合物,是驱动所有细胞生物生命活动的直接能源物质,D 正确。
      故选 D。
      20. 生长旺盛的叶片,剪成 5mm 见方的小块,抽去叶内气体,做下列处理(如下图所示),这 4 个处理中,
      沉入底部的叶片小块最先浮起的是
      A. B. C. D.
      【答案】C
      【解析】
      【分析】影响光合作用的因素包括:光合作用需要水和二氧化碳作为原料,水和二氧化碳会影响光合作用,
      光合作用需要在光照的条件下进行,光照的强弱也会影响光合作用,光合作用需要酶的催化,酶的活性受
      到外界温度的影响,故温度也会影响光合作用。
      【详解】A、25℃时,温度适宜,有光照,但水为“煮沸过的自来水”,其中二氧化碳含量少,所以光合作
      用产生的氧气少,叶片上浮慢,A 错误;
      B、在 0℃的条件下酶的活性很低,在光照条件下,植物进行光合作用产生的氧气很少,叶片浮起很慢,B
      错误;
      C、25℃时,温度适宜,在光照条件下,植物进行光合作用,产生氧气,叶片最先浮起,C 正确;
      D、没有光照,不能进行光合作用,不产生氧气,叶片小块不能浮起,D 错误。
      故选 C。
      【点睛】叶片下沉是由于抽去叶内气体,叶片上浮是由于光合作用产生氧气。
      第 12页/共 23页
      21. 为探究光照强度对不同植物光合作用强度的影响,某研究小组利用 A、B 两种植物在适宜温度下进行了
      相关研究,结果如图所示。下列叙述正确的是( )
      A. 该实验的自变量是光照强度
      B. 光照强度为 3000 lx 时,温度限制了 B 植物的放氧速率
      C. 两种植物相比,B 植物更适合在弱光环境中生长
      D. 光照强度为 300 lx 时,A、B 植物光合作用的速率相同
      【答案】C
      【解析】
      【分析】1、光合作用:(1)分为两个过程:光反应和暗反应,其中光反应在叶绿体的类囊体薄膜上进行,
      暗反应在叶绿体基质中进行。(2)真光合速率=净光合速率+呼吸速率。(3)光合作用的影响该因素有:光
      照强度、温度、二氧化碳浓度等。
      【详解】A、该实验的自变量是光照强度和植物种类,A 错误;
      B、因为是在适应温度下,当光照强度为 3000 lx 时,主要的外界限制因素为环境中二氧化碳浓度,而不是
      温度,B 错误;
      C、据图分析可知,A 植物的光饱和点更高,而 B 植物的光饱和点明显低于 A 植物的,B 植物更适合在弱
      光环境下生长,C 正确;
      D、据图分析可知,A 植物的呼吸速率为 10,B 植物的呼吸速率为 5,当光照强度为 300 lx 时,A 植物的真
      光合速率为 10+5=15,B 植物的真光合速率为 5+5=10,故 A 植物的光合作用的速率大于 B 植物的,D 错误。
      故选 C。
      【点睛】
      22. 下列有关细胞的生长与增殖的叙述中,错误的是
      A. 体细胞增殖的唯一方式是有丝分裂
      B. 动、植物细胞有丝分裂各时期染色体的行为均相同
      C. 细胞核中 DNA 的含量相对稳定,不随细胞的体积扩大而增加,是限制细胞不能无限长大的因素之一
      第 13页/共 23页
      D. 显微镜观察洋葱根尖分生区的一个视野,往往看不全细胞周期各时期的图像
      【答案】A
      【解析】
      【分析】有丝分裂过程:(1)间期:进行 DNA 的复制和有关蛋白质的合成;(2)前期:核膜、核仁逐渐解
      体消失,出现纺锤体和染色体;(3)中期:染色体形态固定、数目清晰;(4)后期:着丝点分裂,姐妹染
      色单体分开成为染色体,并均匀地移向两极;(5)末期:核膜、核仁重建、纺锤体和染色体消失。
      【详解】A、真核生物体细胞增殖的主要方式是有丝分裂,有些体细胞还可以以无丝分裂的方式增殖,A 错
      误;
      B、动、植物细胞有丝分裂各时期染色体的行为均相同,都符合有丝分裂各时期染色体的特点,B 正确;
      C、限制细胞长大的因素之一是细胞核中 DNA 的含量相对稳定,细胞核的控制范围有限,C 正确;
      D、各个细胞的细胞周期不是同步的,而且细胞周期的分裂间期持续时间长,分裂期持续时间短,故显微观
      察洋葱根尖分生区的一个视野,往往看不全细胞周期各时期的图像,D 正确。
      故选 A。
      【点睛】
      23. 单细胞生物体通过细胞增殖而繁衍。多细胞生物从受精卵开始,要经过细胞的增殖和分化逐渐发育成为
      个体。下列关于细胞增殖的说法错误的是( )
      A. 皮肤生发层细胞的细胞周期长短可能受温度、营养状况等的影响
      B. 洋葱根尖分生区细胞和小鼠造血干细胞都可用于有丝分裂的观察
      C. 有丝分裂中期的细胞中,可见赤道板上排列着染色体的着丝粒
      D. 蛙红细胞在无丝分裂的过程中没有出现纺锤丝和染色体的变化
      【答案】C
      【解析】
      【分析】一个细胞周期中的物质变化规律:(1)间期:进行 DNA 的复制和有关蛋白质的合成;(2)前期:
      核膜、核仁逐渐解体消失,出现纺锤体和染色体;(3)中期:染色体形态固定、数目清晰;(4)后期:着
      丝点分裂,姐妹染色单体分开成为染色体,并均匀地移向两极;(5)末期:核膜、核仁重建、纺锤体和染
      色体消失。
      【详解】A、皮肤生发层细胞的细胞周期长短可能受温度(影响酶的活性)、营养状况等的影响,A 正确;
      B、洋葱根尖分生区细胞和小鼠造血干细胞都是连续分裂的细胞,都能用于观察细胞有丝分裂,B 正确;
      C、赤道板属于假想的平面,显微镜下无法观察到赤道板,C 错误;
      D、无丝分裂 过程中没有出现纺锤丝和染色体的变化,但有 DNA 的复制,D 正确。
      第 14页/共 23页
      故选 C。
      24. 下图为人体细胞的分裂、分化、衰老和凋亡过程的示意图,图中①~⑥为各个时期的细胞,a~c 表示细
      胞所进行的生理过程。据图分析,下列叙述错误的是( )
      A. b 表示的生理过程将伴随人的一生,时刻在体内进行
      B. ①~⑥细胞的遗传物质都相同,蛋白质的种类也相同
      C. ①→⑤、⑥过程中,基因选择性表达使细胞全能性降低
      D. 人体每天都有新细胞产生,同时也有细胞衰老和凋亡
      【答案】B
      【解析】
      【分析】分析题图:a 表示细胞生长;b 表示细胞增殖,导致细胞的数目增多,但细胞种类不变;c 表示细
      胞分化,导致细胞种类增多但细胞数目不变;衰老和凋亡都是正常的生命历程,对生物体都是有利的。
      【详解】A、b 过程可使细胞数目增多,表示细胞增殖,生物体内也不断地有细胞衰老、死亡,需要通过细
      胞增殖加以补充。因此,细胞增殖是重要的细胞生命活动,是生物体生长、发育、繁殖、遗传的基础,贯
      穿于整个生命历程,A 正确;
      B、①~⑥细胞都是由同一个受精卵经有丝分裂而来的,它们遗传物质都相同,但细胞⑤、⑥发生了细胞分
      化,即发生基因选择性表达,所以细胞中的蛋白质种类不完全相同,B 错误;
      C、①→⑤、⑥,由于基因选择性表达,细胞分化程度增大,使细胞全能性降低,C 正确;
      D、多细胞生物体内的细胞总是在不断更新着,总有一部分细胞处于衰老或走向凋亡的状态,D 正确。
      故选 B。
      25. 脑震荡是物理因素导致的神经元或神经纤维损伤引起的功能性障碍,科研人员可利用神经干细胞对神经
      结构损伤、功能缺失进行一定程度的修复和重建。下列叙述错误的是( )
      A. 因物理损伤而导致的神经细胞死亡属于细胞坏死
      B. 正常情况下,神经干细胞分化的过程中其遗传信息不改变
      C. 神经干细胞修复损伤部位的过程利用了细胞具有全能性的特点
      第 15页/共 23页
      D. 若某神经干细胞具有高增殖能力,则需要严格把控其形成肿瘤的风险性
      【答案】C
      【解析】
      【分析】细胞坏死:在种种不利因素影响下,如极端的物理、化学因素或严重的病理性刺激的情况下,由
      细胞正常代谢活动受损或中断引起的细胞损伤和死亡。
      【详解】A、细胞坏死是在种种不利因素的影响下,由于细胞正常代谢活动受损或中断引起的细胞损伤和死
      亡,因此病理性刺激引起的死亡,属于细胞坏死,A 正确;
      B、神经干细胞与神经细胞是由同一个受精卵分裂和分化而来,其形态、结构、功能不同,根本原因是基因
      的选择性表达,其遗传信息不改变,B 正确;
      C、神经干细胞经受刺激后可分化为特定的细胞、组织等,该过程发生了细胞分裂、分化等过程,即神经干
      细胞在参与损伤部位修复过程中发生了细胞分裂、分化等过程,由于没有发育为个体,所以没有利用细胞
      全能性的特点,C 错误;
      D、若某神经干细胞具有高增殖能力,则需要严格把控其形成肿瘤的风险性,以防止其无限增殖成为癌细胞
      的风险,D 正确。
      故选 C。
      26. 细胞的衰老和死亡是普遍的生命现象,下列有关叙述正确的是( )
      A. 衰老时细胞内多数酶的活性降低,细胞体积变小,细胞核体积增大
      B. 端粒能通过影响自由基的产生从而导致细胞衰老
      C. 哺乳动物成熟的红细胞无细胞核,其凋亡不受基因控制
      D. 细胞凋亡和细胞坏死对生物个体的生命活动都有积极意义
      【答案】A
      【解析】
      【分析】1、细胞衰老的特征:(1)水少:细胞内水分减少,结果使细胞萎缩,体积变小,细胞新陈代谢速
      率减慢;(2)酶低:细胞内多种酶的活性降低;(3)色累:细胞内的色素会随着细胞衰老而逐渐累积,它
      们会妨碍细胞内物质的交流和传递,影响细胞正常的生理功能;(4)核大:细胞内呼吸速度减慢,细胞核
      的体积增大,核膜内折,染色质收缩,染色加深;(5)透变:细胞膜通透性功能改变,物质运输功能降低。
      2、细胞凋亡:由基因所决定的细胞自动结束生命的过程。又称细胞编程性死亡,属正常死亡。
      3、细胞坏死:不利因素引起的非正常死亡。
      【详解】A、由分析可知,衰老细胞中多种酶的活性降低,细胞体积变小,细胞核体积增大,A 正确;
      B、端粒学说认为端粒随着细胞分裂次数增加而变短,导致细胞衰老,而不是通过影响自由基的产生从而导
      第 16页/共 23页
      致细胞衰老,B 错误;
      C、哺乳动物成熟红细胞无细胞核,但其凋亡仍受基因控制,在红细胞成熟之前相关基因已经起到控制作用,
      C 错误;
      D、细胞凋亡对机体有利,而细胞坏死是有害的,D 错误。
      故选 A。
      【点睛】
      27. 关于一对相对性状杂交实验说法正确的是( )
      A. 假说—演绎法中演绎推理的内容是进行测交实验
      B. 羊的毛色遗传受一对等位基因控制,毛色白色对黑色为显性性状,一对白毛羊杂交得到 4 只小羊,小羊
      毛色为 3 只白色一只黑色
      C. 在性状分离比模拟实验中,每次抓取的彩球应放回原来的小桶内,摇匀后进行一下次抓取
      D. 为了验证做出的假设是否正确,孟德尔设计并完成了正反交实验
      【答案】C
      【解析】
      【分析】孟德尔发现遗传定律用了假说—演绎法,其基本步骤:提出问题→作出假说→演绎推理→实验验
      证→得出结论。①提出问题(在纯合亲本杂交和 F1 自交两组豌豆遗传实验基础上提出问题);②做出假设(生
      物的性状是由细胞中的遗传因子决定的;体细胞中的遗传因子成对存在;配子中的遗传因子成单存在;受
      精时雌雄配子随机结合);③演绎推理(如果这个假说是正确的,这样 F1 会产生两种数量相等的配子,这样
      测交后代应该会产生两种数量相等的类型);④实验验证(测交实验验证,结果确实产生了两种数量相等的
      类型);⑤得出结论(就是分离定律)。
      【详解】A、演绎推理的内容是推断测交后代的情况,进行测交实验属于实验验证,A 错误;
      B、羊的毛色遗传受一对等位基因控制,毛色白色对黑色为显性性状(设由 A、a 基因控制),则一对白毛羊
      亲本的基因型组合为 AA×AA,Aa×AA,Aa×Aa,因此四只小羊可能都是白色,即使亲本为 Aa×Aa,由于
      子代数量较少,子代也不一定是 3 只白色一只黑色,B 错误;
      C、在性状分离比模拟实验中,每次抓取的彩球应放回原来的小桶内,摇匀后进行一下次抓取,以保证每次
      抓取每一种小球的概率均为 1/2,C 正确;
      D、为了验证做出的假设是否正确,孟德尔设计并完成了测交实验,D 错误。
      故选 C。
      28. 下列有关分离定律的叙述中,正确的是( )
      A. 分离定律是孟德尔针对豌豆一对相对性状的实验结果及其解释直接归纳总结的
      第 17页/共 23页
      B. 在生物的体细胞中,控制同一性状的遗传因子是单独存在的,不会相互融合
      C. 在形成生殖细胞——配子时,单独存在的遗传因子要发生分离,所以称为分离定律
      D. 在形成配子时,成对的遗传因子分离后进入不同的配子中,可随配子遗传给后代
      【答案】D
      【解析】
      【分析】分离定律:在生物的体细胞中,控制同一性状的遗传因子成对存在,不相融合;在形成配子时,
      成对的遗传因子发生分离,分离后的遗传因子分别进入不同的配子中,随配子遗传给后代。
      【详解】A、分离定律是孟德尔针对豌豆一对相对性状的实验结果及其解释,并通过测交实验验证而归纳总
      结的理论,A 错误;
      B、在生物的体细胞中,控制同一性状的遗传因子是成对存在的,不会相互融合,B 错误;
      C、在形成生殖细胞-配子时,成对的遗传因子彼此分离,分别进入不同的配子中,这是基因分离定律的实
      质,C 错误;
      D、在形成配子时,成对的遗传因子分离后进入不同的配子中,可随配子遗传给后代,D 正确。
      故选 D。
      【点睛】
      29. 下图是同一生物不同分裂时期的部分细胞分裂图,下列相关叙述正确的是( )
      A. 图中①和③细胞的分裂方式可存在于同一个细胞周期中
      B. 图②细胞中的染色体数目等于正常体细胞中染色体数目的一半
      C. 图③细胞中含 2 个四分体
      D. 由图④细胞可判断出该生物的性别
      【答案】A
      【解析】
      【分析】分析题图:图①含有同源染色体,着丝点已经分裂,处于有丝分裂后期;图②细胞含有同源染色
      体,同源染色体排列在赤道板两侧,处于减数第一次分裂中期;图③含有同源染色体,所有染色体的着丝
      点排列在赤道板中央,处于有丝分裂中期;图④细胞不含同源染色体,着丝点分裂,处于减数第二次分裂
      后期。
      第 18页/共 23页
      【详解】A、图中①和③细胞的分裂方式属于有丝分裂的不同时期,可存在于同一个细胞周期中,A 正确;
      B、图②细胞中的染色体数目为 4 条,等于正常体细胞中染色体数目,B 错误;
      C、图③细胞为有丝分裂中期,不含四分体,C 错误;
      D、图④细胞 细胞质均等分裂,可能为次级精母细胞后期或第一极体的后期,不能据此判断该生物的性别,
      D 错误。
      故选 A。
      30. 下列有关细胞分裂的叙述,正确的是( )
      A. 减数分裂维持了生物前后代体细胞中染色体数目的恒定
      B. 联会后形成的一个四分体中含 4 个 DNA 分子
      C. 细胞质正在发生不均等分裂的时期,细胞中一定没有同源染色体
      D. 观察减数分裂的实验,材料通常为雌蕊或精巢
      【答案】B
      【解析】
      【分析】1、联会形成的四分体含有两条同源染色体,4 条染色单体,4 个双链 DNA 分子。
      2、一般来说,雄性个体产生的精子数量远远多于雌性个体产生的卵子数量,因此在选择观察减数分裂的材
      料时,要选择分裂旺盛的雄性个体生殖器官。另外,在动物卵巢内的减数分裂没有进行彻底,只有在受精
      作用过程中才能继续完成减数第二次分裂,所以要完整观察减数分裂各时期的图像,一般选择雄性个体。
      【详解】A、减数分裂使配子中染色体数目减半,受精作用使合子中染色体数目恢复,所以减数分裂和受精
      作用能维持每种生物前后代体细胞中染色体数目的恒定性,A 错误;
      B、联会后形成的一个四分体中含 4 条染色单体,4 个双链 DNA 分子,B 正确;
      C、细胞质正在发生不均等分裂的时期,可能处于减数第一次分裂后期或减数第二次分裂后期,其中减数第
      一次分裂过程中有同源染色体,减数第二次分裂过程中没有同源染色体,C 错误;
      D、精巢中,精子的形成过程是连续的,能统计到各个时期的细胞且数量多,适于作为观察减数分裂实验的
      材料,雌蕊中卵细胞的形成过程是不连续的,且数量少,不适于作为观察减数分裂实验的材料,D 错误。
      故选 B。
      二、填空题:本大题共 3 小题,共 40 分。
      31. 图 1 为绿色植物光合作用过程示意图,图中甲、乙、丙、丁表示能量或物质:图 2 为适宜温度条件下,
      甲、乙两种植物的 CO2 吸收速率随光照强度的变化曲线图:
      第 19页/共 23页
      (1)图 1 光反应的场所是________,甲表示________,它可转变为储存在丙和丁中的________。
      (2)图 1 光反应的产物乙可以在同一细胞中参与有氧呼吸第________阶段。农作物根尖细胞白天光照时,
      合成 ATP 的场所有________。
      (3)提取绿色植物叶片中色素的过程中,常用的有机溶剂是________。
      (4)图 2 当光照强度为 A 时,甲植物通过光合作用固定 CO2 的速率是________mg/(m2·h);当光照强度
      由 A 变为 B 时,短时间内甲植物叶肉细胞中 C3 的含量将________(填“增加”“不变”“减少”或“不确定”),
      C5 的含量将________(填“增加”“不变”“减少”或“不确定”)。
      (5)当光照强度为 B 时,限制乙植物光合作用强度的主要环境因素是________。
      【答案】(1) ①. 类囊体薄膜 ②. 光能或太阳能 ③. (活跃的)化学能
      (2) ①. 三 ②. 细胞质基质、线粒体
      (3)无水乙醇 (4) ①. 7 ②. 减少 ③. 增加
      (5)CO2 浓度
      【解析】
      【分析】题图分析,图 1 中甲是光能,乙为氧气,丙为 ATP,丁为 NADPH,表示的是光合作用过程。分析
      图 2:A 点表示植物甲的光补偿点,B 点表示植物乙的光饱和点,C 点为植物甲的光饱和点。
      【小问 1 详解】
      光合色素分布在叶绿体的类囊体膜上,因此光合作用的光反应发生在叶绿体的类囊体薄膜上,甲表示光能
      或太阳能,它在光反应过程中会转变成 ATP(丙)和 NADPH(丁)中活跃的化学能;
      【小问 2 详解】
      图 1 光反应的产物乙,即氧气可以在同一细胞中进入线粒体中参与有氧呼吸第三阶段;农作物根尖细胞只
      第 20页/共 23页
      能时行细胞呼吸,合成 ATP 的场所有细胞质基质、线粒体;
      【小问 3 详解】
      提取绿色植物叶片中色素的原理是利用了叶绿体色素能溶解到有机溶剂中的特性设计的,该过程中常用的
      有机溶剂是无水乙醇;
      【小问 4 详解】
      图 2 的甲、乙植物中,适宜在弱光条件下生长的是乙植物,因为乙植物的光补偿点和饱和点均低于甲植物。
      当光照强度为 A 时,甲植物通过光合作用固定 CO2 的速率是 7mg/(m2h),即与其自身的呼吸速率相等;当
      光照强度由 A 变为 B 时,即光照强度增加,则光反应产生的 ATP 和 NADPH 增多,C3 还原速率会加快,而
      二氧化碳的固定过程基本不变,因此,短时间内甲植物叫肉细胞中 C3 的含量将减少,由于 C3 还原速率加
      快,而 C5 的消耗速率基本没变,因此,C5 的含量将增加;
      【小问 5 详解】
      当光照强度为 B 时,随着光照强度的增加,甲的光合速率增强,因此 B 点时限制甲植物光合速率的主要环
      境因素是光照强度;而乙植物随着光照强度的增加,光合速率不再增加,说明此时限制乙植物光合速率的
      因素主要环境因素是 CO2 浓度(此时温度为最适温度)。
      32. 二倍体水稻的抗病、感病是一对相对性状,由一对等位基因 T、t 控制。现有一批基因型相同的抗病水
      稻种子,为鉴定该水稻的抗病性能否稳定遗传,某科研小组取了部分种子播种并让其自交,后代出现了 120
      株感病的水稻。请分析回答:
      (1)上述实验可以判定________为显性性状,感病水稻的基因型为________。
      (2)理论上自交后代中,杂合的水稻有________株。
      (3)被鉴定的水稻基因型为________。该水稻的抗病性状能否稳定遗传?________。
      (4)科学家除了用自交的方法判断该水稻基因型外,还可采用________的方法。
      【答案】(1) ①. 抗病 ②. tt
      (2)240 (3) ①. Tt ②. 否
      (4)测交
      【解析】
      【分析】根据“现有一批基因型相同的抗病水稻种子,为鉴定该水稻的抗病性能否稳定遗传,某科研小组取
      了部分种子播种,并让其自交,后代出现了 120 株感病的水稻”,说明抗病为显性性状,感病属于隐性致病
      基因。则这批基因型相同的抗病水稻的基因型为 Tt。
      【小问 1 详解】
      根据“现有一批基因型相同的抗病水稻种子,为鉴定该水稻的抗病性能否稳定遗传,某科研小组取了部分种
      第 21页/共 23页
      子播种,并让其自交,后代出现了 120 株感病的水稻”,说明抗病为显性性状,感病属于隐性性状,抗病水
      稻的基因型为 TT 或 Tt,感病水稻的基因型为 tt。
      【小问 2 详解】
      亲本抗病水稻的基因型为 Tt,自交后代的基因型为 1TT:2Tt:1tt,由于感病植株(tt)有 120 株,所以后
      代基因型 TT 有 120 株,Tt 有 240 株,故杂合的抗病水稻(Tt)有 240 株。
      【小问 3 详解】
      被鉴定的水稻基因型为 Tt,为杂合子,不能稳定遗传。
      【小问 4 详解】
      科学家可以用自交或测交的方法判断该水稻基因型(Tt),若后代出现感病则为杂合子。
      33. 下图是某一哺乳动物(2n=4)体内细胞的分裂情况,图 1 表示细胞分裂的不同时期每条染色体 DNA 含
      量的变化;图 2 表示处于细胞分裂不同时期的细胞图像,结合所学的知识回答下列问题:
      (1)则图 1 中 AB 段形成的原因是________,CD 段形成的原因是________。图 2 中的甲所示的细胞中有
      ________个 DNA 分子,乙细胞的名称是________,丙细胞处于图 1 中的________段。
      (2)图甲所示细胞中含同源染色体________对。与体细胞相比,图中细胞染色体数目加倍的是________(填
      “甲”“乙”或“丙”)。该生物体细胞中染色单体最多为________条。
      (3)图乙所示细胞中含四分体________个,该细胞发生于该哺乳动物的________(填具体器官的名字),
      产生的子细胞叫作________。
      【答案】(1) ①. DNA 复制 ②. 着丝点分裂 ③. 8 ④. 初级卵母细胞 ⑤. BC
      (2) ①. 4 ②. 甲 ③. 8
      (3) ①. 0 ②. 卵巢 ③. 次级卵母细胞和第一极体
      【解析】
      【分析】1、分析图 1:图示表示细胞分裂的不同时期与每条染色体 DNA 含量变化的关系。AB 段表示有丝
      分裂间期或减数第一次分裂前间期,进行染色体的复制;BC 段表示有丝分裂 G2 期、前期、中期或减数第
      一次分裂过程、减数第二次分裂前期和中期;CD 段是着丝点的分裂,姐妹染色单体分开,DE 段表示有丝
      第 22页/共 23页
      分裂后期、末期或减数第二次分裂后期、末期。
      2、分析图 2:甲细胞含有同源染色体,且着丝点分裂,处于有丝分裂后期;乙细胞含有同源染色体,且同
      源染色体分离,处于减数第一次分裂后期;丙细胞不含同源染色体,处于减数第二次分裂后期。
      【小问 1 详解】
      图 1 中 AB 段形成的原因是 DNA 复制(染色体复制),该过程发生于细胞分裂间期;图 1 中 CD 段形成的
      原因是着丝点分裂,姐妹染色单体分离。甲细胞含有同源染色体,且着丝点分裂,处于有丝分裂后期,此
      时有 8 个 DNA 分子。细胞含有同源染色体,且同源染色体分离,处于减数第一次分裂后期,称为初级卵母
      细胞;丙细胞不含同源染色体,处于减数第二次分裂后期处于图 1 中的 BC 段。
      【小问 2 详解】
      甲细胞含有 4 对同源染色体,且着丝点分裂,处于有丝分裂后期,因此图中细胞染色体数目加倍的是甲,
      该生物体细胞中染色单体最多为 8 条。
      【小问 3 详解】
      丙细胞不含同源染色体,处于减数第二次分裂后期,因此不含四分体;该细胞发生于该哺乳动物的卵巢,
      产生的子细胞叫作次级卵母细胞和第一极体。
      第 23页/共 23页

      相关试卷 更多

      资料下载及使用帮助
      版权申诉
      • 1.电子资料成功下载后不支持退换,如发现资料有内容错误问题请联系客服,如若属实,我们会补偿您的损失
      • 2.压缩包下载后请先用软件解压,再使用对应软件打开;软件版本较低时请及时更新
      • 3.资料下载成功后可在60天以内免费重复下载
      版权申诉
      若您为此资料的原创作者,认为该资料内容侵犯了您的知识产权,请扫码添加我们的相关工作人员,我们尽可能的保护您的合法权益。
      入驻教习网,可获得资源免费推广曝光,还可获得多重现金奖励,申请 精品资源制作, 工作室入驻。
      版权申诉二维码
      欢迎来到教习网
      • 900万优选资源,让备课更轻松
      • 600万优选试题,支持自由组卷
      • 高质量可编辑,日均更新2000+
      • 百万教师选择,专业更值得信赖
      微信扫码注册
      手机号注册
      手机号码

      手机号格式错误

      手机验证码 获取验证码 获取验证码

      手机验证码已经成功发送,5分钟内有效

      设置密码

      6-20个字符,数字、字母或符号

      注册即视为同意教习网「注册协议」「隐私条款」
      QQ注册
      手机号注册
      微信注册

      注册成功

      返回
      顶部
      学业水平 高考一轮 高考二轮 高考真题 精选专题 初中月考 教师福利
      添加客服微信 获取1对1服务
      微信扫描添加客服
      Baidu
      map