搜索
      上传资料 赚现金

      2025届安徽省“皖南八校”高三下学期三模物理试卷(原卷版+解析版)(高考模拟)

      • 2.16 MB
      • 2025-05-16 19:44:10
      • 136
      • 0
      • 首发最新试卷真题
      加入资料篮
      立即下载
      2025届安徽省“皖南八校”高三下学期三模物理试卷(原卷版+解析版)(高考模拟)第1页
      1/27
      2025届安徽省“皖南八校”高三下学期三模物理试卷(原卷版+解析版)(高考模拟)第2页
      2/27
      2025届安徽省“皖南八校”高三下学期三模物理试卷(原卷版+解析版)(高考模拟)第3页
      3/27
      还剩24页未读, 继续阅读

      2025届安徽省“皖南八校”高三下学期三模物理试卷(原卷版+解析版)(高考模拟)

      展开

      这是一份2025届安徽省“皖南八校”高三下学期三模物理试卷(原卷版+解析版)(高考模拟),共27页。试卷主要包含了本试卷分选择题和非选择题两部分,本卷命题范围等内容,欢迎下载使用。
      考生注意:
      1、本试卷分选择题和非选择题两部分。满分100分,考试时间75分钟。
      2、考生作答时,请将答案答在答题卡上。选择题每小题选出答案后,用2B铅笔把答题卡上对应题目的答案标号涂黑;非选择题请用直径0.5毫米黑色墨水签字笔在答题卡上各题的答题区域内作答,超出答题区域书写的答案无效,在试题卷、草稿纸上作答无效。
      3、本卷命题范围:高考范围。
      一、选择题(本题共10小题,共42分。在每小题给出的四个选项中,第1~8题只有一项符合题目要求,每小题4分;第9~10题有多项符合题目要求,每小题5分,全部选对的得5分,选对但不全的得3分,有选错的得0分。)
      1. 我国天问三号系列任务计划在2028年前后实施两次发射任务,“祝融号”探测器将登陆火星实现火星表面采样并返回地球。为获取火星的相关数据,2021年2月,发射了天问一号探测器,探测器在环绕火星的圆轨道上稳定运行,开展了广泛的科学探测工作,获取了大量的科学数据。其中火星的质量是一个非常重要的数据,除了引力常量外,依据下列两个物理量能计算出火星质量的是( )
      A. 天问一号绕火星运行的线速度和角速度
      B. 天问一号的质量和绕火星运行的角速度
      C. 天问一号在绕火星运行的某一时间内运动的弧长和对应的时间
      D. 天问一号在绕火星运行的某一时间内运动的某段圆弧对应的圆心角和对应的时间
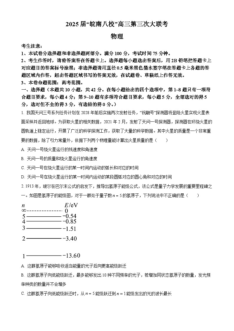
      2. 1913年,玻尔在巴尔末公式的启发下,推导出氢原子能级公式,该公式是量子力学发展的重要里程碑之一。如图是氢原子的能级图,对于一群处于量子数的氢原子,下列说法中不正确的是( )
      A. 这群氢原子能够吸收适当能量的光子后向更高能级跃迁
      B. 这群氢原子向低能级跃迁,最多能够发出10种不同频率的光子,若增加同状态氢原子的数量,发光频率种类的数量并不会增多
      C. 这群氢原子向低能级跃迁时,从能级跃迁到能级发出的光的波长最长
      D. 若用这群氢原子向低能级跃迁时发出的各种频率的光子依次照射某种金属,现检测到有4种频率的光子能使该金属有光电子逸出,则这些光子一定是氢原子跃迁到基态时发出的
      3. 奥运会女子艺术体操的球操比赛中,运动员手持橡胶球翩翩起舞的过程中,有时会手持球在竖直平面内做圆周运动,这一过程可近似看做半径为L的匀速圆周运动,运动过程中球所受的空气阻力大小恒为f,且f小于球的重力,方向与运动方向相反,当地重力加速度为g,则下列分析正确的是( )
      A. 转到圆心正上方时的最小速度一定是
      B. 转动过程中经过最高点和最低点时,手对球的作用力大小相等
      C. 转动一周的过程中两次经过圆心等高点时,手对球的作用力大小相等
      D. 转动一周过程中人对球做功为2πLf
      4. 如图甲所示,在某介质中有相距为14m的A、B两点,t=0时A、B两质点在外力作用下同时开始振动,其振动图像如图乙,外力作用时间均为4s,形成简谐横波在A、B连线上传播,波速为2m/s,已知C、D均在A、B连线上,C为A、B的中点,D点到B点的距离为6m,则下列关于A、B、C、D的振动说法正确的是( )
      A. 该简谐波的频率为0.25Hz
      B. A、B两点处的振动时间均为4s
      C. 在相同时间内C、D两点振动过程中通过的路程一定相等
      D. C、D两点的振动时间不相等
      5. 在抗震救灾中,常常要把压在被困人员身上的建筑物抬起,以便施救。某次在山坡灾害救援中,为防止坡道上的石块下滑对下方被困人员造成二次伤害,救援人员采取适当的办法以防止石块下滑,可以简化如图,物体置于倾角为α的粗糙斜面上,斜面体放在粗糙的水平地面上,用水平力F推物体,物体及斜面体均保持静止,F适当减小时,物体、斜面体仍保持静止,则下列说法一定正确的是( )
      A. 物体所受的合力减小
      B. 斜面体对物体的支持力减小
      C. 物体所受摩擦力减小
      D. 地面对斜面体的支持力减小
      6. 如图所示,ABC是边长为L的等边三角形,D为BC的中点,在A、D两点处固定有带电的小球(可视为点电荷),空间还有一与三角形所在平面平行的匀强电场,场强大小为E,方向由A指向D。现已知C点的电场强度为零,静电力常量为k,下列说法中正确的是( )
      A. A处电荷带正电,D处电荷带负电
      B. 空间场强为零的点仅有C点
      C. A、D两处带电小球的带电量之比为8∶1
      D. 若撤去D处的带电小球,则C点的场强大小为
      7. 如图,理想变压器原、副线圈分别接有灯泡a和b,已知两灯泡的额定电压分别为Ua=U,Ub=4U,当左侧输入电压U0=13U时,两灯泡均能正常发光。下列说法正确的是( )
      A. a和b的电阻之比为3∶4
      B. 原、副线圈匝数之比为4∶1
      C. a和b的电功率之比为3∶4
      D. 原、副线圈电流之比为4∶1
      8. 轮船运输过程中常用传送带将船舱里的货物输送到码头,工作人员将货物轻放在传送带的底端,由传送带传送到顶端,随后由其它工作人员完成装车任务。可以简化为如图所示模型,图甲为倾角37°的传送带,在电动机的带动下以一定的速度稳定运行,电动机的内阻不计。货物质量M=50kg,从轻放在传送带底端A处开始计时,10s时到达顶端B,其运动过程的v-t图像如图乙,g取10m/s²,sin37°=0.6,则货物从A运动到B的过程中,下列说法正确的是( )
      A. 货物与传送带之间的摩擦力大小始终不变
      B. 货物机械能的增加量为4500J
      C. 货物与传送带之间因摩擦产生的热量为1600J
      D. 传送货物过程中电动机多消耗的电能为6400J
      9. 如图所示,足够长的粗糙U型金属导轨NMQP固定,导轨宽度为L,导轨平面与水平面之间的夹角为37°,在导轨所在区域,一匀强磁场垂直于导轨平面向上,磁感应强度为B,QM之间接有阻值为R的电阻,导轨电阻不计。一质量为m,电阻为2R的金属棒ab放在导轨上,现给金属棒一个瞬时冲量,使其以初速度v0沿导轨平面向下开始滑行,棒与导轨之间的动摩擦因数为0.75,(上述字母均为已知量,sin37°=0.6)由以上条件,在此后的运动过程中,下列说法正确的是( )
      A. 导体棒通过的位移为
      B. 回路电流随导体棒通过位移而均匀减小
      C. 运动过程中ab两端的电压是MQ两端电压的2倍
      D. 电阻R上产生的焦耳热等于
      10. 如图所示,已知纸面内的一条直线上有相距为L的A、B两点,现有一个重力不计的质量为m、电荷量为q的带正电粒子,从A点以初速度射入,方向与AB之间的夹角为30°,可以通过适当的场去控制粒子的运动,为使粒子能到达B点且速度大小仍为,可以在该区域加一匀强电场或垂直纸面的匀强磁场(不同时存在),下列判断正确的是( )
      A. 该空间存在的可以是电场或磁场,但是因洛伦兹力的方向在变化,所以从A到B的过程中电场力冲量和洛伦兹力冲量不相等
      B. 无论该区域存在的是电场还是磁场,其经过B点时的速度方向一定相同
      C. 加适当的匀强电场或匀强磁场均可以,其从A到B的过程中,在电场中运动的时间比在磁场中长
      D. 加适当匀强电场或匀强磁场均可以,且所加磁场和电场的场强大小满足
      二、非选择题∶本题共5小题,共58分。
      11. 某同学放假在家,利用单摆来测量重力加速度。实验装置如图所示,细线一端固定在O点,另一端连接小球。
      (1)将小球拉离平衡位置释放,让小球做简谐运动,当小球某次经过最低点时开始计时,并计数1,以后小球每次经过最低点计数增加1,当计数为N时停止计时,计时器显示时间为t,则小球做单摆运动的周期T=________;
      (2)摆线长大约手掌长度的5倍,因家里没有长尺,无法直接测量其长度,该同学只有一把量程为20cm的刻度尺,于是他在细线上标记一点A,使得悬点O到A点间的细线长度可以用刻度尺测量,保持A点以下的细线长度不变,通过改变OA间细线长度L以改变摆长,并测出不同L的情况下单摆做简谐运动对应的周期T。测量多组数据后绘制T²-L图像,求得图像斜率为k,纵轴截距为b,你觉得根据上述数据(k和b),该同学能不能测得当地的重力加速度________(填“能”或“不能”)。若能,请将当地重力加速度的值g及A点到球心的距离s写在后面的横线上;若不能,请将原因写在后面的横线上:____________________________________________________。
      12. 某同学在学校的物理实验室发现一个表盘数字已经模糊不清的电压表,想测量其量程和内阻。
      (1)该同学利用图甲中的电路图测量电压表的量程。先将滑动变阻器的滑片滑到最右端,闭合开关后,调节滑动变阻器和电阻箱,保持电流表的示数始终为I=0.2A,当电阻箱阻值为R₁=18Ω时,电压表指针偏转了满偏的,当电阻箱阻值为R₂=43Ω时,电压表指针偏转了满偏的,则电压表量程为U=________V,电流表内阻为=________Ω。
      (2)该同学完成上述实验后,用图乙电路图测量电压表的内阻,按照电路图连接实验仪器后,闭合开关S,改变电阻箱阻值,读取多组电压表示数U与电阻箱阻值R,并绘制出图像,如图丙所示,图像斜率为a,纵轴截距为b,已知电源电动势为E,则电压表内阻=________,因电源内阻未知,其对电压表内阻测量________(填“有”或“无”)影响。
      13. 如图所示,水平放置的绝热汽缸内用导热活塞封闭一定质量的理想气体。已知活塞横截面积为S,当地大气压为,重力加速度为,活塞质量为,活塞沿汽缸壁移动时受到的摩擦力大小恒为,活塞与汽缸之间的最大静摩擦力大小也为。开始时,缸内气体的温度和环境温度相等,均为,活塞与汽缸底的距离为且恰好与汽缸无摩擦,离汽缸口的距离也为。现将汽缸缓慢地转到开口向上的竖直位置,待稳定后对缸内气体缓慢加热,使活塞上表面刚好与汽缸口相平为止(不计活塞厚度)。求:
      (1)转到开口向上的竖直位置(加热前)活塞到汽缸底部的距离;
      (2)当活塞上升到与汽缸口相平时气体温度
      14. 如图所示,在平面直角坐标系的第一、二象限有沿轴负向的匀强电场,在第三、四象限有垂直纸面向里的匀强磁场。在轴正半轴上的某点以初速度沿轴正方向射入一带电粒子甲,粒子质量为,带电量为,经电场作用,从轴上的点(未标出)第一次进入磁场,点和坐标原点的距离为,经过点时,粒子速度方向与轴正方向夹角为。完全相同的粒子乙也以大小为的初速度从坐标原点射入第三象限,方向与轴负方向夹角为,在磁场的作用下,也从点第一次进入电场,不计粒子重力及粒子间的相互作用力。求:
      (1)匀强电场场强及匀强磁场的磁感应强度;
      (2)粒子乙从射入场区到经过点所用的时间;
      (3)两粒子第二次经过轴时的位置之间的距离。
      15. 如图所示,为半径的光滑圆弧轨道,A端与圆心等高,下端恰与足够长的小车右端平滑对接,小车质量。现有一质量的滑块,由轨道顶端A处静止释放,滑到端后冲上小车。已知地面光滑,小车的上表面由特殊材料制成,当滑块相对于小车向左滑时,其表面粗糙,且与滑块间的动摩擦因数,当滑块相对于小车向右滑时,两者间的摩擦可忽略不计。(取)试求:
      (1)滑块到达端时,它对轨道的压力大小;
      (2)系统因摩擦产生的热量和滑块在小车上滑动的时间;
      (3)若在水平地面左边足够远处装一竖直挡板,小车与挡板碰撞后原速率反弹,并在右边的弧形轨道末端装一锁定装置(不影响滑块的运动),每当小车与弧形轨道末端相碰时立即被锁定,当滑块滑上弧形轨道时,锁定即被解除,求滑块在小车上滑行时,摩擦力对滑块作用的总时间。
      2025届“皖南八校”高三第三次大联考
      物理
      考生注意:
      1、本试卷分选择题和非选择题两部分。满分100分,考试时间75分钟。
      2、考生作答时,请将答案答在答题卡上。选择题每小题选出答案后,用2B铅笔把答题卡上对应题目的答案标号涂黑;非选择题请用直径0.5毫米黑色墨水签字笔在答题卡上各题的答题区域内作答,超出答题区域书写的答案无效,在试题卷、草稿纸上作答无效。
      3、本卷命题范围:高考范围。
      一、选择题(本题共10小题,共42分。在每小题给出的四个选项中,第1~8题只有一项符合题目要求,每小题4分;第9~10题有多项符合题目要求,每小题5分,全部选对的得5分,选对但不全的得3分,有选错的得0分。)
      1. 我国天问三号系列任务计划在2028年前后实施两次发射任务,“祝融号”探测器将登陆火星实现火星表面采样并返回地球。为获取火星的相关数据,2021年2月,发射了天问一号探测器,探测器在环绕火星的圆轨道上稳定运行,开展了广泛的科学探测工作,获取了大量的科学数据。其中火星的质量是一个非常重要的数据,除了引力常量外,依据下列两个物理量能计算出火星质量的是( )
      A. 天问一号绕火星运行的线速度和角速度
      B. 天问一号的质量和绕火星运行的角速度
      C. 天问一号在绕火星运行的某一时间内运动的弧长和对应的时间
      D. 天问一号在绕火星运行的某一时间内运动的某段圆弧对应的圆心角和对应的时间
      【答案】A
      【解析】
      【详解】A.已知天问一号绕火星运行的线速度和角速度,可求得轨道半径
      根据万有引力提供向心力
      式中为火星质量,为天问一号质量
      联立解得
      所以可以计算出火星质量,故A正确;
      B.已知天问一号的质量和绕火星运行的角速度,根据
      式子中有和两个未知数,无法计算出火星质量,故B错误;
      C.已知天问一号在绕火星运行的某一时间内运动的弧长和对应的时间,可得到线速度
      仅知道线速度,根据
      式中有和两个未知数,无法计算出火星质量,故C错误;
      D.已知天问一号在绕火星运行的某一时间内运动的弧长对应的圆心角和对应的时间,可得到角速度
      仅知道角速度,根据
      式中有和两个未知数,无法计算出火星质量,故D错误。
      故选A。
      2. 1913年,玻尔在巴尔末公式的启发下,推导出氢原子能级公式,该公式是量子力学发展的重要里程碑之一。如图是氢原子的能级图,对于一群处于量子数的氢原子,下列说法中不正确的是( )
      A. 这群氢原子能够吸收适当能量的光子后向更高能级跃迁
      B. 这群氢原子向低能级跃迁,最多能够发出10种不同频率的光子,若增加同状态氢原子的数量,发光频率种类的数量并不会增多
      C. 这群氢原子向低能级跃迁时,从能级跃迁到能级发出的光的波长最长
      D. 若用这群氢原子向低能级跃迁时发出的各种频率的光子依次照射某种金属,现检测到有4种频率的光子能使该金属有光电子逸出,则这些光子一定是氢原子跃迁到基态时发出的
      【答案】C
      【解析】
      【详解】A.根据氢原子能级相关知识,氢原子处于低能级时,能够吸收适当能量的光子后向更高能级跃迁,故A正确;
      B.一群处于量子数的氢原子向低能级跃迁,根据组合数公式
      可得出不同频率光子的种类数为种
      且发光频率种类的数量只与氢原子所处的能级有关,与氢原子的数量无关,故B正确;
      C.氢原子从高能级向低能级跃迁时,能级差越大,发出光子的能量越大,频率越高,波长越短,从能级跃迁到能级,能级差最大,发出的光的波长最短,故C错误;
      D.氢原子从能级向低能级跃迁时,能发出种不同频率的光子,若有种频率的光子能使金属发生光电效应,由于从能级跃迁到、、能级,从能级跃迁到、能级,从能级跃迁到能级时发出的光子能量比氢原子跃迁到基态时的能量小,所以能使金属发生光电效应的光子一定是氢原子跃迁到基态时发出的,故D正确。
      本题选择不正确的,故选C。
      3. 奥运会女子艺术体操的球操比赛中,运动员手持橡胶球翩翩起舞的过程中,有时会手持球在竖直平面内做圆周运动,这一过程可近似看做半径为L的匀速圆周运动,运动过程中球所受的空气阻力大小恒为f,且f小于球的重力,方向与运动方向相反,当地重力加速度为g,则下列分析正确的是( )
      A. 转到圆心正上方时的最小速度一定是
      B. 转动过程中经过最高点和最低点时,手对球的作用力大小相等
      C. 转动一周的过程中两次经过圆心等高点时,手对球的作用力大小相等
      D. 转动一周的过程中人对球做功为2πLf
      【答案】D
      【解析】
      【详解】A.球在竖直平面内做匀速圆周运动时,速率恒定,因此各点速度大小相同。最高点的最小速度通常由重力提供向心力(即),但题目中球受手的力和空气阻力作用,向心力由手的作用力、空气阻力和重力的合力提供,故最高点速度不一定是,故A错误;
      B.球在竖直平面内做匀速圆周运动时,向心力大小保持不变,转动过程中经过最高点和最低点时,手对球的作用力切向分力平衡空气阻力,而法向分力和重力的合力提供向心力,最高点法向分力为,最低点为,根据力的合成可知在最高点和最低点手对球的作用力大小不等,故B错误;
      C.转动过程中两次经过圆心等高处(圆心左右两侧),手对球的作用力法向分力提供向心力,但切向分力需要平衡重力和空气阻力的合力,假设球做逆时针方向的匀速圆周运动,右侧切向分力为,左侧为,根据力的合成可知在圆心等高点手对球的作用力大小不等,故C错误;
      D.根据动能定理,转动一周动能不变,合外力做功为,则人对球做功与空气阻力做功之和为

      而空气阻力做功为
      所以人对球做功为
      故D正确。
      故选D。
      4. 如图甲所示,在某介质中有相距为14m的A、B两点,t=0时A、B两质点在外力作用下同时开始振动,其振动图像如图乙,外力作用时间均为4s,形成简谐横波在A、B连线上传播,波速为2m/s,已知C、D均在A、B连线上,C为A、B的中点,D点到B点的距离为6m,则下列关于A、B、C、D的振动说法正确的是( )
      A. 该简谐波的频率为0.25Hz
      B. A、B两点处的振动时间均为4s
      C. 在相同时间内C、D两点振动过程中通过的路程一定相等
      D. C、D两点的振动时间不相等
      【答案】D
      【解析】
      【详解】A.由振动图像可知,周期,根据频率
      可得频率
      故A错误;
      B.A、两点在外力作用下同时开始振动,外力作用时间均为,但波源停止振动后,波仍会继续传播,所以A、两点的振动时间大于,故B错误;
      CD.为A、的中点,则波从A、传到的时间均为
      波从传到的时间为
      波从A传到的时间
      所以点先振动,点后振动,且振动时间不同,则在相同时间内、两点振动过程中通过的路程不一定相等,故C错误,D正确。
      故选D。
      5. 在抗震救灾中,常常要把压在被困人员身上的建筑物抬起,以便施救。某次在山坡灾害救援中,为防止坡道上的石块下滑对下方被困人员造成二次伤害,救援人员采取适当的办法以防止石块下滑,可以简化如图,物体置于倾角为α的粗糙斜面上,斜面体放在粗糙的水平地面上,用水平力F推物体,物体及斜面体均保持静止,F适当减小时,物体、斜面体仍保持静止,则下列说法一定正确的是( )
      A. 物体所受的合力减小
      B. 斜面体对物体的支持力减小
      C. 物体所受摩擦力减小
      D. 地面对斜面体的支持力减小
      【答案】B
      【解析】
      【详解】A.因为物体始终保持静止,故物体所受合力始终为零,所以物体所受合力不变,故A错误;
      B.对物体进行受力分析,物体受到重力、水平力、斜面体的支持力和摩擦力,将重力沿斜面和垂直斜面方向分解,垂直斜面方向有
      所以当减小时斜面体对物体的支持力减小,故B正确;
      C.摩擦力的方向需要分情况讨论
      若,则摩擦力
      减小时,摩擦力减小
      若,则摩擦力
      减小时,摩擦力增大,所以物体所受摩擦力不一定减小,故C错误;
      D.对物体和斜面体整体进行受力分析,整体受到重力、地面的支持力、水平力和摩擦力,在竖直方向上有
      与无关,所以地面对斜面体的支持力不变,故D错误。
      故选B。
      6. 如图所示,ABC是边长为L的等边三角形,D为BC的中点,在A、D两点处固定有带电的小球(可视为点电荷),空间还有一与三角形所在平面平行的匀强电场,场强大小为E,方向由A指向D。现已知C点的电场强度为零,静电力常量为k,下列说法中正确的是( )
      A. A处电荷带正电,D处电荷带负电
      B. 空间场强为零的点仅有C点
      C. A、D两处带电小球的带电量之比为8∶1
      D. 若撤去D处的带电小球,则C点的场强大小为
      【答案】C
      【解析】
      【详解】A.已知匀强电场方向由A指向,点电场强度为零,说明A、处点电荷在点产生的合场强方向是由指向A,与点匀强电场方向相反,由此可知A处电荷带负电,处电荷带正电,故A错误;
      C.设A处电荷为,处电荷为,已知A到的距离为,到的距离为,根据点电荷场强公式
      可得A处电荷在点产生场强为
      处电荷在点产生场强为
      由A选项分析知A、处点电荷在点产生场强的合场强与匀强电场平衡,根据平行四边形定则得

      解得
      故C正确;
      B.根据对称性可知处电场强度也为零,故B错误;
      D.因为A、处点电荷在点产生场强的合场强与匀强电场平衡,所以与的合场强与等大反向,若撤去处点电荷,则点场强大小等于,由C选项分析得,
      解得
      故D错误。
      故选C。
      7. 如图,理想变压器原、副线圈分别接有灯泡a和b,已知两灯泡的额定电压分别为Ua=U,Ub=4U,当左侧输入电压U0=13U时,两灯泡均能正常发光。下列说法正确的是( )
      A. a和b的电阻之比为3∶4
      B. 原、副线圈匝数之比为4∶1
      C. a和b的电功率之比为3∶4
      D. 原、副线圈电流之比为4∶1
      【答案】A
      【解析】
      【详解】ABD.设原、副线圈电压分别为、,两灯泡均能正常发光
      则有,
      则原、副线圈匝数之比为
      则原、副线圈电流之比为
      由欧姆定律,可得a和b的电阻之比为
      故A正确,BD错误;
      C.a和b的电功率之比为
      故C错误。
      故选A。
      8. 轮船运输过程中常用传送带将船舱里的货物输送到码头,工作人员将货物轻放在传送带的底端,由传送带传送到顶端,随后由其它工作人员完成装车任务。可以简化为如图所示模型,图甲为倾角37°的传送带,在电动机的带动下以一定的速度稳定运行,电动机的内阻不计。货物质量M=50kg,从轻放在传送带底端A处开始计时,10s时到达顶端B,其运动过程的v-t图像如图乙,g取10m/s²,sin37°=0.6,则货物从A运动到B的过程中,下列说法正确的是( )
      A. 货物与传送带之间的摩擦力大小始终不变
      B. 货物机械能的增加量为4500J
      C. 货物与传送带之间因摩擦产生的热量为1600J
      D. 传送货物过程中电动机多消耗的电能为6400J
      【答案】C
      【解析】
      【详解】A.由图乙可知货物在传送带上先做匀加速直线运动,后做匀速直线运动。在匀加速阶段,摩擦力沿传送带向上,根据牛顿第二定律有
      根据图像可得加速度
      解得
      匀速阶段,摩擦力
      所以摩擦力大小发生了变化,故A错误;
      B.货物机械能的增加量等于动能增加量与重力势能增加量之和,其动能增加量为
      重力势能增加量为
      其中为传送带长度,根据图乙可知货物前匀加速运动的位移为
      后匀速运动的位移为
      则货物总位移即传送带长度为
      解得货物重力势能增加量为
      其机械能增加量为
      故B错误;
      C.货物与传送带因摩擦产生的热量等于摩擦力乘以相对位移,匀加速阶段传送带的位移为
      货物位移
      相对位移为
      则摩擦产生的热量
      故C正确;
      D.电动机多消耗的电能等于货物机械能增加量与摩擦产生的热量之和,即
      故D错误。
      故选C
      9. 如图所示,足够长的粗糙U型金属导轨NMQP固定,导轨宽度为L,导轨平面与水平面之间的夹角为37°,在导轨所在区域,一匀强磁场垂直于导轨平面向上,磁感应强度为B,QM之间接有阻值为R的电阻,导轨电阻不计。一质量为m,电阻为2R的金属棒ab放在导轨上,现给金属棒一个瞬时冲量,使其以初速度v0沿导轨平面向下开始滑行,棒与导轨之间的动摩擦因数为0.75,(上述字母均为已知量,sin37°=0.6)由以上条件,在此后的运动过程中,下列说法正确的是( )
      A. 导体棒通过的位移为
      B. 回路电流随导体棒通过的位移而均匀减小
      C. 运动过程中ab两端的电压是MQ两端电压的2倍
      D. 电阻R上产生的焦耳热等于
      【答案】ABD
      【解析】
      【详解】B.导体棒下滑过程中受到重力、支持力、安培力、摩擦力,由于导体棒与导轨之间的动摩擦因数,所以重力沿导轨平面向下的分力和摩擦力大小相等,即整个下滑过程中导体棒沿导轨平面方向只受安培力作用,沿导轨平面向上,阻碍导体棒下滑。设任意时刻导体棒的速度为,由动量定理可得
      又,
      联立解得
      由此可知导体棒速度随位移均匀减小,回路电流
      可知回路电流I也随位移均匀减小,故B正确;
      A.由B选项分析可知导体棒最终静止在导轨上,对整个过程由动量定理得
      根据,,,
      联立得
      解得
      故A正确;
      D.由B选项分析知整个下滑过程中,重力做功和克服摩擦力做功相等,根据能量守恒定律可知整个电路产生的焦耳热等于导体棒动能的减少量,即
      根据
      可得电阻上产生的焦耳热为
      故D正确;
      C.导体棒下滑时切割磁感线,产生感应电动势,则导体棒等效为电源,其电阻等效为内阻,导体棒两端的电压即是路端电压,等于两端电压,故C错误。
      故选ABD。
      10. 如图所示,已知纸面内的一条直线上有相距为L的A、B两点,现有一个重力不计的质量为m、电荷量为q的带正电粒子,从A点以初速度射入,方向与AB之间的夹角为30°,可以通过适当的场去控制粒子的运动,为使粒子能到达B点且速度大小仍为,可以在该区域加一匀强电场或垂直纸面的匀强磁场(不同时存在),下列判断正确的是( )
      A. 该空间存在的可以是电场或磁场,但是因洛伦兹力的方向在变化,所以从A到B的过程中电场力冲量和洛伦兹力冲量不相等
      B. 无论该区域存在的是电场还是磁场,其经过B点时的速度方向一定相同
      C. 加适当的匀强电场或匀强磁场均可以,其从A到B的过程中,在电场中运动的时间比在磁场中长
      D. 加适当的匀强电场或匀强磁场均可以,且所加磁场和电场的场强大小满足
      【答案】BC
      【解析】
      【详解】A.若粒子仅受电场力作用,从到速度大小不变,由动能定理知电场力做功为零,这表明、两点电势相等,电场线垂直于连线,粒子带正电荷,其电场力垂直向下,则粒子做类斜抛运动,根据运动对称性可知粒子运动到点的速度大小为,方向与夹角为,根据平行四边形定则可知粒子从到的过程中速度变化量(方向垂直向下)
      由动量定理得电场力冲量
      方向垂直向下;
      若粒子仅受磁场力作用,在磁场中做匀速圆周运动,通过几何关系知粒子从点以与夹角的速度射入,要到达点且速度大小仍为,其运动轨迹关于的中垂线对称,圆心角为,则粒子在点速度与夹角为,故粒子从到的过程中速度变化量,磁场力冲量(方向垂直向下)
      由此可知从到过程中电场力冲量和洛伦兹力冲量相等,故A错误;
      B.由选项分析可知无论该区域存在的是电场还是磁场,其经过点时的速度方向都与夹角为,方向相同,故B正确;
      C.由选项分析知粒子在电场中做类斜抛运动,沿方向以做匀速直线运动,则有
      解得
      粒子在磁场中匀速圆周运动,圆心角为,由几何关系可得其运动半径,则有
      解得

      故C正确;
      D.粒子在电场中垂直AB方向以为初速度做匀减速直线运动,由C选项分析可得
      解得
      粒子磁场中做匀速圆周运动,由
      解得

      故D错误。
      故选BC。
      二、非选择题∶本题共5小题,共58分。
      11. 某同学放假在家,利用单摆来测量重力加速度。实验装置如图所示,细线一端固定在O点,另一端连接小球。
      (1)将小球拉离平衡位置释放,让小球做简谐运动,当小球某次经过最低点时开始计时,并计数1,以后小球每次经过最低点计数增加1,当计数为N时停止计时,计时器显示时间为t,则小球做单摆运动的周期T=________;
      (2)摆线长大约手掌长度的5倍,因家里没有长尺,无法直接测量其长度,该同学只有一把量程为20cm的刻度尺,于是他在细线上标记一点A,使得悬点O到A点间的细线长度可以用刻度尺测量,保持A点以下的细线长度不变,通过改变OA间细线长度L以改变摆长,并测出不同L的情况下单摆做简谐运动对应的周期T。测量多组数据后绘制T²-L图像,求得图像斜率为k,纵轴截距为b,你觉得根据上述数据(k和b),该同学能不能测得当地的重力加速度________(填“能”或“不能”)。若能,请将当地重力加速度的值g及A点到球心的距离s写在后面的横线上;若不能,请将原因写在后面的横线上:____________________________________________________。
      【答案】(1)
      (2) ①. 能 ②. 重力加速度,A点到球心的距离
      【解析】
      【小问1详解】
      当计数为N时,小球经过最低点的次数为次,做单摆运动的小球在一个完整的周期内两次经过最低点,所以t时间内小球完成个单摆运动,即
      则小球做单摆运动的周期为
      【小问2详解】
      [1][2]设A点到球心的距离为s,则小球做单摆运动的摆长为
      根据单摆的周期公式可得
      整理得
      已知图像的斜率为k,截距为b,则有,
      解得,
      12. 某同学在学校的物理实验室发现一个表盘数字已经模糊不清的电压表,想测量其量程和内阻。
      (1)该同学利用图甲中的电路图测量电压表的量程。先将滑动变阻器的滑片滑到最右端,闭合开关后,调节滑动变阻器和电阻箱,保持电流表的示数始终为I=0.2A,当电阻箱阻值为R₁=18Ω时,电压表指针偏转了满偏的,当电阻箱阻值为R₂=43Ω时,电压表指针偏转了满偏的,则电压表量程为U=________V,电流表内阻为=________Ω。
      (2)该同学完成上述实验后,用图乙电路图测量电压表的内阻,按照电路图连接实验仪器后,闭合开关S,改变电阻箱阻值,读取多组电压表示数U与电阻箱阻值R,并绘制出图像,如图丙所示,图像斜率为a,纵轴截距为b,已知电源电动势为E,则电压表内阻=________,因电源内阻未知,其对电压表内阻测量________(填“有”或“无”)影响。
      【答案】(1) ①. 12 ②. 2
      (2) ①. ②. 无
      【解析】
      【小问1详解】
      [1][2]根据欧姆定律可得

      联立解得,
      【小问2详解】
      [1][2]根据闭合电路欧姆定律可得
      整理得
      已知图像斜率为a,则有,解得
      可知其与电源内阻无关,电源内阻对电压表内阻测量无影响。
      13. 如图所示,水平放置的绝热汽缸内用导热活塞封闭一定质量的理想气体。已知活塞横截面积为S,当地大气压为,重力加速度为,活塞质量为,活塞沿汽缸壁移动时受到的摩擦力大小恒为,活塞与汽缸之间的最大静摩擦力大小也为。开始时,缸内气体的温度和环境温度相等,均为,活塞与汽缸底的距离为且恰好与汽缸无摩擦,离汽缸口的距离也为。现将汽缸缓慢地转到开口向上的竖直位置,待稳定后对缸内气体缓慢加热,使活塞上表面刚好与汽缸口相平为止(不计活塞厚度)。求:
      (1)转到开口向上的竖直位置(加热前)活塞到汽缸底部的距离;
      (2)当活塞上升到与汽缸口相平时气体温度。
      【答案】(1)
      (2)
      【解析】
      【小问1详解】
      已知汽缸水平放置时,活塞恰好与汽缸无摩擦,由此可判断气体压强,气体体积,气体温度
      汽缸开口竖直放置时,对活塞进行受力分析,由平衡条件可得
      解得
      此时活塞到汽缸底部的距离为,则气体体积,气体温度
      该过程为等温过程,根据玻意耳定律得
      联立解得
      【小问2详解】
      对缸内气体缓慢加热过程中,气体压强保持不变,当活塞上升到与汽缸口齐平时,根据平衡条件有
      气体体积,由理想气体状态方程得
      联立解得
      14. 如图所示,在平面直角坐标系的第一、二象限有沿轴负向的匀强电场,在第三、四象限有垂直纸面向里的匀强磁场。在轴正半轴上的某点以初速度沿轴正方向射入一带电粒子甲,粒子质量为,带电量为,经电场作用,从轴上的点(未标出)第一次进入磁场,点和坐标原点的距离为,经过点时,粒子速度方向与轴正方向夹角为。完全相同的粒子乙也以大小为的初速度从坐标原点射入第三象限,方向与轴负方向夹角为,在磁场的作用下,也从点第一次进入电场,不计粒子重力及粒子间的相互作用力。求:
      (1)匀强电场的场强及匀强磁场的磁感应强度;
      (2)粒子乙从射入场区到经过点所用的时间;
      (3)两粒子第二次经过轴时的位置之间的距离。
      【答案】(1),
      (2)
      (3)
      【解析】
      【小问1详解】
      由题意可知粒子甲(乙)带正电荷,粒子甲在电场中做类平抛运动。
      水平方向上有
      已知粒子甲在C点的速度方向与x轴正方向的夹角为,竖直方向上有
      联立解得
      粒子乙进入匀强磁场做匀速圆周运动,洛伦兹力提供其做圆周运动的向心力,则有
      初速度与y轴负方向夹角为,由几何关系得
      联立解得
      运动轨迹如图所示
      【小问2详解】
      由(1)分析知粒子乙在磁场中的轨迹半径为,则其周期为
      粒子乙进入磁场做圆周运动的圆心角为,则其在磁场中运动时间为
      联立解得
      【小问3详解】
      粒子甲在C点的速度为
      粒子甲在磁场中做圆周运动,有
      由几何关系得粒子甲第二次经过x轴的D点到C点的距离为
      粒子乙从C点进入电场后做类斜抛运动,已知粒子乙在C点速度与x轴负方向的夹角为60°
      则水平方向有
      竖直方向有
      联立解得
      由此可知粒子甲、乙第二次经过x轴时的位置之间的距离为
      15. 如图所示,为半径的光滑圆弧轨道,A端与圆心等高,下端恰与足够长的小车右端平滑对接,小车质量。现有一质量的滑块,由轨道顶端A处静止释放,滑到端后冲上小车。已知地面光滑,小车的上表面由特殊材料制成,当滑块相对于小车向左滑时,其表面粗糙,且与滑块间的动摩擦因数,当滑块相对于小车向右滑时,两者间的摩擦可忽略不计。(取)试求:
      (1)滑块到达端时,它对轨道的压力大小;
      (2)系统因摩擦产生的热量和滑块在小车上滑动的时间;
      (3)若在水平地面左边足够远处装一竖直挡板,小车与挡板碰撞后原速率反弹,并在右边的弧形轨道末端装一锁定装置(不影响滑块的运动),每当小车与弧形轨道末端相碰时立即被锁定,当滑块滑上弧形轨道时,锁定即被解除,求滑块在小车上滑行时,摩擦力对滑块作用的总时间。
      【答案】(1)30N (2)6J,1s
      (3)
      【解析】
      【小问1详解】
      滑块在光滑圆弧轨道下滑过程机械能守恒,则有
      解得
      在B端,对滑块由牛顿第二定律得
      联立解得
      由牛顿第三定律得滑块在B端对轨道的压力大小为
      【小问2详解】
      滑块和小车组成的系统在水平方向上动量守恒,设滑块和小车的共同速度为,则有
      解得
      根据能量守恒可知因摩擦产生的热量等于系统机械能的减少量,即
      联立解得
      设滑块在小车上滑动的时间为,对滑块由动量定理得
      联立解得
      【小问3详解】
      小车第一次与挡板碰后与滑块共速,大小为,则有
      解得
      此后滑块向右滑离小车,滑上又滑离圆弧轨道,仍以滑上小车;
      第二次滑上小车到共速,大小为,则有
      小车第二次与挡板碰后与滑块共速,大小为,则有
      解得
      由此可知,滑块每次滑离小车的速度大小为此前滑上小车速度的,即
      滑块第一次滑上又滑离小车的过程摩擦力冲量满足
      滑块第二次滑上又滑离小车过程摩擦力冲量满足
      滑块第N次滑上又滑离小车的过程摩擦力冲量满足
      整个过程摩擦力作用总时间为
      联立解得

      相关试卷 更多

      资料下载及使用帮助
      版权申诉
      • 1.电子资料成功下载后不支持退换,如发现资料有内容错误问题请联系客服,如若属实,我们会补偿您的损失
      • 2.压缩包下载后请先用软件解压,再使用对应软件打开;软件版本较低时请及时更新
      • 3.资料下载成功后可在60天以内免费重复下载
      版权申诉
      若您为此资料的原创作者,认为该资料内容侵犯了您的知识产权,请扫码添加我们的相关工作人员,我们尽可能的保护您的合法权益。
      入驻教习网,可获得资源免费推广曝光,还可获得多重现金奖励,申请 精品资源制作, 工作室入驻。
      版权申诉二维码
      欢迎来到教习网
      • 900万优选资源,让备课更轻松
      • 600万优选试题,支持自由组卷
      • 高质量可编辑,日均更新2000+
      • 百万教师选择,专业更值得信赖
      微信扫码注册
      手机号注册
      手机号码

      手机号格式错误

      手机验证码 获取验证码 获取验证码

      手机验证码已经成功发送,5分钟内有效

      设置密码

      6-20个字符,数字、字母或符号

      注册即视为同意教习网「注册协议」「隐私条款」
      QQ注册
      手机号注册
      微信注册

      注册成功

      返回
      顶部
      学业水平 高考一轮 高考二轮 高考真题 精选专题 初中月考 教师福利
      添加客服微信 获取1对1服务
      微信扫描添加客服
      Baidu
      map