搜索
      上传资料 赚现金

      黑龙江省哈尔滨师范大学附属中学2024-2025学年高二下学期开学考试生物试卷(Word版附解析)

      • 8.96 MB
      • 2025-05-14 19:21:34
      • 52
      • 0
      • 教习网3275309
      加入资料篮
      立即下载
      查看完整配套(共2份)
      包含资料(2份) 收起列表
      原卷
      黑龙江省哈尔滨师范大学附属中学2024-2025学年高二下学期开学考试生物试卷(原卷版).docx
      预览
      解析
      黑龙江省哈尔滨师范大学附属中学2024-2025学年高二下学期开学考试生物试卷 Word版含解析.docx
      预览
      正在预览:黑龙江省哈尔滨师范大学附属中学2024-2025学年高二下学期开学考试生物试卷(原卷版).docx
      黑龙江省哈尔滨师范大学附属中学2024-2025学年高二下学期开学考试生物试卷(原卷版)第1页
      1/16
      黑龙江省哈尔滨师范大学附属中学2024-2025学年高二下学期开学考试生物试卷(原卷版)第2页
      2/16
      黑龙江省哈尔滨师范大学附属中学2024-2025学年高二下学期开学考试生物试卷(原卷版)第3页
      3/16
      黑龙江省哈尔滨师范大学附属中学2024-2025学年高二下学期开学考试生物试卷 Word版含解析第1页
      1/38
      黑龙江省哈尔滨师范大学附属中学2024-2025学年高二下学期开学考试生物试卷 Word版含解析第2页
      2/38
      黑龙江省哈尔滨师范大学附属中学2024-2025学年高二下学期开学考试生物试卷 Word版含解析第3页
      3/38
      还剩13页未读, 继续阅读

      黑龙江省哈尔滨师范大学附属中学2024-2025学年高二下学期开学考试生物试卷(Word版附解析)

      展开

      这是一份黑龙江省哈尔滨师范大学附属中学2024-2025学年高二下学期开学考试生物试卷(Word版附解析),文件包含黑龙江省哈尔滨师范大学附属中学2024-2025学年高二下学期开学考试生物试卷原卷版docx、黑龙江省哈尔滨师范大学附属中学2024-2025学年高二下学期开学考试生物试卷Word版含解析docx等2份试卷配套教学资源,其中试卷共54页, 欢迎下载使用。
      一、单选题(35 小题,每题 1 分,共 35 分。在每小题给出的四个选项中,只有一个选项符合
      题目要求。)
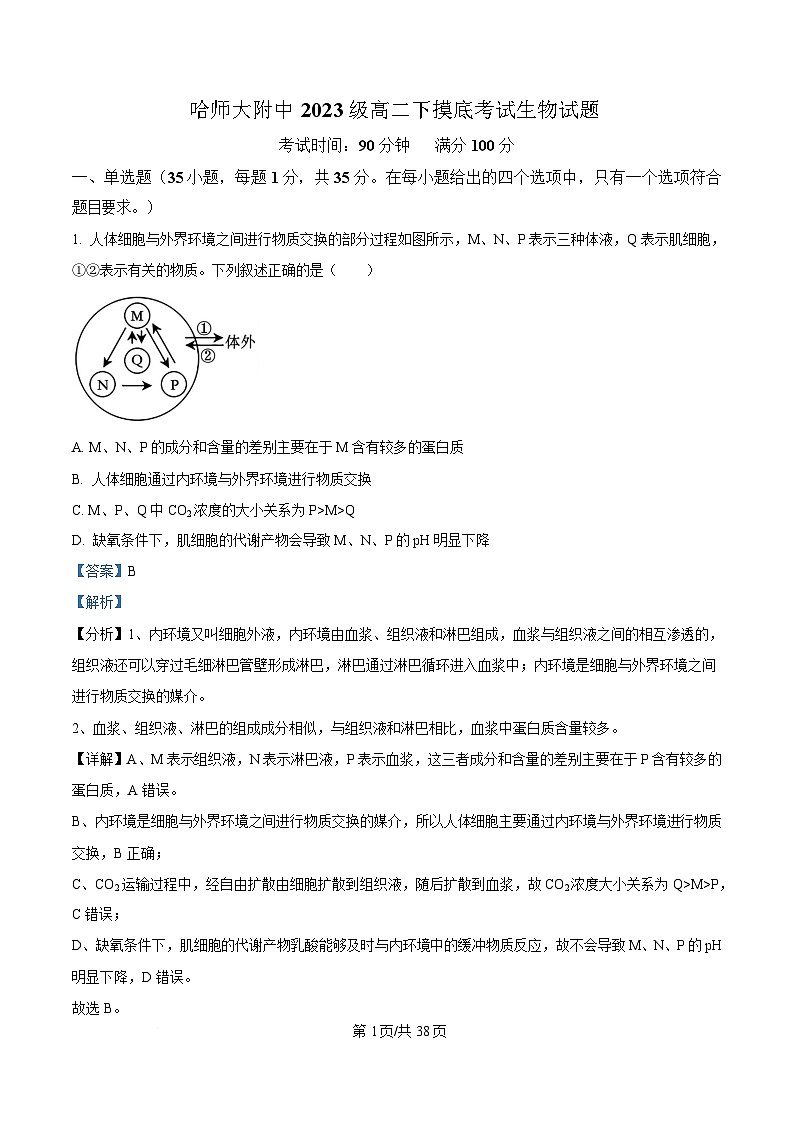
      1. 人体细胞与外界环境之间进行物质交换的部分过程如图所示,M、N、P 表示三种体液,Q 表示肌细胞,
      ①②表示有关的物质。下列叙述正确的是( )
      A. M、N、P 的成分和含量的差别主要在于 M 含有较多的蛋白质
      B. 人体细胞通过内环境与外界环境进行物质交换
      C. M、P、Q 中 CO2 浓度的大小关系为 P>M>Q
      D. 缺氧条件下,肌细胞的代谢产物会导致 M、N、P 的 pH 明显下降
      2. 小鼠注射某药物后造成肾功能异常,尿中出现大量蛋白质,血浆蛋白减少。下列叙述错误的是( )
      A. 血浆蛋白丢失可造成血液中抗体减少,机体免疫力下降
      B. 血浆蛋白减少致血浆渗透压降低,渗出至组织液的水减少
      C. 血浆 pH 之所以能够保持稳定,与 、 等有关
      D. 小鼠因药物导致肾功能衰竭时,血浆中尿素含量会升高
      3. 在人类治疗疾病时,临床上常用的机体给药方式是口服、肌肉注射和静脉滴注,下列有关叙述正确的是
      ( )
      A. 生物大分子类的药物常用的给药方式是口服
      B. 肌肉注射的药物到达靶细胞需要通过血液运输
      C. 可给患者肌肉注射人血白蛋白用于治疗腹腔水肿
      D. 静脉滴注生理盐水和喝淡盐水对血浆的直接影响相同
      4. 如图甲所示,在神经纤维上安装两个完全相同的灵敏电表,表 1 两电极分别在 a、b 处膜外,表 2 两电极
      分别在处膜的内外侧。在 bd 的中点 c 处给予一适宜刺激,相关的电位变化曲线如图乙、图丙所示。下列分
      析中错误的是( )
      第 1页/共 16页
      A. 表 1 记录得到图丙所示的电位变化曲线
      B. 图乙中①②都发生 Na+的内流
      C. 图乙曲线处于③点时,图丙曲线正处于④点
      D. 图丙曲线证明兴奋在神经纤维上双向传导
      5. 自主神经系统在机体 稳态维持中发挥着重要作用。下列相关叙述正确的是( )
      A. 自主神经系统包括传出神经和传入神经
      B. 自主神经系统不受意识的支配,所以完全自主
      C. 自主神经系统属于中枢神经系统的一部分
      D. 自主神经系统包括交感神经和副交感神经两部分
      6. 科研人员对神经元甲分别进行单次电刺激、连续 2 次电刺激(3 次电刺激强度相同),神经元甲的膜电位变
      化情况分别如图中①②所示;再对神经元甲进行较强的电刺激,与神经元甲相连的神经元乙的膜电位变化
      情况如图中③所示。下列相关叙述错误的是( )
      A. 神经元甲可通过胞吐方式释放抑制性神经递质
      B. 刺激频率和刺激强度都会影响动作电位的形成
      C. 图中②曲线上升阶段,细胞膜对 K+没有通透性
      D. 增大刺激强度,图中②曲线的峰值不会随之增大
      7. 抑郁症是一种常见的精神障碍性疾病,经研究发现,突触间隙中单胺类神经递质 5-羟色胺(5-HT,兴奋
      性神经递质)的含量下降会导致抑郁症的发生。图为 5-HT 相关代谢过程。单胺氧化酶抑制剂(MAOID)
      通过影响单胺类神经递质的浓度达到抗抑郁作用。据此分析,下列说法错误的是( )
      第 2页/共 16页
      A. 5-HT 与受体相结合使突触后膜膜内电位由正变为负
      B. 5-HT 的释放需要耗能,该过程也有蛋白质参与
      C. 抑制 5-HT 转运载体的转运,减少 5-HT 回收也能达到缓解病情的效果
      D. MAOID 能抑制单胺氧化酶活性,减缓突触间隙中 5-HT 的含量下降
      8. 人的大脑皮层有 140 多亿个神经元,是整个神经系统最高级的部位。下列说法正确的是( )
      A. 若某人大脑皮层言语区的 S 区受损,则该患者不能听懂别人说话
      B. 条件反射的消退是一个新的学习过程,需要大脑皮层的参与
      C. 短时记忆可能与大脑皮层下的海马区以及新突触的建立有关
      D. 大脑皮层功能区大小,与器官大小有关,器官越大其功能代表区越大
      9. 下列关于自主神经及其调节功能的描述错误的是( )
      A. 人在恐惧时瞳孔放大,主要由交感神经支配;安静时瞳孔缩小,主要由副交感神经支配
      B. 饭后立即进行剧烈运动会影响消化,原因可能是运动时副交感神经活动减弱,使胃肠蠕动减弱
      C. 自主神经主要由交感神经和副交感神经组成,交感神经和副交感神经 作用一定是相反的
      D. 副交感神经受到刺激后分泌的物质与心肌细胞质膜上相应的受体结合会使心率减慢
      10. 科研人员对老鼠进行“记忆移植”实验时,在黑暗环境中进行多次电刺激,使老鼠产生对黑暗的恐惧反
      射,老鼠的情绪记忆由原来的“喜暗怕亮”转变为“喜亮怕暗”。科研人员抽取上述实验鼠脑体中的蛋白
      质分子注射到普通老鼠脑内,普通老鼠也变得“喜亮怕暗”。下列叙述错误的是( )
      A. 小鼠条件反射的建立,需要大脑皮层的参与,条件反射的维持则需要条件刺激的强化
      B. 在建立“喜亮怕暗”的过程中,电刺激是非条件刺激,在黑暗环境下转化为条件刺激
      C. 条件反射的建立提高了小鼠应对复杂环境变化的能力,有利于个体生存
      D. 注射到普通老鼠脑内的蛋白质分子可能促进某种神经递质的合成
      11. 发热过程分为体温上升期、高温持续期和体温下降期三个阶段。发热容易引发高渗性脱水,即机体同时
      失水和失钠,引起细胞外液渗透压升高。下列说法错误的是( )
      A. 体温上升期,甲状腺激素、肾上腺素的分泌量增加
      第 3页/共 16页
      B. 高温持续期,机体通过持续增加产热量减少散热量来维持高温
      C. 体温下降期,皮肤血流量和汗腺分泌增多
      D. 高渗性脱水时,尿量减少,产生渴觉,通过行为性调节主动饮水
      12. 甲状腺激素对于维持人体正常的生命活动具有重要的作用。下列有关甲状腺激素分泌和调节的叙述,错
      误的是( )
      A. 甲状腺激素的分泌可通过下丘脑—垂体—甲状腺轴进行分级调节
      B. 当体内甲状腺激素含量过多时,会通过反馈调节抑制 TRH 和 TSH 的分泌
      C. TRH 和 TSH 均可经体液定向运输到相应靶细胞与受体结合后发挥作用
      D. 临床上,甲状腺癌患者切除甲状腺后需要终身服用甲状腺激素类药物
      13. 如图为人体血糖调节示意图,X、Y 和 Z 表示相关信息分子,下列相关叙述错误的是( )
      A. X 为胰岛素,该激素的受体几乎遍布人体组织细胞
      B. 影响胰岛 A 细胞分泌活动的信息分子有葡萄糖、Y 和 X
      C. Z 激素主要作用于肝脏细胞,促进肝糖原的分解及非糖物质转化
      D. 与受体 3 受损患者相比,受体 4 受损患者注射胰岛素治疗效果更好
      14. 肾素-血管紧张素-醛固酮系统是人体重要的体液调节系统之一(如图)。醛固酮分泌过多可引发原发
      性醛固酮增多症(PA)。PA 患者出现高血压和低血钾的综合征。临床中将血浆醛固酮与肾素比值(ARR)
      作为 PA 的筛查指标。下列相关说法不正确的是( )
      A. PA 患者细胞外钾离子浓度较低,使静息电位的绝对值下降
      第 4页/共 16页
      B. 醛固酮由肾上腺皮质分泌,通过体液运输发挥作用
      C. 醛固酮可促进肾小管和集合管对 Na+的重吸收,维持血钠含量的平衡
      D. 与正常人相比,PA 患者的 ARR 明显偏高
      15. 下列有关免疫系统组成的叙述,错误的是( )
      A. 免疫系统包括免疫器官、免疫细胞、免疫活性物质
      B. 抗体、细胞因子、溶菌酶等免疫活性物质都是由免疫细胞产生的
      C. 细胞因子可以由免疫细胞合成并分泌
      D. 免疫器官是免疫细胞生成、成熟或集中分布的场所
      16. 下图为人体感染病原体后的病原体浓度变化,其中曲线 3 表示正常人,曲线 1 和 2 表示第二道防线缺陷
      或第三道防线缺陷患者,下列叙述正确的是( )
      A. 第二道防线缺陷病人,其第三道防线也受影响
      B. 给曲线 2 的病人注射疫苗,会诱发特异性免疫
      C. 在 a 点时,正常人体内不含针对该病原体 抗体
      D. 曲线 3 的病原体浓度变化过程中,仅第三道防线发挥作用
      17. mRNA 疫苗是将含有编码抗原蛋白的 mRNA 经修饰后由脂质体包裹后导入人体,这样既避免了外源
      mRNA 引起的炎症反应,又诱导机体产生了特异性免疫应答,达到免疫预防的作用。下列有关 mRNA 疫苗
      的叙述,错误的是( )
      A. 外源 mRNA 引发人体炎症反应并被清除,属于免疫防御
      B. 经修饰后 mRNA 疫苗进入人体细胞与细胞膜的流动性有关
      C. 相对于 DNA 疫苗,mRNA 疫苗的特点是不会整合到人体细胞的基因组中
      D. mRNA 疫苗导入人体后,可以直接刺激人体产生特异性免疫反应
      18. 将减毒处理的蛇毒注射到马体内,重复几次此过程后,再从这些马的血液中获得“抗蛇毒血清”,用于
      治疗被毒蛇咬伤的患者。下列叙述错误的是( )
      A. 减毒处理的蛇毒是抗原
      B. “抗蛇毒血清”刺激患者的 T 淋巴细胞产生抗蛇毒血清的细胞免疫
      第 5页/共 16页
      C. “抗蛇毒血清”中存在中和蛇毒的抗体
      D. 重复注射的目的是增加马的免疫系统对蛇毒的反应
      19. 对实验小鼠进行两次抗原注射后,小鼠体内的抗体产生量随时间的变化情况如图所示。下列叙述错误的
      是( )
      A. 二次免疫应答与记忆细胞有关
      B. 曲线 B 表示二次免疫应答产生的抗Ⅹ抗体
      C. 第 8 天时,部分抗原 X 会与初次免疫后存留的抗体结合而被清除
      D. 细胞免疫没有对应的二次免疫应答
      20. 人体内环境稳态相关的三大系统之间的联系如图所示,下列相关叙述错误的是( )
      A. 三大系统之间可以通过信号分子进行信息传递
      B. 内分泌系统和神经系统产生的信号分子往往不能持续发挥作用
      C. 免疫系统产生的抗体能对机体提供永久保护
      D. 神经一体液—免疫调节网络是人体内环境稳态的主要调节机制
      21. 如图是乙肝病毒侵染肝细胞后机体发生的免疫调节过程示意图,其中①表示乙肝病毒,②③表示免疫活
      性物质,④~⑨表示不同的细胞。下列有关叙述正确的是( )
      第 6页/共 16页
      A. ③是细胞因子,可以促使 B 细胞增殖分化产生浆细胞和记忆 B 细胞
      B. 细胞⑤增殖后,大部分分化为细胞⑦,少部分分化为细胞⑥
      C. 细胞⑥和细胞⑦来源相同,两者都能特异性识别抗原信息
      D. 细胞⑧作用于靶细胞,使其裂解、死亡的过程属于细胞坏死
      22. HIV 是一种逆转录病毒,人被其侵染后会患艾滋病。下列有关叙述正确的是( )
      A. HIV 的遗传物质是 RNA,在宿主细胞的细胞质中合成
      B. HIV 攻击辅助性 T 细胞导致机体免疫功能降低,进而在血浆中大量增殖
      C. 艾滋病患者常死于免疫功能丧失引起的严重感染或恶性肿瘤等疾病
      D. 预防艾滋病应避免与艾滋病患者共用纹眉器械,剃须刀及冲水马桶
      23. 过敏反应是人体免疫防御功能过强的表现。如图为机体内发生体液免疫和过敏反应的流程图,图中甲~
      丁代表不同物质,字母代表不同的细胞,数字代表不同的过程。下列叙述正确的是( )
      A. 再次接触甲时,产生的浆细胞全部来源于 C 细胞
      B. 甲与吸附在肥大细胞表面的抗体结合后,最终被清除
      C. 与体液免疫相比,过敏反应特有的过程包括⑧⑩
      D. B 将抗原呈递给 C,为激活 C 提供第二个信号
      24. 下列关于植物生长素发现过程的叙述,错误的是( )
      A. 达尔文实验得到胚芽鞘的尖端有感光作用,并提出尖端可能产生某种影响因素
      B. 鲍森·詹森实验发现胚芽鞘尖端产生的影响因素能透过琼脂片
      第 7页/共 16页
      C. 拜尔实验发现尖端产生的影响因素在其下部不均匀分布导致胚芽鞘弯曲生长
      D. 温特实验发现胚芽鞘尖端产生了吲哚乙酸,因促进植物生长命名为生长素
      25. 用不透水的云母片以不同方式分别插入三株藏麦幼苗的胚芽鞘尖端部分,并分别从不同的方向给以光照
      (如图所示)。培养一段时间后,胚芽鞘的生长情况是( )
      A. a 不弯曲、b 不弯曲、c 向右弯曲
      B. a 不弯曲、b 向左弯曲、c 向右弯曲
      C. a 不弯曲、b 不弯曲、c 向左弯曲
      D. a 向左弯曲、b 不弯曲、c 向左弯曲
      26. 如图表示不同浓度的生长素(IAA)对植物某器官的作用结果。图中虚线表示 IAA 浓度为 0 时,单位生
      长长度所需的时间,下列叙述不正确的是( )
      A. 对茎的作用效果为 b 的生长素浓度对根的作用效果可能为 d
      B. 单侧光照射时,背光侧生长素浓度可能会由 a 对应的浓度变为 b 对应的浓度
      C. 植物横放时,茎的近地侧生长素浓度可能会由 c 对应的浓度变为 d 对应的浓度
      D. 具有顶端优势的植物,顶芽和侧芽生长素浓度可能分别为 b 和 d 对应的浓度
      27. 关于顶端优势原理在实际生产生活中的应用,下列叙述正确的是( )
      A. 栽培棉花时,需摘除主干的顶芽促进侧芽发育,以提高棉花产量
      B. 欲获得较大胸径的杉木,在其幼苗时应去除顶芽,以促进侧枝生长
      C. 修剪苹果树时,应摘除侧芽,使苹果树向上长高,以提高产量
      D. 圆林工人需经常修剪绿篱,目的是剪去侧枝,以维持顶端优势
      28. 生长素是植物体生长发育过程中起重要作用的物质,某兴趣小组探究了生长素类调节剂(NAA)和细胞分
      裂素类调节剂(KT)对棉花主根长度及单株侧根数目的影响,结果如图所示。据图分析,下列说法正确的是
      第 8页/共 16页
      ( )
      A. 本实验的自变量为棉花主根长度和单株侧根数目
      B. 在进行正式实验前可进行预实验,预实验不需设置空白对照
      C. 题中所用浓度的 NAA 对棉花单株侧根的生长具有促进作用
      D. 单独使用 KT 的效果比同时使用 NAA 和 KT 的效果好
      29. “玉兰花欲开,春寒料峭来”,玉兰(亦名望春花)花开放时,叶片尚未长出。研究人员根据多年观测
      的数据分析发现,随着气候变暖,玉兰的花期在相应提前。下列叙述错误的是( )
      A. 诱导玉兰花芽萌发的温度要高于叶芽
      B. 温度可通过影响酶的活性来调节玉兰的生长
      C. 温度作为信号调节玉兰的生长发育速度
      D. 除温度外,红光和远红光也能调控玉兰的花期
      30. 生物科学的研究和实验离不开科学方法,下列有关科学发现史、生物学实验与科学方法、结论等的叙述
      正确的是( )
      A. 斯他林和贝利斯证明了胰腺分泌胰液存在激素调节,与神经调节无关
      B. 班廷和贝斯特在“胰岛素的发现”实验中,摘除胰腺采用了“减法原理”
      C. 法国生理学家贝尔纳认为内环境保持相对稳定主要是依赖神经—体液调节
      D. 拜尔通过黑暗条件下的对比实验得出胚芽鞘弯曲生长是生长素分布不均匀造成的
      31. 科学家以某种群为对象研究种群起始数量与种群瞬时增长量之间的关系,结果如图所示。下列有关叙述
      错误的是( )
      第 9页/共 16页
      A. 当种群起始数量小于 150 时,该种群很可能会灭绝
      B. 曲线最高点,该种群的增长速率最大,种内竞争最激烈
      C. 当种群起始数量大于 600 时,该种群 数量将会下降
      D. 该种群的环境容纳量可能因起始数量过大而发生变化
      32. 将酵母菌接种到装有 10mL 培养液的锥形瓶中,培养并定时取样计数,当酵母菌总数为 a 时,酵母菌数
      量不再增加。相关分析正确的是( )
      A. 每个血细胞计数板有一个计数室,位于计数板中央
      B. 使用血细胞计数板计数时应先滴加菌液,再盖上盖玻片
      C. 该酵母菌种群增长曲线为“S”型,数量为 a/2 时,种群增长较快
      D. 若将酵母菌的接种量增加一倍,培养条件不变,则 K 值为 2a
      33. 现有甲和乙两个物种,甲摄食 a 和 c,乙摄食 b 和 c,两者的竞争导致生态位分化,如图所示。下列相
      关叙述,错误的是( )
      A. 甲、乙的生态位是指它们在群落中的地位或作用
      B. 甲、乙的种间竞争导致两者生态位重叠程度减少
      C. 相似生态位的外来物种入侵,一定会导致土著物种存在区域减少甚至消失
      D. 生态位分化是生物对环境的长期适应以及自然选择的结果
      34. 玉米田中的生物形成了人工的生物群落,其物种组成受人类活动影响较大。以下相关描述错误的是( )
      A. 田中的玉米植株高低错落,形成了垂直结构
      B. 玉米与田中的各种杂草之间存在竞争关系
      C. 若去除人工干预,玉米田可能演替为森林
      第 10页/共 16页
      D. 取样器取样法可调查土壤中小动物的丰富度
      35. 下列有关生态系统中生物成分的叙述,错误的是( )
      A. 自养生物一定都是生产者,生产者也一定都是自养生物
      B. 腐生生物不一定都是分解者,分解者不一定都是细菌、真菌
      C. 植物不一定都是生产者,动物也不一定都是消费者
      D. 细菌不一定都是分解者,分解者也不一定都是细菌
      二、不定项选择(5 小题,每题 3 分,共 15 分。在每小题给出的四个选项中,有的只有一个
      选项符合题目要求,有的有多个选项符合题目要求,全部选对的得 3 分,选对但不全的得 1
      分,有选错的得 0 分。)
      36. 体液中的一些化学物质可对生命活动进行调节。图中曲线表示正常成年人血液中化学物质 X 随时间变
      化的情况,下列有关叙述正确的是( )
      A. 若 X 代表血糖,则 b→c 可表示人体饱腹时血液流经肝脏
      B. 若 X 代表胰高血糖素,则在 d 点胰岛素的分泌受到抑制
      C. 若 X 代表 CO2,则 c→d 脑干的呼吸中枢兴奋性逐渐增强
      D. 若 X 代表抗利尿激素,则在 b 点肾小管对水的通透性升高
      37. 在炎热或者寒冷环境中,人体通过多种调节机制来维持体温的相对稳定。下列叙述错误的是( )
      A. 在炎热环境、寒冷环境下,人体分别通过神经调节、神经调节和体液调节来维持体温稳定
      B. 在寒冷环境下,人体的内脏运动神经参与了体温调节,躯体运动神经没有参与
      C. 在寒冷环境下,皮肤血管舒张,汗腺分泌减少,从而减少散热
      D. 从炎热环境进入寒冷环境中,体温调节中枢兴奋,进而促进肌肉和肝等产热增加
      38. 免疫耐受是指对抗原特异性应答的 T 细胞与 B 细胞,在抗原刺激下不能被激活、不能产生特异性免疫
      效应细胞及特异性抗体,从而不能执行正常免疫应答的现象。引起免疫耐受的抗原称为耐受原。下列相关
      叙述正确的是( )
      A. 耐受原引起的免疫耐受现象属于非特异性免疫
      第 11页/共 16页
      B. 自身免疫病患者丧失了对自身抗原的免疫耐受
      C. 机体对肿瘤抗原的免疫耐受能够抑制肿瘤的发生
      D. 可通过人工终止免疫耐受来治疗慢性感染等疾病
      39. 光敏色素是植物接收光信号的分子,具有非活化态(Pr)和活化态(Pfr)两种形式。在农业生产中,作
      物密植或高低作物间作有时会导致荫蔽胁迫。下图为某种光敏色素和几种重要植物激素响应荫蔽胁迫的信
      号传递系统示意图下列说法正确的是( )
      注:"+"表示促进,"-"表示抑制
      A. Pfr 可导致作物体内多种植物激素的合成速率下降
      B. 图中四种植物激素在调控下胚轴及茎秆的伸长方面表现为协同作用
      C. 赤霉素和油菜素内酯均可通过生长素影响生长,且作用机理相同
      D. 在玉米—大豆间作体系中,荫蔽胁迫会使大豆植株的茎秆过度伸长而减产
      40. 群落是一定时空条件下不同物种的天然群聚。根据群落的外貌和物种组成等方面的差异,可以将陆地的
      群落分为不同类型。在不同的群落中,生物适应环境的方式不尽相同。以下说法正确的是( )
      A. 生活在荒漠中的某些动物为了保持水分以尿酸盐的形式排泄含氮废物
      B. 在华北地区春天开放的花多数是风媒花,不少植物的果实有翅
      C. 热带雨林中的乔木分枝发达,一般有巨大的叶片,以争夺阳光
      D. 草原上的植物往往根系发达,叶片狭窄,表面有茸毛或蜡质层
      三、非选择题(共 5 小题,共 50 分)
      41. 尼古丁会使人产生严重的依赖性和成瘾性,还会对呼吸系统、心血管系统、消化系统等造成损伤,是一
      种高致癌物质。尼古丁对于机体生命活动的部分影响机制如图 1 所示,下丘脑中的 POMC 神经元是参与调
      节的关键传感器,有烟瘾者戒烟后体重有所增加。研究人员探究了有氧运动对尼古丁戒断小鼠 VTA(中脑
      腹侧被盖区)多巴胺神经元兴奋传递效能的影响,图 2 表示与成瘾相关的多巴胺神经元与 GABA 能神经元
      之间构成的突触。
      第 12页/共 16页
      (1)由图 1 可知,尼古丁引起 POMC 神经元兴奋的机理是__________。戒烟后体重上升的可能原因
      __________。
      (2)尼古丁与脑特定神经元膜受体结合会激活“尼古丁厌恶反应”。大量摄入尼古丁会引起血糖升高现象,
      血糖浓度过高又会抑制脑特定神经元的“尼古丁厌恶反应”活动,这种调节机制属于__________,由此判
      断,患糖尿病的吸烟者戒烟更__________(填“容易”或“困难”)。
      (3)图 2 中 a 神经元末梢呈膨大的结构是__________。电刺激 b,a 释放的多巴胺会减少,由此判断 GABA
      可引起突触后膜__________(填“Na+”或“Cl-”)内流。
      (4)研究表明,对尼古丁成瘾小鼠经过 2 周的实验,有氧运动戒断组比安静戒断组小鼠寻求用药的行为明
      显较少,可推断有氧运动能使尼古丁戒断小鼠 VTA 多巴胺神经元接受的 GABA__________(填“增多”或
      “减少”)。从突触的结构看,尼古丁成瘾机制还可能与 c 神经元上__________的减少有关。
      42. 尿崩症是如今备受瞩目的内分泌科医学难题,病人表现为持续排出大量低渗性尿液。科学家精准探测到
      ADH(抗利尿激素)含量不足或靶细胞对 ADH 作用不敏感会使肾脏重吸收功能紊乱,进而引发尿崩症。前者
      导致中枢性尿崩症,后者导致肾性尿崩症。下图为正常人和两类尿崩症患者禁水后尿液渗透压变化曲线。
      回答下列问题:
      (1)ADH 一般只能作用于肾小管和集合管的上皮细胞,原因是___________。尿崩症患者也会出现类似于
      糖尿病患者的多饮、多尿的症状,可通过检测患者尿液的___________来初步判定某多饮、多尿患者患糖尿
      第 13页/共 16页
      病还是尿崩症。
      (2)推测中枢性尿崩症可能是___________损伤引起的。请在图中补充画出Ⅱ(中枢性尿崩症患者)与Ⅲ(肾
      性尿崩症患者)注射 ADH 后尿液渗透压变化曲线___________。
      (3)当人体大量丢失水分使细胞外液量减少及血钠含量降低时,肾上腺皮质维持血钠含量平衡的机理是
      ___________。水和无机盐的平衡,是依靠神经调节和激素调节共同作用于肾脏,通过调节___________实
      现的。
      43. SARS-CV-2(新型冠状病毒)侵入人体后,有 3~7 天的潜伏期,发病时有发热、干咳、浑身酸痛、呼吸困
      难等症状。如图是机体对入侵病毒的部分免疫过程,其中 I~VII 表示不同种类细胞,Th 细胞即辅助性 T 细
      胞,a~g 代表不同物质。请回答下列问题:
      (1)人体口腔、鼻腔、气管等部位的黏膜属于人体免疫系统的第______道防线,可抵御部分 SARS-CV-2
      的侵袭,侵入人体的 SARS-CV-2 大多数被体液中的细胞 I 吞噬,细胞 I 的种类包括____________,其作用
      是_________。
      (2)SARS-CV-2 侵入肺部细胞后,_____________细胞(填名称)直接与病毒入侵的靶细胞接触,导致靶细
      胞裂解死亡,该过程属于_______免疫。由于细胞因子的招募,使大量免疫细胞和产物进入肺部,导致肺功
      能受损,引起呼吸衰竭,组织细胞缺氧,细胞内乳酸含量________,引起组织酸痛。临床上使用糖皮质激
      素缓解病症,据此推测,该激素的作用是__________。
      (3)SARS-CV-2 的检测方法主要有三种:①核酸检测,检测病毒的遗传物质;②抗原检测,检测病毒表
      面的核衣壳蛋白;③抗体检测,检测人体产生的特异性抗体。某刚痊愈的患者进行了如上三种检测,“+”
      表示阳性结果,“—”表示阴性结果,检测结果最可能是___________。
      选项 ①检测结果 ②检测结果 ③检测结果
      A - - +
      B - + -
      第 14页/共 16页
      C + + -
      D + + +
      44. 人工合成的植物激素类似物常用于生产实践。某课题组研究了激素类似物甲和激素类似物乙对微型月季
      生根和侧芽生长的影响,请回答下列问题:
      (1)由图 1 得出的初步结论是:甲和乙对微型月季插条生根的影响分别是_________、_________。
      (2)由图 1 的结果________(填“能”或“不能”)判断 0.5μml/L 的激素类似物乙对生根的影响。为探究
      3μml/L 的激素类似物甲和 0.5μml/L 的激素类似物乙对微型月季插条生根的复合影响,应设计______种
      培养基。
      (3)已知甲为生长素类似物,图 2 为其 X、Y 和 Z 三中浓度下对微型月季茎段侧芽生长的影响,则:
      ①X 浓度的甲对微型月季茎段侧芽生长具有___________作用。
      ②X 浓度、Y 浓度和 Z 浓度之间大小的关系是______________。
      45. 如图表示森林生态系统中某种鸟的种群数量增长速率变化情况,回答下列问题:
      (1)由图曲线可知,该鸟的种群数量呈____________形增长,P 点时该种群的年龄结构类型是____________

      (2)可利用_____________法对该鸟的种群数量进行估算。t1 时捕捉该类鸟 20 只,标记后原地放还。t3 时
      进行第二次捕捉,结果发现 50 只内有 5 只带有标记物。若被标记个体在调查期间没有死亡,则 t1 时该鸟的
      种群数量约为____________只。
      第 15页/共 16页
      (3)图中____________时刻该鸟种群的种内竞争最激烈,原因是____________。
      (4)该森林曾经经历过一场大火,后来通过人类的植树造林,现在郁郁葱葱。从群落演替的角度说明,人
      类可以_____________,该演替属于____________演替。
      第 16页/共 16页

      相关试卷 更多

      资料下载及使用帮助
      版权申诉
      • 1.电子资料成功下载后不支持退换,如发现资料有内容错误问题请联系客服,如若属实,我们会补偿您的损失
      • 2.压缩包下载后请先用软件解压,再使用对应软件打开;软件版本较低时请及时更新
      • 3.资料下载成功后可在60天以内免费重复下载
      版权申诉
      若您为此资料的原创作者,认为该资料内容侵犯了您的知识产权,请扫码添加我们的相关工作人员,我们尽可能的保护您的合法权益。
      入驻教习网,可获得资源免费推广曝光,还可获得多重现金奖励,申请 精品资源制作, 工作室入驻。
      版权申诉二维码
      欢迎来到教习网
      • 900万优选资源,让备课更轻松
      • 600万优选试题,支持自由组卷
      • 高质量可编辑,日均更新2000+
      • 百万教师选择,专业更值得信赖
      微信扫码注册
      手机号注册
      手机号码

      手机号格式错误

      手机验证码 获取验证码 获取验证码

      手机验证码已经成功发送,5分钟内有效

      设置密码

      6-20个字符,数字、字母或符号

      注册即视为同意教习网「注册协议」「隐私条款」
      QQ注册
      手机号注册
      微信注册

      注册成功

      返回
      顶部
      学业水平 高考一轮 高考二轮 高考真题 精选专题 初中月考 教师福利
      添加客服微信 获取1对1服务
      微信扫描添加客服
      Baidu
      map