若您为此资料的原创作者,认为该资料内容侵犯了您的知识产权,请扫码添加我们的相关工作人员,我们尽可能的保护您的合法权益。
还剩9页未读,
继续阅读
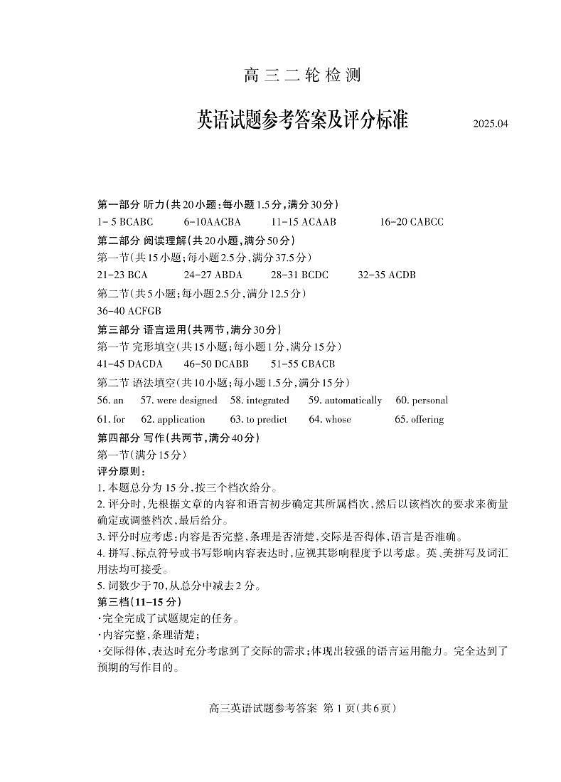
山东省泰安市2025届高三二轮模拟检测考试(泰安二模)英语含答案解析
展开
这是一份山东省泰安市2025届高三二轮模拟检测考试(泰安二模)英语含答案解析,文件包含英语试题pdf、英语试卷答案pdf、英语试卷听力音频mp3等3份试卷配套教学资源,其中试卷共18页, 欢迎下载使用。
相关试卷
山东省泰安市2025届高三四模检测(泰安四模)英语含答案解析:
这是一份山东省泰安市2025届高三四模检测(泰安四模)英语含答案解析,文件包含山东省泰安市2025届高三四模检测英语pdf、山东省泰安市2025届高三四模检测英语答案pdf等2份试卷配套教学资源,其中试卷共18页, 欢迎下载使用。
山东省泰安市2025届高三高考模拟检测考试(泰安二模)英语试题(含答案):
这是一份山东省泰安市2025届高三高考模拟检测考试(泰安二模)英语试题(含答案),文件包含英语试题pdf、英语试卷答案pdf、英语试卷听力音频mp3等3份试卷配套教学资源,其中试卷共18页, 欢迎下载使用。
2025届山东省泰安市高三二模二轮检测 英语试题+答案+听力音频+听力原文:
这是一份2025届山东省泰安市高三二模二轮检测 英语试题+答案+听力音频+听力原文,文件包含2025届山东省泰安市高三二模二轮检测英语试题+答案+听力原文pdf、2025届山东省泰安市高三二模二轮检测英语听力音频mp3等2份试卷配套教学资源,其中试卷共18页, 欢迎下载使用。
相关试卷 更多
资料下载及使用帮助
版权申诉
- 1.电子资料成功下载后不支持退换,如发现资料有内容错误问题请联系客服,如若属实,我们会补偿您的损失
- 2.压缩包下载后请先用软件解压,再使用对应软件打开;软件版本较低时请及时更新
- 3.资料下载成功后可在60天以内免费重复下载
版权申诉
免费领取教师福利

