若您为此资料的原创作者,认为该资料内容侵犯了您的知识产权,请扫码添加我们的相关工作人员,我们尽可能的保护您的合法权益。
还剩7页未读,
继续阅读
所属成套资源:山东省烟台市、德州市2025届高三下学期二模各学科试卷及答案
成套系列资料,整套一键下载
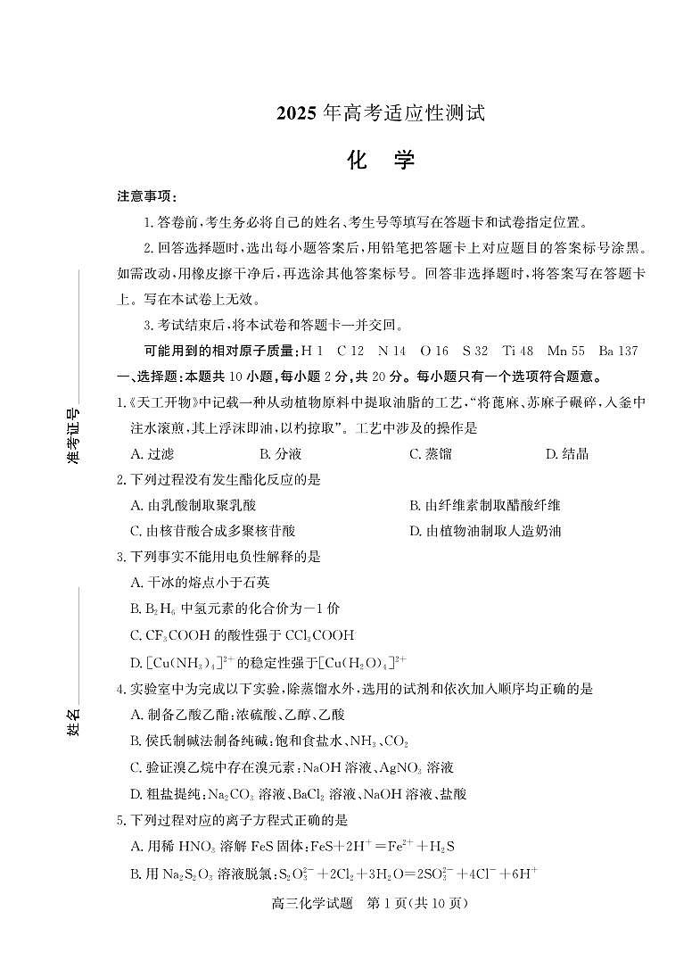
山东省烟台市、德州市2025届高三下学期二模化学试卷(PDF版附答案)
展开
这是一份山东省烟台市、德州市2025届高三下学期二模化学试卷(PDF版附答案),文件包含山东省烟台市德州市2025届高三高考适应性测试化学pdf、山东省烟台市德州市2025届高三高考适应性测试化学答案pdf等2份试卷配套教学资源,其中试卷共12页, 欢迎下载使用。
相关试卷
山东省德州市2025届高三下学期5月三模化学试卷(PDF版附答案):
这是一份山东省德州市2025届高三下学期5月三模化学试卷(PDF版附答案),文件包含德州高三化学试题pdf、德州三模化学答案pdf等2份试卷配套教学资源,其中试卷共6页, 欢迎下载使用。
山东省烟台市、德州市2025届高三下学期5月适应性测试(二模)化学试卷(图片版,含答案):
这是一份山东省烟台市、德州市2025届高三下学期5月适应性测试(二模)化学试卷(图片版,含答案),共6页。
2025年山东省烟台市和德州市高三高考化学二模试题及其答案:
这是一份2025年山东省烟台市和德州市高三高考化学二模试题及其答案,共11页。
相关试卷 更多
资料下载及使用帮助
版权申诉
- 1.电子资料成功下载后不支持退换,如发现资料有内容错误问题请联系客服,如若属实,我们会补偿您的损失
- 2.压缩包下载后请先用软件解压,再使用对应软件打开;软件版本较低时请及时更新
- 3.资料下载成功后可在60天以内免费重复下载
版权申诉
免费领取教师福利

