江苏省苏州市相城区苏州国裕外语学校2024-2025学年高二下学期3月月考生物试题(原卷版+解析版)
展开
这是一份江苏省苏州市相城区苏州国裕外语学校2024-2025学年高二下学期3月月考生物试题(原卷版+解析版),共34页。试卷主要包含了单项选择题,多项选择题,非选择题等内容,欢迎下载使用。
一、单项选择题:共15题,每题2分,共计30分。每题仅有一个选项最符合题意。
1. 下列关于草履虫、人体内环境及稳态的叙述,正确的是( )
A. 草履虫的直接生活环境也可以认为属于内环境
B. 人体内环境中含有胰岛素、血红蛋白、氧气等物质
C. 人体消化道为消化道上皮细胞提供了生活的内环境
D. 稳态是指机体通过调节维持内环境在一定范围内变化
2. 下列关于人体内环境稳态失调的叙述,正确的是( )
A. 毛细淋巴管阻塞不会引起周围组织液过度增多
B. —旦接触一些过敏原就会引起过敏反应
C. 腹泻会引起体液中水和蛋白质大量丢失
D. 血液中钙盐缺乏会容易出现肌肉痉挛
3. 下列关于神经系统组成的叙述,正确的是( )
A. 中枢神经系统由大脑和脊髓组成
B. 支配躯体运动的全部神经就是外周神经
C. 自主神经系统是脊神经的一部分传出神经
D. 副交感神经使心跳减慢胃肠蠕动加强
4. 若每次铃声后即给狗喂食,这样多次结合后,狗一听到铃声就会分泌唾液。下列叙述正确的是( )
A. 大脑皮层并没有参与铃声刺激引起狗唾液分泌的过程
B. 这类对铃声条件反射会消退,消退的原因是在学习过程中已形成的联系消失
C. 铃声和喂食反复结合可促进相关的神经元之间建立新的联系而形成非条件反射
D. 条件反射是通过学习和训练建立的,使机体具有更强的预见性灵活性和适应性
5. 如图表示枪乌贼离体神经纤维在Na+浓度不同的两种海水中受同样刺激后的膜电位变化情况。下列叙述错误的是( )
A. 膜电位维持主要依赖膜对Na+和K+的通透性的差异
B. 曲线a代表正常海水中神经膜电位的变化
C. 低Na+海水中神经纤维静息时因膜外Na+不足而膜电位低
D. 正常海水中神经纤维受刺激时,膜外Na+浓度高于膜内
6. 分布于突触后膜上的NMDA受体不仅能识别神经递质还是一种离子通道蛋白,谷氨酸与NMDA受体结合会引起突触后神经元的兴奋。静脉注射的氯胺酮可作用于NMDA受体,使中枢神经系统迅速产生运动和感觉阻滞,从而产生麻醉效应。下列说法正确的是( )
A. 静息状态时突触后膜上的NMDA通道处于关闭状态
B. 谷氨酸与NMDA受体结合后会导致Cl-大量内流
C. 谷氨酸由突触前膜释放到突触间隙的方式是主动运输
D. 静脉注射氯胺酮会使突触后膜外正内负电位差增大
7. 细胞超极化是指细胞膜受到刺激后产生的膜内外电位差的数值向负值加大的方向变化的现 象,在细胞信号传导方面具有重要的运用。如图甲所示,神经冲动从①传递到②后,②的膜 电位发生了如图乙的变化,请结合静息电位产生机制,推测图甲中离子X最可能是( )
A. 钠离子B. 钾离子C. 钙离子D. 氢离子
8. 成人排尿受大脑皮层的控制,当膀胱充盈的压力通过感受器和传入神经直接传到脊髓。在排尿中枢的控制下,逼尿肌收缩,尿道括约肌舒张,使尿液进入尿道,可反射性地加强排尿中枢的活动,于是完成排尿。下列叙述错误的是( )
A. 成人通常可以有意识地控制排尿反射
B. 排尿反射的感受器和效应器都是膀胱壁的逼尿肌
C. 排尿反射属于正反馈调节,利于使尿液顺利排出
D. 排尿反射的调节方式为神经调节
9. 下列有关人脑高级功能的叙述,正确的是( )
A. 语言、情绪、学习和记忆等功能都是人脑特有的高级功能
B. 某病人能听懂别人讲话但说话困难,说明大脑右半球S区病变
C. 某病人能主动说话但不懂别人说话,说明大脑左半球H区病变
D. 上网时瞬时记住的手机验证码,一般会很快转入第二级记忆
10. 下列关于激素发现与研究方法,与实际相符合的是( )
A. 法国学者沃泰默发现了胰液分泌与小肠黏膜细胞分泌某种物质有关
B. 俄国生理学家巴普洛夫始终认为小肠中盐酸导致胰液分泌属于反射
C. 阻断实验动物垂体与下丘脑的血液联系,依据的是减法原理
D. 可以人体上通过适当改变激素浓度进行观察实验研究
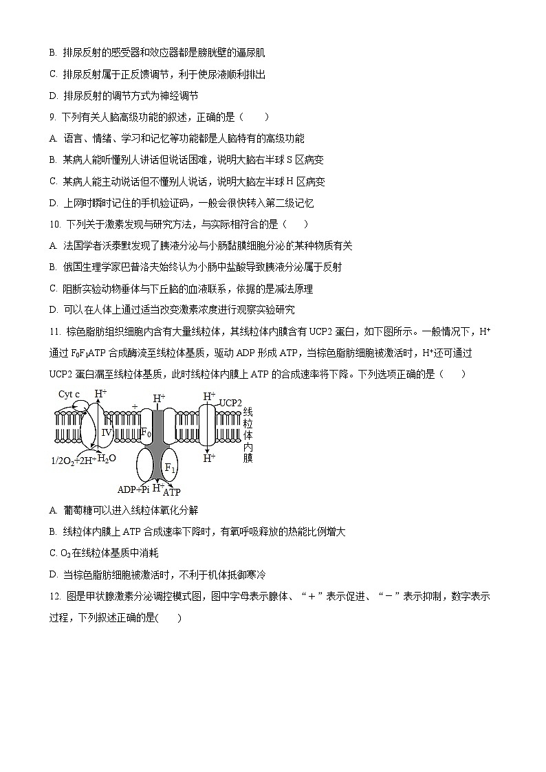
11. 棕色脂肪组织细胞内含有大量线粒体,其线粒体内膜含有UCP2蛋白,如下图所示。一般情况下,H+通过F0F1ATP合成酶流至线粒体基质,驱动ADP形成ATP,当棕色脂肪细胞被激活时,H+还可通过UCP2蛋白漏至线粒体基质,此时线粒体内膜上ATP的合成速率将下降。下列选项正确的是( )
A. 葡萄糖可以进入线粒体氧化分解
B. 线粒体内膜上ATP合成速率下降时,有氧呼吸释放的热能比例增大
C. O2在线粒体基质中消耗
D. 当棕色脂肪细胞被激活时,不利于机体抵御寒冷
12. 图是甲状腺激素分泌调控模式图,图中字母表示腺体、“+”表示促进、“-”表示抑制,数字表示过程,下列叙述正确的是( )
A. 代表分级调节的是①②过程
B. 代表反馈调节的是①④过程
C. a既具有神经功能,又具有内分泌功能
D. c产生的激素可直接影响神经系统的发育
13. 胰岛素是参与血糖平衡调节的重要激素,相关叙述错误的是( )
A. 胰岛素的合成和分泌除了受血糖浓度的调节还受自主神经的调节
B. 胰岛素与其受体结合后,可引发葡萄糖的转运、糖原的合成等
C. 胰岛素可通过促进胰高血糖素的合成,共同调节血糖平衡
D. 胰岛素基因突变导致编码出异常的胰岛素,会导致糖尿病的发生
14. 下列关于激素调节的叙述,错误的是( )
A. 受体在细胞膜上的激素一般是亲水性的
B. 激素往往会通过影响基因的表达来调节代谢
C. 肾上腺激素的化学本质是氨基酸类衍生物
D. 不同的激素作用于同一细胞可能引发相同的生理效应
15. 科学研究表明,含氮激素和类固醇激素的作用机制是不同的,含氮激素主要与膜受体结合、类固醇激素主要与细胞内的受体结合来发挥调节作用。图示为含氮激素(第一信使)的作用机理,下列相关叙述错误的是( )
A. cAMP可能会对第一信使传递的信号产生放大作用
B. 图中“其他”可能包括基因的表达
C. 微量元素Mg摄入不足,会影响信息传递过程
D. 性激素的作用机制与图示过程不同
二、多项选择题:共4题,每题3分,共计12分。每题有不止一个选项符合题意。每题全选对者得3分,选对但不全的得1分,错选或不答的得0分。
16. 下图为人体内三种细胞外液a、b、c之间的关系示意图。下列叙述错误的有( )
A. 体内绝大多数细胞生活的环境是a
B. b渗回a和渗入c的量相差较大
C. A端的营养物质和O2含量总是多于B端
D. c通过毛细淋巴管壁大量渗出可形成b
17. 下列有关人体生命活动调节的叙述,正确的是( )
A. 血浆中pH由血浆中的氢离子维持,与其他物质无关
B. 人体若大量失钠,则对细胞外液渗透压的影响大于细胞内液
C. 人体细胞呼吸作用产生的CO2也参与了维持内环境的稳态
D. 内环境稳态指标包括渗透压、酸碱度和温度等三个方面
18. 通过电刺激实验,在高等动物的海马脑区(H区)的传入纤维上施加100次/秒、持续1秒的强 刺激(HFS),在刺激后几小时之内,只要再施加单次强刺激,突触后膜的电位变化都会比未 受过HFS处理时高2-3倍,研究者认为是HFS使H区神经细胞产生了 “记忆”,下图为这一 现象可能的机理。据图分析下匆叙述,正确的是( )
A. 产生记忆可能与突触后膜上的A受体数量增多有关
B. 突触后膜上N受体同时被激活促使Ca2+离子通道打开
C. 钙调蛋白结合C酶后促进了 A受体胞内肽段转变为A受体
D. 谷氨酸由突触前膜通过主动运输的方式释放到突触间隙中
19. 激素类药物常用于生产生活,下列药物的使用,合理的有( )
A. 使用糖皮质激素类药物治疗过敏性鼻炎
B. 给猪喂饲激素类药物以提高猪的瘦肉率
C. 桑叶上喷洒保幼激素类似物推迟蚕作茧
D. 运动员服用睾酮衍生物以促进肌肉生长
三、非选择题:本部分包括5题。
20. 由肝细胞合成分泌、胆囊储存释放的胆汁属于消化液,其分泌与释放的调节方式如图所示。
(1)胃酸连同食糜会刺激小肠黏膜分泌_____,该激素通过_____运输作用于胰腺,促进胰液分泌,同时还可以刺激胆囊系统引起胆汁分泌。肝细胞分泌胆汁,可储存在胆囊内或直接排入小肠中。胆汁含有胆固醇、胆色素、胆盐等物质,其中,胆固醇的作用是_____,长期饮食不健康会导致胆汁中胆固醇含量比例过高,从而产生胆结石。
(2)图中所示的调节过程中,迷走神经对肝细胞分泌胆汁的调节属于神经调节,说明肝细胞表面有_____。肝细胞受到信号刺激后,由于_____进而产生动作电位,此时膜两侧电位表现为_____。
(3)机体血浆中大多数蛋白质由肝细胞合成。肝细胞合成功能发生障碍时,组织液的量_____(填“增加”或“减少”)。临床上可用药物A竞争性结合醛固酮受体增加尿量,以达到治疗效果。从水盐调节角度分析,该治疗方法使组织液的量恢复正常的机制为_____。
(4)为研究下丘脑所在通路胆汁释放量是否受小肠Ⅰ细胞所在通路的影响,据图设计以下实验,已知注射各试剂所用溶剂对实验检测指标无影响。
实验处理:一组小鼠不做注射处理,另一组小鼠注射_____(填序号)。
①ACh抑制剂②CCK抗体③ACh抑制剂+CCK抗体
检测指标:检测两组小鼠的_____。
实验结果及结论:根据_____,判断下丘脑所在通路是否受小肠Ⅰ细胞所在通路的影响。
21. 眨眼反射是人与动物在进化过程中的形成的一种防御性反射,通常表现为不自主的眨眼运动或反射性闭眼运动。下图1为眨眼反射的部分神经传导通路示意图,图2为眨眼反射的检测方法,图3为记录到的实验结果。请分析回答:
(1)图1中的面神经和三叉神经均分布在头面部,负责管理头面部的感觉和运动,从神经系统的组成看,它们均属于_____。眨眼反射为非条件反射,其调节中枢位于_____。当物体在你眼前突然出现时,你通常会不受控制地眨眼,但经长时间训练后也可以不眨眼,结合图1分析,其原因为_____
(2)如图2所示,用刺激电极刺激一侧眼框上部的传入神经,然后用记录电极同时记录两侧眼下轮匝肌的肌电信号(电位变化),记录到的结果如图3所示,同侧轮匝肌先后出现早反应(R1)和晚反应(R2),从时间上看,同侧的R1总是先于R2出现,其原因主要为_____。同时,对侧轮匝肌也能记录到晚反应(R2),说明_____。
(3)利用眨眼反射,可诊断脑部神经相关疾病的病变部位。某患者左侧面瘫,可能是左侧三叉神经或左侧面神经受损所致。医生对该患者进行眨眼反射检测,刺激左眼时,若结果为下图中的_____(选填),则为左侧三叉神经受损;若结果为下图中的_____(选填),则为左侧面神经受损。
A.B.
C. D.
E. F.
(4)若切断支配虹膜的副交感神经,则瞳孔扩张:若切断支配虹膜的交感神经,则瞳孔缩小,说明正常生理状态下,副交感神经的作用是使瞳孔_____(填“扩张”或“缩小”),而交感神经的作用与之相反。与虹膜类似,许多组织器官都受交感神经和副交感神经双重支配,二者的作用往往相反,这种双重神经支配的生理意义是_____。
22. 某人因咽喉肿痛、声音嘶哑去医院就诊,医生诊断为急性喉炎,需注射头孢呋辛钠治疗。医嘱:使用头孢呋辛钠期间及用药后1-2周内不能饮酒。乙醛具有一定的毒性,重者可致呼吸抑制、急性心衰等。酒精的代谢途径如下图所示。
回答下列问题:
(1)肌肉注射和静脉滴注头孢呋辛钠治疗时,药物首先进入的内环境分别是:______和______。
(2)下列属于人体内环境的成分或发生在内环境中的生理过程是______。
①胰岛素②乙醇脱氢酶③尿素④丙酮酸和水反应⑤CO2和H2O反应⑥乳酸与NaHCO3反应
(3)饮酒者血浆中的酒精少量随肺部呼吸排出体外,该过程酒精至少穿过______层生物膜。醉酒后的走路不稳可能与______功能受影响有关。
(4)造成组织水肿的原因有很多。
①某些肺炎患者会出现肺水肿,其原因是:患者的肺泡上皮细胞及肺毛细血管壁细胞受损后,______,造成肺水肿。
②对于肺水肿的治疗建议是:小剂量缓慢静脉注射质量分数为20%的甘露醇高渗水溶液(不易渗入组织液且不被代谢),达到初步消肿的目的。请写出消肿的机理______。经消肿治疗后,病人尿量会______(填“增加”、“减少”或“变化不大”)。
(5)乙醛中毒引起的呼吸抑制,使通气量减少导致二氧化碳积累,血浆中的pH呈降低趋势。为维持血浆pH的相对稳定,参与调节的离子主要有______(写一种即可)等。据酒精代谢途径分析,医生建议使用头孢类药物后不能饮酒可能的原理是______。
23. 激素的合成、运输、识别、效应等过程在各器官、系统协调活动下有序地进行并且 保持相对稳定。下图是有关人体激素的部分生理过程框架图,据图回答相关问题。
(1)从图中可以看出激素分泌受神经中枢等各级器官的_____调节,图中甲代表的器官最可能是_____。内分泌细胞产生的激素_____在体液中,通过与靶细胞上的特异性受体相互识别并结合,作为_____传递信息。
(2)若激素①表示胰高血糖素,则乙为_____细胞,甲调节乙合成和分泌激素①的方式为_____。激素①与肝细胞膜上的受体特异性结合后,可引起肝细胞发生的主要生理变化有_____。
(3)激素②进入靶细胞的方式是自由扩散,通常表示_____类物质;当②增加到一定程度时,会抑制甲和垂体的功能,调节a、b物质的分泌量,这种调节称为_____。
(4)激素①或②都能与相应受体结合后调节细胞核内的_____过程,控制物质e的合成,从而改变靶细胞的特定生理状态。
(5)体内需要源源不断地产生新的激素的原因是_____。
24. 叶绿体中催化CO2固定的酶R由大亚基和小亚基组装而成,其合成过程及部分代谢途径如图1所示。图1中合成的蔗糖可从叶肉细胞进入筛管-伴胞复合体(SE-CC),再运输到植物体的其他部位,图2为蔗糖进入SE-CC的途径之一、请回答下列问题:
(1)据图1分析,活化的酶R催化_____产生C3-I,C3-I还原为C3-Ⅱ,这一步骤需要光反应产生的_____作为还原剂。在叶绿体中,C3-Ⅱ除了进一步合成淀粉外,还必须合成化合物X以维持卡尔文循环,X为_____。
(2)图1中酶R的大亚基在_____合成,叶绿体是具有半自主性的细胞器,由图1分析,其原因为_____。
(3)由图2可知,蔗糖由叶肉细胞运输到韧皮部薄壁细胞的过程是通过_____(结构)完成的。进入韧皮薄壁细胞的蔗糖又可借助膜上单向载体,顺浓度梯度转运到SE-CC附近的细胞外空间中,此转运方式应属于_____。
(4)图2中SE-CC的质膜上有“蔗糖-H共运输载体”(SU载体),蔗糖从细胞外空间通过_____方式进入SE-CC中,筛管中的蔗糖浓度_____(“低于”、“高于”或“等于”)叶肉细胞。
(5)使用细胞呼吸抑制剂会_____蔗糖向SE-CC中的运输速率,其原因是_____。
苏州国裕2024-2025第一学期高二生物月考卷
(3月17日)
一、单项选择题:共15题,每题2分,共计30分。每题仅有一个选项最符合题意。
1. 下列关于草履虫、人体内环境及稳态的叙述,正确的是( )
A. 草履虫的直接生活环境也可以认为属于内环境
B. 人体内环境中含有胰岛素、血红蛋白、氧气等物质
C. 人体消化道为消化道上皮细胞提供了生活的内环境
D. 稳态是指机体通过调节维持内环境在一定范围内变化
【答案】D
【解析】
【分析】单细胞生物不存在内环境。内环境指的是细胞外液,包括组织液、血浆和淋巴。
【详解】A、内环境指的是体内细胞生活的液体环境,单细胞生物没有内环境,A错误;
B、人体内环境中不含有血红蛋白,B错误;
C、消化道不属于内环境,C错误;
D、稳态是指机体通过调节维持内环境在一定范围内变化,D正确。
故选D。
2. 下列关于人体内环境稳态失调的叙述,正确的是( )
A. 毛细淋巴管阻塞不会引起周围组织液过度增多
B. —旦接触一些过敏原就会引起过敏反应
C. 腹泻会引起体液中水和蛋白质大量丢失
D. 血液中钙盐缺乏会容易出现肌肉痉挛
【答案】D
【解析】
【分析】内环境稳态是指在正常生理情况下机体内环境的各种成分和理化性质只在很小的范围内发生变动,不是处于固定不变的静止状态,而是处于动态平衡状态。
【详解】A、毛细淋巴管阻塞会引起组织液回流受阻,组织液增多,A错误;
B、过敏反应需要第二次接触过敏原才会引发,B错误;
C、腹泻会引起体液中水和无机盐大量丢失,C错误;
D、血液中钙盐缺乏会容易出现肌肉痉挛(抽搐),D正确。
故选D。
3. 下列关于神经系统组成的叙述,正确的是( )
A. 中枢神经系统由大脑和脊髓组成
B. 支配躯体运动的全部神经就是外周神经
C. 自主神经系统是脊神经的一部分传出神经
D. 副交感神经使心跳减慢胃肠蠕动加强
【答案】D
【解析】
【分析】副交感神经的主要功能是使瞳孔缩小,心跳减慢,皮肤和内脏血管舒张,小支气管收缩,胃肠蠕动加强,括约肌松弛,唾液分泌增多等,副交感神经和交感神经两者在机能上是完全相反,有相互拮抗作用。
【详解】A、中枢神经系统包括脑(大脑、脑干和小脑)和脊髓,A错误;
B、脊髓是调节躯体运动的低级中枢,支配躯体运动的神经属于外周神经系统的传出神经,B错误;
C、自主神经系统属于外周神经系统,包括交感神经和副交感神经,C错误;
D、副交感神经使心跳减慢胃肠蠕动加强,括约肌松弛,唾液分泌增多等,D正确。
故选D。
4. 若每次铃声后即给狗喂食,这样多次结合后,狗一听到铃声就会分泌唾液。下列叙述正确的是( )
A. 大脑皮层并没有参与铃声刺激引起狗唾液分泌的过程
B. 这类对铃声的条件反射会消退,消退的原因是在学习过程中已形成的联系消失
C. 铃声和喂食反复结合可促进相关的神经元之间建立新的联系而形成非条件反射
D. 条件反射是通过学习和训练建立的,使机体具有更强的预见性灵活性和适应性
【答案】D
【解析】
【分析】判断条件反射和非条件反射的依据:是否是生下来就有的反射活动。如果是生 下来就有的反射,就是非条件反射;如果是个体在后天学习和生活中形成的,就是条件反射。因此给狗喂食会引起唾液分泌,属于非条件反射;若每次在铃声后即给狗喂食,这样多次结合后,狗一听到铃声就会分泌唾液,属于条件反射,该反射的形成是将铃声这个无关刺激转化成了条件刺激。
【详解】A、铃声刺激引起唾液分泌的过程属于条件反射,相关中枢在大脑皮层,故该过程与大脑皮层有关,A错误;
B、这类对铃声的条件反射会消退,消退的原因是中枢把原先引起兴奋性效应的信号转变为产生抑制性效应的信号,B错误;
C、铃声和喂食反复结合可促进相关的神经元之间形成新的联系,形成条件反射,C错误;
D.、条件反射是通过学习和训练建立的,可以使生物机体具有更强的预见性、灵活性、适应性,D正确。
故选D。
5. 如图表示枪乌贼离体神经纤维在Na+浓度不同的两种海水中受同样刺激后的膜电位变化情况。下列叙述错误的是( )
A. 膜电位维持主要依赖膜对Na+和K+的通透性的差异
B. 曲线a代表正常海水中神经膜电位的变化
C. 低Na+海水中神经纤维静息时因膜外Na+不足而膜电位低
D. 正常海水中神经纤维受刺激时,膜外Na+浓度高于膜内
【答案】C
【解析】
【分析】静息时,神经纤维的膜电位为外正内负,受刺激产生兴奋时,膜电位转变为外负内正。静息电位主要是由钾离子大量外流造成的,动作电位主要是由于钠离子大量内流造成的。
【详解】A、膜电位维持主要依赖膜对Na+和K+通透性的差异,A正确;
B、曲线a在受到刺激后,膜电位发生逆向偏转,b在受到刺激后,膜电位未发生逆向偏转,动作电位主要是由于钠离子大量内流造成的,所以曲线a表示正常海水中膜电位的变化,曲线b代表低Na+海水中膜电位的变化,B正确;
C、刺激之前的电位即为静息电位,由题图可知,两种海水中神经纤维的静息电位相同,C错误;
D、当神经纤维受到刺激时,不管是什么海水中,尽管Na+内流,导致内部Na+浓度升高,但膜外仍存在大量Na+,膜外的Na+浓度仍高于膜内Na+浓度,D正确。
故选C。
6. 分布于突触后膜上的NMDA受体不仅能识别神经递质还是一种离子通道蛋白,谷氨酸与NMDA受体结合会引起突触后神经元的兴奋。静脉注射的氯胺酮可作用于NMDA受体,使中枢神经系统迅速产生运动和感觉阻滞,从而产生麻醉效应。下列说法正确的是( )
A. 静息状态时突触后膜上的NMDA通道处于关闭状态
B. 谷氨酸与NMDA受体结合后会导致Cl-大量内流
C. 谷氨酸由突触前膜释放到突触间隙的方式是主动运输
D. 静脉注射氯胺酮会使突触后膜外正内负的电位差增大
【答案】A
【解析】
【分析】1.静息时,神经细胞膜对钾离子的通透性大,钾离子大量外流,形成内负外正的静息电位;受到刺激后,神经细胞膜的通透性发生改变,对钠离子的通透性增大,钠离子内流,形成内正外负的动作电位.
2.兴奋以电流的形式传导到轴突末梢时,突触小泡释放递质(化学信号),递质作用于突触后膜,引起突触后膜产生膜电位(电信号),从而将兴奋传递到下一个神经元。
【详解】A、根据题意可知,谷氨酸与NMDA受体结合会引起突触后神经元的兴奋,而且NMDA受体是一种离子通道蛋白,因此,静息状态时突触后膜上的NMDA通道处于关闭状态,A正确;
B、谷氨酸与NMDA受体结合后会引起突触后神经元的兴奋,因此应该导致钠离子大量内流,B错误;
C、谷氨酸作为神经递质,由突触前膜释放到突触间隙的方式是胞吐,C错误;
D、题意显示,氯胺酮可作用于NMDA受体,使中枢神经系统迅速产生运动和感觉阻滞,据此可推测静脉注射氯胺酮抑制了钠离子内流,导致无法产生动作电位,D错误,
故选A。
7. 细胞超极化是指细胞膜受到刺激后产生的膜内外电位差的数值向负值加大的方向变化的现 象,在细胞信号传导方面具有重要的运用。如图甲所示,神经冲动从①传递到②后,②的膜 电位发生了如图乙的变化,请结合静息电位产生机制,推测图甲中离子X最可能是( )
A. 钠离子B. 钾离子C. 钙离子D. 氢离子
【答案】B
【解析】
【分析】细胞超极化是指细胞膜受到刺激后产生的膜内外电位差的数值向负值加大的方向变化的现象。超极化一般是由于抑制性递质引起阴离子如氯离子的内流引起的。处于超极化状态的细胞不容易兴奋。
【详解】由图可知X离子在静息状态下处于外流状态,故X离子为钾离子,故选B。
8. 成人排尿受大脑皮层的控制,当膀胱充盈的压力通过感受器和传入神经直接传到脊髓。在排尿中枢的控制下,逼尿肌收缩,尿道括约肌舒张,使尿液进入尿道,可反射性地加强排尿中枢的活动,于是完成排尿。下列叙述错误的是( )
A. 成人通常可以有意识地控制排尿反射
B. 排尿反射的感受器和效应器都是膀胱壁的逼尿肌
C. 排尿反射属于正反馈调节,利于使尿液顺利排出
D. 排尿反射的调节方式为神经调节
【答案】B
【解析】
【分析】在中枢神经系统中,调节人和高等动物生理活动的高级神经中枢是大脑皮层,在生命活动调节过程中,高级中枢调节起着主导的作用。排尿反射中枢位于脊髓,而一般成年人可以有意识地控制排尿,说明脊髓的排尿反射中枢受大脑皮层的控制。
【详解】A、根据题意可知,成人的有意识排尿是通过大脑皮层高级神经中枢对脊髓的低级排尿中枢调控完成的,故成人可以有意识地控制排尿反射,A正确;
B、排尿反射的感受器位于膀胱内壁,不是逼尿肌,B错误;
C、正常人排尿过程中,当逼尿肌开始收缩时,又刺激了膀胱壁内牵张感受器,由此导致逼尿肌反射性地进一步收缩,并使收缩持续到膀胱内尿液被排空为止,该过程属于正反馈调节,C正确;
D、排尿反射是在中枢神经系统的参与下完成的,因此调节方式为神经调节,D正确。
故选B。
9. 下列有关人脑高级功能的叙述,正确的是( )
A. 语言、情绪、学习和记忆等功能都是人脑特有的高级功能
B. 某病人能听懂别人讲话但说话困难,说明大脑右半球S区病变
C. 某病人能主动说话但不懂别人说话,说明大脑左半球H区病变
D. 上网时瞬时记住的手机验证码,一般会很快转入第二级记忆
【答案】C
【解析】
【分析】人脑的高级功能包括语言、学习和记忆、情绪。语言文字是人类社会信息传递的主要形式,也是人类进行思维的主要工作。语言功能是人脑特有的高级功能。
【详解】A、人脑高级功能包括语言、学习和记忆、情绪,语言功能是人脑特有的高级功能,A错误;
B、某病人能听懂别人讲话但说话困难,说明大脑左半球S区病变,B错误;
C、某病人能主动说话但不懂别人说话,说明大脑左半球H区病变,此区受损,则不能听懂话,C正确;
D、上网时瞬时记住的手机验证码,属于感觉性记忆,会很快遗忘,需要加以注意后才能转入第二级记忆,D错误。
故选C。
10. 下列关于激素发现与研究方法,与实际相符合的是( )
A. 法国学者沃泰默发现了胰液分泌与小肠黏膜细胞分泌的某种物质有关
B. 俄国生理学家巴普洛夫始终认为小肠中盐酸导致胰液分泌属于反射
C. 阻断实验动物垂体与下丘脑的血液联系,依据的是减法原理
D. 可以在人体上通过适当改变激素浓度进行观察实验研究
【答案】C
【解析】
【分析】促胰液素是人们发现的第一种激素,是由小肠黏膜产生的,进入血液,由血液传送到胰腺,使胰腺分泌胰液。在发现过程中,沃泰默实验分为三组,两组为对照组,一组对照是排除盐酸对胰腺作用的影响,另一组是想验证胰液分泌是由神经作用的结果,所以将神经切除。斯他林和贝丽斯能成功的一个重要原因是具有大胆质疑、探索和创新的精神。
【详解】A、法国学者沃泰默认为小肠黏膜受盐酸刺激引起胰液分泌是神经调节,A错误;
B、巴甫洛夫也曾认为小肠中盐酸导致胰液分泌属于神经反射,B错误;
C、与常态比较,人为增加某种影响因素的称为“加法原理“,而人为去除某种影响因素的称为“减法原理”,阻断垂体与下丘脑之间的血液联系,依据了实验变量控制中的“减法原理“,C正确;
D、各种实验不能直接进行人体实验,所以不能通过不能通过改变激素浓度进行观察实验研究,D错误。
故选C。
11. 棕色脂肪组织细胞内含有大量线粒体,其线粒体内膜含有UCP2蛋白,如下图所示。一般情况下,H+通过F0F1ATP合成酶流至线粒体基质,驱动ADP形成ATP,当棕色脂肪细胞被激活时,H+还可通过UCP2蛋白漏至线粒体基质,此时线粒体内膜上ATP的合成速率将下降。下列选项正确的是( )
A. 葡萄糖可以进入线粒体氧化分解
B. 线粒体内膜上ATP合成速率下降时,有氧呼吸释放的热能比例增大
C. O2在线粒体基质中消耗
D. 当棕色脂肪细胞被激活时,不利于机体抵御寒冷
【答案】B
【解析】
【分析】线粒体内膜是有氧呼吸第三阶段的场所,如图所示,H+利用化学势能差,通过F0F1ATP合成酶的作用将H+化学势能转变为ATP的化学能,H+在线粒体内的浓度低于线粒体外的浓度。因此,当棕色脂肪细胞被激活时,H+还可通过UCP2蛋白漏至线粒体基质,减少了线粒体内外的H+势能差,此时线粒体内膜上ATP的合成速率将下降。
【详解】A、葡萄糖不能进入线粒体,只能在细胞溶胶(细胞质基质)中被分解成丙酮酸,丙酮酸才可以进入线粒体,A错误;
B、线粒体内膜能进行电子传递链(有氧呼吸第三阶段),少部分能量转变为ATP中的化学能,大部分能量转变为热能,因此若ATP合成速率下降,释放的热能比例增大,B正确;
C、O2在线粒体内膜中被消耗,C错误;
D、当棕色脂肪细胞被激活时,ATP合成速率下降,热能释放比例增加,有利于抵御寒冷,D错误。
故选B。
12. 图是甲状腺激素分泌调控模式图,图中字母表示腺体、“+”表示促进、“-”表示抑制,数字表示过程,下列叙述正确的是( )
A. 代表分级调节的是①②过程
B. 代表反馈调节的是①④过程
C. a既具有神经功能,又具有内分泌功能
D. c产生的激素可直接影响神经系统的发育
【答案】B
【解析】
【分析】甲状腺激素分泌存在分级调节和反馈调节,下丘脑通过分泌促甲状腺激素释放激素促进垂体分泌促甲状腺激素,进而促进甲状腺分泌甲状腺激素,当甲状腺激素分泌过多时会抑制下丘脑和垂体的分泌,据此可判断图中b为下丘脑,c为垂体,a为甲状腺。
【详解】
A项和B项、根据分析可知,代表分级调节的是②③过程,代表反馈调节的是①④过程,A错误,B正确;
C、b下丘脑既具有神经功能,又具有内分泌功能,C错误;
D、a甲状腺产生的甲状腺激素激素促进幼小动物神经系统的发育,D错误。
故选B。
13. 胰岛素是参与血糖平衡调节的重要激素,相关叙述错误的是( )
A. 胰岛素的合成和分泌除了受血糖浓度的调节还受自主神经的调节
B. 胰岛素与其受体结合后,可引发葡萄糖的转运、糖原的合成等
C. 胰岛素可通过促进胰高血糖素合成,共同调节血糖平衡
D. 胰岛素基因突变导致编码出异常的胰岛素,会导致糖尿病的发生
【答案】C
【解析】
【分析】当血糖浓度上升时,葡萄糖感受器接受刺激产生兴奋,通过下丘脑血糖调节中枢,最终由传出神经末梢释放神经递质,与胰岛B细胞膜上相应的受体结合,引起胰岛素分泌增多,另外葡萄糖可直接与胰岛B细胞膜上相应的受体结合,促进胰岛素的合成与分泌,胰岛素与组织细胞膜上的受体结合后,一方面增加细胞内葡萄糖转运蛋白的合成,促进葡萄糖进入细胞;另一方面促进细胞内蛋白质、脂肪、糖原的合成,还可抑制肝糖原分解成葡萄糖的过程,进而使血糖水平下降。
【详解】A、胰岛素是由胰岛B细胞合成和分泌的,胰岛B细胞的分泌活动除了受血糖浓度的调节还受自主神经的调节,A正确;
B、胰岛素可以加速组织细胞摄取、利用和储存葡萄糖,所以胰岛素与其受体结合后,可引发葡萄糖的转运、糖原的合成等,B正确;
C、胰岛素会抑制胰高血糖素的合成分泌,C错误;
D、胰岛素基因突变导致编码出异常的胰岛素,无法正常的降低血糖,会导致糖尿病的发生,D正确。
故选C。
14. 下列关于激素调节的叙述,错误的是( )
A. 受体在细胞膜上的激素一般是亲水性的
B. 激素往往会通过影响基因的表达来调节代谢
C. 肾上腺激素的化学本质是氨基酸类衍生物
D. 不同的激素作用于同一细胞可能引发相同的生理效应
【答案】C
【解析】
【分析】激素的化学本质有的是蛋白质,有的是脂质,有的是氨基酸类衍生物,脂质类激素的受体在细胞膜上。
【详解】A、作用于细胞膜受体的激素,均为亲水性激素,作用于细胞内受体的激素,均为亲脂性激素,A正确;
B、激素作用于受体后,往往会通过影响基因的表达来调节代谢,B正确;
C、肾上腺激素包括肾上腺髓质分泌的肾上腺素(氨基酸衍生物)和肾上腺皮质激素(固醇类物质),C错误;
D、不同的激素作用于同一细胞可能引发相同的生理效应,如甲状腺激素和肾上腺素都能提高细胞代谢,D正确。
故选C。
15. 科学研究表明,含氮激素和类固醇激素的作用机制是不同的,含氮激素主要与膜受体结合、类固醇激素主要与细胞内的受体结合来发挥调节作用。图示为含氮激素(第一信使)的作用机理,下列相关叙述错误的是( )
A. cAMP可能会对第一信使传递的信号产生放大作用
B. 图中“其他”可能包括基因的表达
C. 微量元素Mg摄入不足,会影响信息传递过程
D. 性激素的作用机制与图示过程不同
【答案】C
【解析】
【分析】激素调节具有微量和高效,通过体液进行运输,作用于靶器官、靶细胞,作为信使传递信息,但不直接参与代谢等特点。
【详解】A、由图可得,cAMP作为第二信使,可能会对第一信使传递的信号产生放大作用,A正确;
B、图中“其他”可能是调控基因的表达,B正确;
C、Mg属于大量元素,C错误;
D、性激素是固醇,根据题意可知,其作用机制与图示过程不同,可能是性激素能自由扩散进入细胞,与细胞内的受体结合,来发挥调节作用,D正确。
故选C。
二、多项选择题:共4题,每题3分,共计12分。每题有不止一个选项符合题意。每题全选对者得3分,选对但不全的得1分,错选或不答的得0分。
16. 下图为人体内三种细胞外液a、b、c之间的关系示意图。下列叙述错误的有( )
A. 体内绝大多数细胞生活的环境是a
B. b渗回a和渗入c的量相差较大
C. A端的营养物质和O2含量总是多于B端
D. c通过毛细淋巴管壁大量渗出可形成b
【答案】ACD
【解析】
【分析】分析图可知,a表示血浆,b表示组织液,c表示淋巴液。
【详解】A、体内绝大多数细胞为组织细胞,组织细胞生活的环境是b,A错误;
B、大部分b组织液通过毛细血管回渗到a血浆中,小部分通过毛细淋巴管回渗到c淋巴液,B正确;
C、若B端周围的组织细胞是肝细胞,在饥饿状态下,肝细胞会分解肝糖原形成血糖,此时,B端的养分比A端多,所以A端的营养物质含量并不是总是多于B端,C错误;
D、毛细淋巴管内的c淋巴液汇集到淋巴管中,经过淋巴循环由左右锁骨下静脉汇入a血浆中,进入心脏,参与全身的血液循环,D错误。
故选ACD。
17. 下列有关人体生命活动调节的叙述,正确的是( )
A. 血浆中pH由血浆中的氢离子维持,与其他物质无关
B. 人体若大量失钠,则对细胞外液渗透压的影响大于细胞内液
C. 人体细胞呼吸作用产生的CO2也参与了维持内环境的稳态
D. 内环境稳态指标包括渗透压、酸碱度和温度等三个方面
【答案】BC
【解析】
【分析】关于“内环境稳态的调节”应掌握以下几点:(1) 实质:体内渗透压、温度、pH等理化特性呈现动态平衡的过程;(2)定义:在神经系统和体液的调节下,通过各个器官、系统的协调活动,共同维持内环境相对稳定的状态;(3) 调节机制:神经—体液—免疫调节网络;(4)层面:水、无机盐、血糖、体温等的平衡与调节;(5) 意义:机体进行正常生命活动的必要条件。
【详解】A、血浆中pH由血浆中的多种缓冲物质维持,A错误;
B、细胞外液的渗透压主要靠钠离子和氯离子维持,钠离子人体若大量失钠,则对细胞外液渗透压的影响大于细胞内液,B正确;
C、人体细胞呼吸作用产生的CO2对调节酸碱值、促进呼吸作用都有重要意义,也参与了维持内环境的稳态,C正确;
D、内环境稳态不仅包括内环境理化性质的稳态,也包括化学成分的稳态,D错误。
故选BC。
18. 通过电刺激实验,在高等动物的海马脑区(H区)的传入纤维上施加100次/秒、持续1秒的强 刺激(HFS),在刺激后几小时之内,只要再施加单次强刺激,突触后膜的电位变化都会比未 受过HFS处理时高2-3倍,研究者认为是HFS使H区神经细胞产生了 “记忆”,下图为这一 现象可能的机理。据图分析下匆叙述,正确的是( )
A. 产生记忆可能与突触后膜上的A受体数量增多有关
B. 突触后膜上N受体同时被激活促使Ca2+离子通道打开
C. 钙调蛋白结合C酶后促进了 A受体胞内肽段转变为A受体
D. 谷氨酸由突触前膜通过主动运输的方式释放到突触间隙中
【答案】ABC
【解析】
【分析】谷氨酸为神经递质,神经递质由突触前膜释放到突触间隙方式是胞吐。
【详解】A、由题意可知,在经过几个小时的强刺激后,再施加单次强刺激,突触后膜的电位变化都会比未受过HFS处理时高2-3倍,可能是由于突触后膜上的A受体数量增多,A正确;
B、由图可知,谷氨酸为神经递质,作用于突触后膜,突触后膜上N受体同时被激活促使Ca2+离子通道打开,B正确;
C、由图可知,钙调蛋白结合C酶后变为活性状态,促进了 A受体胞内肽段转变为A受体,突触后膜对Na+的通透性增强,其兴奋性提高,C正确;
D、谷氨酸由突触前膜通过胞吐的方式释放到突触间隙中,D错误。
故选ABC。
19. 激素类药物常用于生产生活,下列药物的使用,合理的有( )
A. 使用糖皮质激素类药物治疗过敏性鼻炎
B. 给猪喂饲激素类药物以提高猪的瘦肉率
C. 桑叶上喷洒保幼激素类似物推迟蚕作茧
D. 运动员服用睾酮衍生物以促进肌肉生长
【答案】AC
【解析】
【分析】激素类药物就是以人体或动物激素(包括与激素结构、作用原理相同的有机物)为有效成分的药物。
【详解】A、过敏性鼻炎属于过敏反应,是免疫功能过强引起的疾病,治疗方法是注射免疫抑制剂,糖皮质激素可以作为免疫抑制剂,故临床上常使用糖皮质激素类药物治疗过敏性鼻炎,A正确;
B、“瘦肉精”学名叫盐酸克仑特罗,是肾上腺类激素,还是一种兴奋剂。猪食用后在代谢过程中促进蛋白质合成,加速脂肪的转化和分解,提高了猪肉的瘦肉率,人食用该物质后,会引起“心悸、肌肉震颤、头晕、乏力、心动过速、室性早搏”等症状,反复食用会产生耐受性,对支气管扩张作用减弱及持续时间缩短。不合理,B错误;
C、保幼激素类似物的作用是使家蚕维持较长时间的幼虫状态,从而提高蚕丝的产量,合理,C正确;
D、运动员服用过多睾酮衍生物(雄性激素),会通过机体的负反馈调节,抑制下丘脑和垂体对相关激素的分泌,使自身性激素的合成与分泌减少,虽然睾酮衍生物可以促进肌肉生长,但会导致性腺萎缩,性功能降低,不合理,D错误。
故选AC。
三、非选择题:本部分包括5题。
20. 由肝细胞合成分泌、胆囊储存释放的胆汁属于消化液,其分泌与释放的调节方式如图所示。
(1)胃酸连同食糜会刺激小肠黏膜分泌_____,该激素通过_____运输作用于胰腺,促进胰液分泌,同时还可以刺激胆囊系统引起胆汁分泌。肝细胞分泌的胆汁,可储存在胆囊内或直接排入小肠中。胆汁含有胆固醇、胆色素、胆盐等物质,其中,胆固醇的作用是_____,长期饮食不健康会导致胆汁中胆固醇含量比例过高,从而产生胆结石。
(2)图中所示的调节过程中,迷走神经对肝细胞分泌胆汁的调节属于神经调节,说明肝细胞表面有_____。肝细胞受到信号刺激后,由于_____进而产生动作电位,此时膜两侧电位表现为_____。
(3)机体血浆中大多数蛋白质由肝细胞合成。肝细胞合成功能发生障碍时,组织液的量_____(填“增加”或“减少”)。临床上可用药物A竞争性结合醛固酮受体增加尿量,以达到治疗效果。从水盐调节角度分析,该治疗方法使组织液的量恢复正常的机制为_____。
(4)为研究下丘脑所在通路胆汁释放量是否受小肠Ⅰ细胞所在通路的影响,据图设计以下实验,已知注射各试剂所用溶剂对实验检测指标无影响。
实验处理:一组小鼠不做注射处理,另一组小鼠注射_____(填序号)。
①ACh抑制剂②CCK抗体③ACh抑制剂+CCK抗体
检测指标:检测两组小鼠的_____。
实验结果及结论:根据_____,判断下丘脑所在通路是否受小肠Ⅰ细胞所在通路的影响。
【答案】(1) ①. 促胰液素 ②. 体液 ③. 胆固醇是构成动物细胞膜的重要成分,在人体内还参与血液中脂质的运输
(2) ①. 迷走神经递质受体(或乙酰胆碱受体或ACh受体) ②. Na+内流 ③. 外负内正
(3) ①. 增加 ②. 药物A竞争性结合醛固酮受体,抑制醛固酮的作用,减少肾小管和集合管对钠离子的重吸收,促进钠离子的排泄,从而增加尿量,使组织液的量恢复正常
(4) ①. ② ②. Ach释放量 ③. 两组小鼠Ach释放量是否有差异
【解析】
【分析】由图可知,食物通过促进下丘脑相关通路,增加Ach的释放,同时通过小肠I细胞通路,增加CCK的释放,二者均可作用与肝细胞分泌胆汁,后者还能促进胆囊平滑肌收缩,进一步促进胆囊胆汁的释放。
【小问1详解】
由图可知,胃酸连同食糜会刺激小肠黏膜分泌促胰液素,激素通过体液运输作用于胰腺,促进胰液分泌同时还可以刺激胆囊系统引起胆汁分泌。胆固醇是动物细胞膜重要组成分成,还调节血液中脂质的运输,长期饮食不健康会导致胆汁中胆固醇含量比例过高,从而产生胆结石。
【小问2详解】
迷走神经对肝细胞分泌胆汁的调节属于神经调节,说明肝细胞表面有迷走神经递质—乙酰胆碱的受体。发生动作电位膜两侧电位表现为外负内正,是由于钠离子的内流导致的。
【小问3详解】
肝细胞合成功能发生障碍时,血浆蛋白减少,血浆渗透压降低,水分大量渗透到组织液,组织液的量增加,导致组织水肿。药物A竞争性结合醛固酮受体,减少醛固酮的作用,从而减少肾小管对钠离子的重吸收,促进钠离子的排泄,增加尿量,使组织液的量恢复正常。
【小问4详解】
由图可知,小肠I细胞所在通路相关的物质是CCK,即自变量是是否注射CCK抗体,研究下丘脑所在通路胆汁释放量是否受小肠I细胞所在通路的影响,而不是研究胆汁释放量是否受小肠I细胞所在通路的影响,因变量是ACh释放量。所以实验处理:一组小不做注射处理,另一组小注射CCK抗体。检测指标:检测两组小鼠的ACh释放量。若两组小鼠的Ach释放量无明显差异,则下丘脑所在通路不受小肠I细胞所在通路的影响;若注射CCK抗体组小鼠的Ach释放量明显低于未注射组,则下丘脑所在通路受小肠I细胞所在通路的影响。
21. 眨眼反射是人与动物在进化过程中的形成的一种防御性反射,通常表现为不自主的眨眼运动或反射性闭眼运动。下图1为眨眼反射的部分神经传导通路示意图,图2为眨眼反射的检测方法,图3为记录到的实验结果。请分析回答:
(1)图1中的面神经和三叉神经均分布在头面部,负责管理头面部的感觉和运动,从神经系统的组成看,它们均属于_____。眨眼反射为非条件反射,其调节中枢位于_____。当物体在你眼前突然出现时,你通常会不受控制地眨眼,但经长时间训练后也可以不眨眼,结合图1分析,其原因为_____
(2)如图2所示,用刺激电极刺激一侧眼框上部的传入神经,然后用记录电极同时记录两侧眼下轮匝肌的肌电信号(电位变化),记录到的结果如图3所示,同侧轮匝肌先后出现早反应(R1)和晚反应(R2),从时间上看,同侧的R1总是先于R2出现,其原因主要为_____。同时,对侧轮匝肌也能记录到晚反应(R2),说明_____。
(3)利用眨眼反射,可诊断脑部神经相关疾病的病变部位。某患者左侧面瘫,可能是左侧三叉神经或左侧面神经受损所致。医生对该患者进行眨眼反射检测,刺激左眼时,若结果为下图中的_____(选填),则为左侧三叉神经受损;若结果为下图中的_____(选填),则为左侧面神经受损。
A.B.
C. D.
E. F.
(4)若切断支配虹膜的副交感神经,则瞳孔扩张:若切断支配虹膜的交感神经,则瞳孔缩小,说明正常生理状态下,副交感神经的作用是使瞳孔_____(填“扩张”或“缩小”),而交感神经的作用与之相反。与虹膜类似,许多组织器官都受交感神经和副交感神经双重支配,二者的作用往往相反,这种双重神经支配的生理意义是_____。
【答案】(1) ①. 外周神经系统 ②. 脑干 ③. 大脑中的高级中枢对低级中枢活动起调控作用
(2) ①. R1通路的神经元数量少于R2,反射弧短(R1反射弧中突触数量少) ②. 兴奋可通过R2通路传递至(同侧及)对侧轮匝肌
(3) ①. D ②. C
(4) ①. 缩小 ②. 使机体对外界刺激作出更精确的反应,从而更好地适应环境的变化
【解析】
【分析】1、反射是神经调节的基本方式,反射的结构基础是反射弧,反射弧由感受器、传入神经、神经中枢和传出神经及效应器组成。兴奋在反射弧上单向传递,兴奋在突触处产生电信号到化学信号再到电信号的转变。2、静息时,神经细胞膜对钾离子的通透性大,钾离子大量外流,形成内负外正的静息电位;受到刺激后,神经细胞膜的通透性发生改变,对钠离子的通透性增大,钠离子内流,形成内正外负的动作电位。兴奋部位和非兴奋部位形成电位差,产生局部电流,兴奋就以电信号的形式传递下去。
【小问1详解】
神经系统包括中枢神经系统和周围神经系统,中枢神经系统包括脑和脊髓,脑包括大脑、小脑和脑干。周围神经系统包括与脑相连的脑神经和与脊髓相连的脊神经,面神经和三叉神经均分布在头面部,负责管理头面部的感觉和运动,属于外周神经系统。眨眼反射为非条件反射,由图可知,其调节中枢位于脑干。物体在你眼前突然出现时,眼睛会不受控制地眨一下,这一过程属于非条件反射,其神经中枢在脑干,而经过训练的人却能做到不为所动,是因为有大脑皮层的控制,体现了大脑中的高级中枢对低级中枢活动起调控作用。
【小问2详解】
从时间上看,同侧的R1总是先于R2出现,根据图1分析可知,R1通路只需经过三个神经元,而R2通过所需经过的神经元更多,即R1的反射弧比R2短,R1通路的神经元数量少于R2,故所需时间更少。对侧轮匝肌也能记录到晚反应(R2),说明兴奋可通过R2通路传递至(同侧及)对侧轮匝肌。
【小问3详解】
对该患者进行眨眼反射检测,若左侧三神经受损,则刺激左眼时,左眼、右眼的R1、R2通路均不能发生作用,结果为图中的D;若左侧面神经受损,则左右侧R1通路不能起作用,右眼R2通路可以起作用,结果为图中的C。
【小问4详解】
交感神经和副交感神经,属于自主性神经系统,是支配内脏、血管和腺体的传出神经;交感神经和副交感神经对同一器官的作用相反;正常生理状态下,副交感神经的作用是使瞳孔缩小,而交感神经的作用与之相反。双重神经支配的生理意义是使机体对外界刺激作出更精确的反应,从而更好地适应环境的变化。
22. 某人因咽喉肿痛、声音嘶哑去医院就诊,医生诊断为急性喉炎,需注射头孢呋辛钠治疗。医嘱:使用头孢呋辛钠期间及用药后1-2周内不能饮酒。乙醛具有一定毒性,重者可致呼吸抑制、急性心衰等。酒精的代谢途径如下图所示。
回答下列问题:
(1)肌肉注射和静脉滴注头孢呋辛钠治疗时,药物首先进入的内环境分别是:______和______。
(2)下列属于人体内环境的成分或发生在内环境中的生理过程是______。
①胰岛素②乙醇脱氢酶③尿素④丙酮酸和水反应⑤CO2和H2O反应⑥乳酸与NaHCO3反应
(3)饮酒者血浆中的酒精少量随肺部呼吸排出体外,该过程酒精至少穿过______层生物膜。醉酒后的走路不稳可能与______功能受影响有关。
(4)造成组织水肿的原因有很多。
①某些肺炎患者会出现肺水肿,其原因是:患者的肺泡上皮细胞及肺毛细血管壁细胞受损后,______,造成肺水肿。
②对于肺水肿的治疗建议是:小剂量缓慢静脉注射质量分数为20%的甘露醇高渗水溶液(不易渗入组织液且不被代谢),达到初步消肿的目的。请写出消肿的机理______。经消肿治疗后,病人尿量会______(填“增加”、“减少”或“变化不大”)。
(5)乙醛中毒引起的呼吸抑制,使通气量减少导致二氧化碳积累,血浆中的pH呈降低趋势。为维持血浆pH的相对稳定,参与调节的离子主要有______(写一种即可)等。据酒精代谢途径分析,医生建议使用头孢类药物后不能饮酒可能的原理是______。
【答案】(1) ①. 组织液 ②. 血浆
(2)①③⑥ (3) ①. 4 ②. 小脑
(4) ①. 细胞内液和血浆蛋白进入组织液,使组织液渗透压升高; ②. 甘露醇高渗水溶液不易渗入组织液且不被代谢,静脉注射后会提高血浆渗透压,使组织液中的水分进入血浆; ③. 增加
(5) ①. HCO3- ②. 头孢类药物会抑制乙醛脱氢酶的活性,使乙醛不能及时转化为乙酸,导致乙醛中毒引起呼吸抑制等不良症状。
【解析】
【分析】内环境是体内细胞直接生活环境,包括血浆、组织液和淋巴液等。
【小问1详解】
肌肉注射时,药物首先进入组织液;静脉滴注时,药物直接进入血浆。
【小问2详解】
①胰岛素是内环境的成分,存在于血浆中。 ②乙醇脱氢酶存在于细胞内,不属于内环境成分。③尿素是细胞代谢废物,属于内环境成分。④丙酮酸和水反应发生在细胞内线粒体基质中,不属于内环境中的生理过程。⑤CO2和H2O 反应可发生在细胞中,不属于内环境中的生理过程。 ⑥乳酸与 反应发生在血浆中,属于内环境中的生理过程。
【小问3详解】
血浆中的酒精酒精随肺部呼吸排出体外,通过毛细血管壁(2层膜)、肺泡壁(2层膜),共穿过4层生物膜。 醉酒后的走路不稳与小脑维持身体平衡的功能受影响有关。
【小问4详解】
某些肺炎患者会出现肺水肿,其原因是患者的肺泡上皮细胞及肺毛细血管壁细胞受损后,细胞内液和血浆蛋白进入组织液,使组织液渗透压升高,造成肺水肿。
甘露醇高渗水溶液不易渗入组织液且不被代谢,静脉注射后会提高血浆渗透压,使组织液中的水分进入血浆,从而达到消肿的目的。经消肿治疗后,病人尿量增加,因为血浆渗透压升高,抗利尿激素分泌减少,肾小管和集合管对水的重吸收减少。
【小问5详解】
为维持血浆pH的相对稳定,参与调节的离子主要有HCO3- 等。据酒精代谢途径分析,医生建议使用头孢类药物后不能饮酒可能的原理是:头孢类药物会抑制乙醛脱氢酶的活性,使乙醛不能及时转化为乙酸,导致乙醛中毒引起呼吸抑制等不良症状。
23. 激素的合成、运输、识别、效应等过程在各器官、系统协调活动下有序地进行并且 保持相对稳定。下图是有关人体激素的部分生理过程框架图,据图回答相关问题。
(1)从图中可以看出激素分泌受神经中枢等各级器官的_____调节,图中甲代表的器官最可能是_____。内分泌细胞产生的激素_____在体液中,通过与靶细胞上的特异性受体相互识别并结合,作为_____传递信息。
(2)若激素①表示胰高血糖素,则乙为_____细胞,甲调节乙合成和分泌激素①的方式为_____。激素①与肝细胞膜上的受体特异性结合后,可引起肝细胞发生的主要生理变化有_____。
(3)激素②进入靶细胞的方式是自由扩散,通常表示_____类物质;当②增加到一定程度时,会抑制甲和垂体的功能,调节a、b物质的分泌量,这种调节称为_____。
(4)激素①或②都能与相应受体结合后调节细胞核内的_____过程,控制物质e的合成,从而改变靶细胞的特定生理状态。
(5)体内需要源源不断地产生新的激素的原因是_____。
【答案】(1) ①. 分级 ②. 下丘脑 ③. 弥散 ④. 信使
(2) ①. 胰岛A ②. 神经调节 ③. 促进肝糖原水解成葡萄糖,非糖物质转化成葡萄糖
(3) ①. 固醇##类固醇 ②. 反馈调节##负反馈调节
(4)转录(或基因表达等)
(5)激素一经与受体结合起作用后就失活,需要不断产生新激素以维持激素含量动态平衡
【解析】
【分析】分析题图可知,下丘脑是内分泌调节的枢纽,它可以通过垂体控制其它内分泌腺激素的分泌,因此图中甲表示下丘脑,a表示促激素释放激素,b表示促激素,丙表示相关腺体;图中显示下丘脑能够直接控制乙分泌相关激素①,该激素可以和细胞膜上的受体结合;同时激素②能够进入细胞内与细胞内相应受体结合,调节遗传信息的转录和翻译。
【小问1详解】
下丘脑可以通过垂体控制腺体合成激素,激素分泌受神经中枢等各级器官的分级调节,通过体液以弥散的方式运送到全身细胞,图中代表的甲器官最可能是下丘脑。内分泌细胞分泌的激素弥散到体液中,随血液流到全身,在细胞间作为信使传递着相关信息,从而保持多细胞生物体的细胞功能的协调。
【小问2详解】
如果激素①代表胰高血糖素,乙是胰岛A细胞,图中其合成和分泌激素的方式为神经调节。胰高血糖素具有升血糖的作用,能促进肝糖原水解成葡萄糖,非糖物质转化成葡萄糖。
【小问3详解】
激素②通常表示固醇类物质,固醇类激素属于脂类小分子,进入靶细胞的方式是自由扩散;当②增加到一定程度时,会抑制下丘脑和垂体,使得a促激素释放激素和b促激素的分泌量减少,这种调节称为反馈调节(负反馈调节)。
【小问4详解】
图中显示,激素①或②进入靶细胞后,与相应受体结合,再进入细胞核,调节了基因的表达过程中的转录过程,进而调节动物的生命活动相对稳定。
【小问5详解】
激素一经与受体结合起作用后就失活,体内需要不断产生新激素以维持激素含量动态平衡。
24. 叶绿体中催化CO2固定的酶R由大亚基和小亚基组装而成,其合成过程及部分代谢途径如图1所示。图1中合成的蔗糖可从叶肉细胞进入筛管-伴胞复合体(SE-CC),再运输到植物体的其他部位,图2为蔗糖进入SE-CC的途径之一、请回答下列问题:
(1)据图1分析,活化的酶R催化_____产生C3-I,C3-I还原为C3-Ⅱ,这一步骤需要光反应产生的_____作为还原剂。在叶绿体中,C3-Ⅱ除了进一步合成淀粉外,还必须合成化合物X以维持卡尔文循环,X为_____。
(2)图1中酶R的大亚基在_____合成,叶绿体是具有半自主性的细胞器,由图1分析,其原因为_____。
(3)由图2可知,蔗糖由叶肉细胞运输到韧皮部薄壁细胞的过程是通过_____(结构)完成的。进入韧皮薄壁细胞的蔗糖又可借助膜上单向载体,顺浓度梯度转运到SE-CC附近的细胞外空间中,此转运方式应属于_____。
(4)图2中SE-CC的质膜上有“蔗糖-H共运输载体”(SU载体),蔗糖从细胞外空间通过_____方式进入SE-CC中,筛管中的蔗糖浓度_____(“低于”、“高于”或“等于”)叶肉细胞。
(5)使用细胞呼吸抑制剂会_____蔗糖向SE-CC中的运输速率,其原因是_____。
【答案】(1) ①. CO2固定 ②. NADPH ③. C5
(2) ①. 叶绿体基质中的核糖体 ②. 叶绿体内的DNA能指导部分叶绿体蛋白质的合成,同时叶绿体活动还受核基因调控
(3) ①. 胞间连丝 ②. 协助扩散
(4) ①. 主动运输 ②. 高于
(5) ①. 降低 ②. SU载体将蔗糖从细胞外空间转运进SE-CC中是主动运输,动力由H+在膜两侧浓度差(H+浓度梯度、H+电化学势能)提供;细胞呼吸抑制剂使ATP合成减少,会使膜两侧H+浓度差降低
【解析】
【分析】分析图示:细胞核中的DNA通过转录形成RNA,RNA通过核孔出细胞核,进入细胞质,在核糖体上进行翻译形成小亚基。叶绿体中的DNA通过转录形成RNA,在叶绿体中的核糖体上进行翻译形成大亚基。大亚基和小亚基组合形成酶R,催化二氧化碳的固定形成C3。
【小问1详解】
据图可知,据图1分析,活化的酶R催化CO2固定产生C3-I,C3-I还原为C3-Ⅱ,这一步骤需要光反应产生的NADPH作为还原剂,并消耗ATP和NADPH中的能量。暗反应过程中需要CO2和C5化合物不断结合以固定CO2,因此在叶绿体中,C3-Ⅱ除了进一步合成淀粉外,还必须合成C5以维持卡尔文循环,因此X为C5。
【小问2详解】
据图可知,图1中酶R的大亚基是位于叶绿体基质中的DNA控制形成的,合成场所是叶绿体基质的核糖体,据图可知,叶绿体内的DNA能指导部分叶绿体蛋白质的合成,同时叶绿体活动还受核基因调控,因此叶绿体是具有半自主性的细胞器。
【小问3详解】
根据图2可知,蔗糖由叶肉细胞运输到韧皮部薄壁细胞的过程是通过胞间连丝完成的。进入韧皮薄壁细胞的蔗糖又可借助膜上单向载体,顺浓度梯度转运到SE-CC附近的细胞外空间中,该过程需要载体,不消耗能量,为协助扩散。
【小问4详解】
据图可知,“蔗糖-H共运输载体”(SU载体)依靠H+的浓度差产生的化学能将蔗糖逆浓度梯度运输进入SE-CC,为主动运输,即蔗糖从细胞外空间通过主动运输方式进入SE-CC中,因此筛管中的蔗糖浓度高于叶肉细胞。
【小问5详解】
由于SU载体将蔗糖从细胞外空间转运进SE-CC中是主动运输,动力由H+在膜两侧浓度差(H+浓度梯度、H+电化学势能)提供;而膜两侧H+浓度差的维持需要H+逆浓度运输,该过程为主动运输,消耗能量,使用细胞呼吸抑制剂会使细胞呼吸减弱,ATP合成减少,会使膜两侧H+浓度差降低,因此会降低蔗糖向SE-CC中的运输速率。
相关试卷
这是一份江苏省苏州市相城区苏州国裕外语学校2025-2026学年高一上学期10月月考生物试题,共7页。
这是一份江苏省苏州市相城区苏州国裕外语学校2025-2026学年高二上学期10月月考生物试题,文件包含2025-2026学年第一学期高二年级自主学习检测试卷生物解析2025-2026学年第一学期高二年级自主学习检测试卷生物学科pdf、2025-2026学年第一学期高二年级自主学习检测试卷生物解析高二生物10月月考答案docx等2份试卷配套教学资源,其中试卷共10页, 欢迎下载使用。
这是一份江苏省苏州市2024-2025学年高二下学期期中调研生物试卷(解析版),共28页。试卷主要包含了单项选择题,非选择题等内容,欢迎下载使用。
相关试卷 更多
- 1.电子资料成功下载后不支持退换,如发现资料有内容错误问题请联系客服,如若属实,我们会补偿您的损失
- 2.压缩包下载后请先用软件解压,再使用对应软件打开;软件版本较低时请及时更新
- 3.资料下载成功后可在60天以内免费重复下载
免费领取教师福利

