搜索
      上传资料 赚现金

      贵州省贵阳市修文中学2024-2025学年高一下学期4月月考 化学试题(原卷版+解析版)

      • 1.59 MB
      • 2025-05-10 12:45:03
      • 75
      • 0
      • 首发最新试卷真题
      加入资料篮
      立即下载
      贵州省贵阳市修文中学2024-2025学年高一下学期4月月考 化学试题(原卷版+解析版)第1页
      1/8
      贵州省贵阳市修文中学2024-2025学年高一下学期4月月考 化学试题(原卷版+解析版)第2页
      2/8
      贵州省贵阳市修文中学2024-2025学年高一下学期4月月考 化学试题(原卷版+解析版)第3页
      3/8
      还剩5页未读, 继续阅读

      贵州省贵阳市修文中学2024-2025学年高一下学期4月月考 化学试题(原卷版+解析版)

      展开

      这是一份贵州省贵阳市修文中学2024-2025学年高一下学期4月月考 化学试题(原卷版+解析版),共8页。试卷主要包含了5 Fe~56 C~59, 下列反应起了氮固定作用的是, 下列离子方程式书写正确的是等内容,欢迎下载使用。
      时量:75 分钟 满分:100分
      可能用到的相对原子质量:H~1 N~14 O~16 Na~23 Mg~24 S~32 Cl~35.5 Fe~56 C~59
      一、选择题(本题共14小题,每小题3分,共42分。在每小题给出的四个选项中,只有一项是符合题目要求的)
      1. 博物馆承载着人类的历史,下列关于博物馆展品涉及的化学知识不正确的是
      A. 汉代烧制出“明如镜、声如磬”的瓷器,其主要原料为黏土
      B. 河北省博物馆陈列战国宫门青铜铺首,青铜铺首主要成分是铜锡合金
      C. 宋代《千里江山图》描绘了山清水秀的美丽景色,历经千年色彩依然,其中绿色来自孔雀石颜料[主要成分为),孔雀石颜料的主要成分属于碱
      D. 长沙市博物馆中的湘绣使用的染料大多从植物中提取,较为环保
      2. 反应可用于检验氯气管道是否泄漏。下列说法正确的是
      A. 氮气的结构式:N-NB. 氯化铵的电子式:
      C. Cl-的结构示意图:D. 用电子式表示Cl2的形成:
      3. 下列物质中,能用两种单质直接化合而成的是
      A. B. C. D.
      4. 下列反应起了氮固定作用的是( )
      A. N2和H2在一定条件下反应生成NH3B. NH3经催化氧化生成NO
      C. NO和O2反应生成NO2D. 由NH3制碳铵或氯铵
      5. 化学与环境密切相关,下列有关说法正确的是
      A. CO2属于大气污染物
      B. 酸雨是pH小于7的雨水
      C. CO2、NO2或SO2都会导致酸雨的形成
      D. 大气中CO2含量的增加会导致温室效应加剧
      6. 硅被誉为无机非金属材料的主角,下列物品用到硅单质的是
      A. 石英钟表B. 计算机芯片C. 水晶镜片D. 光导纤维
      7. 检验铵盐的方法是将待检物取出少量放入试管中,然后
      A. 加热,将湿润的红色石蕊试纸放在试管口检验
      B. 加水溶解,用红色石蕊试纸检验溶液的酸碱性
      C. 加入碱溶液,加热,再滴入酚酞溶液
      D. 加入苛性钠溶液,加热,将湿润的红色石蕊试纸放在试管口检验
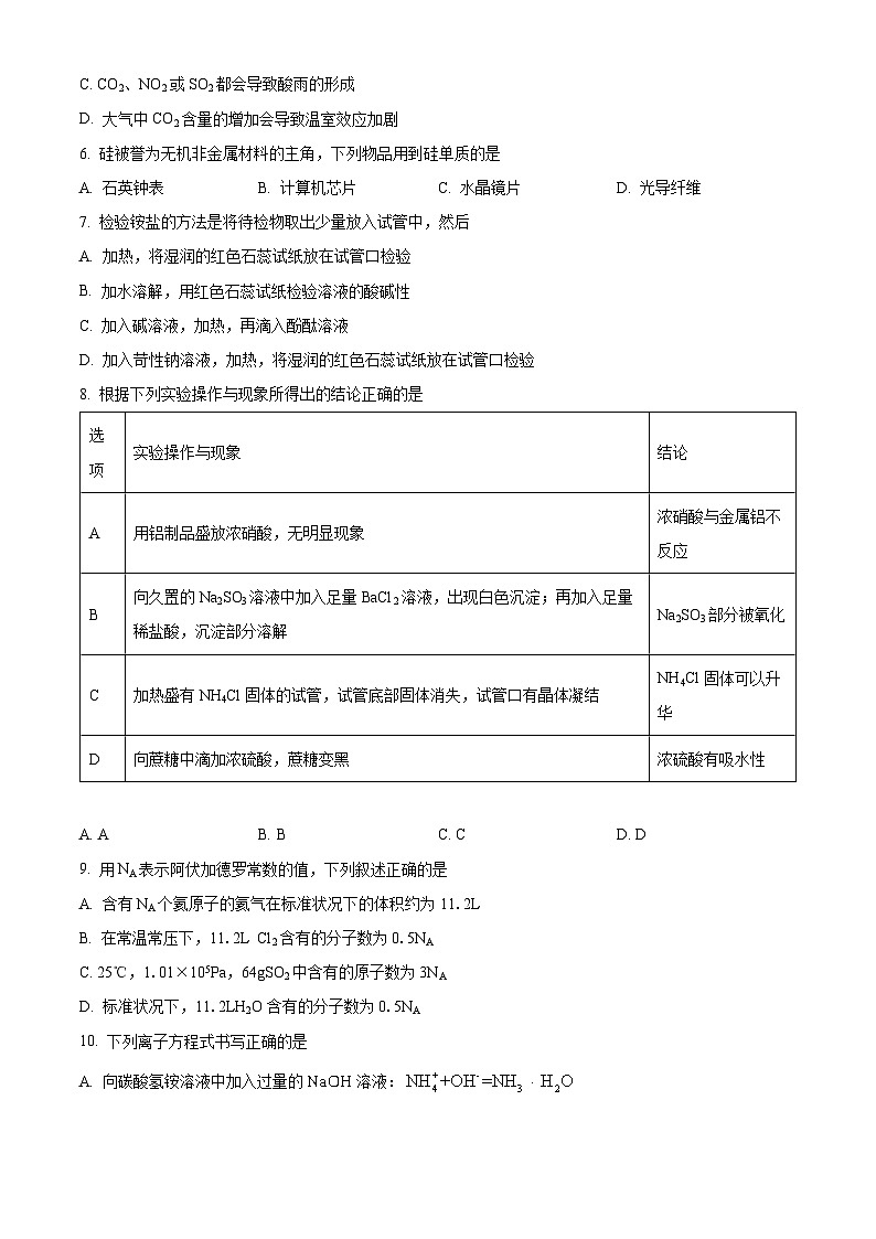
      8. 根据下列实验操作与现象所得出的结论正确的是
      A. AB. BC. CD. D
      9. 用NA表示阿伏加德罗常数的值,下列叙述正确的是
      A. 含有NA个氦原子的氦气在标准状况下的体积约为11.2L
      B. 在常温常压下,11.2L Cl2含有的分子数为0.5NA
      C. 25℃,1.01×105Pa,64gSO2中含有的原子数为3NA
      D. 标准状况下,11.2LH2O含有的分子数为0.5NA
      10. 下列离子方程式书写正确的是
      A. 向碳酸氢铵溶液中加入过量的溶液:
      B 过量铁粉加入稀硝酸中:
      C. 用过量氨水吸收工业尾气中的:
      D. 氢氧化亚铁溶于过量稀硝酸:
      11. 下列各组离子能在溶液中大量共存的是
      A. Na+、Mg2+、Cl-、OH-B. H+、Ca2+、CO、NO
      C. Cu2+、K+、SO、NOD. Na+、HCO、OH-、Ca2+
      12. 根据“氨溶于水的喷泉实验”装置图,以下说法不正确的是
      A. 该实验证明氨气极易溶于水
      B. 喷泉呈红色说明氨水显碱性
      C. 形成喷泉的原因是烧瓶内压强大于外界大气压
      D. 烧瓶充满CO2,胶头滴管和烧杯中加入浓碱液也可能形成喷泉
      13. 硫元素的“价-类”二维图如图所示(G、H均为正盐)。下列有关叙述正确的是
      A. 可用稀盐酸和溶液检验G中的阴离子
      B. D能使溴水褪色,体现了D的漂白性
      C. F的浓溶液能干燥气体B
      D. 自然界中没有A单质
      14. 工业上将电石渣浆中的S2-转化为SO,工艺流程如图。
      下列说法正确的是
      A. 过程Ⅰ中,Mn(OH)2被还原
      B. 该流程中发生的反应均为氧化还原反应
      C. 过程Ⅱ中发生反应为2S2-+4MnO+9H2O=S2O+4Mn(OH)2+10OH-
      D. 将10L480mg/LS2-转化为SO,理论上需要O26.67L
      二、非选择题(本题共4小题,共58分)
      15. 硅单质及其化合物应用广泛。请回答下列问题:
      (1)传统的无机非金属材料多为硅酸盐材料,主要包括___________、水泥和玻璃,普通玻璃的成分是、___________和。
      (2)是玻璃的主要成分之一,保存氢氧化钠溶液的玻璃瓶应用橡胶塞的原因是(用化学方程式表示)__________。
      (3)沙子可用作建筑材料和制玻璃原料,下列说法不正确的是___________填字母。
      A. 也是制光电池和芯片的材料B. 在一定条件下能与氧化钙反应
      C. 是制作光导纤维的主要原料D. 能与稀硫酸反应
      (4)硅单质可作为硅半导体材料。三氯甲硅烷还原法是当前制备高纯硅的主要方法,生产过程如图:石英砂粗硅粗纯高纯硅
      ①写出制粗硅的化学方程式___________。
      ②整个制备过程必须严格控制无水无氧。遇水剧烈反应生成、和一种密度很小的气体单质,写出发生反应的化学方程式___________。
      (5)新型陶瓷材料氮化硅()可应用于原子反应堆,一种制备氮化硅的反应如下:。若生成标准状况下时,反应过程中转移的电子数为___________。
      16. 某同学设计了如图所示装置,探究浓硫酸与木炭的反应。回答下列问题。
      (1)CO2分子的空间结构为_______(填“直线形”或“V形”)。
      (2)写出A中反应的化学方程式:_______,体现了浓硫酸_______(填“强氧化性”或“酸性”)的性质。
      (3)B中实验现象是_______。
      (4)写出B中发生反应的离子方程式:_______。
      (5)C中观察到的现象是_______,且D中观察到的现象是_______,证明木炭被浓硫酸氧化成CO2。
      17. I.通过海水晾晒可得粗盐,粗盐中除NaCl外,还含有、、以及泥沙等杂质,为了将粗盐有效提纯,实验的各步操作流程如下:
      (1)在完成操作Ⅱ之后,必须加入的物质y是_______(填名称)。
      (2)操作溶解、过滤、蒸发都用到一种玻璃仪器是_______(填仪器名称),
      (3)试剂a由三种试剂构成,除杂步骤中试剂可行的添加顺序有_______(填标号)。
      A. ①②③
      B. ①②③
      C. ①②③
      D. ①②③
      Ⅱ.某研究小组利用提纯后精盐配制饱和溶液,模拟侯德榜制碱法制取碱,流程如图:
      已知:几种盐的溶解度
      (4)装置I中,往饱和食盐水中优先通入的气体为_______(填化学式),装置I中反应的化学方程式为_______;
      (5)工业上以、空气、水为原料生产硝酸分为三步:其中化学方程式为_______。
      (6)浓、稀硝酸的性质既相似又有差别。请写出铜和浓硝酸反应的离子方程式_______。
      (7)二战时匈牙利科学家乔治·德海韦西(1943年诺贝尔化学奖得主)将_______以1:3的比例混合成王水,将金质的诺贝尔奖牌投入王水溶液里溶解,躲过了纳粹军队的搜查。
      18. 硫酸是重要的化工产品,可用于生产化肥、农药、炸药、染料等。工业制硫酸的原理(反应条件和部分生成物已略去)如图所示:
      回答下列问题:
      (1)中硫元素的化合价是_______,“过程I”发生的反应为,其中氧化产物是_______(填化学式)。为了提高过程I的效率,可以采取的措施为_______(答一条即可)。
      (2)“过程II”中由制备化学方程式为_______。
      (3)某企业利用下列流程(下图)综合处理工厂排放的含的烟气,以减少其对环境造成的污染。“吸收塔”中发生反应的化学方程式为_______,该流程中可循环利用的物质为_______(填化学式)。图中的氨气来源于工业生产,而实验室制取的方法与其不同,写出实验室制取氨气的化学方程式_______,实验室制取氨气时常用的干燥剂为_______(填名称)。
      选项
      实验操作与现象
      结论
      A
      用铝制品盛放浓硝酸,无明显现象
      浓硝酸与金属铝不反应
      B
      向久置的Na2SO3溶液中加入足量BaCl2溶液,出现白色沉淀;再加入足量稀盐酸,沉淀部分溶解
      Na2SO3部分被氧化
      C
      加热盛有NH4Cl固体的试管,试管底部固体消失,试管口有晶体凝结
      NH4Cl固体可以升华
      D
      向蔗糖中滴加浓硫酸,蔗糖变黑
      浓硫酸有吸水性
      物质
      NaCl
      溶解度
      36.0
      21.7
      9.6
      37.2

      相关试卷

      贵州省贵阳市修文中学2024-2025学年高一下学期4月月考 化学试题(原卷版+解析版):

      这是一份贵州省贵阳市修文中学2024-2025学年高一下学期4月月考 化学试题(原卷版+解析版),共8页。试卷主要包含了5 Fe~56 C~59, 下列反应起了氮固定作用的是, 下列离子方程式书写正确的是等内容,欢迎下载使用。

      贵州省贵阳市修文中学2025-2026学年高一上学期10月月考+化学试题(无答案):

      这是一份贵州省贵阳市修文中学2025-2026学年高一上学期10月月考+化学试题(无答案),共4页。

      贵州省贵阳市第一中学2024-2025学年高二下学期第四次月考化学试题(PDF版附解析):

      这是一份贵州省贵阳市第一中学2024-2025学年高二下学期第四次月考化学试题(PDF版附解析),共15页。

      资料下载及使用帮助
      版权申诉
      • 1.电子资料成功下载后不支持退换,如发现资料有内容错误问题请联系客服,如若属实,我们会补偿您的损失
      • 2.压缩包下载后请先用软件解压,再使用对应软件打开;软件版本较低时请及时更新
      • 3.资料下载成功后可在60天以内免费重复下载
      版权申诉
      若您为此资料的原创作者,认为该资料内容侵犯了您的知识产权,请扫码添加我们的相关工作人员,我们尽可能的保护您的合法权益。
      入驻教习网,可获得资源免费推广曝光,还可获得多重现金奖励,申请 精品资源制作, 工作室入驻。
      版权申诉二维码
      欢迎来到教习网
      • 900万优选资源,让备课更轻松
      • 600万优选试题,支持自由组卷
      • 高质量可编辑,日均更新2000+
      • 百万教师选择,专业更值得信赖
      微信扫码注册
      手机号注册
      手机号码

      手机号格式错误

      手机验证码 获取验证码 获取验证码

      手机验证码已经成功发送,5分钟内有效

      设置密码

      6-20个字符,数字、字母或符号

      注册即视为同意教习网「注册协议」「隐私条款」
      QQ注册
      手机号注册
      微信注册

      注册成功

      返回
      顶部
      学业水平 高考一轮 高考二轮 高考真题 精选专题 初中月考 教师福利
      添加客服微信 获取1对1服务
      微信扫描添加客服
      Baidu
      map